佛山办理人社社保业务,这27个证明材料不用提交啦

为贯彻落实党中央、国务院“减证便民”工作部署,切实减轻群众和企业办事负担,省人社厅对各级人社部门在办事过程中需要申请人提交的27个证明事项实行告知承诺制,方便群众和企业办事,提升经办效率。
实行告知承诺制的事项主要包括专业技术人员资格考试报名管理、失业保险金申领、城乡居民基本养老保险注销登记等,证明材料主要包括学历学位证明、死亡证明等。
广东省人社部门实行告知承诺制证明事项清单





为做好门特用药供应保障
拓展参保门特患者用药购药渠道
近日佛山市医疗保障局公布
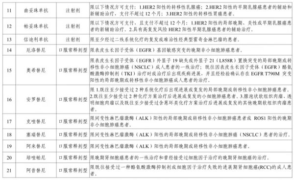
2021年佛山市门诊特定病种
国谈药品外购清单及适应病种
4月15日起
81种药品纳入
佛山市门诊特定病种国谈药品外购清单
门特患者可到
佛山8家国家医保谈判药品零售药店
购药、报销
2021年佛山市门诊特定病种
国谈药品外购清单







门诊特定病种适应名单

佛山市南海区卫健局发布,截至5月2日13时49分,南海区新冠病毒疫苗累计接种超100万剂次,累计接种人数超85万人。
自3月下旬启动大规模新冠病毒疫苗接种服务以来,南海区各镇街居民反响热烈,预约及接种人数与日俱增。目前,南海全区常规在用接种点38个,接种卡位463个;全区日接种能力10万剂次。各接种点职责清晰、运行顺畅,市民接种热情高涨,其背后是部门齐心协力、社区支持配合、医护细致服务、市民积极响应的结果。
接种新冠疫苗是预防新冠病毒最直接最有效的方式,是构建免疫屏障的重要举措,不仅可以保护自己、保护家人,更是一种社会责任。
“五一”假期,南海区各新冠疫苗接种点正常开放,疫苗充足,请有意愿的市民,尽快前往接种。
微信
新浪微博
QQ空间
QQ好友
豆瓣
Facebook
Twitter
