办理资料有变!现电动车补换车牌这样办理!

为积极应对南海区人口老龄化发展趋势,努力满足不断增长的社会养老服务需求,即日起,《佛山市南海区养老服务体系建设提升三年行动计划(2021 —2023 年)》正式印发,南海区将按计划方案进一步完善和提升养老服务体系建设。
其中的行动计划涉及养老机构、社区居家养老服务、探索创新医养结合模式、提升养老行业服务质量及安全领域等,马上来看看!
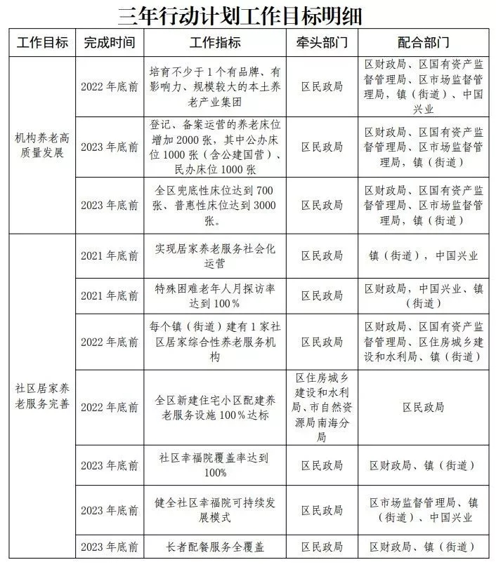
工作目标
机构养老高质量发展
1、2022年年底前,培育不少于1个有品牌、有影响力、规模较大的本土养老产业集团。
2、2023年年底前,全区民政部门登记、备案运营的养老床位新增2000张。
3、80%的养老机构符合星级养老机构标准。
社区居家养老服务完善
1、2021年年底前,完善政府购买居家养老服务政策,推进居家养老服务社会化运营。全面建立社区居家老年人定期探访制度,特殊困难老年人月探访率达到100%。
2、2022年年底前,每个镇(街道)建有1家社区居家综合性养老服务机构。全区新建住宅小区配建养老服务设施100%达标,建成社区15分钟养老服务圈。
3、2023年年底前,加大力度推动社区幸福院建设,社区幸福院覆盖率达到100%。
4、2023年年底前,依托社区幸福院,推广建设健康幸福小站,促进优质养老产品向社区延伸,健全社区幸福院可持续发展模式。
5、2023年年底前,加大区域性长者配餐中心建设力度,实现长者配餐服务全覆盖。
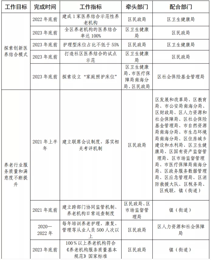
探索创新医养结合模式
1、2022年年底前,建立养老机构与医疗机构预约就诊、绿色通道快速就诊等合作机制。全区建成1家医养结合示范性养老机构。
2、2023年年底前,全区养老机构的医养结合率达100%,明确护理型床位建设标准,全区护理型床位占比不低于55%。
3、2023年年底前,将社区幸福院与社区卫生服务中心充分协作,完善社区幸福院的康复医疗设施设备,打造社区医养结合的试点示范。探索设立“家庭照护床位”。
养老行业服务质量和满意度不断提升
养老服务领域的安全隐患得到全面解决
1、人员培训保质保量,2021—2023年,每年培训养老护理、康复、管理等从业人员500人次以上。
2、2022年年底前,实现100%的养老机构符合《养老机构服务安全基本规范》国家标准。
3、2023年年底前,实现 100%以上养老机构符合《养老机构服务质量基本规范》国家标准。
此外,《行动计划》里对重点任务、保障措施以及三年行动计划工作目标明细都有具体说明。
更多详情请扫描下方二维码查看
我们都知道,职工因工死亡被认定为工亡后,其近亲属享受丧葬补助金、供养亲属抚恤金和一次性工亡补助金待遇。
但是在实际工作中,也常遇到伤残职工在停工留薪期内或停工留薪期满后死亡的情形。
某机械加工公司两名员工在一起工伤事故中受伤,张某在停工留薪期内(未进行劳动能力鉴定)因事故伤情加重治疗无效死亡;李某在停工留薪期满,经劳动能力鉴定被评定为一级伤残,一年后死亡。
二人近亲属能获得同样的工亡待遇吗?
一起来分析!
一
停工留薪期怎么算?
根据《工伤保险条例》规定,职工因工作遭受事故伤害或者患职业病需要暂停工作接受工伤医疗的,享受停工留薪期待遇。
一般情况下,停工留薪期不超过12个月。
伤情严重或者情况特殊,停工留薪期可以适当延长,但延长不得超过12个月。
二
停工留薪期与工亡待遇有联系吗?
有!分两种情况
1. 在停工留薪期内死亡的情形
根据《工伤保险条例》第三十九条第二款,伤残职工停工留薪期因工伤导致死亡的,其近亲属可享受丧葬补助金、供养亲属抚恤金和一次性工亡补助金待遇。
上例中的张某即符合该种情形。
2. 在停工留薪期满死亡的情形
根据《工伤保险条例》第三十九条第三款,一级至四级伤残职工在停工留薪期满后死亡的,其近亲属可享受丧葬补助金、供养亲属抚恤金待遇。需强调指出的是,此种情形下,只有被鉴定为一级至四级的伤残职工才能享受上述待遇。
上例中的李某即符合该种情形。
三
丧葬补助金、供养亲属抚恤金
和一次性工亡补助金的标准又是什么呢?
1.丧葬补助金为6个月的统筹地区上年度职工月平均工资。
2.供养亲属抚恤金按照职工本人工资的一定比例发给由因工死亡职工生前提供主要生活来源、无劳动能力的亲属。
[供养亲属范围执行《因工死亡职工供养亲属范围规定》(中华人民共和国劳动和社会保障部令第18号公布)]
标准为:配偶每月40%,其他亲属每人每月30%,孤寡老人或者孤儿每人每月在上述标准的基础上增加10%。
核定的各供养亲属的抚恤金之和不应高于因工死亡职工生前的工资。
3.一次性工亡补助金标准为上一年度全国城镇居民人均可支配收入的20倍。
微信
新浪微博
QQ空间
QQ好友
豆瓣
Facebook
Twitter
