返佛人员注意:佛山105个采样点可以测核酸!
佛山哪里能做核酸检测?
佛山核酸检测点名单来了!
请查收!













南海区学校建设又有新进展。10月8日,西樵镇西樵五小爱国校区新教学楼和体育馆正式投入使用,新增建筑面积超8000平方米,可增加约800个公办学位;10月10日,大沥镇东秀小学举行扩建工程奠基仪式,扩建后的新教学楼将可提供学位约1100个。
西樵五小爱国校区
新增公办学位800个
在新学期,爱国校区的学生全部搬进新教学楼上课,而旧教学楼将进行翻新,今后以功能场室为主,足球场、篮球场等运动场所也会同时进行改造,孩子们的体艺活动空间更大了。
崭新的教学楼,宽敞明亮的教室,安装了护目灯,拥有先进的教学一体机设备……“什么都是新的,很开心。”五年级的麦同学对新教室充满好奇和欢喜。“搬家”后,全体师生齐聚新体育馆,共同见证新教学楼、新体育馆的正式投入使用。
爱国校区新体育馆占地面积1603.82平方米,建筑总面积3329.39平方米,建筑层数为两层;新建教学楼占地面积1119.71平方米,总建筑面积5385.52平方米,其中地下一层,地上5层,一共建有19个普通课室,14个功能室和5个办公室,一楼还有160平方米的架空层。随着新教学楼的落成使用,今后爱国校区将可增加约800个公办优质学位。
“爱国校区新教学楼的启动使用,代表着西樵镇改建扩建4+6工程又迈进了一大步,西樵五小的发展也由此将翻开新的篇章!”西樵镇教育发展中心督学梁满初说。
目前,西樵镇正实施“4+6”新扩建计划,即新建学校4所、扩建学校6所,计划新增学位约1万个,全镇学位将由原来约25000个增加至约35000个,可满足西樵镇义务教育增加学位刚需。西樵镇中小学新建扩建“4+6”工程建设项目的推进,将进一步调整优化资源配置,推进区域内教育均衡优质发展,提升西樵的教育基本公共服务水平。
大沥东秀小学
扩建后增加学位1100个
10月10日,大沥镇东秀小学举行扩建工程奠基仪式。扩建后的东秀小学将建设一栋新的教学楼和体育馆,新教学楼将提供学位约1100个,预计2023年建成投入使用。
东秀小学扩建项目将主要建设一栋6层教学楼和一栋含地下车库的体育馆,新建建筑面积达16000平方米。其中,教学楼将包括48个普通教室,多个教师办公室、计算机室、阅览室、会议室等合计60多个场室,按照每个班45人计算,新教学楼可容纳2160名学生,比东秀小学目前增加1100个学位。
此外,体育馆设置地上二层、地下一层的格局,不仅能作为体育场馆,也可兼作大型活动场地,地上两层总容纳人数可达1000人。
“东秀小学扩建项目预计于2023年建成投入使用,将更好满足学校功能场室的使用需求,也能满足东秀等社区对学位的需求,日后将为学校带来新的发展机遇。”东秀小学校长郑瑞光说。
近年来,大沥镇不断加大财政投入力度,近五年先后投入资金43亿元用于推进教育扩容提质,新建改造场室20万平方米,提供优质学位5.2万个,全力推进校园现代化建设。其中,安排专项资金约21亿元,用于新建中小学校4所、扩建学校16所,共新增优质学位近2万个,进一步满足群众对优质教育资源的需求。
最近,很多企业为员工发放中秋国庆福利,为客户购买节日礼品,企业财会人员也开始处理发票报销等财务工作。小编提醒大家:不是所有发票都能报销!在日常报销中,以下几种常见的不合规发票,不能报销。
一、信息填写不全或错误的发票
1.增值税普通发票,没有纳税人识别号
《国家税务总局关于增值税发票开具有关问题的公告》 (国家税务总局公告2017年第16号) 第一条规定,自2017年7月1日起,购买方为企业的,索取增值税普通发票时,应向销售方提供纳税人识别号或统一社会信用代码。销售方为其开具增值税普通发票时,应在“购买方纳税人识别号”栏填写购买方的纳税人识别号或统一社会信用代码。不符合规定的发票,不得作为税收凭证。
2.业务适用税率错误
增值税不同业务适用税率不同,收到适用税率错误的发票不得报销。
3.没有编码简称或简称错误
2018年1月1日及以后的增值税(电子)专用发票、增值税(电子)普通发票,“货物或应税劳务、服务名称”或“项目”栏次要有“简称”且“简称”正确才合规。如果出现类似“*运输服务*+“不动产”这样的错误,即使税率选择正确,也不可以抵扣进项税额及企业所得税税前扣除。
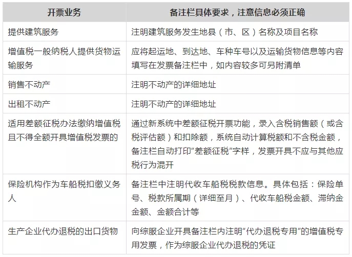
4.备注栏未填写、填写项目不全或填写错误
发生下列业务,收到的发票必须填写备注栏,且备注栏信息必须正确。如收到租入不动产发票,不动产地址与实际地址不一致的,不得报销。

5.收到附有清单的发票,如果清单不是从防伪税控系统开具打印,而是自行用A4纸打印的,不能报销。
二、与实际业务不吻合的发票
《国家税务总局关于增值税发票开具有关问题的公告》 (国家税务总局公告2017年第16号) 第二条规定,销售方开具增值税发票时,发票内容应按照实际销售情况如实开具,不得根据购买方要求填开与实际交易不符的内容。
1.发票开具商品统称,如办公用品、礼品、食品、家具等,没有具体明细不能报销。
2.发票与实际业务不吻合,比如买的是香烟,开的却是办公用品,涉嫌虚开发票,不能报销。
3.没有发生实际交易,直接虚开发票,不能报销。
三、加盖发票专用章不规范的发票
1.盖章错误、模糊、或者未加盖发票专用章
发票应清晰加盖发票专用章,但值得注意的是,通过增值税电子发票公共服务平台开具的新版电子普通发票可以没有发票专用章,纳税人使用OFD阅读器打开发票,右键点击电子发票上的税务监制章,可进行查验。
2.印有旧版发票监制章的发票
《国家税务总局关于增值税电子普通发票使用有关事项的公告》(国家税务总局公告2018年第41号)规定,2018年12月31日后旧版监制章的发票不能继续使用。
新启用的发票监制章形状为椭圆型,内环加刻一细线,上环刻制“全国统一发票监制章”字样,中间刻制“国家税务总局”字样,下环刻制“××省(区、市)税务局”字样,如下图。
四、收到第三方开具的发票
接受第三方发票,例如向A公司采购货物,通过A公司介绍,接受B公司开具的发票。
经济交易过程中,不能保证资金流、票流和物流(劳务流)相互统一,则可能涉嫌虚开发票,若被税务部门认定为列支虚开发票,不能所得税税前扣除,不能增值税进项抵扣。
五、成品油发票的相关规定
1.没有“成品油”这三个字,不能报销。
成品油增值税专用发票、增值税普通发票、增值税电子普通发票左上角打印“成品油”字样。退货开具红字发票左上角第二行打印“销项负数”,普通发票(卷式)无此要求。
2.成品油发票“单位”栏“数量”栏填错,不能报销。
发票“单位”栏应选择“吨”或“升”,“数量”栏为必填项且不为“0”。
3.2018年3月1日起,成品油发票不是通过增值税发票管理新系统中成品油发票开具模块开具的,不能报销。
微信
新浪微博
QQ空间
QQ好友
豆瓣
Facebook
Twitter
