珠肇高铁高明至肇庆东段有新进展
线路起自珠肇高铁江门
至珠三角枢纽机场段高明站引出
经高明,肇庆高要、鼎湖,引入肇庆东站
建设期限为4年
设计速度为350公里/小时
……
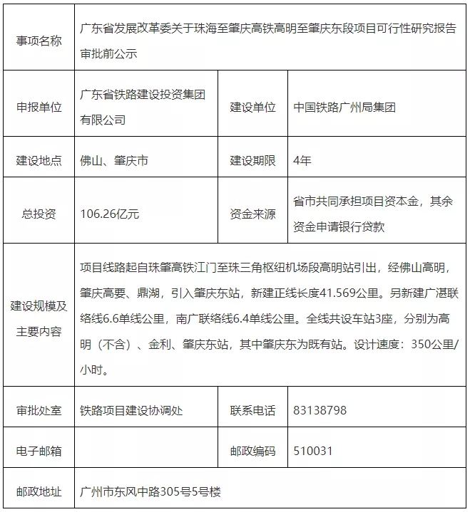
珠海至肇庆高铁高明至肇庆东段项目
又有新进展啦!
近日,广东省发展和改革委员会官网公示,珠海至肇庆高铁高明至肇庆东段项目的可行性研究报告进入审批前公示阶段。珠海至肇庆高铁高明至肇庆东段项目(亦可简称:珠肇高铁高明至肇庆东段)是近年来广佛肇三市市民高度关注的重点轨道交通项目。
此次公示显示,珠海至肇庆高铁高明至肇庆东段项目还将新建广湛联络线和南广联络线,未来将可实现与广湛高铁、南广铁路的快速连接。
珠肇高铁高明至肇庆东段
拟新建两条联络线
珠海至肇庆高铁高明至肇庆东段项目的线路起自珠肇高铁江门至珠三角枢纽机场段高明站引出,经佛山高明,肇庆高要、鼎湖,引入肇庆东站,新建正线长度41.569公里。
另新建广湛联络线6.6单线公里,南广联络线6.4单线公里。全线共设车站3座,分别为高明(不含)、金利、肇庆东站,其中肇庆东为既有站。珠海至肇庆高铁高明至肇庆东段项目的建设期限为4年,设计速度为350公里/小时。
新建联络线
将推动区域三大高铁牵手融合
从此次公示的线路设计和走向来看,珠海至肇庆高铁高明至肇庆东段项目对佛山市高明区乃至整个粤西地区而言,将带来诸多交通利好。珠海至肇庆高铁高明至肇庆东段项目将为高明区新增一座高铁站,并实现与珠三角枢纽机场的高铁联系。同时,珠海至肇庆高铁高明至肇庆东段项目还通过高铁联系,实现佛山高铁枢纽与肇庆高铁枢纽的牵手融合,从而实现粤西城市之间的高效交通互达。
值得一提的是,珠海至肇庆高铁高明至肇庆东段项目另外新建的两条联络线,意义更加重大。
新建的广湛联络线,将实现珠肇高铁与广湛高铁的快速连接,从而使粤港澳大湾区西部城市与粤西地区更多城市融合高铁一张网格局之中,实现更加高效便捷的区域间往来;
新建的南广联络线,有望实现珠肇高铁与南广铁路的快速连接,并有利于将佛山境内更多轨道交通枢纽融入高铁一张网之中,从而助力佛山内外区域更加高效的交通互达。
未来的广湛高铁线路将与广明高速富湾特大桥平行,横跨西江接入高明。洪海摄
未来,这两条联络线建成后,珠肇高铁、广湛高铁以及南广铁路将实现牵手融合,极大提升佛山西部高铁网及交通枢纽的辐射作用,从而为广佛全域同城化以及区域融合高质量发展提供新引擎、新动能。
高明深厚的生态禀赋,是其在大湾区城市群中最明显的比较优势,也是面向未来抢抓发展机遇最重要的战略资源和发展优势。绿色生态优势日益凸显,如何进一步推动生态优势转化,成为高明谋划未来发展棋盘里的重要落子。
高明区第十三次党代会报告提出要牢牢把握发展机遇,坚持制造业立区、生态兴区。其中提出建设全域绿色低碳循环发展示范区,要以碳达峰、碳中和为牵引,在争创国家级“两山”理论实践创新基地的基础上,自觉聚焦绿色低碳循环发展,加快建设“绿色高明、低碳高明、美丽高明”,力争在2023年成为全省绿色低碳循环发展示范,在2025年成为全国示范样本。
作为推进相关工作的职能部门负责人,市生态环境局高明分局局长熊鹏程、高明区发展和改革局局长仇科欣、高明区经济和科技促进局局长关广翔接受访谈时表示,将围绕区党代会报告的要求,在生态环境治理、推动低碳高质量发展以及培育绿色经济上花大力气,助推高明实现全域高质量发展。
山水间,最高明。区党代会报告提出,高明要在“十四五”期间建设全域绿色低碳循环发展示范区。建立健全绿色低碳循环发展经济体系是党中央作出的重大决策,也是高明推动生态优势转化、实现全域高质量发展的必由之路。熊鹏程表示,做好这项工作,首先要继续打好碧水攻坚战、蓝天保卫战、净土防御战,强化自身的生态文明建设。
未来五年,高明将以全流域、强统筹、大兵团、分层次的治理方式,推进全域水环境的整治。下一步,区生态环境部门将抓好总投资85.5亿的17项治理任务,并以“碧水绕城·点亮西江”作为切入点,实施68项投资共计达到93.75亿元的碧水行动,持续提升全域水环境质量,激活水经济。
打好打赢蓝天保卫战方面,高明区将从源头治理抓起,坚决不再引进高耗能高污染项目,并借着高明全域被列为禁燃区的契机,推动全区高污染燃料设施设备的淘汰或者改造升级,其中35蒸吨以上级的锅炉将于明年全部完成改造。对于家居、塑料、人造石等挥发性有机物高排放的行业,全区将进行严管和提质。熊鹏程说,“十四五”高明将在力争大气优良天数比例超过全市平均水平,并且往优良天数比例超过95%的目标奋斗。
在碧水蓝天之余,高明也已经拉响了净土防御战的号角。创建“无废城市”是打好净土防御战的重要抓手。目前该项工作已经启动,高明计划用三年时间完成“无废城市”的创建,重点解决工业领域方面危险废物的无害化再利用,同时补齐固废处理的短板。
回顾“十三五”,高明已经在生态环境保护工作上取得了阶段性成绩。2016年以来,高明区环境空气质量综合指数排名连年稳居佛山市第一,高明区饮用水水源地水质及国控断面100%达标。2019年,高明还荣获“国家生态文明建设示范区”称号。
良好的生态环境是高明争创国家级“两山”理论实践创新基地的最大信心和底气。接下来,高明将探索推动生态价值的核算,让市民能够看到良好的生态环境价值体现在哪些方面。例如探索GDP和GEP双核算、双运行的绿色经济考评体系,建立生态价值转化和生态产品价值实现机制。高明将通过推进全域旅游发展,探索工业旅游,发挥红色文化资源和农业资源丰富的优势,持续探索绿水青山转化为金山银山的具体路径。
实现碳达峰、碳中和,除了要坚决打好污染防治攻坚战,落实生态产业化,产业生态化等工作以外,关键还在于推进经济社会发展全面绿色转型,以能源绿色低碳发展为关键,加快形成节约资源和保护环境的产业结构、生产方式、生活方式、空间格局。
仇科欣表示,未来的高明,要走低碳高质量发展道路。低碳发展是“低碳”与“发展”的有机结合,减低能耗的同时提升发展的效益,提高发展的质量。高明接下来的目标相当明确,一是调整能源结构,二是调整产业结构。
调整能源结构指的是要严格执行市场准入负面清单制度,禁止新上燃煤项目,稳步推进工业领域“煤改气”,降低煤炭消费总量。大力发展清洁能源,扩大、优化天然气利用范围,鼓励全社会积极参与分布式光伏发电项目建设,推进太阳能发电的全面应用。
同时,高明将抢抓珠三角枢纽(广州新)机场规划布局机遇,以临空资源集聚为基础,推动临空物流、电子商务、商务服务等枢纽型临空产业,建设临空生产性服务业中心。大力培育新能源汽车、航空航天、新材料等战略性新兴产业,大力发展低耗能高附加值产业,加速经济新动能发展壮大。
仇科欣介绍,区发改部门将利用实现碳达峰、碳中和的契机,通过能耗双控倒逼产业升级转型,加快构建绿色制造体系。一方面是提高工业企业用能效益,将全区耗能较大的工业企业列为重点用能企业,通过实施重点用能企业清单式管理,督促重点用能企业落实国家节能降碳要求。另一方面是加大落后产能腾退力度,以壮士断腕的用气果断淘汰一批高耗能、低附加值的产业和企业,有效盘活存量资源,为低碳高效产业发展腾出用能空间。
全域绿色低碳循环发展,离不开绿色低碳循环发展经济体系。关广翔表示,为了贯彻落实区党代会提出的相关部署与要求,区经促部门牵头编制了《佛山市高明区工业发展“十四五”规划》《高明区产业发展空间专项规划》等产业发展指导性文件,首先明确了绿色低碳的发展方向。
在未来五年的发展中,高明区将根据制定的“2+3”产业集群发展计划,充分考虑绿色低碳发展方向,着重以装备制造、新材料、健康食品、智能家居和新能源汽车等产业为主攻方向。关广翔说,高明将通过先进工艺、技术和设备,提升产业发展质量和水平,推进传统产业在转型升级的过程中加快实施产业“绿色迭代”,向绿色低碳的现代产业体系迈进。
此外,高明还将积极推动建设绿色工厂,着力引导企业重点投向消耗低、用地少、效益高的方向发展。目前,区内海天味业、广东溢达、中油高富、远华新材料等企业已被认定为“绿色工厂”,中旗新材料、安华陶瓷、基业冷轧、盈夏纺织等累计27家企业被评为清洁生产企业。
“石湾陶,景德瓷”
在佛山
石湾陶就是文化地标
岿然屹立千年
昨日(11月18日)下午
广东最年轻国家级工艺美术大师——黄志伟
现身直播间
带领学生们走进石湾陶的世界
演绎陶塑新传奇!
课堂上,黄志伟通过讲述自身经历和创作历程,带领学生们感受石湾陶艺与中国传统美学的魅力,并鼓励学生们大胆创新,勇于突破。
01、出生陶艺世家,爱琢磨“新玩意”
黄志伟出生于陶艺世家,自小随父黄松坚大师在佛山石湾学习美术和陶艺。1989年,年仅23岁的黄志伟考入广州美院雕塑专业。在校期间,受国画传统线条启发,他开始对“线塑”进行钻研和探索。经过一段时间的埋头创作,黄志伟把石湾传统陶器艺术与中国传统美学、中外现代雕塑理论有机揉合,大胆吸取中国画线描“十八法”与汉代、现代的块面结构神髓交融,开拓出线塑技法。“庆幸的是我早期的线塑作品一面世,能得到社会各界的喜爱。”回忆起当年,黄志伟依旧感慨万千。
02、一捧陶泥线塑雕,勇拓公仔新天地
2004年末,黄志伟离开了国营的石湾美术陶瓷厂,创立了自己的“石湾公仔黄陶艺坊”,打出了“石湾公仔黄”的招牌。创业之初虽有过迷惘与彷徨,但他最终突破了石湾传统技法,不断深化和加强了“线塑”形式的功能,以独特的形式感和对泥捏线条错落有序的运用,为石湾公仔增添了丰富的文化内涵。2016年,陶塑新法——“线塑”获得了国家发明专利证书, 开辟了现代石湾陶塑表现技法的新天地。
“在中国陶艺界, ‘线塑’已经成为一个特殊的艺术符号。提起它,大家首先能想到的必然是黄志伟。”黄志伟自豪地说。中国雕塑界泰斗、黄志伟的老师潘鹤先生评价他“继传统、创前卫”。梅文鼎大师也认为黄志伟的线塑在传统的造型法则基础上融进了更多的美学标准。黄志伟告诉自己,要和众多石湾“陶二代”一样相继“接棒”,用自己的勤奋、锐气,带着石湾公仔闯出更大的一片天地。
“天赋和努力同样重要。”
黄志伟的传奇人生经历
让佛山市岭南美术实验高中的学生们
频频惊叹
团课现场
同学们从陶塑技巧和创作经验出发
踊跃向黄志伟请教
▽
01、黄老师,您在学习陶塑这门艺术中,遇到的最大的难题是什么?
答:最大的难题就是在学习的过程中能否静下心来,坚持长时间创作,这个非常重要。
02、黄老师,您在创作作品的过程中觉得什么最难?
答:对于初学者来说,第一是烧制,是否把作品烧好很关键;第二是构思,作品是否有独特的构思,决定了它是否能打动人心、与人对话。
03、您在创造作了这么多陶塑作品,可以分享一下怎么判定作品的好坏呢?
答:判断一件陶艺作品的好坏有两方面的考量,一是作品表面的烧制效果,釉色是否漂亮;第二则是作品的艺术效果好不好,造型有没有体现出作品神韵和作品的内在思想。
黄志伟耐心地解答了同学们的疑惑,并嘱咐大家:“艺术之路,坚持和学习都必不可少。”他希望通过这次团课,同学们能学会积极思考、做好规划,树立明确的目标,让自己更有动力去吸收知识、提升技能。
听完黄志伟的分享,高一的何鸿威同学表示:“黄志伟大师的人生经历十分励志,让我明白努力真的可以让平凡的人生显现不平凡的价值。”而作为艺术生的李可岚同样表示受益良多,不久后将备战高考的她分享道:“我希望能像黄大师一样坚持和努力,考入理想大学,学习国画。”
“青春向党 根脉传承”系列团课活动主要邀请社会各领域优秀人士与学校学生交流,旨在进一步推动全区中学生团员掀起学习团课新高潮,筑牢思想根基,把思想政治工作做到团员身边、做到团员心坎里,激发青少年团员的激情与理想,发挥团员牢记使命、勇于担当的精神。几年来,已走进全区二十多所学校,累计开展26期。
微信
新浪微博
QQ空间
QQ好友
豆瓣
Facebook
Twitter
