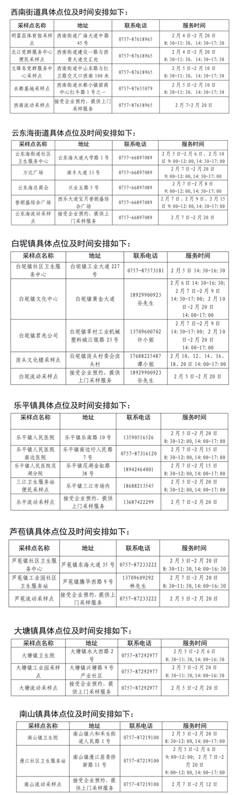
三水新增调整免费核酸采样点!(附联系方式)
为方便来(返)三水区人员就近进行核酸检测,2月7日,佛山市三水区对来(返)三水人员免费核酸采样服务点进行部分调整和新增,返工复产人员、市外抵返三水的人员可前往采样点进行免费核酸检测。



让我们继续做好
戴口罩、勤洗手
多通风、勤消毒
少聚集、一米线
主动配合落实各项疫情防控措施
为配合做好云浮防疫工作
佛山市政府积极协调物资
支持云浮抗疫
一批急需防疫物资发车送往云浮
2月5日,根据收集到的云浮防疫物资急需清单,佛山对口帮扶云浮指挥部办公室迅速与佛山市对接,组织了2000套防护服、眼罩、面屏、N95口罩、一次性使用手套等物资一批价值20万元,并于下午5点发车送往云浮。当日晚上11点多,按云浮市工信局(云浮市抗疫物资组牵头单位)的要求把物资送至罗定市工信局,人员于次日凌晨4点多回到佛山。
另外,2月5日晚上7点,佛山对口帮扶指挥部支持云浮财政的30万防疫资金也已拨出到位。
20万元抗疫捐赠款已汇入云浮市红十字会
“把投身疫情防控第一线作为 ‘我为群众办实事’的具体实践,积极响应云浮市委号召, 全员紧张起来、全面动员起来、全速行动起来,踊跃投身疫 情防控一线,坚决防止疫情扩散蔓延。”
2月4日,佛山对口帮扶云浮指挥部落实3日云浮市委常委会扩大会议精神,第一时间向全体帮扶干部发了倡议书,倡议广大帮扶干部职工要众 志成城,快字当头,分秒必争,用实际行动诠释“佛山帮扶铁军”的风采,体现佛山担当,坚决助力云浮打赢疫情防控这场硬仗。
2月5日,广东佛山(云浮)产业转移工业园投资开发公司响应倡议,定向捐款20万元给市疫情防控物资组,用于疫情防控和购买防疫物资。笔者了解到,当天下午14:22,该笔捐赠款已汇入云浮市红十字会。
向罗定市农业农村局捐赠抗疫资金和物资
2月5日上午,禅城区农业农村局代表禅城区政府向罗定市农业农村局捐赠抗疫资金和物资:现金2万元;物资59箱(口罩2000个/箱,50000个,共25箱。防护服50套/箱,1000套共20箱,另鞋套260个/箱,1000个共4箱。隔离衣100件/箱,1000件共10箱)
筹集防疫物资支援罗定船步镇
2月3日中午,船步镇委镇政府向禅城区组团帮扶单位反映物资需求,区城综局迅速牵头,组织禅城区委政法委、区住建局、市医保局禅城分局、区城建公司、中国联通佛山禅城分公司等5个帮扶单位筹措防疫物资。
6个帮扶单位齐心协力,迅速响应,发挥各自资源优势,仅用半天时间就筹集到首批支援罗定市船步镇防疫物资,包括10万个口罩,50顶帐篷,4箱洗手液和10套防护服。驻镇工作队队长石永锐带领驻镇工作队员于2月4日上午将物资装车,并随车赶赴罗定市船步镇支援防疫工作。
疫情无情人有情,及时帮扶暖人心。接下来,驻船步镇工作队将密切关注船步镇疫情防控工作需求,进一步筹措短缺防疫物资,帮助船步镇渡过难关。
当前,国内、省内多地发生本土新冠肺炎疫情,疫情防控形势仍然严峻。为防止疫情传播扩散,保障好您和家人的健康,请市外来(返)佛人员主动开展一次核酸检测。
一、如您为市外来(返)佛人员,请抵达佛山后24小时内主动开展一次核酸检测。为方便市民,我市已在各区设置多处便民核酸采样点(具体地址附后),您可就近前往。建议在“粤核酸4”小程序先登记好个人或家人信息,并生成和保存二维码,可节约排队等候时间。
二、如您是从中高风险地区来(返)佛山,或与通报病例活动轨迹有交集、重合的,请第一时间主动向所在社区(村)、单位和酒店报备,并配合落实健康管理措施。如接到疫情防控部门电话通知为密切接触者等风险人员,或者粤康码为“红码”、“黄码”的,请第一时间报告。
三、请您密切关注自身及家人的身体状况。如出现发热、咳嗽、腹泻、乏力等症状,请避免乘坐公共交通工具,做好个人防护,及时前往就近的发热门诊就医,并如实告知个人旅居史。
最新最全
市外来(返)佛人员便民核酸采样点
↓↓↓
禅城区
南海区
顺德区

高明区
三水区
微信
新浪微博
QQ空间
QQ好友
豆瓣
Facebook
Twitter
