顺德容桂街道华口社区重点场所疫情防控措施强化通告
关于强化容桂街道华口社区重点场所
疫情防控措施的通告
各位市民:
为进一步强化新冠肺炎疫情防控工作,切实保障广大人民群众身体健康和生命安全,结合我街道实际,决定对我街道华口社区重点场所采取相关防控措施。现将有关事项通告如下:
自即日起容桂街道华口社区全域餐饮店停止堂食,密闭场所(包括但不限于沐足、KTV、棋牌室、麻将馆、游艺游戏厅、剧本杀、密室逃脱、电影院、酒吧、网吧、美容美发等)全部暂停营业。
上述防控措施自发布之日起实施,并将依据疫情风险评估结果动态调整。
顺德区容桂街道新型冠状病毒肺炎疫情
防控指挥部办公室
2022年11月2日
均安镇关于11月3日
开展企业员工免费核酸检测的通知
根据当前疫情防控形势,为切实保障广大群众的身体健康,均安镇定于2022年11月3日(星期四)面向企业员工开展免费核酸检测服务。现将有关事项通知如下:
注意事项:
1、请携带工作证和手机,提前准备好“粤核酸4”小程序采样码。没有智能手机或不方便使用智能手机的,可在家人手机账号下添加生成其二维码,或携带本人身份证前往核酸采样点进行核酸检测。
2、请佩戴口罩,保持“一米线”距离,主动配合、听从工作人员指挥,有序排队,按要求进出场地。
3、在接种新冠病毒疫苗48小时内暂不进行核酸采样,待48小时后再进行采样,但需及时向村(社区)工作人员报备说明情况。
4、核酸检测结果出具前,请尽量减少流动,不参与聚集性活动。如有发热、干咳、乏力、嗅觉味觉减退、鼻塞、流涕、咽痛、结膜炎、肌痛、腹泻等不适症状时,不参加聚集性活动、不自行购药、服药,应立即向所在村(社区)报告,及时就近至发热门诊就诊,并主动告知医生自己的旅行史,就诊过程中请做好个人防护,不乘坐公共交通工具。
5、企业员工需凭11月3日核酸检测记录进出厂区。
均安镇新型冠状病毒肺炎疫情
防控指挥部办公室
2022年11月3日
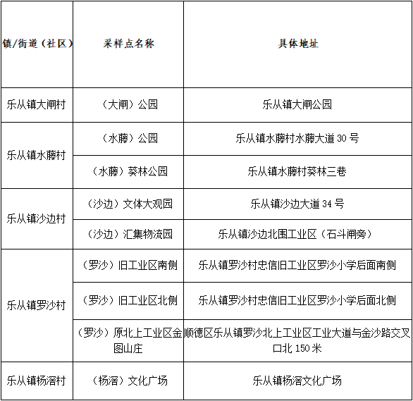
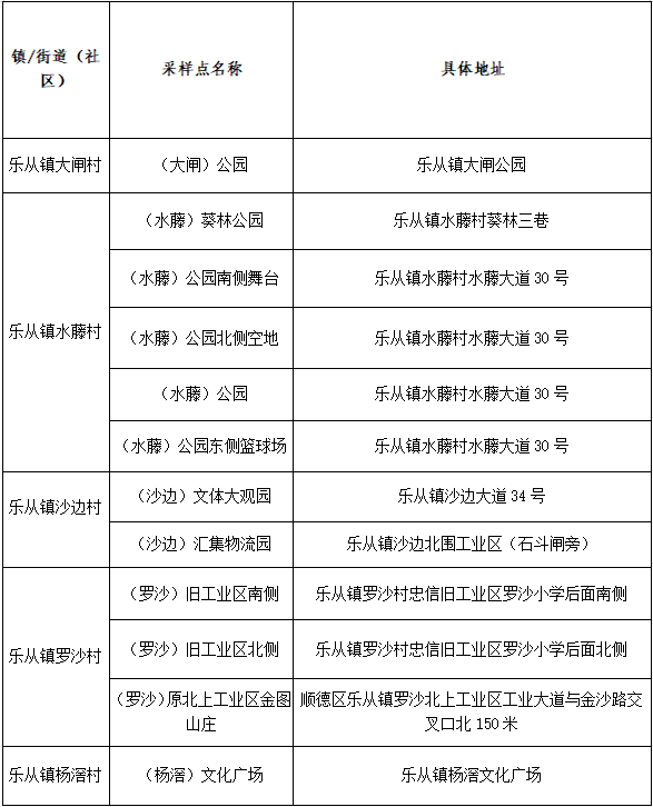
为切实保障全镇群众的身体健康,结合当前疫情防控需要,乐从镇将于2022年11月3日(星期四)开展区域免费核酸检测,具体安排如下:
一、检测时间与地点
1.上午8:00-12:00,于罗沙村、水藤村、大闸村、沙边村、杨滘村开展区域免费核酸检测;
2.下午17:00-21:00,于罗沙村、水藤村、大闸村、沙边村、杨滘村开展区域免费核酸检测;
二、检测对象
水藤村、罗沙村、沙边村、大闸村、杨滘村健康码绿码和黄码的市民群众(粤康码红码人员和阳性康复者请按以下注意事项第4点执行)
三、注意事项
(1)请按照所在村(社区)通知,分时段参加核酸检测并做好个人防护。辖区人员按照“应检尽检,不漏一人”的要求,免费参加核酸检测。
(2)请携带手机,提前准备好“粤核酸4”小程序采样码。老人、未成年人等没有智能手机或不方便使用智能手机的,可在家人手机账号下添加生成其二维码。
(3)请佩戴口罩,前往所属采样地点进行核酸检测,注意保持“一米线”距离,主动配合、听从工作人员指挥,有序排队,按要求进出场地。
(4)粤康码红码人员请迅速联系所属村(社区)报备,请勿前往免费核酸检测点;阳性康复者请到乐从医院并向医护人员说明后采取单人单管方式检测)。
(5)在接种新冠病毒疫苗48小时内暂不进行核酸采样,待48小时后再进行采样,但需及时向村(社区)工作人员报备说明情况。
(6)核酸检测结果出具前,请尽量减少流动,不参与聚集性活动,如有发热、干咳、乏力、嗅觉味觉减退、鼻塞、流涕、咽痛、结膜炎、肌痛、腹泻等不适症状时,不参加聚集性活动、不自行购药、服药,市民应立即向所在村(社区)报告,及时至就近发热门诊就诊,并主动告知医生自己的旅行史,就诊过程中请做好个人防护,不乘坐公共交通工具。
为做好疫情防控工作,各类工厂企业、机关事业单位、住宅小区、营业场所等将加强核酸检测结果和“粤康码”亮码查验,为了您和他人的健康,请广大市民积极配合,确保核酸检测工作高效完成。
乐从镇新冠肺炎疫情防控指挥部办公室
2022年11月2日
微信
新浪微博
QQ空间
QQ好友
豆瓣
Facebook
Twitter

