佛山公积金:租房提取公积金全攻略来了!
在佛山市内没有房产
想要把公积金账户里的钱提取出来?
你可以这样办!
租房提取指引来啦!
办理资料
请参看下表
提取金额及间隔规定
请参看下表
银行账户
提取的住房公积金通过银行自动划拨的形式进行,因此职工提供的银行账户必须有效、准确、安全,当提取额度大于一万元时,所提供的收款账户需为一类账户。
目前已开放端口的银行账户有:
线下办理地点与时间
详见佛山市住房公积金管理中心网站http://fsgjj.foshan.gov.cn首页的“住房公积金业务网点”或办事指南“办事网点”栏目。
网上申报途径
01、佛山市住房公积金管理中心网站
1、登陆佛山市住房公积金管理中心网站http://fsgjj.foshan.gov.cn,点击个人网办事大厅入口;
2、进入管理中心网上服务大厅,登录个人用户;
3、点击“我要办理”——选择“个人提取办理”栏目中“租住商品住房提取”栏目进行申报。
02、“佛山公积金”微信公众号
1、关注“佛山公积金”微信公众号,菜单栏点击“办事服务”,选择“个人网上办事”;
2、进入管理中心手机版网上服务大厅,登录个人账号;

3、选择菜单栏“业务大厅”,点击“租住商品住房提取”栏目中进行申报。
03、“粤省事”小程序
1、搜索“粤省事”小程序,点击登录;
2、选择首页热点服务,点击“公积金”;
3、在提交申请栏目,选择“租住商品房提取”按照指引进行申报。
注意事项
1. 网上办理住房公积金提取手续时,请职工本人亲自办理,不可委托。
2.提供的申报资料应为原件。
3.持非居民身份证的职工无法通过线上渠道申报租住商品住房提取,也无法准确核查其在我市的个人住房信息,因此须持资料预约至我管理中心业务窗口申报。
4.如遇特殊情况,需提取人补充相关资料(如住房公积金对账簿等)办理。
5.咨询电话:12329、12345 。
最近,有不少市民问道,
“我申请了住房公积金提取,
为什么迟迟未到账?”
这里分三种情形来说明:
情形一:在业务窗口办理了提取或通过网上申报办理了提取业务,在超出回执上的划账时限仍未收到划账;
情形二:办理了3年为期的自动划账出现未到账少划账的情况;
情形三:异地房屋办理了自动划账出现未到账的情况。
遇到上述情形如何查询和处理呢?
来来来,马上告诉你!
情形一
若在业务窗口办理了提取或通过网上申报办理了提取业务的,在超出回执上的划账时限仍未收到划账的原因有以下五种:
1、仍在划账时间的划账过程中。
2、未到划账时间(对应上次划账时间到达提取间隔后才能进行划账,每次提取划账均需进行审核,通过审核后,提取资金于3个工作日内划到申请人提供的银行账号。)
3、提供的划账接收账号不是本人账号或不属我管理中心手续须知公示中的划账范围。
4、提供的划账接收账号不能正常接收资金。(非正常状态、不允许存入、有划账限额的二类卡等都不能正常划账)
5、录入的银行账号或选择银行有误。
查询途径:
1、无论是业务窗口办理的还是通过网上申报的,均有办理回执或提取记录可查看,可找回纸质办理回执或登录网站查看(明确划账银行和划账账号)。
2、查看手续须知或登录网站相应页面,均有显示划账账号范围。
3、向接收账号的银行咨询了解所持的账号能否正常接收资金。
划账失败的处理方法:
*职工可通过上述指引排查是否属于划账失败的情况,如发现属划账失败的情况,需要待提取资金退回到职工住房公积金个人账户后,才能再次申报办理,大概需要5个工作日。
*出现提取划账失败的,待提取资金退回到职工住房公积金个人账户后可通过网上渠道再次提交申报。(如超过5个工作日仍无法通过网站再次申报,可通过热线实名反映)
*亦可提供身份证、当时的办理回执以及能正常划账的银行账号到业务窗口重新办理。
注意:为保证职工个人信息安全和资金安全,热线不提供查询服务,建议职工按照以上途径排查原因,以免造成职工来回奔波。如果职工确实已经通过以上途径查实,发现不是以上原因或者情况导致没有划账的,职工本人可持身份证到前台查询,如委托他人查询,须携带申请人身份证、委托书、代办人身份证到前台查询。
前台办理前,需先进行预约。
长按识别下方二维码了解
《佛山市住房公积金管理中心办公地址、办公时间、咨询电话、预约途径、网址、微信公众号》
情形二
办理了3年为期的自动划账为何出现未到账、少划账的情况?
若对应日期还不划账或只划一部份的、或确认提取业务已被终止。原因有以下五种:
1、未到划账时间。
2、划账年限已满。
3、接收账号不能正常接收划账。或原来接收账号因遗失等原因注销或补办,已不是原划账账号,亦不能正常接收划账(如遗失重新补办卡后,须重新申报)。
4、申请人房屋所占份额已提取完或提取额度已达到购房总金额。(多为少划账的情况)
5、该提取的房屋已出售。
注意:住房公积金贷款逾期未还清的,应先还清贷款逾期本息后,再申请提取。
查询途径:
1、业务窗口办理可找回纸质办理回执或登录网站查看,确认划账时间、划账间隔、划账账号等信息,并根据提取时间间隔和上次划账时间,计算是否已到达下次划账时间。
2、核对是否有资金提取记录,是否剩余500元。
3、到银行打印接收账号的资金流水,查看是否有资金流入。
4、可通过登录管理中心网站进入个人网厅查看资金提取情况,计算已提取金额等。
情形三
异地房屋办理的自动划账为何出现未到账的情况?
根据《广东省住房和城乡建设厅 广东省财政厅 广东省公安厅 中国人民银行广州分行转发住房城乡建设部等四部门关于开展治理违规提取住房公积金工作的通知》(粤建金〔2018〕115号)的规定,在异地(佛山以外)购买、建造、翻建、大修自住住房的,如申报提取住房公积金,需是职工在本人或其配偶户口所在地购建住房。
已办理异地购建住房提取并处于自动划款状态中的缴存职工,需补充相关有效户籍资料(如以配偶符合条件而申报提取的,还需补充提供结婚证),具体需补充的资料,见提取手续须知。在未补充上述资料前,异地购建房提取的自动划款暂停支付。
具体规定、相关信息以及手续须知,可登陆管理中心网站法规政策、通知通告以及办事指南栏目查看。
年末遭解雇,跳槽新单位
……
那么,在什么情况下
解除劳动合同可以获得赔偿金呢?
经济补偿金的定义、计算标准和发放规定
马上来了解!
👇👇👇
经济补偿金是在劳动合同解除或终止后,用人单位依法一次性支付给劳动者的经济补偿。
解除和终止劳动合同,
哪些情况用人单位需要支付经济补偿金?
PART.1、双方协商解除劳动合同
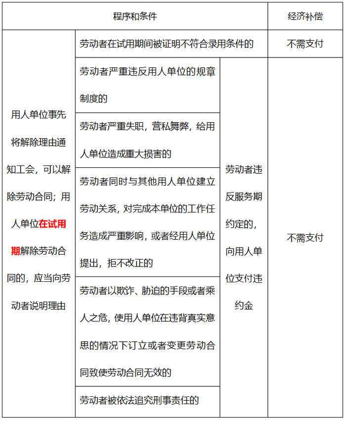
PART.2、劳动者单方解除劳动合同

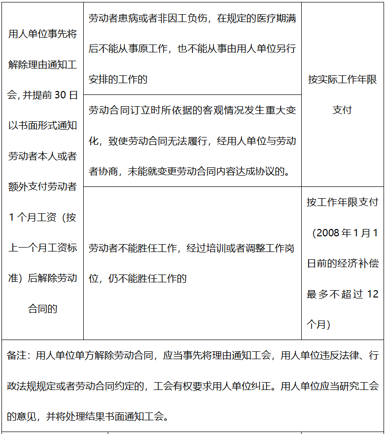
PART.3、单位单方解除劳动合同


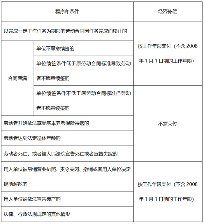
PART.4、劳动合同终止
备注:用人单位和劳动者不得在劳动合同法规定的劳动合同终止情形之外约定其他的劳动合同终止条件。
经济补偿金该怎么算呢?
是不是工作时间越长,就越多呢?
马上看看!
经济补偿的计算基数怎么算?津贴和补贴等算不算呢?
《劳动合同法实施条例》第二十七条:劳动合同法第四十七条规定的经济补偿的月工资按照劳动者应得工资计算,包括计时工资或者计件工资以及奖金、津贴和补贴等货币性收入。
①劳动者在劳动合同解除或者终止前12个月的平均工资低于当地最低工资标准的,按照当地最低工资标准计算。劳动者工作不满12个月的,按照实际工作的月数计算平均工资。
②根据《广东省工资支付条例》第六十二条的规定,应按照扣除个人应缴社保前的月工资作为经济补偿金计算标准。
③《劳动合同法》第四十七条:劳动者月工资高于用人单位所在直辖市、设区的市级人民政府公布的本地区上年度职工月平均工资三倍的,向其支付经济补偿的标准按职工月平均工资三倍的数额支付,向其支付经济补偿的年限最高不超过十二年。
“上年度职工月平均工资”按照“上年度城镇非私营单位在岗职工平均工资数据”执行,2021年在岗职工年平均工资为104280元,月平均工资即:104280÷12=8690元。
经济补偿的计算标准有何规定?
根据《中华人民共和国劳动合同法》第四十七条有关规定,经济补偿按劳动者在本单位工作的年限,每满1年支付1个月工资的标准向劳动者支付。
6个月以上不满1年的,按1年计算;不满6个月的,向劳动者支付半个月工资的经济补偿。
月工资是指劳动者在劳动合同解除或者终止前十二个月的平均工资。
微信
新浪微博
QQ空间
QQ好友
豆瓣
Facebook
Twitter

