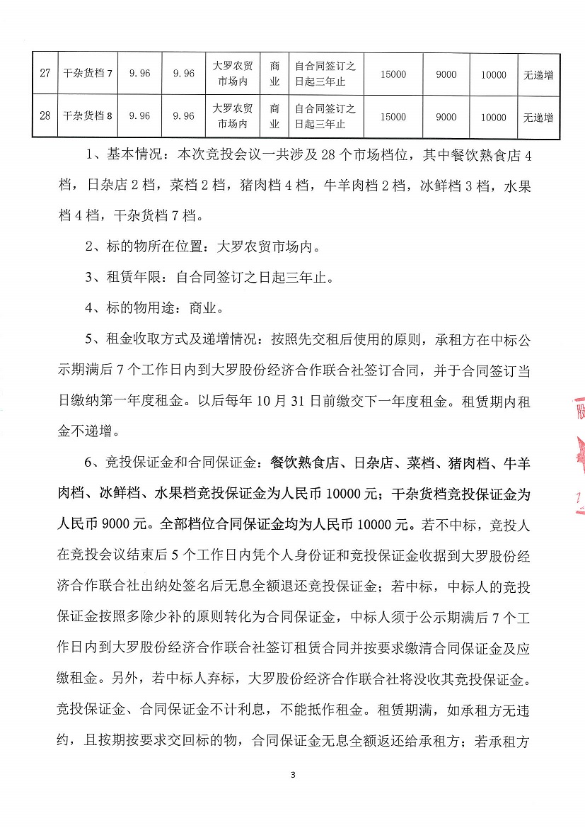
乐从镇大罗股份经济合作联合社大罗农贸市场超市1等一批市场档位竞投租赁(二次)公告








医院客服、文员社会化采购项目招标公告
项目概况
医院客服、文员社会化采购项目招标项目的潜在投标人应在广东省政府采购网https://gdgpo.czt.gd.gov.cn/获取招标文件,并于 2023年04月07日 14时30分 (北京时间)前递交投标文件。
一、项目基本情况
项目编号:440606-2023-01814
项目名称:医院客服、文员社会化采购项目
采购方式:公开招标
预算金额:4,689,483.99元
采购需求:
合同包1(医院客服、文员社会化采购项目):
合同包预算金额:4,689,483.99元
品目号 | 品目名称 | 采购标的 | 数量(单位) | 技术规格、参数及要求 | 品目预算(元) | 最高限价(元) |
1-1 | 其他服务 | 服务 | 1(项) | 详见采购文件 | 4,689,483.99 | - |
本合同包不接受联合体投标
合同履行期限:服务期限:24个月(2023年5月1日-2025年4月30日止)。
二、申请人的资格要求:
1.投标供应商应具备《政府采购法》第二十二条规定的条件,提供下列材料:
1)具有独立承担民事责任的能力:在中华人民共和国境内注册的法人或其他组织或自然人,投标(响应)时提交有效的营业执照(或事业法人登记证或身份证等相关证明)副本复印件。
2)有依法缴纳税收和社会保障资金的良好记录:须提供①投标截止日前6个月内任意1个月依法缴纳税收的有效证明材料 和②投标截止日前6个月内任意1个月依法缴纳社会保险的凭据(专用收据或社会保险缴纳清单)相关证明材料。如依法免税或不需要缴纳社会保障资金的,提供相应证明材料。
3)具有良好的商业信誉和健全的财务会计制度:供应商必须具有良好的商业信誉和健全的财务会计制度【提供2020或2021年度经审计的财务报告及财务报表(资产负债表、利润表和现金流量表)复印件(要求:审计报告由第三方会计师事务所或其它合法审计机构出具)或基本开户银行出具的资信证明的复印件(要求:资信证明书内容应能够清晰准确反映供应商最近6个月内(从本项目采购公告发布之日起,往前倒推计算)的商业信誉情况和满足采购文件有关要求。如成立时间不足6个月的,按成立时间提供)】。
4)履行合同所必需的设备和专业技术能力:供应商可提供但不限于以下举例的证明材料(如经营场所或所拥有的设备购置发票或技术人员情况或资源等图片描述或材料复印件)。
5)参加采购活动前3年内,在经营活动中没有重大违法记录:参照投标(报价)函相关承诺格式内容。重大违法记录,是指供应商因违法经营受到刑事处罚或者责令停产停业、吊销许可证或者执照、较大数额罚 款等行政处罚。(对于“较大数额罚款”,根据《财政部关于<中华人民共和国政府采购法实施条例>第十九条第一款“较大数 额罚款”具体适用问题的意见》(财库〔2022〕3号),明确《中华人民共和国政府采购法实施条例》第十九条第一款规定的“较大数额罚款”认定为200万元以上的罚款,法律、行政法规以及国务院有关部门明确规定相关领域“较大数额罚款”标准高于200万元的,从其规定)。
2.落实政府采购政策需满足的资格要求:
合同包1(医院客服、文员社会化采购项目)落实政府采购政策需满足的资格要求如下:
只允许中小微企业、监狱企业、残疾人福利性单位参与本项目投标。中小企业具体标准根据《工业和信息化部、国家统计局、国家发展和改革委员会、财政部关于印发中小企业划型标准规定的通知》(工信部联企业〔2011〕300号)文件进行划分;监狱企业根据(财库〔2014〕68号)的规定;残疾人福利性单位根据(财库〔2017〕141号)的规定。须提供有效的中小企业声明函(或残疾人福利性单位声明函或监狱企业证明文件)。本项目所属行业为其他未列明行业。
3.本项目的特定资格要求:
合同包1(医院客服、文员社会化采购项目)特定资格要求如下:
(1)投标人未被列入“信用中国”网站(www.creditchina.gov.cn)“记录失信被执行人或重大税收违法案件当事人名单或政府采购严重违法失信行为”记录名单;未处于中国政府采购网(www.ccgp.gov.cn)“政府采购严重违法失信行为信息记录”中的禁止参加政府采购活动期间。(以采购代理机构于投标截止日当天在“信用中国”网站(www.creditchina.gov.cn)及中国政府采购网(www.ccgp.gov.cn)查询结果为准,如相关失信记录已失效,供应商需提供相关证明资料。) 。
(2)本项目不接受联合体参加投标。
(3)投标单位负责人为同一人或者存在直接控股、管理关系的不同投标人,不得参加同一合同项下的政府采购活动;为采购项目提供整体设计、规范编制或者项目管理、监理、检测等服务的供应商,不得再参加该采购项目(包组)的其他采购活动。投标(报价)函相关承诺要求内容。
三、获取招标文件
时间: 2023年03月15日 至 2023年03月22日 ,每天上午 00:00:00 至 12:00:00 ,下午 12:00:00 至 23:59:59 (北京时间,法定节假日除外)
地点:广东省政府采购网https://gdgpo.czt.gd.gov.cn/
方式:在线获取
售价: 免费获取
四、提交投标文件截止时间、开标时间和地点
2023年04月07日 14时30分00秒 (北京时间)
递交文件地点:广东省政府采购网https://gdgpo.czt.gd.gov.cn/
开标地点:广东省政府采购网https://gdgpo.czt.gd.gov.cn/
五、公告期限
自本公告发布之日起5个工作日。
六、其他补充事宜
1.本项目采用电子系统进行招投标,请在投标前详细阅读供应商操作手册,手册获取网址:https://gdgpo.czt.gd.gov.cn/help/transaction/download.html。投标供应商在使用过程中遇到涉及系统使用的问题,可通过020-88696588 进行咨询或通过广东政府采购智慧云平台运维服务说明中提供的其他服务方式获取帮助。
2.供应商参加本项目投标,需要提前办理CA和电子签章,办理方式和注意事项详见供应商操作手册与CA办理指南,指南获取地址:https://gdgpo.czt.gd.gov.cn/help/problem/。
3.如需缴纳保证金,供应商可通过"广东政府采购智慧云平台金融服务中心"(http://gdgpo.czt.gd.gov.cn/zcdservice/zcd/guangdong/),申请办理投标(响应)担保函、保险(保证)保函。
4.本项目采用远程电子开标的,投标人的法定代表人或其授权代表应当按照本招标公告载明的时间和模式等要求参加开标。在投标截止时间前30分钟,应当登录云平台开标大厅进行签到,并且填写授权代表的姓名与手机号码。若因签到时填写的授权代表信息有误而导致的不良后果,由供应商自行承担。
七、对本次招标提出询问,请按以下方式联系。
1.采购人信息
名 称:佛山市顺德区乐从医院
地 址:佛山市顺德区乐从镇乐从大道45号
联系方式:0757-28338123
2.采购代理机构信息
名 称:广州金良工程咨询有限公司佛山分公司
地 址:佛山市禅城区岭南大道北129号中区1座17层
联系方式:0757-83130360、83130869
3.项目联系方式
项目联系人:陆小姐、罗小姐
电 话:0757-83130360、83130869
广州金良工程咨询有限公司
2023年03月15日
乐从镇路州股份经济合作联合社路州百岁电房首层竞投租赁开标情况公示
根据乐从镇农村集体资产交易管理所有关规定,乐从镇路州股份经济合作联合社定于2023年3月15日上午9:30举行的乐从镇路州股份经济合作联合社路州百岁电房首层竞投租赁项目,招标人评定以下单位或个人为中标人。
序号 | 标的物 | 面积、位置 | 用途 | 租赁期限 | 竞投底价 | 中标价 | 中标人 |
1 | 路州百岁电房首层 | 占地面积:67.69㎡,建筑面积:67.69㎡, 位于路州百岁新村路段侧 | 商业 | 自合同签订之日计算至2027年12月31日止 | 20元 /月/㎡ | 20元 /月/㎡ | 曾锡祺 |
本公示自 2023年3月16日上午8:30起至 2023年3月22日下午17:30 止。
特此公示。
招标人:佛山市顺德区乐从镇路州股份经济合作联合社
联系电话:0757-28973328
地址:佛山市顺德区乐从镇路州村委会内 邮政编码:528315
投诉受理单位:佛山市顺德区乐从镇农业农村办公室
联系电话:0757-28331516
地址:佛山市顺德区乐从镇新马路5号 邮政编码:528315
2023年3月15日
注:异议的提出和受理:如对本公示结果有异议,请在公示截止时间前向有关招投标监督部门提出书面意见。反映意见人是法人的,意见书必须由其法定代表人或授权代表签字并加盖公章;其他组织或个人的,意见书必须其主要负责人或投诉人本人签字,并附有效身份证明复印件。
微信
新浪微博
QQ空间
QQ好友
豆瓣
Facebook
Twitter


