华东师范大学附属顺德美的学校(一期)—家具采购更正公告(第一次)
一、项目基本情况
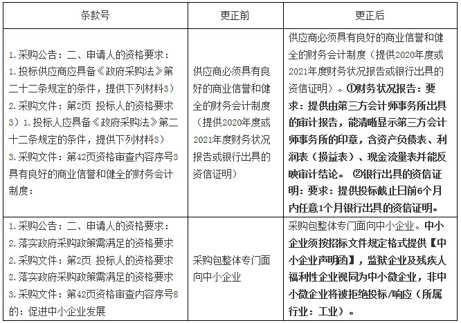
原公告的采购项目编号:JF2022(SD)WZ0126
原公告的采购项目名称:华东师范大学附属顺德美的学校(一期)—家具采购
首次公告日期:2022年06月13日
二、更正信息:
更正事项:采购公告及采购文件
更正原因:补充申请人资格要求中的财务状况报告或资信证明材料要求及采购包整体专门面向中小企业材料要求。
更正内容:
本采购更正公告(第一次)为采购文件组成部分,采购文件或其他函件内相同(或相同性质)的内容视为已作相应修改或补充,投标文件应据此编制,否则后果自负。其他内容不变。
更正日期:2022年6月16日
三、其他补充事项
无
四、凡对本次公告内容提出询问,请按以下方式联系。
1.采购人信息
名 称:佛山市顺德区北滘镇教育办公室
地 址:佛山市顺德区北滘镇文化中心三楼
联系方式:0757-23271072
2.采购代理机构信息
名 称:广东明润工程咨询有限公司
地 址:佛山市顺德区大良街道南国东路卓越大厦8楼805室
联系方式:0757-22660481
3.项目联系方式
项目联系人:梁先生
电 话:0757-22660481
佛山首批!搭载“南海芯”!
广东清能3款氢能环卫车交付使用
丹灶氢能产业,劲!
今年3月份,佛山市南海区瀚洁城市环境管理有限公司发布了141辆氢燃料电池市政环卫车辆租赁招标项目。据悉,该项目属于广东城市群首年氢车示范推广项目的一部分,具有交付时间紧、数量大、车型多样化等特点。近日,该项目的首批车辆已陆续成功交付,并即将投入使用。
此次招标项目的氢能环卫车包含扫路车、洗扫车、洒水车、清洗车、垃圾压缩车、吸粪车等12种车型,是目前国内氢能环卫车招标采购涉及车型最多的一次,应用于地面清扫、垃圾收运、城市管道清理等多个作业领域。
值得一提的是,这些氢能环卫车搭载了由南海燃料电池企业配套的“南海芯”!其中,广东清能新能源技术有限公司(简称“广东清能”)此次交付了3款氢能环卫车,包括18吨洗扫车、高压清洗车及压缩式垃圾车等。
广东清能新能源技术有限公司为清能股份全资子公司,拥有国际化研发生产水平的万台级大功率燃料电池系统及电堆研发生产基地,是清能珠三角地区集先进技术研发、全自动化生产和国内外销售为一体的区域总部中心。
依托清能股份19年产研经验与膜电极、双极板、电堆及氢循环模块四大核心零部件的自主研发能力,广东清能业务及产品范围覆盖公路运输、轨道交通、特种车辆、港口设备、船舶运输、固定电站和备用电源等各种大功率燃料电池应用场景,并向重型卡车、叉车、分布式电源、无人机等细分领域不断拓展。
随着佛山市南海区首批氢能环卫车的交付与使用,南海区市政环卫车辆氢能化推广应用进入“加速模式”。面对这一氢能应用新场景,行业还面临很多新挑战,如车辆稳定运行及故障快速响应如何保障?氢能环卫车实现商业化推广路径如何?对当前示范城市群核心零部件自主化有何看法……一起来听听广东清能的回答?
Q:企业在这批氢能环卫车中提供了哪些产品与解决方案?产品有何亮点?
广东清能:清能为此批车辆配套了VL II 80kW及VL II 110kW两款燃料电池系统产品。此次配套的两款燃料电池系统产品系统集成度高,结构紧凑,国产化率高。其中,自主开发的氢气子系统及氢气循环模块,氢气回流比达到10—100%,可解决大功率系统氢气循环不足的问题。此外,两款产品环境适应性强,可在炎热、干旱、潮湿、沙尘、寒冷等复杂气候和环境下正常作业,能有效解决低温工况下电池性能衰减问题,极大提高了作业效率。
Q:此次为这批氢能环卫车研发产品或应用过程中时有遇到什么困难吗?
广东清能:该批车辆的项目时间紧、任务重、车型多,自3月份以来,受多地疫情叠加的影响,给行业尤其是供应链造成比较大的影响,有些原材料没法按时供货,我们通过协调各地的产能,开设物料运输专线等手段克服重重困难,顺利完成车辆的开发和验证,按照项目节点提前完成上牌和交车。
Q:企业在氢能环卫车及维修保障体系方面有做什么举措,以保障车辆顺利运营?
广东清能:我们成立专门的运营团队保障该批氢车的运营,运营团队作为客户的对接窗口,负责解决氢车运营过程中遇到的问题,具体的维修事宜会绑定当地的维修保养公司,统一提供高效的维保解决方案。
Q:就南海区氢能环卫车应用方面来看,目前仍存在哪些问题?
广东清能:应用端仍存在加氢不便利的因素,氢气价格过高仍然是阻碍氢车商业化的门槛,预计至2025年,氢车整体的TCO在没有补贴的情况下能与传统燃油车持平。
Q:您认为本次南海氢能环卫车置换模式有什么创新之处吗?
广东清能:本次环卫车的置换首次引入租赁的运营模式,这在市政环卫车领域属于首创。通过此种模式使得燃料电池车的运营成本与燃油车持平,使得氢车的推广具备经济性,全国其它地区也纷纷效仿。
Q:能谈谈对未来南海氢能商业化推广有何看法吗?
广东清能:南海是全国氢能产业的高地,拥有完善的产业链及创新的商业机制,但是在上游的氢源方面仍存在较为明显的短板,需要大力拓展氢气的来源,鼓励制氢路线的多元化,打破储运环节的行政壁垒,最大限度的解决氢源问题,实现平价氢气的商业目标。
Q:核心零部件自主化是产业发展的重要一环,能谈谈对示范城市群核心零部件自主化的看法吗?
广东清能:核心零部件实现自主可控,避免卡脖子的情况出现是国家发展氢能汽车产业的目标之一。对于燃料电池而言,当前在碳纸、质子交换膜方面仍存在技术壁垒,尚未完全实现国产化替代,导致电堆及系统的价格仍处于高位,未来,通过城市群的示范带动以及技术的不断迭代更新,这些核心材料有望实现快速的国产化。
南海丹灶作为佛山氢能及燃料电池产业的高地,在政策的扶持和创新以及生态链的打造上具有先发优势。近日出台的《佛山市南海区新能源(氢能)市政、物流车辆推广应用实施方案(2021—2025年)》从加氢及运营补贴、企业置换补贴、绿色运营奖励、佛山一环高速公路通行费补贴、车辆路权等,鼓励市政、港口、物流园区、厂区等重点应用领域车辆更新氢能化、电动化。此举在加快氢能车辆的商业化进程、推进能源结构绿色低碳转型方面无疑具有重要的示范意义。
一、项目基本情况
原公告的采购项目编号:ZT(SS19)2022
原公告的采购项目名称:“幸福小站”标准化标识采购项目
首次公告日期:2022年06月14日
二、更正信息:
更正事项:采购公告
更正原因:
采购项目内容变更
更正内容:
1.原《招标文件》第2页:“合同履行期限:自合同签订生效之日起30日内完成供货、安装和调试,并交付使用”
修改为:
“合同履行期限:自双方确定设计方案之日起30日内完成供货、安装和调试,并交付使用”
2.原《招标文件》第5页:
“标的提供的时间:自合同签订生效之日起30日内完成供货、安装和调试,并交付使用”
修改为:
“标的提供的时间:自双方确定设计方案之日起30日内完成供货、安装和调试,并交付使用”
其他内容不变
更正日期:2022年06月16日
三、其他补充事项
本项目的开标方式为远程电子开标,响应供应商无需到达现场参加开标活动。
四、凡对本次公告内容提出询问,请按以下方式联系。
1.采购人信息
名 称: 佛山市三水区民政局
地 址:佛山市三水区健力宝南路
联系方式:0757-87724635
2.采购代理机构信息
名 称:广东中腾招标有限公司
地 址:佛山市禅城区岭南大道北100号岭南大厦一座205
联系方式:0757-82257301
3.项目联系方式
项目联系人:艾小姐
电 话:0757-82257301
微信
新浪微博
QQ空间
QQ好友
豆瓣
Facebook
Twitter

