禅城区技工学校运动场改造工程采购更正公告(第一次)
一、项目基本情况
原公告的采购项目编号:440604-2022-02165
原公告的采购项目名称:佛山市禅城区技工学校运动场改造工程
首次公告日期:2022年06月16日
二、更正信息:
更正事项:采购文件
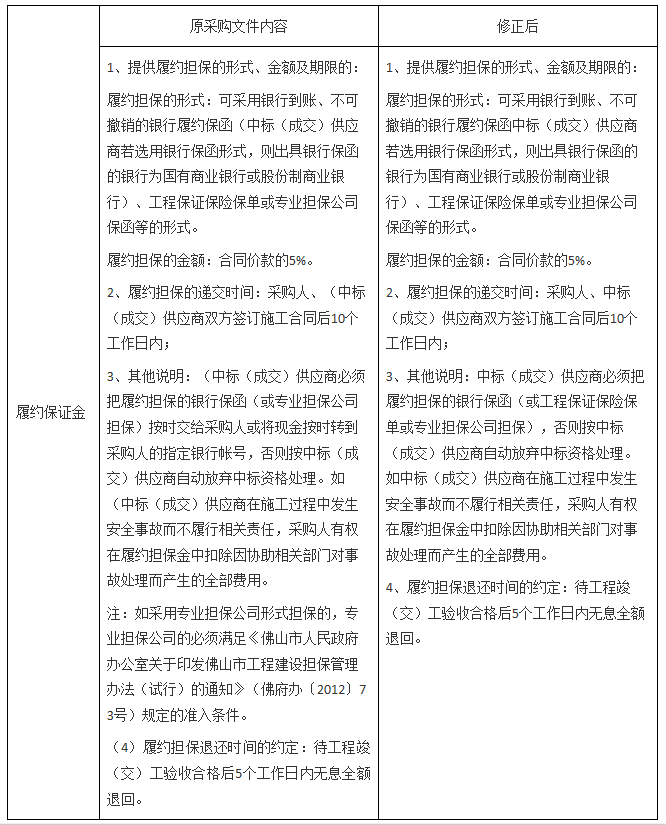
更正原因:对采购文件“第二章 采购需求”和合同中关于履约保证金内容进行修正。
更正内容:
原公告的采购单位地址:佛山市禅城区祖庙街道上沙街37号,更正为:佛山市禅城区丝织路25号。
其他内容不变
更正日期:2022年6月21日
三、其他补充事项
除更正的内容外,采购文件的其他内容保持不变。请各潜在投标人按更正的内容编制投标文件。
四、凡对本次公告内容提出询问,请按以下方式联系。
1.采购人信息
名 称:佛山市华材职业技术学校
地 址:佛山市禅城区丝织路25号
联系方式:0757-82323927
2.采购代理机构信息
名 称:佛山建宇招标咨询有限公司
地 址:广东省佛山市禅城区汾江中路121号东建大厦27楼
联系方式:0757-82282160
3.项目联系方式
项目联系人:陈先生
电 话:0757-82282160
1.招标条件
佛山市南海区西北污水处理厂扩建(二期)工程项目已获佛山市南海区发展和改革局颁发广东省企业投资项目备案证(项目代码:2103-440605-04-01-768856)并批准建设,招标人为佛山市南海区狮山美博污水处理有限公司,建设资金来自自筹资金,已具备招标条件,现对本项目的佛山市南海区西北污水处理厂扩建(二期)工程项目-土建与安装施工进行公开招标。
2.工程概况与招标范围
2.1 建设地点:佛山市南海区狮山镇狮西村地段
2.2 项目建设规模:本项目为佛山市南海区西北污水处理厂扩建(二期)工程项目-土建与安装,项目总占地面积45614.9平方米,建、构筑物占地面积4153.2平方米。项目设计污水处理规模2.5万吨/日。主要建设内容包括新建构筑物主要有AAO生物反应池和二沉池、中间提升泵房和高效沉淀池、污泥浓缩池,并对一期现状粗格栅及进水泵房、细格栅及曝气沉砂池、深度处理组合池、加药间、鼓风机房、脱水机房等进行改造。土建及安装部分工程造价约5267万元。(设备及工器具购置为甲供,不在此招标范围)
2.3 计划工期:390日历天。工期始计时间具体以发包人审批的开工令载明的开工日期为准,工期不因假期、雨季等因素而延长。其中各考核节点的工期要求为:
(1)考核节点1:AAO生物反应池及二沉池+0.75m标高垫层砼浇筑在开工后100个日历天内完成。
(2)考核节点2:AAO生物反应池及二沉池、中间提升泵房及高效沉淀池建(构)筑物主体结构在开工后210个日历天内完成池体顶板或走道板砼浇筑。
(3)考核节点3:在开工后270个日历天内达成通水条件,具体为:水池完成满水试验;污水可以贯通整条生产路线(即通过一期粗格栅及进水泵房的提升泵提升、进入一期细格栅及曝气沉砂池、再进入二期AAO生物反应池及二沉池、接着通过二期中间提升泵房及高效沉淀池进入一期深度处理组合池,最终顺利排入河道);通水路线上的水下设备设施全部安装完成;鼓风机及风管安装完成;AAO生物反应池及二沉池内水下设备及鼓风机调试完成并能实现曝气功能。
(4)考核节点4:在开工后330个日历天内,除内业资料未达到竣工(交工)验收条件外,工程建设内容全部达到交付生产调试的条件并经发包人确认后交付发包人组织生产调试。
2.4 招标控制价(最高投标限价)总价:48462603.37 元。
2.5 本招标工程共分1个标段,各标段招标内容、规模:
招标内容:项目新建污水处理规模2.5万吨/日,新建构筑物主要有AAO生物反应池和二沉池、中间提升泵房和高效沉淀池、污泥浓缩池,并对一期现状粗格栅及进水泵房、细格栅及曝气沉砂池、深度处理组合池、加药间、鼓风机房、脱水机房等进行改造及其他配套设施土建及安装工程等整套图纸和工程量清单范围内的施工总承包。
2.6 承包方式:包工、包料、包工期、包安全、包文明施工,R综合单价包干£固定总价包干。
2.7 工程质量要求:执行国家、省或行业现行的工程建设质量验收标准及规范,须达到合格标准。
2.8 安全文明施工要求:符合国家、省、市安全生产、文明施工管理相关规定。承诺达到合格标准。
3.资格审查方式
本工程采用“资格后审”的方式确定合格投标人。
4. 投标人资格要求
投标人应具备承担本工程施工的资质条件、能力和信誉,具体要求如下:
4.1 法人资格
投标人应具有独立法人资格并依法取得营业执照,营业执照处于有效期。
4.2 对投标人企业的资质要求
4.2.1 投标人须具有承接本工程所需的市政公用工程施工总承包三级或以上资质。
4.2.2 本工程不接受联合体投标。
4.3 投标人须持有有效的《安全生产许可证》。
4.4 投标人须按照《佛山市发展和改革局等六部门关于规范招投标市场秩序、遏制弄虚作假等违规行为的意见》的要求签署《诚信投标承诺书》,由法定代表人签字并盖单位公章。
4.5 投标人应在佛山市建筑诚信评价体系管理平台中办理登记并获得对应行业的建筑行业诚信档案(资质类别为:建筑业企业)。
4.5.1 佛山市建筑诚信评价体系管理平台的考评等级为C级或以上且状态显示为“正常”(以资格审查当天的查询结果为准)。
4.5.2 广东省以外的投标人,须提供在广东建设信息网(网址:www.gdcic.net)“进粤企业和人员诚信信息登记平台”专栏关于投标人进粤企业及人员信息登记的网页打印件。
4.6 对投标人拟派项目负责人的要求
4.6.1 对拟派项目负责人的资格要求:须具备注册于投标人本单位的市政公用工程专业一级注册建造师执业资格证书,并持有有效的《安全生产考核合格证(B证)》(投标人可提供所在省份相关建筑施工企业管理人员安全生产考核信息系统的证书查询信息网页打印件或电子证照打印件)。
注:一级建造师可登录国家政务服务平台、住房和城乡建设部政务服务门户查看和下载电子证书,查看和下载电子证书时,本人应确认该证书的使用时限。电子证书使用时限为180天,但使用时限距注册专业有效期或建造师满65周岁不足180天的,使用时限截止日期以注册专业有效期截止日期或建造师满65周岁当日为准。超出使用时限的电子证书无效,需重新下载电子证书并再次确认使用时限。一级建造师打印电子证书后,应在个人签名处手写本人签名,未手写签名或与签名图像笔迹不一致的,该电子证书无效。
4.6.2 拟派项目负责人必须在佛山市建筑诚信评价体系管理平台登记的人员中选取,并且拟派项目负责人必须在资格审查当日未被锁定。省外进粤企业,拟派项目负责人须在“进粤企业和人员诚信信息登记平台”办理了登记手续。
4.6.3 拟派项目负责人没有在其他在建项目中担任项目负责人。
4.6.4 需提供投标人近期(扣除发布招标公告当月往前顺推6个月)为拟派项目负责人缴纳社保资金的有效的社保证明材料。以投标人(或其分支机构)所属当地社保管理部门出具的证明材料的原件的扫描件为准。
4.6.5 投标人应慎重考虑选派一名工程项目负责人参加多个工程项目的投标竞争,如拟派项目负责人在两个及以上工程项目均中标的,只能按照不同工程项目中标通知书发出的时间先后,担任本企业最先中标工程项目的投标项目负责人。如本工程项目为后确定该企业为中标人的,招标人将取消其中标资格。
4.7 专职安全人员1名,须具有《安全生产考核合格证(C证)》(投标人可提供所在省份相关建筑施工企业管理人员安全生产考核信息系统的证书查询信息网页打印件或电子证照打印件),且为投标单位在职人员。需提供投标人近期(扣除发布招标公告当月往前顺推6个月)为拟派专职安全人员缴纳社保资金的有效的社保证明材料。以投标人(或其分支机构)所属当地社保管理部门出具的证明材料的原件的扫描件为准。
注:拟投入到本项目的项目负责人、专职安全员不得相互兼任,且必须为投标人本单位人员。
4.8 对投标人企业的信誉要求
4.8.1 没有处于被责令停业,财产被接管、冻结,破产状态。
4.8.2 没有受到取消投标资格的行政处罚。(此处所指的“处罚”,是指依据《中华人民共和国行政处罚法》作出的有关取消投标资格的行政处罚,且该行政处罚信息已按照行政执法公示制度公开,除此之外,其他以通知、通报等形式或依据规范性文件对投标人投标资格作出的限制,不属于此处所指的“处罚”范畴)
4.8.3 在最近三年内没有骗取中标和严重违约及重大工程质量问题或重大安全生产事故。(此处“骗取中标”是指依据《中华人民共和国行政处罚法》所作出的《行政处罚决定书》中所认定的违法行为;“严重违约及重大工程质量问题或重大安全生产事故”则以司法、仲裁机构等出具的生效文件予以认定,其中的“重大”工程质量问题或“重大”安全生产事故,是指生效文件认定的“重大”事故等级达到《关于做好房屋建筑和市政基础设施工程质量事故报告和调查处理工作的通知》和《生产安全事故报告和调查处理条例》的标准;“最近三年”是指该项目招标公告发出之日起往前顺推三年,以《行政处罚决定书》或司法、仲裁机构等出具的生效文件的落款时间为准)
4.8.4 根据佛山市中级人民法院《启用执行联动机制决定书》和《协助执行通知书》的要求,投标人若为名单上的失信被执行人,不得参加本工程项目投标。
4.8.5 根据《佛山市发展和改革局等8部门关于在公共资源交易事项中进行信用信息查询和实施联合奖惩的通知》(佛发改信用〔2019〕1号),对被佛山市公共信用信息管理系统列入失信名单的投标人,不得参加投标。
4.9 业绩要求:投标人在近三年内(自本工程招标公告发布之日起往前顺推,以竣工验收报告或竣工验收备案表或竣工验收记录表载明的时间为准,须为公开招标项目),曾承接过单项合同金额为人民币3800万元以上(含3800万元)城市排水类或城市供水类(管道工程项目不符合要求)施工业绩。
注:业绩证明材料须包括:中标通知书(中标通知书必须是由当地集中交易机构或招标投标管理部门核发或备案或核准的方为有效)、合同协议书及竣工验收报告。如前述证明材料不能清晰反映有关特征和必要信息的,还须提供该项工程业绩的业主证明并须附有业主方的联系人及联系电话。
4.10与招标人存在利害关系可能影响招标公正性的法人、其他组织或者个人,不得参加投标。单位负责人为同一人或者存在控股、管理关系的不同单位,不得参加同一标段投标或者未划分标段的同一招标项目投标。否则,相关投标均无效。
5.招标文件、图纸等资料的获取
5.1 凡有意参加投标者,可于2022年6月20日至投标截止时间前登录佛山市公共资源交易信息化综合平台下载招标文件、图纸等资料。具体操作方法请浏览“佛山市公共资源交易网”网站“交易指南”中的工程交易栏目。网址:http://ggzy.foshan.gov.cn,业务咨询电话:0757-83990765、0757-83991581。
5.2 招标文件一经在佛山市公共资源交易网发布,视作已发放给所有投标人,各投标人应及时下载电子版招标文件及图纸(供下载的招标文件有PDF和WORD版本时,若有不一致,以招标人盖章的PDF版本招标文件为准)。否则所造成的一切后果由投标人自负。
6.投标保证金
6.1 本工程要求投标人提交50.00万元的投标保证金。
6.2 投标人可自行选择采用现金或投标担保的形式提交投标保证金。
7.投标文件的递交
7.1 投标文件递交的截止时间
7.1.1 投标文件递交的截止时间: 2022年7月11日9时30分。
7.1.2 开标时间:2022年7月11日9时30分。
7.1.3 递交投标文件起止时间与开标时间是否有变化,请密切留意招标澄清(答疑)、补充、修改等文件中的相关信息。
7.2 投标人须在投标截止前将加密的电子投标文件通过佛山市公共资源交易网成功上传,开标地点:佛山市公共资源交易中心南海分中心指定开标室(不见面开标室206-2 )(地址:广东省佛山市南海区桂城街道夏南路58号方舟一号建筑产业中心大楼2层)。
7.3因疫情防控需要,本次招标采用远程解密方式组织开标,投标人无需到场参加开标。
(1)解密开始时间以开标现场招标人(或招标代理)在佛山公共资源交易信息化综合平台—交易平台本项目点击【开始解密】按钮的时间为准,投标人须在解密时间开始后60分钟内在佛山公共资源交易信息化综合平台—交易平台对本工程的电子投标文件完成解密工作。
(2)投标人应在本工程投标截止时间后密切关注佛山公共资源交易信息化综合平台—交易平台本项目远程解密界面信息,并按规定的时间和要求进行电子投标文件远程解密操作,因投标人自身原因导致电子投标文件在规定时间内未能成功解密的,视为无效投标。
(3)投标人采用远程解密方式解密电子投标文件的,视为默认开标结果。
7.4投标人如采用纸质投标保函(保单)的形式提交投标保证金的,纸质投标保函(保单)的原件密封包须由投标人的法定代表人或授权代理人递交,且须提供以下身份证明文件:①法定代表人证明书、②授权委托书(法定代表人提交的不需提供)、③交件人身份证原件及复印件。招标人代表验证身份通过后接收其投标保函密封包,身份验证不通过的不接收其投标保函密封包。投标保函密封包递交后投标人代表可自行离场,不需参加开标会。疫情防控期间,递交投标保函的投标人代表不需具有交易员资格。
88.发布公告的媒介(适用于公开招标)
本次招标公告同时在 佛山市公共资源交易中心南海分中心 以及广东省招标投标监管网、佛山市公共资源交易网发布。公告内容和时间不一致时,以佛山市公共资源交易网发布的为准。
9.其他
9.1 投标人要求澄清招标文件,以及招标人的澄清(答疑)、补充、修改等文件一律通过佛山市公共资源交易网提交和发布。各投标人应随时关注项目信息,及时登录佛山市公共资源交易网下载相关文件,否则所造成的一切后果由投标人自负。
9.2 递交投标文件的投标人少于3个的,招标人应当依法重新招标。
9.3 本次招标采用的评定标办法是 综合评估法 。
10.联系方式
招 标 人:佛山市南海区狮山美博污水处理有限公司
地 址:佛山市南海区狮山镇狮西村洞西村民小组“芦狄围”地段自编1号
邮 编:528200
联 系 人:吕玉婷、杨俊杰
电 话:0757-81775595
传 真:/
电子邮件:/
招标代理机构:广东宏正工程咨询有限公司
地 址:佛山市南海区桂城街道海五路6号城智大厦1幢10层
邮 编:528200
联 系 人:陈彩凤、余春龙
电 话: 0757-86361691、86319790
传 真: 0757-86368680
电子邮件:nhhongzheng@126.com
1.招标条件
禅城区自行车及电动自行车道建设提升工程(石湾项目二) 已由 佛山市禅城区发展和改革局 以 禅发改投审〔2021〕119号 批准(备案)建设,招标人为 佛山市禅城区城市管理和综合执法局 ,建设资金来自 财政资金 。
本项目 禅城区自行车及电动自行车道建设提升工程(石湾项目二) 的招标范围、招标方式、招标组织形式已由 佛山市禅城区政务服务数据管理局 以 禅政数监管〔2022〕17号 核准,已具备招标条件,现进行公开招标。
2.工程概况与招标范围
2.1 建设地点:季华路(汾江路路口-桂澜路路口)。
2.2 项目建设规模:本工程拟对石湾镇街道辖区内的季华路(汾江路路口至桂澜路路口)的自行车及电动自行车专用道进行改造提升,涉及改造单边长度约10.98km。
2.3 定额工期: 95 日历天,计划工期: 95 日历天,计划开工时间:/,计划竣工日期: / 。
2.4 招标控制价(最高投标限价):30740680.67(元)
2.5 本招标工程共分 1 个标段,各标段招标内容、规模和招标控制价(最高投标限价):
招标内容:对人行道和自行车及电动自行车道改造提升,对沿线路缘石、止车石柱、护栏、园林绿化、树篦子、管线井盖等附属设施的改造提升,并根据实际增设部分雨水口、预埋城市电缆管、增设庭院灯等。同时针对现有的人行道和自行车及电动自行车道的设施不足进行改造提升,并完善城市慢行系统基础设施。具体以工程量清单、图纸及有关资料为准。
各投标人均可就本招标工程上述标段中的 1 个标段投标,但最多允许中标 1 个标段。
2.6 承包方式:包工、包料、包工期、包安全、包成活、包文明施工,综合单价包干。
2.7 工程质量要求:执行国家、广东省、佛山市或行业现行的工程建设质量验收标准及规范,工程质量须达到合格或以上。
2.8 安全文明施工要求:符合国家、省、市、区安全生产、文明施工管理相关规定,承诺达到确保无发生安全事故。
3.资格审查方式
本工程采用“资格后审”的方式确定合格投标人。
4.投标人资格要求
投标人应具备承担本工程施工的资质条件、能力和信誉,具体要求如下:
4.1 法人资格
投标人应具有独立法人资格并依法取得营业执照,营业执照处于有效期。
4.2 对投标人企业的资质要求
4.2.1 投标人须具有承接本工程所需的市政公用工程施工总承包二级或以上资质。
[注:1、资质证书有效期延期符合《住房和城乡建设部办公厅关于建设工程企业资质延续有关事项的通知》(建办市函〔2021〕510号)文件规定的,按其执行。]
4.2.2 本工程 不接受 联合体投标。
4.3 投标人须持有有效的《安全生产许可证》。
4.4 投标人须按照《佛山市发展和改革局等六部门关于规范招投标市场秩序、遏制弄虚作假等违规行为的意见》的要求签署《诚信投标承诺书》,由法定代表人签字并盖单位公章。
4.5 参加城市道路工程投标的投标人,应成功申请进入城市道路诚信系统,即已获得城市道路诚信编号,且对应行业的诚信档案处于有效范围。
4.5.1城市道路诚信档案处于有效范围,是指城市道路诚信等级为C级或以上(资质类别:施工类企业)且状态显示为“正常”(以资格审查当天的查询结果为准)。
4.5.2 广东省以外的投标人,须提供在广东建设信息网(网址:www.gdcic.net)“进粤企业和人员诚信信息登记平台”专栏关于投标人进粤企业及人员信息登记的网页打印件。
4.6 对投标人拟派项目负责人的要求
4.6.1 对拟派项目负责人的资格要求:须具备有效的注册于投标人本单位的市政公用工程(或市政)专业 一 级建造师注册证书,并持有有效的《安全生产考核合格证(B证)》(投标人可提供所在省份相关建筑施工企业管理人员安全生产考核信息系统的证书查询信息网页打印件或电子证照打印件)。
4.6.2 拟派项目负责人必须在佛山市城市道路建设与养护行业诚信管理平台登记的人员中选取,并且拟派项目负责人必须在资格审查当日未被锁定。省外进粤企业,拟派项目负责人须在“进粤企业和人员诚信信息登记平台”办理了登记手续。
4.6.3 拟派项目负责人没有在其他在建项目中担任项目负责人。
4.6.4 需提供投标人近期(扣除发布招标公告当月往前顺推 6 个月,即2021年 12 月至2022年 5 月)为拟派项目负责人缴纳社保资金的有效的社保证明材料。以投标人(或其分支机构)所属当地社保管理部门出具的证明材料的原件的扫描件为准。
4.6.5 投标人应慎重考虑选派一名工程项目负责人参加多个工程项目的投标竞争,如拟派项目负责人在两个及以上工程项目均中标的,只能按照不同工程项目中标通知书发出的时间先后,担任本企业最先中标工程项目的投标项目负责人。如本工程项目为后确定该企业为中标人的,招标人将取消其中标资格。
4.7 专职安全人员 1 名,须具有《安全生产考核合格证(C证)》或《安全生产考核合格证(综合类C3证)》(投标人可提供所在省份相关建筑施工企业管理人员安全生产考核信息系统的证书查询信息网页打印件或电子证照打印件),且为投标单位在职人员。需提供投标人近期(扣除发布招标公告当月往前顺推 6 个月,即2021年 12 月至2022年5月)为拟派专职安全人员缴纳社保资金的有效的社保证明材料。以投标人(或其分支机构)所属当地社保管理部门出具的证明材料的原件的扫描件为准。
4.7.1拟派专职安全人员必须在佛山市城市道路建设与养护行业诚信管理平台登记的人员中选取。省外进粤企业,拟派专职安全人员须在“进粤企业和人员诚信信息登记平台”办理了登记手续。
4.8 对投标人企业的信誉要求
4.8.1 没有处于被责令停业,财产被接管、冻结,破产状态。
4.8.2 没有受到取消投标资格的行政处罚。(此处所指的“处罚”,是指依据《中华人民共和国行政处罚法》作出的有关取消投标资格的行政处罚,且该行政处罚信息已按照行政执法公示制度公开,除此之外,其他以通知、通报等形式或依据规范性文件对投标人投标资格作出的限制,不属于此处所指的“处罚”范畴)
4.8.3 在最近三年内没有骗取中标和严重违约及重大工程质量问题或重大安全生产事故。(此处“骗取中标”是指依据《中华人民共和国行政处罚法》所作出的《行政处罚决定书》中所认定的违法行为;“严重违约及重大工程质量问题或重大安全生产事故”则以司法、仲裁机构等出具的生效文件予以认定,其中的“重大”工程质量问题或“重大”安全生产事故,是指生效文件认定的“重大”事故等级达到《关于做好房屋建筑和市政基础设施工程质量事故报告和调查处理工作的通知》和《生产安全事故报告和调查处理条例》的标准;“最近三年”是指该项目招标公告发出之日起往前顺推三年,以《行政处罚决定书》或司法、仲裁机构等出具的生效文件的落款时间为准)
4.8.4 根据佛山市中级人民法院《启用执行联动机制决定书》和《协助执行通知书》的要求,投标人若为名单上的失信被执行人,不得参加本工程项目投标。
4.8.5 根据《佛山市发展和改革局等8部门关于在公共资源交易事项中进行信用信息查询和实施联合奖惩的通知》(佛发改信用〔2019〕1号),对被佛山市公共信用信息管理系统列入失信名单的投标人,不得参加投标。
4.9 对投标人企业完成过的类似施工业绩要求
4.9.1投标人近三年(自招标公告发布之日往前推,以竣工验收报告时间为准)完成过投资额或建安费≥2400万元的市政类工程项目。
注:业绩证明需提供中标通知书、施工合同协议书以及竣工验收报告原件的扫描件并加盖投标人公章。如前述证明材料不能清晰反映有关特征和必要信息的,须提供该项工程业绩的业主证明并须附有业主方的联系人及联系电话。中标通知书必须是当地集中交易机构或招标投标管理部门核发(备案)的方为有效。以投标人在佛山市公共资源交易信息化综合平台投标人主体信息库中正式入库的信息为准。
5.招标文件、图纸等资料的获取
5.1 凡有意参加投标者,可于 2022 年 6 月 21 日至投标截止时间前登录佛山市公共资源交易信息化综合平台下载招标文件、图纸等资料。具体操作方法请浏览“佛山市公共资源交易网”网站“交易指南”中的工程交易栏目。网址:http://ggzy.foshan.gov.cn,业务咨询电话:0757-83990765、0757-83991581。招标文件费用为每套人民币500元,在项目开标当天收取。
5.2 招标文件一经在佛山市公共资源交易网发布,视作已发放给所有投标人,各投标人应及时下载电子版招标文件及图纸(供下载的招标文件有PDF和WORD版本时,若有不一致,以招标人盖章的PDF版本招标文件为准)。否则所造成的一切后果由投标人自负。
6.投标保证金
6.1 本工程要求投标人提交 50万 元的投标保证金。
6.2 投标人可自行选择采用现金或投标担保的形式提交投标保证金。
7.投标文件的递交
7.1 投标文件递交的截止时间
7.1.1 投标文件递交的截止时间: 2022 年 7 月 14 日 9 时 30 分。
7.1.2 开标时间: 2022 年 7 月 14 日 9 时 30 分。
7.1.3 递交投标文件起止时间与开标时间是否有变化,请密切留意澄清(答疑)、补充、
修改等文件中的相关信息。
7.2 投标文件递交地址:投标人须在投标截止前将加密的投标文件通过佛山市公共资源交易网成功上传,本工程电子投标文件要求投标人采用远程解密。开标地点:佛山市公共资源交易中心禅城分中心指定开标室(地址:佛山市禅城区季华西路131号B1座(具体开标室详见信息化综合平台“日程安排查询”))。
7.2.1 投标人如采用投标保函的形式提交投标保证金的,投标保函的原件密封包须由投标人的法定代表人或授权代理人递交,且须提供以下身份证明文件:①法定代表人证明书、②授权委托书(法定代表人提交的不需提供)。招标人代表验证身份通过后接收其投标保函密封包,身份验证不通过的不接收其投标保函密封包。投标保函密封包递交后投标人代表可自行离场,不需参加开标会。
开标当日,投标人可结合实际选择是否到场参加开标会。投标人如到场参与开标会的,其参加开标会的法定代表人或授权代理人须具有交易员资格。
8.发布公告的媒介(适用于公开招标)
本次招标公告同时在 佛山市公共资源交易中心禅城分中心网 以及广东省招标投标监管网、佛山市公共资源交易网发布。公告内容和时间不一致时,以佛山市公共资源交易网发布的为准。
9.其他
9.1 递交投标文件的投标人少于3个的,招标人应当依法重新招标。
9.2 参与投标的法定代表人或授权代理人须具有交易员资格。
9.3 本次招标采用的评定标办法是 评定分离办法 。
10.联系方式
招 标 人: 佛山市禅城区城市管理和综合执法局
地 址:广东省佛山市禅城区汾江中路123号
联 系 人: 汤工
电 话:0757-83358491
传 真:/
电子邮件:/
招标代理机构:华睿诚项目管理有限公司
地 址:佛山市南海区季华东路天安中心3座1410
邮 编:528000
联 系 人:肖先生
电 话:0757-81019488
传 真:/
电子邮件:huaruichengfs@163.com
微信
新浪微博
QQ空间
QQ好友
豆瓣
Facebook
Twitter

