驾驶证迎来“终身免检”?只要满足这两个条件!
来之不易的驾照
其实还有一个隐藏的“终极形态”
那就是——
终身免检、长期有效!
简单点说就是
不用再体检、不用再换证
可以一直用下去!
不过前提是
必须得满足以下两个条件
根据《机动车驾驶证申领和使用规定》(公安部令第162号)第六十二条规定,机动车驾驶人在机动车驾驶证的六年有效期内,每个记分周期均未记满12分的,换发十年有效期的机动车驾驶证;在机动车驾驶证的十年有效期内,每个记分周期均未记满12分的,换发长期有效的机动车驾驶证。
也就是说
只要大家的驾照
从未在一个记分周期内记满12分
并且做到及时办理换证业务
那么在取得驾照之日起
最快16年后
就可以获得长期免检、有效的驾照
道理都懂
但人有失手马有失蹄
万一粗心大意
导致记分太多可怎么办?
有挽救的余地吗?
如果有小伙伴
已在记满12分的
危险边缘徘徊
可以通过“交管12123”手机APP 的
👉【学法减分】功能进行学习、考试
最高可减免6分!
解决了记分的问题
再来一招快速换证的办法!
自助一体机一站办
照相
1、拉门进入体检机选择【拍照】
2、刷身份证采集身份信息
3、进行驾驶人照相(拍照需摘掉眼镜)
4、扫码支付20元
体检
1、拉门进入体检机选择【体检】
2、刷身份证采集身份信息并进行人像比对
3、选择与驾驶证一致的车型
4、分别进行视力、辨色力、听力以及上下肢检测
5、体检完成,扫码支付45元
6、体检结果留意短信通知
换证
1、到外屏点击【期满换证业务受理】
2、根据提示刷身份证、人脸识别、手写签名后,微信扫码并手机操作
3、在佛山警邮合作服务号输入收件信息并支付10元工本费,驾驶证邮费23元(市内)
4、完成驾驶证换证流程,新的驾驶证将邮寄到家
注:非佛山驾照换证业务、逾期换证或者办理降级业务,请预约到车管所窗口办理。
全市自助体检一体机分布点
1、禅城区
2、南海区
3、顺德区
4、高明区
5、三水区
线上办理驾驶证换领
无论哪个省会、
地市核发的驾驶证
均可通过12123APP
在线上办理换证业务
在登录APP提交换证申请前
同样需要先完成体检和证件照拍摄
这两个必要环节哦
NO.1、下载并注册登录“交管12123”手机APP,完成驾驶证备案后,点击【驾驶证补换领】。
NO.2、如果是佛山市本地驾照,可直接点击【期满换证】,如果是外地驾照则需点击页面最下方的蓝色小字【如需将驾驶证转入到其他城市,请点击此处】,并选择转入佛山。
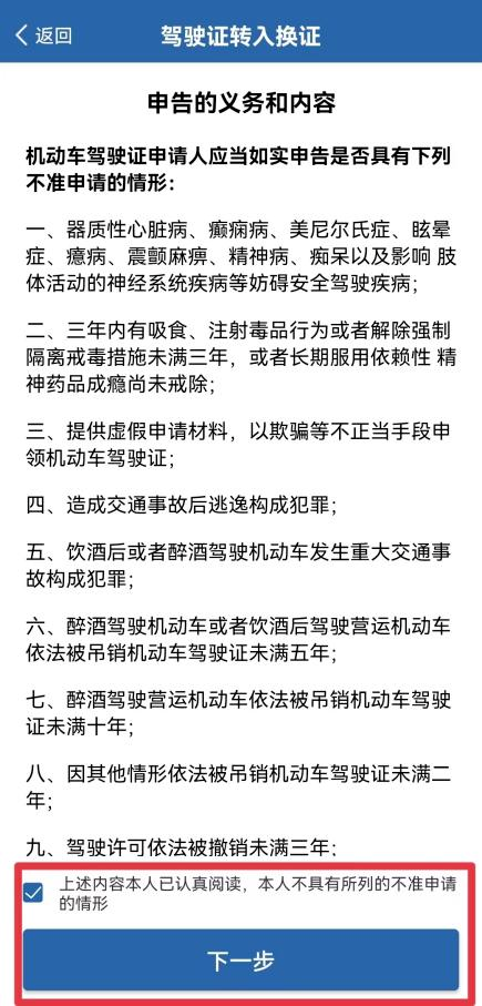
NO.3、阅读业务申告的义务和内容,勾选已阅读并点击【下一步】。
NO.4、根据自己的实际需要确认取件方式,可以选择就近网点自取,也可以输入收件地址申请邮寄,随后点击【下一步】提交申请并支付所需行政费用即可完成业务申办。
温馨提醒
驾驶证虽然可以长期有效,但是驾驶人不能终身免检。
根据《机动车驾驶证申领和使用规定》(公安部令第162号),第七十四条:年龄在70周岁以上的机动车驾驶人,应当每年进行一次身体检查,在记分周期结束后30日内,提交医疗机构出具的有关身体条件的证明。
持有残疾人专用小型自动挡载客汽车驾驶证的机动车驾驶人,应当每三年进行一次身体检查,在记分周期结束后30日内,提交医疗机构出具的有关身体条件的证明。
提醒各位司机
为了能够尽早申领到
长期有效的“免检”驾驶证
一定要时刻谨记
文明驾车、守法出行、及时换证!
搭乘500线的市民注意啦!!!
为配合紫洞大桥维修工程的需要
从2023年9月1日起
500线将实施临时调整
搭乘该线前往佛山西站的市民
要注意换乘~
路线调整
500线路截短至南庄文化中心公交枢纽站为总站发班,线路首末站临时调整为高明客运站至南庄文化中心公交枢纽站,调整后线路如下图:
500线路调整后走向及站点一览
停靠站点调整
500线路
1、双方向取消停靠:紫南路口A站、佛山西站
2、往南庄方向新增停靠:西樵车站(西樵汽车客运站对面、睿高广场前)
3、原搭乘500线前往佛山西站的市民,现需到睿高广场前的西樵车站下车,换乘249线路。
敬请提前做好出行安排
预留充足的换乘时间
线路换乘指引
运营时间调整
高明客运站发班时间为
6:25-18:40
南庄文化中心公交枢纽站发班时间为
7:50-20:40
线路恢复时间另行通知
因此带来的不便
敬请谅解
市妇幼保健院新城院区
设想修建一栋综合大楼
设置包括妇幼精准医学中心等
八大中心
禅城院区(旧院区)近20个诊疗区域
正进行升级改造
8月26日,佛山市妇幼保健院院长苏晞带队上线《民生直通车》节目,围绕“市妇幼保健院诊疗服务”话题,与市民交流互动。
新城院区设想修建一栋综合大楼
“随着市妇幼逐步迈向高质量发展道路,如何强化科研教学是未来的核心方向之一,因此医院方面目前设想在新城院区修建一栋科教综合楼,设置八大中心,即“妇幼精准医学中心、妇幼医学研究中心、母胎医学研究中心、妇幼智慧医学中心、妇幼医学转化中心、妇幼国际交流中心、妇幼应急演练中心、医学技能培训中心。”佛山市妇幼保健院院长苏晞表示,市妇幼保健院计划定位为综合服务院区,推动全院整体科研教学工作逐步向上向好发展,打造为珠江西岸区域妇儿医疗保健诊疗中心。
除了新城院区不断完善外,市妇幼禅城院区目前也正在积极翻修、翻新和升级改造。市妇幼门诊部主任温月飞表示,目前禅城院区从门诊大厅、采光中庭等公共区域,到口腔科、儿童康复科、产科妇产中心、皮肤科等诊疗空间,累计近20个区域的升级改造正在逐步铺开。
“这次升级改造,不仅仅是颜值的提升,更有设施设备、技术项目、服务能力等硬核实力的升级。”温月飞说,以儿童康复科为例,自今年2月翻修投入使用后,门诊住院服务已经实现一体化,不仅有开放床位18张,门诊治疗区还扩容至超400平方,场地、设备、服务项目更完善、更先进,尤其是建有佛山首家为孤独症儿童打造的“海豚屋”感觉统合室,融合仿生、视觉等多种训练模块的全新数字化沉浸式训练平台,助力特殊患儿的康复训练。
新旧院区均可享受报销
“如果选择市妇幼保健院作为定点医院,则可以同时在禅城院区和新城院区享受同等的医保报销待遇,为参保人带来更多的就诊便利。” 市妇幼保健院院长苏晞表示,目前佛山市城乡居保门诊共济保障政策实施已近一年,这个政策与以往不同的是普通门诊实现了跨区就诊,不再限定只在参保区内享受待遇,参保人员可在全市范围内选定3家定点医疗卫生机构就医,但其中至少1家为基层医疗卫生机构,当天就诊次数无限制。
市民问答
问:曾小姐建议,市妇幼新院区一楼大堂增派志愿者,为患者提供指引等服务。
答:目前,医院正在开发“蓝牙导航”功能,预计将在今年底投入使用。届时,大家打开手机蓝牙,在医院内可以直接导航到相关诊室。接下来,医院也将在门诊大厅增派志愿者为大家提供服务。
问:朱小姐建议,周六日医院应增派医生开诊,方便患者就诊。
答:医院周六上午都是正常开诊,专家门诊、普通门诊的开诊数与周一到周五的开诊数量一样。周六下午为休息时间,其中儿科会也将保证3-4名医生值班。医院也会根据门诊就诊量作出及时调整,多开诊室满足实际需求。
问:李生希望医院允许家属陪护住院患者。
答:目前,医院各病区都可以留家属陪护。其中儿科可以留两位家属陪护。另外,关于探视的问题,医院计划近期开放对外探视(医院规定时间内)。
问:住在禅城汾江路一带的范小姐近期打算乘坐公共交通工具到新城院区看病,问如何接驳最方便?
答:范小姐可以选择搭乘新城、禅城院区之间的免费直通车,每小时一班对开。还可以选择地铁出行,乘坐广佛线到新城东地铁站D出口,有直达新城院区的免费接驳车。如果乘坐地铁3号线可以到岳步站下车,需步行1.1公里到达新城院区。
微信
新浪微博
QQ空间
QQ好友
豆瓣
Facebook
Twitter











































































































