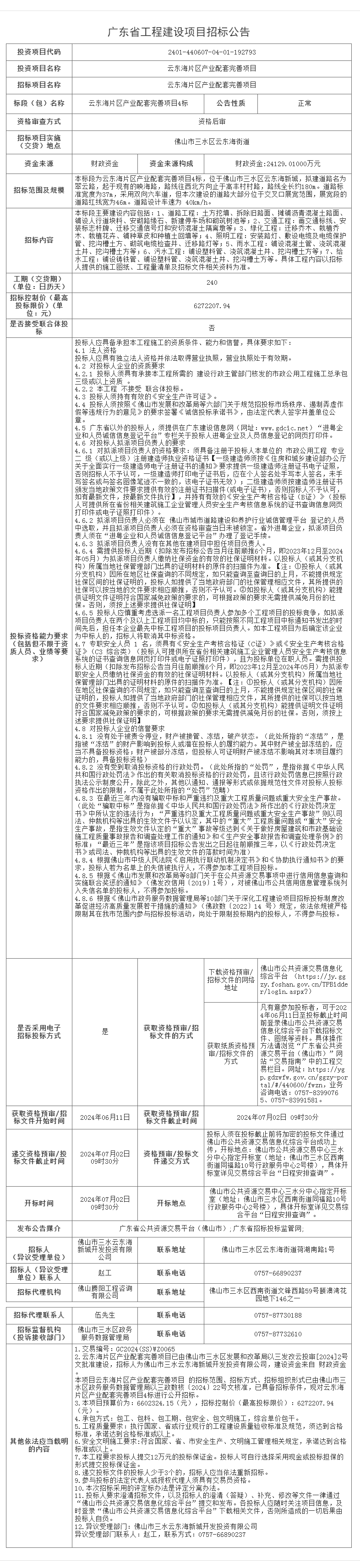
南海区狮山镇英才学校招聘代课教师多名
01、招聘岗位
初中语文、数学、英语、历史,小学语文、数学、体育代课教师各1名。
02、报名
代课教师报名所需材料:个人简历、本人身份证、毕业证、学位证、相应学段学科的教师资格证、普通话等级证书等相关资料证明。
将报名所需材料发送至邮箱:ssycxx201909@163.com(文件名:姓名+学科)。合则通知面试时间及要求。
03、联系方式
联系人:岳老师
收件人电话:86639739
04、薪酬待遇
按狮山镇代课教师待遇执行。
01、招聘岗位及数量
合同制幼儿教师2人。
02、招聘条件
1.具有本科及以上学历,持有幼儿园教师资格证;
2.年龄35周岁以下(曾获区级以上奖项且德才兼备的优秀人才,年龄可适当放宽),身体健康,体貌端正;
3.热爱幼教事业,具有良好的职业道德、专业知识与专业能力,各项技能优秀;责任心强,富有团队意识。
03、薪资待遇
有关待遇按照《均安镇公办幼儿园教职工聘用管理实施办法(试行)》中规定的标准执行。
04、招聘程序及要求
报名时间:
公告发布之日起至2024年6月14日下午5:30截止。
报名方式:
1.现场报名:将纸质报名材料交到均安镇南浦幼儿园保安室(均安镇南浦村天期路13号);
2.线上报名:将报名材料电子版发送到邮箱302596654@qq.com。
报名所需材料:
1.个人简历一份(附大一寸照片);
2.身份证复印件;
3.学历学位证书复印件;
4.幼儿教师资格证书复印件;
5.各类相关专业的资格证书、获奖证书等复印件。
面试安排:
1.时间:2024年6月26日上午9:00;
2.形式:案例分析和特长展示,考察应聘者的综合素质。
录用安排:
面试成绩前2名的应聘人员经公示无异议的即为聘用人员,按要求填写并提交教师招聘业务审查材料,镇教育办审批同意后,办理相关聘用手续,幼儿园按规定与聘用人员签订劳动合同,每个聘用期3年,其中试用期不超过6个月。试用期满考核不合格的,解除劳动合同。
咨询联系电话:
0757-25588986 苏园长
微信
新浪微博
QQ空间
QQ好友
豆瓣
Facebook
Twitter
































































































































































































































