广州市民政局直属事业单位2024年集中公开招聘高校毕业生面试及体检安排的公告
根据《广东省事业单位2024年集中公开招聘高校毕业生公告》及有关要求,现将广州市民政局直属事业单位2024年集中公开招聘高校毕业生面试及体检安排有关事项公告如下:
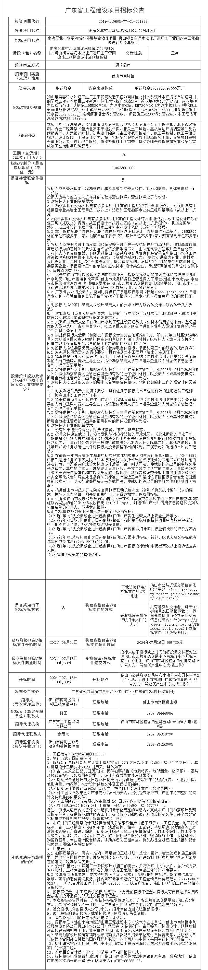
一、面试有关安排
(一)面试成绩和综合成绩合格分数线
1.面试成绩合格分数线。面试成绩满分为100分,合格分数线为60分,按四舍五入保留小数点后2位,面试成绩不合格的,不得列为体检人选。
2.综合成绩合格分数线。综合成绩满分为100分,合格分数线为60分,按四舍五入保留小数点后2位。
(二)面试人员名单
见附件。
(三)面试报到时间和地点
1.面试报到时间:2024年6月28日(星期五)上午7:15-7:45,下午13:00-13:30(具体时间以短信通知为准)。
2.面试报到地点:广州侨光财经专修学院(地址:广州市荔湾区龙津东路822-1号)。
(四)面试形式及内容
本次面试采取结构化面试的方式,面试内容包括综合能力、专业知识和业务能力等。
(五)面试相关要求
1.考生须凭本人有效身份证原件、笔试准考证参加面试,不按规定时间及地点参加面试的,视为自动放弃。
2.面试场地不提供停车位,请考生选择公共交通工具前往。
二、体检有关安排
(一)体检人员
根据综合成绩由高至低的顺序,按各招聘岗位拟聘人数1:1的比例,在综合成绩合格者中确定体检人员。招聘单位将在面试结束后通过电话或短信通知入围体检人员,不另行公告,请考生保持通讯通畅。
(二)体检时间及地点
以短信通知为准。
(三)体检注意事项
1.请参加体检的考生凭本人有效身份证原件、笔试准考证参加体检。体检时须携带本人近期二寸免冠彩色照片1张及黑色签字笔1支。未按照规定时间到指定地点参加体检的,视为自动放弃。
2.体检前一天请注意休息,勿熬夜、勿饮酒,避免剧烈运动;体检当天需进行采血、B超等检查,请在受检前禁食8至10小时,保持空腹,采血、B超检查后方可进食。女性受检人员体检当日请勿穿着连裤袜、连衣裙。生理期请勿做妇科及尿液检查,待生理期结束后补检,怀孕或可能已怀孕者,请携带医院出具的诊断证明书并事先告知医护人员。
6月22日,经过近4个月夜以继日的抢修,南沙沥心沙大桥恢复全面通车。当日上午10时,沥心沙大桥举行应急抢修工程通车仪式,三民岛内居民往返万顷沙方向的交通通勤正式恢复正常。
省时:比绕行节省近40分钟
沥心沙大桥是三民岛居民出行的主要陆路通道。早上10时,随着大桥通车,南沙9路、南沙16路等公交恢复运营,三民岛岛民纷纷点赞。“大桥修复期间,通过保通便桥前往万顷沙镇中心要接近50分钟,现在经沥心沙大桥出岛只需十分钟左右,节省了差不多40分钟,出行效率大大提升。”民兴村村民萧巳雄是沃果农业的种植户,他告诉记者,岛上每天有3万~4万斤番石榴、香蕉等水果需要运出,销往全国各地,大桥通车大大节省了时间,让水果可以更快更新鲜地送达消费者餐桌。同时,通行时间减少了,降低了人力成本和车船油费。
据中国铁建大桥局沥心沙大桥应急抢修工程项目常务副经理孟令凯介绍,经过24小时不间断施工,历时90个日夜,大桥重建修复工作快速完成,提前半个月恢复通车,极大地便利了岛上居民的出行。
有关施工单位正在对主通航孔涉及的17#、18#墩进行防撞能力提升,预计7月底完工。据透露,施工完毕后,防撞能力将大大提升。
原需20余天完成的便桥施工 7天就完成了
沥心沙大桥事故发生后,受南沙区政府委托,珠江监理负责旧桥受损构件拆除、保通便桥修建和桥梁修复等阶段的代建和监理任务,是第一家进场的广州当地参建单位。
为尽早解决岛上9000多名民众出行及农产品外运等民生需求难题,项目团队联合施工单位倒排施工计划,最大限度合理安排工期,昼夜不停“两班倒”轮班作业。4天完成保通便桥所有钢管桩插打,5天完成保通便桥分配梁及贝雷片安装、新建180米附属连接道路,7天完成原需20余天完成的便桥施工任务。
三民岛添供电“新保险”
第二条跨海电缆提前12天送电
6月18日,南沙三民岛第二条跨海电缆提前12天完成通电,为四面环海的三民岛电力供应增添一道新“保险”。两条跨海电缆和一条10千伏供电线路将共同为南沙三民岛保驾护航。
第二条跨海电缆增强全岛电力分配的灵活性
早在20世纪60年代末,三民岛建成投产第一条供电线路,也是岛上仅有的一条10千伏供电线路。去年6月,南方电网广东广州供电局克服跨海顶管施工的难题,在岛上铺设单段长度达1040米的第一条跨海电缆。今年沥心沙大桥事故发生后,岛上原有的10千伏供电线路须配合大桥重建而停运。岛上的供电由第一条跨海电缆进行有效保障。
为了巩固全岛日常与应急供电的防线,广州南沙供电局加快投运第二条跨海电缆,进一步提升三民岛的供电能力,扩充全岛的电力储备,增强全岛电力分配的灵活性。
“电送了,沥心沙大桥也通了”,岛上居民很开心
今年3月,广州南沙供电局组建党员突击队,协同水利、海事等参建单位高效开展现场勘察、可研立项、施工组织等工作。面对漫长雨夜带来的考验,广州南沙供电局在严控作业风险的情况下,不间断持续作战,确保项目有序推进。“每天晚上到凌晨才结束,这么大的雨很不容易,让他们避避雨,他们也没有停下手上的工作。”三民岛的村民提起这些事,语气里满怀感激。
6月中旬,供电人员开始横跨洪奇沥水道开展繁重艰巨的管廊及电缆敷设工作。18日傍晚,随着“合上开关”最后一步送电操作任务完成,“合兴站F17三民线环网改造”项目顺利投产,三民岛第二条跨海电缆比原计划提前12天成功送电,为岛上居民日常生活提供了优质可靠的电力保障。
当下,三民岛也迎来了番石榴、粉蕉等农产品的收获期。岛上居民李先生开心地表示:“电送了,沥心沙大桥也通了,我的心情非常激动。”
微信
新浪微博
QQ空间
QQ好友
豆瓣
Facebook
Twitter




































































































































































































































