佛山高明计划打造牛肉火锅城,详情→
打造高明牛肉火锅城
市民说,高明宁汇肉联厂的牛肉质量好,很多外地的食客慕名前来品尝,咨询国资局有没有计划打造牛肉火锅一条街之类的美食街,吸引更多人来买牛肉、吃牛肉。
区国有资产监督管理局回应,区国有资产监督管理局有计划拓展新餐饮领域,打造牛肉火锅城。
区国资局有新餐饮领域的拓展计划,还计划全面拓展宁汇牛肉市场,让高明及周边地区的市民都能更方便地买到优质牛肉,在家门口就可以享受到新鲜又美味的牛肉大餐。同时,区国资局还将积极寻求与镇街内热门旅游网红店的合作机会,在这些高人气的地点设立分店,进一步扩大市场覆盖范围,为更多消费者提供便捷、优质的牛肉消费体验。
形成柿子产品产业链
市民反映,高明种植了柿子树,柿子树结果后如何转化成效益?建议国资部门搭建平台,让柿子在高明形成产业,做大做强。
区国资局属下的明农公司计划开展柿子产品研发,形成柿饼加工、柿子冰淇淋、柿子醋等含柿元素的柿子产品产业链。
开发新项目助力经济发展
市民咨询,这两年,高明国资国企开发了哪些新的项目助力高明经济发展?
这两年,国资国企开发了一系列新的项目,涉及基础设施建设、产业园区开发、环保水务、文旅研学、现代农业等多个领域。
前不久,更合镇小洞邻里中心• 合和广场营销中心正式对外开放。洪海摄
基础设施建设领域,推进明富线、明西路、三和路西延至机场通道等项目,优化区域交通网络,拓宽了经济发展的空间与潜力;
园区开发领域,建设小洞邻里中心、空港高科智造科创谷、西江产业新城科创产业基地等园区,为高明区的产业升级和经济发展注入了新的活力;
环保水务领域,通过对污水处理厂和排水管网进行全面升级改造,提升了城市的环境质量,增强了高明区的可持续发展能力;
文旅研学领域,建成了高明红茶文化研学基地,丰富了旅游业态,为经济多元化发展开辟了新路径;
现代农业领域,打造粉葛、柿子高质量全产业链,提升农产品的附加值和市场竞争力,为经济增添了新的增长点。
建设高明红茶谷旅游景区
市民反映,白洞茶园是白洞村与区国资局共同打造的,建议利用茶产业做大做强,既能提高村集体经济收入,也可以让更多人知道高明白洞茶,打响高明茶文化品牌。
佛山市高明建设投资集团有限公司副总经理罗彪回应,高明红公司计划以高明红为核心,打造一个集旅游观光、茶园体验于一体的高明红茶谷旅游景区,推动茶园种植示范园建设,推动当地农旅产融合发展。
罗彪介绍,目前已成功建起制茶工厂、茶艺展示厅以及茶文化研学基地,并通过拆旧复垦和流转土地等方式,集约出约450亩优质茶园。接下来,将在这个基础上增添茶文化观光、露营体验、特色民宿等配套设施,让游客更深入地体验茶文化。同时计划引入“褚橙”这样的先进茶园管理模式,让公司和农户合作打理茶园,既提升茶叶的质量,又增加大家的收入,为村庄发展注入新活力,助力乡村振兴。
全面改造升级充电站场停车位
网友反映,高明部分充电站场的充电车位存在油车占位、过夜车占位等问题,影响正常充电车主的充电需求。有些充电桩是国资局下属公司运营的,希望想办法解决占位问题。
佛山市高明区安通运输站场有限公司总经理张武回应,公司已与第三方专业的停车管理设备制造商携手合作,对充电站场的停车位进行全面改造升级。
张武介绍,部分充电车位已配备智能识别系统,仅当识别到新能源车辆时,地锁才会自动下降,允许车辆停放充电。同时加强充电站场的日常巡查,提醒充电完毕的车主及时驶离车辆,确保充电资源的合理分配与高效利用。
近日,高明区2024年十件民生实事之一的竹园社区环山健身步道建设项目正式动工,计划在今年12月完工,工期5个多月。
竹园社区环山健身步道建设项目位于高明中心城区黄翁山,项目主要内容包括:建设步道总长度3284米、建登山口阶梯及登山路径、水上栈道,安装路灯、相关安全标志牌及指示牌、石坐凳,划设标识线等。
竹园社区环山健身步道建设项目在今年3月拿到高明区政府批复文件,已经完成设计、钻探、招标阶段。在今年7月底开始施工,计划12月竣工。
长安社区与竹园社区范围东起西江、西至荷香路、南起沧江路、北至怡乐路,管辖禾洲村、张学村、西头村、新亨村、扶丽村和苏棠村6个居民小组, 辖区总面积3.46平方公里,人口约3.1万人。黄翁山正位于这两个社区的辖区内,是高明中心城区占地面积最大的自然山体,占地面积466亩,最高海拔62.9米,山上的植被以人工生态林和自然生态林为主。在山上可东眺西江,俯瞰中心城区和西江新城,地理位置十分优越。
目前,猴痘疫情在国外流行
高明街坊若近期有出境旅游的计划
务必做好个人防护!
😷😷😷
8月15日
海关总署发布
关于防止猴痘疫情传入我国的公告
具体公告如下
↓↓↓
海关总署公告2024年第107号
(关于防止猴痘疫情传入我国的公告)
世界卫生组织2024年8月14日宣布,猴痘疫情构成“国际关注的突发公共卫生事件”。根据非洲疾病预防控制中心8月9日数据,今年以来,非洲有13个国家报告了17541例猴痘病例,死亡517例,其中仅刚果(金)就报告了16789例猴痘病例,死亡511例。为防止猴痘疫情传入我国,保护人民的健康安全,根据《中华人民共和国国境卫生检疫法》及其实施细则等法律法规规定,现发布公告如下:
一、来自猴痘疫情发生国家(地区)的人员,如接触过猴痘病例或出现发热、头痛、背痛、肌痛、淋巴结肿大、皮疹和黏膜疹等症状,入境时应主动向海关申报,海关人员将按规定程序采取医学措施并开展采样检测。
二、来自猴痘疫情发生国家(地区)且被污染或有被污染可能的交通运输工具、集装箱、货物、物品,应按规定程序实施卫生处理。
本公告内容自发布之日起生效,有效期6个月。期间对世界卫生组织公布新增的发生猴痘疫情的国家和地区按本公告执行。
特此公告。
海关总署
2024年8月15日
世卫组织:最高级别警报!
世界卫生组织总干事谭德塞14日宣布,猴痘疫情构成“国际关注的突发公共卫生事件”。这是世卫组织两年多来第二次宣布猴痘疫情构成“国际关注的突发公共卫生事件”,这也是《国际卫生条例》框架下的最高级别全球疫情警报。
世卫组织数据显示,今年以来报告猴痘病例数超过1.56万例,已超过去年病例总数,其中死亡病例达537例。
当地时间8月13日,非洲疾病控制和预防中心宣布猴痘疫情为非洲公共卫生紧急事件,并呼吁非洲各国采取紧急行动,避免猴痘疫情在非洲大陆持续蔓延。
非洲疾控中心8月8日的数据显示,非洲至少有16个国家受到猴痘疫情影响;与2023年同期相比,非洲今年报告的猴痘病例增加了160%。
“病毒变异了,适应了新的传播方式。”非洲疾控中心主任让·卡塞亚说,猴痘最初只通过动物和人类的接触传播,但现在主要通过性传播,这是病例增加的原因。
卡塞亚认为,猴痘病例发现和治疗不及时也是该病迅速传播的一个主要原因。此外,气候变化等因素也加剧了该病的传播。
猴痘是什么?
猴痘是一种病毒性人畜共患病。人感染猴痘病毒的初期症状包括发烧、头痛、肌肉酸痛、背痛、淋巴结肿大,之后可发展为面部和身体大范围皮疹。多数感染者会在几周内康复,但也有感染者病情严重甚至死亡。
1970年刚果(金)发现首例人感染猴痘病毒病例后,病毒主要在非洲西部和中部地区流行。2022年5月以来,全球100多个国家和地区报告猴痘病例。世界卫生组织同年7月宣布猴痘疫情构成“国际关注的突发公共卫生事件”,直到2023年5月才解除这一状态。
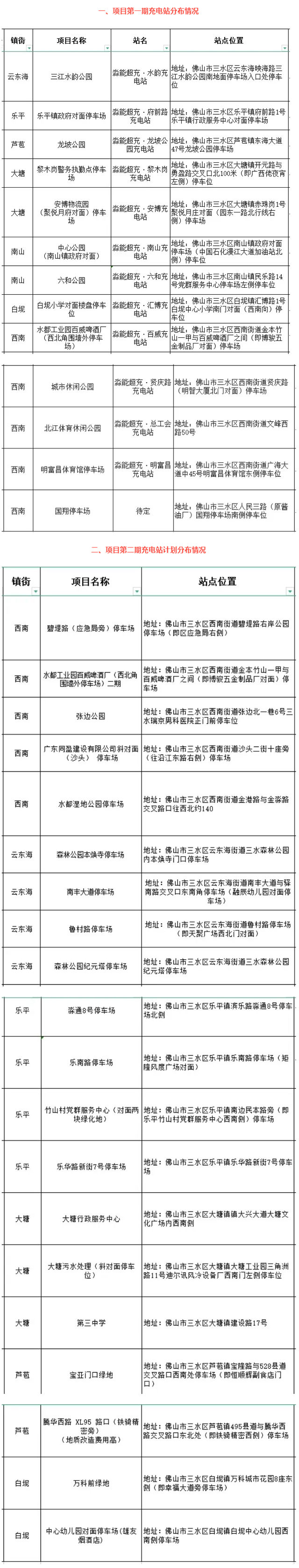
三水区城镇新增100个公共充电桩,
市民充电更便捷。
近日,三水国资品牌“淼能超充”上线,
首期公共充电桩正式投入运营,
助力三水公共新能源设施进一步完善,
解决市民充电难问题。
近年来,三水区新能源汽车保有量不断增加,新能源汽车续航充电硬件系统发展不完善、基础设施不足、居民充电难等问题开始显现。此前,有区人大代表提出《关于加快我区新能源汽车充电桩建设的建议》,希望政府牵头在公园、图书馆、旅游景区等公共场所建设充电桩,鼓励大型购物商场建设充电桩。
为了加快完善本地新能源汽车充电基础设施,三水国资主动担当、加大投资,积极布局新能源汽车充电基础建设市场。佛山市三水投资发展集团有限公司下属全资子公司佛山市三水区万达机动车综合服务有限公司(以下简称“三水万达公司”),总投资约2.25亿元推动三水区城镇公共空间新能源汽车充电基础设施项目落地。
该项目分3年建设,计划在全区新建148个充电站,共含722个公共充电桩,覆盖总车位数1262个。项目主要布局在停车场、公园、景区等核心地段,如明富昌体育馆、三水森林公园南门、北江体育休闲公园、安博物流园停车场等。
目前,项目首期已完成11站场、100个公共充电桩建设,并于今年6月正式上线;接下来,项目二期建成后,将新增20个充电站场,220个公共充电桩,为市民提供更加便利的充电环境,助力绿色交通发展。
三水万达公司创建了“淼能超充”品牌,对三水区城镇公共空间新能源汽车充电基础设施项目进行市场化运营,为市民提供更全面的充电服务。
即日起至10月31日,“淼能超充”推出“5元直减券”优惠券活动,服务广大市民游客来三水看佛山“西甲”享受出行优惠,该优惠券共发放8888张,无门槛免费领取。市民只需关注“三水发展集团”公众号,进入公众号点击菜单栏的“便捷服务”,找到“超充优惠”入口,即可领取充电优惠券!
微信
新浪微博
QQ空间
QQ好友
豆瓣
Facebook
Twitter
