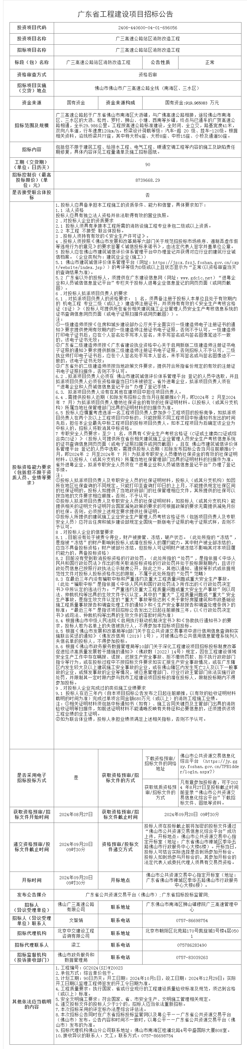
南海区丹灶镇联运一期商业001号租售公告
佛山市南海区丹灶镇公共资源交易所受佛山市南海联运投资有限公司的委托,现就联运一期商业001号物业出租项目采用网上竞价方式进行租赁,欢迎合格的竞价意向人前来报价。
一、项目基本情况
备注:交易底价含税费,税费包含增值税及附加、房产税、土地使用税、印花税,签订合同时以该面积为准,不再重新测量。
1.物业按现状出租,物业的建筑面积、建筑结构、以交付使用时的状况为准;
2.本商铺仅限用于零售业(百货商店、超级市场等);
3.物业不得转租、转让、转借、分租、抵押、调换;
4.按照消防部门规定,不得在物业内留宿;
5.成交价为物业使用费【含租金(约占总额70%)及综合管理费(约占总额30%)的总和】,物业自交付之日起首月免收物业使用费;
6.物业使用费每12个月环比递增3%;
7.水电设施使用费的收费标准按照乙方每月水、电表实际用量计收(含水电费、变损、公用分摊);
8.经营项目必须符合环保要求,经营期间不能制造噪音和气味污染;不得明火煮食;不得经营产生油烟的餐饮项目;
9.物业内不能使用木板等易燃材料搭建阁楼,如现有物业内有易燃材料搭建阁楼,须由竞得人拆除,费用由竞得人自行承担;
10.物业的合同起始日期为该物业交付之日;
11.出租方与承租方的权利义务以租赁合同约定为准。竞投人参与竞投的,视为对租赁合同的条款和相关招租文件无异议并全部接受。
二、准入条件
中华人民共和国境内(即不包括港澳台地区等)的法人、自然人和其他组织,除法律另有规定外,均可单独申请竞租。不接受联合体竞租。
三、竞投注意事项
1.本次网上竞投采用增价方式进行报价,按照价高者得原则确定最终成交价及竞得人。
2.竞投人通过网上交易系统提交的报价一经报出,不得撤回。在报价期间,竞投人可多次报价,首次报价不得低于起始价,每次加价的幅度不得小于竞投公告规定的增价幅度。在规定报价时间内,若无人应价,则本项目流标。
3.经相关部门及招租人认定出现下列情形之一,招租人有权取消其竞投人资格,交易保证金全额不予退还且招租人有权追讨竞得人造成第二次竞价的租金差额:
(1)竞投人相互串通竞投的;
(2)竞投人采用不正当手段竞得标的物的;
(3)竞得人提供虚假材料或虚假情况的;
(4)竞得人竞得标的物后反悔的(包括但不限于拒绝签订确认书、拒绝签订合同、无缴交履约保证金等违反《租赁协议书》行为);
(5)其他法律法规规定的情形。
四、报名及获取租赁文件
1.有意参与竞租者可点击广东省公共资源交易平台>国有产权>交易公告页面(https://ygp.gdzwfw.gov.cn/ggzy-portal/#/440600/jygg)或点击南海区人民政府网>部门导航>丹灶镇人民政府>集体资产交易信息公告页面(网址:http://www.nanhai.gov.cn/fsnhq/bmdh/zj/dzz/gzxx/jtzcjyxxgg/)下载本项目网上竞投租赁文件。如有关于本项目条款的修改、澄清、说明等将通过上述网址发布,不再另行通知,请有意参与竞投者密切留意。其它未尽事宜,详见本项目网上竞投租赁文件。
2.如有意向提交竞买申请(报名)及参与竞价请点击进入佛山市公共资源交易信息化综合平台-交易平台页面(网址:
https://jy.ggzy.foshan.gov.cn/TPBidder/login.aspx)进行登陆操作。(详细操作指引请查看租赁文件中第三章“网上系统操作指引”)
特别注意:竞投人使用电脑时,请按照佛山市公共资源交易信息化综合平台相关操作指引进行操作。网上竞价时请务必使用IE9/IE10/IE11(.net竞价系统)浏览器登录网上竞价交易系统,如使用其他浏览器可能会导致网上竞价交易系统无法正常竞价,相关责任由竞买申请人自行承担,所产生的一切责任与招租人和丹灶镇公共资源交易所无关。
五、交易保证金
各竞投人须在交易保证金到账截止时间前通过网银、银行网点转账等方式将交易保证金一次性足额汇入随机账户中(不接受任何方式的现金存、汇款),不得将同一笔交易保证金分开转入同一账户。以现金方式将交易保证金缴存至交易保证金账户的,或未按交易公告规定交纳交易保证金的,交易保证金交纳无效。
(注:交易保证金交纳详见租赁文件 第三章 网上系统操作指引 “三、交易保证金交纳与退回”)
六、交易时间(以下时间均以网上交易系统的服务器时间为准):
1.提交竞买申请(报名)时间:2024 年8 月28日至 2024 年9月3日下午5:00截止(北京时间),竞投人须于竞买申请(报名)截止时间前登录网上交易系统提交竞买申请;
2.交易保证金到账截止时间为 2024 年9月3日下午5:30,超过截止时间达账则不能参加竞投;
3.网上报价时间:2024 年9月4 日上午9:00-9:30(注:网上报价时间结束后,若有竞投人愿意参加网上限时竞价的,则自动进入网上限时竞价环节)。
七、其他事宜
1.本次网上竞投仅接受网上竞买申请和竞投报价,不接受书面、邮寄、电子邮件、电话、传真、口头等其他形式的申请。
2.竞价意向人可自行联系招租人到实地勘察竞价标的物,了解实际情况。
3.本项目最终解释权归招租人所有。
八、联系方式
1.招租人:佛山市南海联运投资有限公司
地址:佛山市南海区丹灶镇官抱路1号
联系人:罗先生 联系电话:0757-85432866
2.佛山市南海区丹灶镇公共资源交易所
地址:丹灶镇金沙城区金兴路8号
联系人:梁小姐 联系电话:0757-85431852
-
佛山市南海区交通运输局机关饭堂食材供应竞争性磋商公告
-
佛山市禅城区张槎一路115号二座二幢701室之一、702室之一、之二、之四办公物业租赁项目
-
佛山市禅城区昌荣路6号首层15-18号商铺租赁项目
-
南海桂城街道平洲永安北路永安楼首层6号商铺物业租赁项目
-
佛山市顺德区容桂街道红旗社区居委会红旗中路77号之一租赁权竞投
-
南海桂城街道一环与海五路交汇处三角形广告牌场地内及牌顶(通讯基站)租赁项目
-
南海桂城街道平洲永安中路3号首层商铺之一物业租赁项目
-
南海桂城街道平洲三山基业花园16号楼2号商铺物业租赁项目
-
南海桂城街道平洲永安北路永安楼首层9号商铺物业租赁项目
-
佛山市顺德区容桂街道花洲新村八座501号租赁权竞投
(一)竞投项目基本情况
1.招租人:佛山市南海大沥土地整理有限公司
2.项目信息
3. 产权证照情况:无土地使用证、所有权证。竞投人须自行承担由此产生的经营风险。
4. 租金收取方式:租金采用先交付后使用的方式,竞得人按季度缴交租金,租金及租期均从土地移交之日起计2年。租赁期内,租金不作递增,租金须在每季度首月15日内一次性存入出租人指定的银行账户(以出租人收到竞得人银行缴款凭证日为准),租金的起计时间及租金标准详见《租赁合同书》、《租赁物移交确认书》。
5.租赁期间双方均可提前1个月向对方发出解除合同通知,解除租赁关系,且双方均无需向对方作任何形式的补偿或赔偿。
6.租赁期间,竞得人需承担租赁物涉及的一切费用(包括但不限于管理费用等)和消防、环保、安全责任,地块内发生的一切安全事故等造成财产损失或人员伤亡的,由竞得人承担所有经济损失和法律后果。
7.标的物在租赁期间土地按现状出租给竞得人作停车场、汽车教练场使用,如出现违法图斑或有相关职能部门要求整改的,一切责任及落实整改费用由竞得人负责;租赁期间竞得人需迁移或砍伐标的物内树木的,竞得人要先到相关部门办理申请、报备手续,相关部门审批同意后,竞得人将审批资料递交给出租人存档才能实施,否则所产生的一切责任由竞得人负责。
8.标的物内未有水、电,由竞得人自行解决并承担相关费用及经营风险。
9.租赁期间,如出租人需使用部分土地时,可提前1个月向竞得人发出通知,收回土地,而出租人无需作任何形式的补偿或赔偿。竞得人应在收到出租人通知(包括但不限于书面通知、现场张贴通知、手机短信通知等)之日起30日内配合办理该部分土地移交手续,否则视为竞得人违约。
(二)准入条件
中华人民共和国境内的个体经营者、企业法人均可参与本次网上竞投,不接受自然人竞投。
(三)竞投注意事项
1.本次网上竞投采用增价方式进行报价,按照价高者得原则确定最终成交价及竞得人。
2.竞投人通过网上交易系统提交的报价一经报出,不得撤回。在报价期间,竞投人可多次报价,首次报价不得低于起始价,每次加价的幅度不得小于交易方案规定的增价幅度。在规定竞价时间内,若无人应价,则本项目流标。
3.经相关部门及招租人认定出现下列情形之一,招租人有权取消其竞投人资格,交易保证金全额不予退还且招租人有权追讨竞得人造成第二次竞价的租金差额:
(1)竞投人相互串通竞投的;
(2)竞投人采用不正当手段竞得标的物的;
(3)竞得人提供虚假材料或虚假情况的;
(4)竞得人竞得标的物后反悔的(包括但不限于拒绝签订确认书、拒绝签订合同、无缴交履约保证金等违反《租赁合同书》行为);
(5)其他法律法规规定的情形。
4.竞投公告未尽详细明确的相关事宜,以本出租文件后面部分中的竞投须知、竞投方案及合同协定的内容为准,请务必认真通读整份交易方案。
(四)有意参与竞投者可点击广东省公共资源交易平台>交易公开>广东省项目所属选择:佛山市>国有产权页面(网址:https://ygp.gdzwfw.gov.cn/)或点击南海区人民政府网>部门导航>大沥镇人民政府>镇属公有资产交易信息公告页面(网址:http://www.nanhai.gov.cn/)下载本项目网上竞投出租文件。如有关于本项目条款的修改、澄清、说明等将通过上述网址发布,不再另行通知,请有意参与竞投者密切留意。其它未尽事宜,详见本项目网上竞投出租文件。
如有意向提交竞买申请(报名)及参与竞价请点击进入佛山市公共资源交易信息化综合平台-交易平台页面(网址:https://jy.ggzy.foshan.gov.cn/TPBidder/login.aspx)进行登录操作。(详细操作指引请查看出租文件中交易须知内容)
特别注意:竞投人使用电脑时,请按照佛山市公共资源交易信息化综合平台相关操作指引进行操作。网上竞价时请务必使用IE9/IE10/IE11(.net竞价系统)浏览器登录网上竞价交易系统,如使用其他浏览器可能会导致网上竞价交易系统无法正常竞价,相关责任由竞买申请人自行承担,所产生的一切责任与招租人和大沥镇公共资源交易所无关。
(五)交易时间(以下时间均以网上交易系统的服务器时间为准):
1.提交竞买申请(报名)时间:2024年9月20日8:30至2024年9月26日17:30截止(北京时间),竞投人须于竞买申请(报名)截止时间前登录网上交易系统提交竞买申请;
2.交易保证金到账截止时间为2024年9月27日16:00,超过截止时间达账则不能参加竞投;
3.网上报价时间:2024年9月29日上午11:00-11:30(注:网上报价时间结束后,若有竞投人愿意参加网上限时竞价的,则自动进入网上限时竞价环节)
(六)本次网上竞投仅接受网上竞买申请和竞投报价,不接受书面、邮寄、电子邮件、电话、传真、口头等其他形式的申请。
(七)本项目最终解释权归招租人所有。
(八)联系方式
1.系统使用咨询电话:0757-83990765
2.佛山市南海区大沥镇公共资源交易所联系人:朱小姐 叶小姐
联系电话:0757-85583010、85583020
地址:佛山市南海区大沥镇振兴路54号行政服务中心大院四号楼交易所一楼
3.招租人联系人:钟先生 谭小姐 联系电话:0757-81000923、85923933
微信
新浪微博
QQ空间
QQ好友
豆瓣
Facebook
Twitter






































































































































































































































