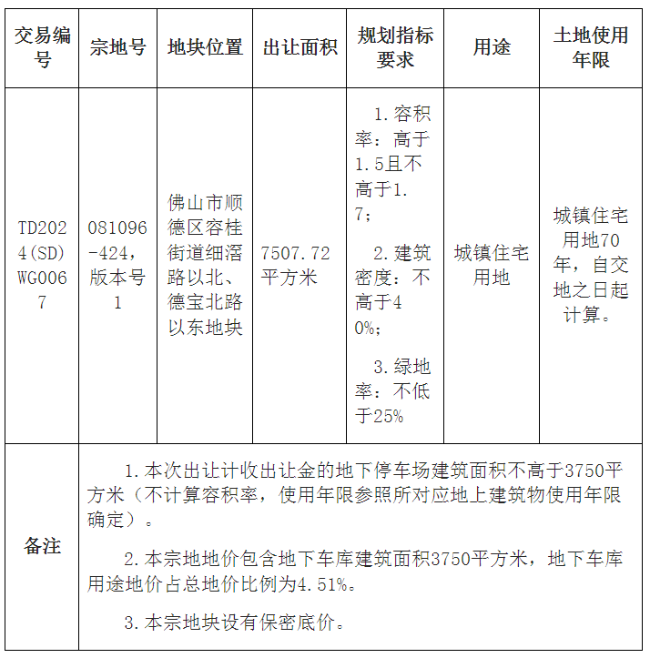
顺德区容桂街道细滘路以北、德宝北路以东地块网上挂牌出让
经佛山市顺德区人民政府批准,受佛山市自然资源局顺德分局委托,本中心现采用网上挂牌出让以下地块的国有建设用地使用权,现将有关网上挂牌事项公告如下:
一、地块基本情况
该地块其他规划设计条件具体见该地块的交易文件中所附的顺规条件(2024)0178号《佛山市顺德区建设用地规划条件》。
二、竞买资格和要求:
(一)中华人民共和国境内外的法人和其他组织,除法律、法规另有规定外,均可单独或联合竞买该地块。
(二)申请人存在下列违法违规违约行为的,在结案和问题查处整改到位前,申请人及其控股股东不得参与本地块挂牌竞买活动:
1.存在伪造公文骗取用地和非法倒卖土地等犯罪行为的;
2.存在非法转让土地使用权等违法行为的;
3.因用地者自身原因导致土地闲置、尚未处理完毕的土地使用权人;
4.被佛山市中级人民法院列入《启动执行联动机制决定书》和《协助执行通知书》内的失信被执行人;
5.列入顺德区违法建设失信联合惩戒管理的对象;
6.列入重大欠薪失信联合惩戒管理的对象。
7.法律法规规定的其他情形。
三、本次国有建设用地使用权网上挂牌采用增价方式进行报价,按照价高者得的原则确定竞得人。
四、该宗地网上挂牌起始价为人民币:陆仟叁佰捌拾贰万元整(大写)(¥ 63820000.00),另设保密底价,增价幅度为人民币:陆拾伍万元整(大写)(¥ 650000.00)/次;竞买保证金为人民币:壹仟贰佰柒拾柒万元整(大写)(¥ 12770000.00)。
五、有意参与竞买者可于 2024年10月25日后登录网上交易系统下载TD2024(SD)WG0067地块的《佛山市顺德区国有建设用地使用权网上挂牌出让文件》。
申请人应于2024 年11月23日9时之前登录网上交易系统提交竞买申请,选择银行,获得随机保证金账号,并向此指定账号一次性足额交纳竞买保证金。竞买保证金须于2024 年11月23日9时之前到达本中心指定账户后(提示:竞买人须充分了解银行划转账的流程和时限,须跨省跨行支付的建议尽早缴纳竞买保证金),申请人方获得竞买权限。申请人必须以自己的名义交纳保证金,不得由他人代交,且保证金必须以人民币支付。
六、该宗地的公告期自 2024年10月25日至 2024年11月14日止;网上报价期限为 2024年11月15日 8 时 30 分至 2024 年11月25日10时止。
七、上述时间均以网上交易系统的服务器时间为准。具体的竞价规则见该地块的交易文件。
八、本宗地挂牌出让公告要求参与公开交易出让的购地资金必须为竞买人的自有资金,不得为银行贷款、债券融资、信托资金、资管计划配资、保险资金、股东借款等。挂牌交易结束后7个工作日内,竟得人须提供竞买资金承诺书一式两份给挂牌人。经核查竞得人资金来源与申报不符或违反规定的,取消竞得资格,已缴纳的竞买保证金不予退还;已签订出让合同的,经批准收回土地使用权,所交纳的定金不予退还。同时,将竞得人列入佛山市土地市场诚信系统黑名单,一年内不得参加佛山市土地市场公开竞买。
九、需要到挂牌地块现场踏勘的竞买人请与佛山市顺德区公共资源交易中心联系。
十、本次网上挂牌仅接受网上竞买申请和竞买报价,不接受书面、邮寄、电子邮件、电话、传真、口头等其他形式的申请。
十一、自本次公告起至网上挂牌截止期间,如有关于本地块网上挂牌文件的修改、澄清、说明等将通过网上交易系统、佛山市顺德区公共资源交易中心网站发布,请有意参与竞买者密切留意。其它未尽事宜,详见该地块的交易文件。
十二、联系方式
(一)有意参与竞买者可登录佛山市国有建设用地使用权和矿业权网上交易系统(下称“网上交易系统”,网址:http://jy.ggzy.foshan.gov.cn:3680/TPBank/newweb/framehtml/onlineTradex/index.html)或佛山市顺德区公共资源交易中心网站(网址:http://www.shunde.gov.cn/ggzy/)下载本网上挂牌文件。
(二)联系人及联系电话
中心地址:佛山市顺德区大良街道新城区观绿路4号恒实置业广场1号楼裙楼
联系电话:0757-22837810(梁先生)、22837820(陈小姐)
系统使用咨询电话:0757-83990765(龚工)

-
佛山市南海区交通运输局机关饭堂食材供应竞争性磋商公告
-
佛山市禅城区张槎一路115号二座二幢701室之一、702室之一、之二、之四办公物业租赁项目
-
佛山市禅城区昌荣路6号首层15-18号商铺租赁项目
-
南海桂城街道平洲永安北路永安楼首层6号商铺物业租赁项目
-
佛山市顺德区容桂街道红旗社区居委会红旗中路77号之一租赁权竞投
-
南海桂城街道一环与海五路交汇处三角形广告牌场地内及牌顶(通讯基站)租赁项目
-
南海桂城街道平洲永安中路3号首层商铺之一物业租赁项目
-
南海桂城街道平洲三山基业花园16号楼2号商铺物业租赁项目
-
南海桂城街道平洲永安北路永安楼首层9号商铺物业租赁项目
-
佛山市顺德区容桂街道花洲新村八座501号租赁权竞投
日前,四部门联合发布
《关于加强电动自行车产品准入
及行业规范管理的公告》
11月1日起
不符合《电动自行车电气安全要求》等
相关强制性国家标准的电动自行车
不得生产、销售、进口
11月1日后销售的
不具有有效认证证书的电动自行车
不予办理登记上牌!
新规重点内容
1.各地市场监管部门应督促电动自行车生产销售单位全面落实质量安全主体责任,在生产、流通环节,加强电动自行车产品质量监督检查,依法查处违法行为。
2.各地公安机关交管部门要强化电动自行车登记上牌管理,严格核验销售发票、产品合格证、强制性产品认证证书等。
3.对2024年10月31日前销售的、因未完成认证变更而暂停认证证书的电动自行车可办理登记上牌;
对2024年11月1日后销售的、不具有有效认证证书的电动自行车不予办理登记上牌,并将有关线索及时移送同级市场监管部门。
4.对不能保持《电动自行车行业规范条件》要求的电动自行车企业,拒不整改或整改不合格的,工业和信息化部将其从公告名单中撤销。
此外,根据南海区发展和改革局
南海区市场监督管理局消息
电动自行车充电收费将有新举措
南海区关于规范电动自行车充电收费行为的通知
充电电费和服务费分别计价
电动自行车户外充电设施充电费用主要包括充电电费和服务费。充电服务费实行市场调节价。充电设施运营单位应按照弥补成本、合理收益、体现集中充电公共服务属性和民生属性,结合市场供需状况,合理制定充电服务费标准,实行明码标价。充电电费和服务费应分别标示、分别计价。
对暂不具备电量单独计量条件的充电设施,充电设施运营单位应抓紧进行升级改造尽快完成过渡,确保2025年1月1日前全面实现充电电量单独计量。
公共充电场所明码标价
充电设施运营单位应严格执行明码标价规定,在充电场所、手机应用程序、微信公众号等醒目位置分别标示充电电价、服务费项目与收费标准、服务电话等内容,手机扫码或网络上的标示不能代替服务场所的明码标价,并不得收取任何未予标明的费用。在单次充电结束后,充电设施运营单位应当通过微信公众号、小程序等方式,向用户推送计费模式、充电时长、收费金额等信息。
推动充电设施由电网直接供电
电网企业应按照国家和广东省提升“获得电力”服务水平“三零”政策要求和相关技术标准规定做好充电设施接电服务工作;应按照“能改尽改”的原则,对具备条件的充电设施加快改造,尽快实现向电动自行车充电设施运营单位直接供电;可结合实际情况承建电动自行车充电设施,减收、免收充电服务费。
现有居民住宅小区尚未实现电网企业直接供电的,鼓励产权单位向电网企业整体移交供电设施,为电网企业向充电设施直接供电创造条件;2025年1月1日以后新建居民住宅小区的充电设施,原则上应当由电网企业直接供电,避免因转供推高充电成本。
佛山市三水区国有建设用地使用权网上拍卖出让公告
经佛山市人民政府批准,受佛山市自然资源局三水分局委托,本中心将对下列地块的国有建设用地使用权进行网上拍卖出让,现将有关网上拍卖事项公告如下:
一、地块基本情况
本地块其他规划指标和要求按《规划条件》(编号:440607202400213)相关规定执行。
二、竞买资格和要求:
(一)中华人民共和国境内外的法人、自然人和其他组织,除法律、法规另有规定外,均可单独或联合申请参加竞买。
(二)参加本宗地网上拍卖活动的必须使用数字证书。
(三)被自然资源部门、佛山市中级人民法院列入土地交易黑名单的单位或个人,不得参加本宗地网上拍卖活动。
三、本地块网上拍卖起始价为人民币捌仟肆佰捌拾万元(大写)(CNY84,800,000.00),增价幅度为人民币叁佰万元(大写)(CNY3,000,000.00)/次,并设有保密底价。按照价高者得原则确定竞得人及成交地价款。
四、本地块竞买保证金为人民币壹仟柒佰万元(大写)(CNY17,000,000.00);竞买保证金以美元交纳的,则为贰佰肆拾叁万美元(大写)(USD2,430,000.00);竞买保证金以港元交纳的,则为壹仟捌佰捌拾玖万港元(大写)(HKD18,890,000.00)。
五、有意参与竞买者可于2024年10月25日后登录网上交易系统下载TD2024(SS)WP0050地块的《佛山市三水区国有建设用地使用权网上拍卖出让文件》。
申请人应于2024年11月14日14时之前登录网上交易系统提交竞买申请,选择银行,获得随机保证金账号,并向此指定账号一次性足额交纳竞买保证金。竞买保证金须于2024年11月14日14时之前到达本中心指定账户后(请自行留意银行办公时间),申请人方获得竞买权限。申请人必须以自己的名义交纳保证金,不得由他人代交。以美元或港元交纳竞买保证金的,竞买申请人应详尽了解国家关于外资及外汇管理的相关规定。
六、该宗地的公告期自2024年10月25日至2024年11月14日止;网上拍卖时间从2024年11月15日14时30分开始。
七、上述时间均以网上交易系统的服务器时间为准。具体的竞价规则见该地块的交易文件。
八、需要到拍卖地块现场踏勘的竞买人请与佛山市公共资源交易中心三水分中心联系。
九、本次网上拍卖仅接受网上竞买申请和竞买报价,不接受书面、邮寄、电子邮件、电话、传真、口头等其他形式的申请。
十、自本次公告起至网上拍卖截止期间,如有关于本地块网上拍卖文件的修改、澄清、说明等将通过网上交易系统、广东省公共资源交易平台、佛山市自然资源局三水分局网站发布,请有意参与竞买者密切留意。其它未尽事宜,详见该地块的交易文件。
十一、联系方式
(一)佛山市国有建设用地使用权和矿业权网上交易系统网址:
http://jy.ggzy.foshan.gov.cn:3680/TPBank/newweb/framehtml/onlineTradex/index.html
(二)联系人及联系电话:
1.网上拍卖业务咨询联系人:刘先生、冯小姐,联系电话:0757-87731903
2.系统使用咨询联系人:刘先生、冯小姐,联系电话:0757-87731903
地址:佛山市三水区西南街道同福路10号区行政服务中心大院2号楼二楼交易二部

微信
新浪微博
QQ空间
QQ好友
豆瓣
Facebook
Twitter




































































































































































































































