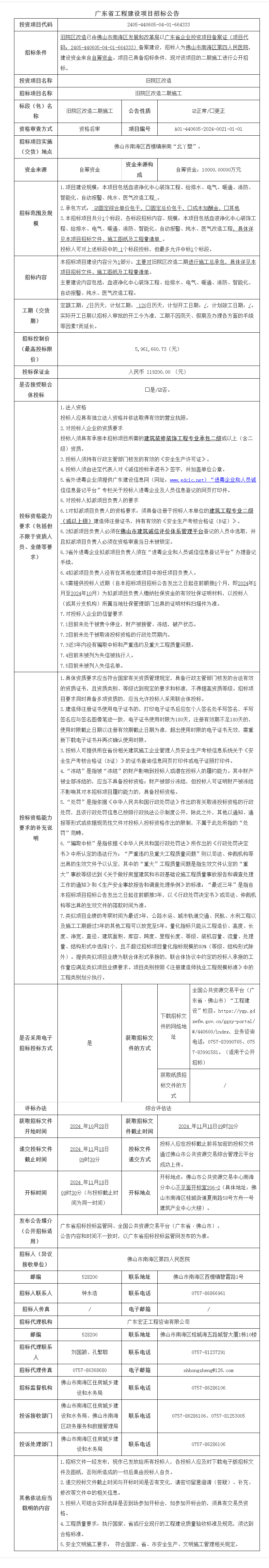
南海区第四人民医院旧院区改造二期施工招标公告
-
佛山顺德中心城区老旧小区改造项目-顺德区大良街道大门社区适老化服务综合体建设项目(二期)施工招标公告
-
佛山市南海区解放水系水环境综合治理项目-狮山镇虎头坑涌分布式活水项目监理招标公告
-
南海官窑立交东侧一环科技园周边排涝整治工程施工招标公告
-
禅城区文华中路西侧、 绿景路北侧地块项目监理招标公告
-
佛山市南海区良安水系水环境综合治理项目-白沙桥社区管网工程(里坑圳涌和庄边段)勘察设计招标公告
-
佛山市综合保税区及产业配套区路网工程--产业配套区(质量检测)招标公告
-
南海丹灶镇公共空间设施修复-海安路特色粮仓文化基础设施建设工程施工招标公告
-
南海九江儒林湾百千万工程新型城镇化基础设施补短板项目设计招标公告
-
南海沿江路(大沙工业大道-水口水道大桥)原有道路修复工程施工招标公告
-
佛山市南海区第五人民医院医技住院综合楼改扩建项目高低压电房及外电工程招标红公告
10月30日,OPPO Find X8系列正式开售,标准版Find X8包含星野黑、追风蓝、浮光白、气泡粉等四款配色,售价4199起;Find X8 Pro则提供晴空航线、漫步云端、星野黑三款配色,售价5299起;至于16GB+1TB存储的Find X8 Pro 卫星通信版,拥有星野黑、漫步云端两种配色,售价为 6,799元。作为OPPO旗下当家的影像旗舰,Find X8系列凭借轻薄设计及全能表现,一发布便引起了热议,如今开售,全国OPPO线下门店甚是火爆,可见这款手机获得了众多消费者的认可。

如此高的人气,源自于OPPO Find X8系列出色的产品力,作为影像旗舰,OPPO Find X8系列在拥有不俗的配置堆料的同时,还首次带来了超轻薄直屏设计。
得益于创新的OPPO冰川电池以及全球首个倒置潜望长焦,Find X8将机身厚度控制到7.85mm,重量也仅有193g,手感绝佳。同时Find X8还有用1.45mm的极窄边框,正面屏占比极高。而大屏的Find X8 Pro则是拥有质感极佳的等深四微曲屏设计,配合8.24mm厚、215g重的轻薄机身,兼具影像堆料与轻薄手感。

在拥有轻薄手感的同时,OPPO Find X8系列还拥有出色的性能表现,全系搭载OPPO潮汐引擎 X 天玑9400的性能组合,软硬件优化带来极致的性能释放,可实现原神、崩铁等手游满帧、低功耗、低发热的游戏体验。配合ColorOS 15全新的极光引擎,日常使用也能有如德芙般丝滑的体验。
而在最关键的影像方面,OPPO Find X8系列全系配备潜望长焦镜头,Find X8 Pro更是搭载同档唯一的四摄双潜望配置,出色的长焦镜头堆料让Find X8系列能够胜任更多场景的拍摄任务。并且Find X8系列还带来了全新的AI千里长焦功能,AI与硬件配合带来强悍的望远能力,60倍长焦也能清晰记录。
此外,OPPO Find X8系列还为用户带来了更轻松便捷的拍摄方式按——全新的无影抓拍,无需切换模式,默认模式下就能抓拍到高速运动的美好瞬间,实现抬手就出片,抓住生活中的精彩时刻。在此基础之上,OPPO Find X8系列还带来了兼顾抓拍与实况照片的超清实况照片功能,还支持叠加胶片风格,可分享到小红书、抖音等平台。
前代广受好评的专业哈苏人像,在OPPO Find X8系列上也得到了升级,全新的哈苏人像模式能带来更接近光学的虚化效果,并且升级了全新的胶片风格、柔光人像等一系列风格模式,帮助用户随手拍出氛围感人像大片。而在视频拍摄方面,OPPO Find X8系列支持全焦段4K 60fps杜比视界HDR视频录制。

在AI领域,OPPO Find X8系列首次带来全新的一键问屏,用户只需一步操作,就能轻松唤醒,并基于屏幕内容进行识物、问答、导航等操作,还可以运用AI去反光、AI去拖影、AI消除等功能拯救废片。同时办公领域也能利用AI生成文案、提取文档,为用户带来更强大的生产力功能体验。
续航方面,OPPO Find X8系列的冰川电池也为其带来了出色的续航能力,Find X8配备5630mAh电池,Find X8 Pro则配备5910mAh电池,日常使用可以告别续航焦虑。并且Find X8系列还全面支持80W闪充以及50W无线闪充,可以快速补电。此次Find X8系列还带来全面升级的OPPO互传功能,而且还能与iPhone手机进行互传。

OPPO Find X8系列作为OPPO年度旗舰巅峰之作,的确拥有不少亮点,在性能、手感、影像等方面做好了平衡,不仅带来了抬手即出片的影像拍摄能力,性能也足够用户畅玩各类大型手游,续航、AI、互联等方面也有着不俗的实力。综合来看这款手机在同级别产品中有着强悍的竞争力,就首销表现来看,消费者还是很认可的。
微信
新浪微博
QQ空间
QQ好友
豆瓣
Facebook
Twitter
