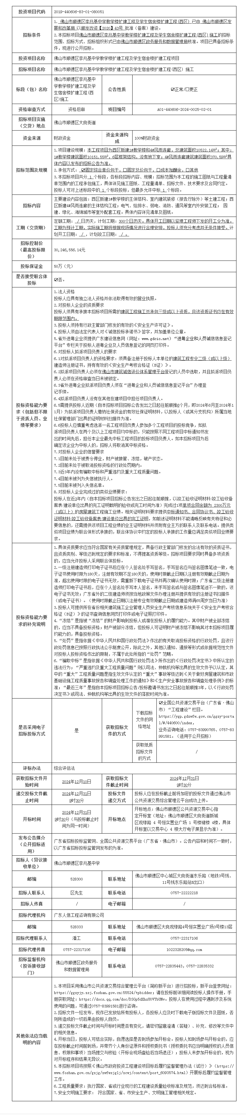
南海九江镇沙头原石江分社营业楼租赁公告
(一)竞投项目基本情况
1.出租人:佛山市南海区九江镇镇有资产管理有限公司
2.项目信息
3.产权证照情况:有不动产权证粤(2021)佛南不动产权第0010077号。
4.租金收取方式:租金采用先交付后使用的方式,承租人于每月5日前向出租人缴清当月租金。
(二)竞投资格及要求
1.中华人民共和国境内的企业法人、个体经营者、自然人,除法律、法规另有规定外,均可申请参加竞投活动。
2.本次网上竞价采用增价方式进行报价,按照价高者得原则确定竞得人。
3.意向人可登录广东省公共资源交易平台(佛山市)>交易公开>国有产权>交易公告页面(网址:https://ygp.gdzwfw.gov.cn/ggzy-portal/#/440600/index)下载本项目交易文件。如有关于本项目交易文件的修改、澄清、说明等,将通过上述网址发布,不再另行通知,请意向人密切留意。
4.意向人需要现场查看交易资产状况的,请与出租人联系。
5.申请人提交竞投申请参与竞价的,请点击进入佛山市公共资源交易信息化综合平台-交易平台页面(网址:https://jy.ggzy.foshan.gov.cn/TPBidder/login.aspx)进行登录操作(操作指引详见交易须知)。
意向人、申请人、竞投人在网上交易使用电脑操作过程中,仅能使用IE9/IE10/IE11以上的IE浏览器,请勿使用其它浏览器,如出现不正确使用浏览器导致出现的问题,由意向人、申请人、竞投人自行负责承担。
6.本次网上竞价仅接受网上竞投申请和报价,不接受书面、邮寄、电子邮件、电话、传真、口头等其他形式的申请。
(三)交易时间
1.提交竞投申请时间:2024年12月10日至2024年12月15日17时30分止;
2.竞投保证金到账截止时间为2024年12月16日17时30分;
3.网上报价时间:2024年12月17日9时00分至9时30分,网上报价时间结束后,如有竞投人愿意参加网上限时竞价的,则系统自动进入网上限时竞价环节。
(六)招/出租人对本《交易文件》拥有解释权。
(七)联系方式
1.佛山市公共资源交易信息化综合平台系统使用咨询电话:0757-83990765
2.佛山市公共资源交易中心南海分中心
联系人:苏先生 联系电话:0757-86369923
地址:佛山市南海区桂城街道夏南路58号公共资源交易中心
3.出租人:佛山市南海区九江镇镇有资产管理有限公司
联系人:谭小姐 联系电话:0757-86566068
地址:佛山市南海区九江镇公资大楼二楼201室(九江客运站斜对面)
-
佛山市南海区交通运输局机关饭堂食材供应竞争性磋商公告
-
佛山市禅城区张槎一路115号二座二幢701室之一、702室之一、之二、之四办公物业租赁项目
-
佛山市禅城区昌荣路6号首层15-18号商铺租赁项目
-
南海桂城街道平洲永安北路永安楼首层6号商铺物业租赁项目
-
佛山市顺德区容桂街道红旗社区居委会红旗中路77号之一租赁权竞投
-
南海桂城街道一环与海五路交汇处三角形广告牌场地内及牌顶(通讯基站)租赁项目
-
南海桂城街道平洲永安中路3号首层商铺之一物业租赁项目
-
南海桂城街道平洲三山基业花园16号楼2号商铺物业租赁项目
-
南海桂城街道平洲永安北路永安楼首层9号商铺物业租赁项目
-
佛山市顺德区容桂街道花洲新村八座501号租赁权竞投
(一)项目基本情况
1.招/出租人:佛山市南海二建宏塘建筑工程有限公司
2.项目信息
3.产权证照情况:粤房字第4733506号。
4.租金收取方式:租金按月收取,每月10日前交付当月租金 。
(二)竞买资格及要求
1.中华人民共和国境内外的自然人、法人和其他组织,除在限制参与公有资产竞价期限内或法律、法规另有规定外,均可申请单独参加竞租活动。
2.本项目采用网上竞价的方式进行出租,按价高者得的原则确定竞得人和成交价。
3.意向人可登录广东省公共资源交易平台(佛山市)>交易公开>国有产权>交易公告页面(网址:https://ygp.gdzwfw.gov.cn/ggzy-portal/#/440600/index)下载本项目网上交易文件。如有关于本项目交易文件的修改、澄清、说明等,将通过上述网址发布,不再另行通知,请意向人密切留意。
4.意向人需要现场查看交易资产状况的,请与招/出租人联系。
5.竞买申请人提交竞买申请参与竞价的,请点击进入佛山市公共资源交易信息化综合平台-交易平台页面(网址:https://jy.ggzy.foshan.gov.cn/TPBidder/login.aspx)进行登录操作(操作指引详见交易须知)。
申请人、竞买人在网上交易使用电脑操作过程中,仅能使用IE9/IE10/IE11以上的IE浏览器,请勿使用其它浏览器,如出现不正确使用浏览器导致出现的问题,由申请人、竞买人自行负责承担。
6.本次网上竞价仅接受网上竞买申请和报价,不接受书面、邮寄、电子邮件、电话、传真、口头等其他形式的申请。
(三)交易时间
1.提交竞买申请时间:2024年12月09日至2024年12月13日17时30分止;(交易前2天)
2.竞买保证金到账截止时间为2024年12月14日16时;(交易前一天)
3.网上报价时间:2024年12月16日10时00分至10时30分,网上报价时间结束后,如有竞买人愿意参加网上限时竞价的,则系统自动进入网上限时竞价环节。
(四)招/出租人对本《网上交易文件》拥有解释权。
(五)联系方式
1.佛山市公共资源交易信息化综合平台系统使用咨询电话:0757-83990765
2.佛山市公共资源交易中心南海分中心
联系人:苏先生 联系电话:0757-86369923:
地址:佛山市南海区桂城街道夏南路58号公共资源交易中心
3.招/出租人:佛山市南海二建宏塘建筑工程有限公司
联系人:张先生 联系电话:0757-86441451
地址:佛山市南海区狮山镇长华国际佛北产业中心21楼
微信
新浪微博
QQ空间
QQ好友
豆瓣
Facebook
Twitter






































































































































































































































