公务员编制,桂城招14人!大专可报→
同赴桂,城就你!
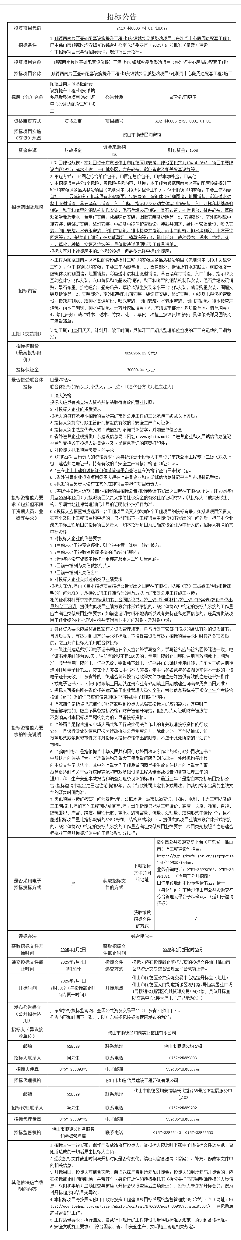
广东省2025年考试录用公务员公告
正式公布
今年全省共计划招录17419人
其中,桂城街道办事处招14人
【报名时间】
2025年1月8日9:00-14日16:00
【报名地址】
广东省公务员考试录用管理信息系统
(https://ggfw.hrss.gd.gov.cn/gwyks/index.do)
想报考的朋友们千万不要错过!
还有这些重要时间节点
↓↓
【缴费确认时间】
2025年1月8日9:00至14日18:00
【打印准考证】
参加笔试的报考者请于2025年3月11日9:00后在报名系统自行下载并打印准考证
【笔试时间】
2025年3月15日14:00-15:30
《行政职业能力测验》
16:15-18:45
《申论》(含《行政执法专业和申论》《公安专业和申论》)
公告还提到哪些注意事项
一起来看看
↓↓
招考对象
招考对象为普通高等院校2025年应届毕业生(非在职)和社会上具有国家承认学历的大学专科以上毕业人员。
其中,国内普通高等院校2025年应届毕业生(非在职)须于2025年9月30日以前取得相应毕业证书、学位证书,在境内就读的中外合作办学2025年应届毕业生(非在职)须于2025年12月31日以前取得相应毕业证书、学位证书,其他报考者须于报名首日以前取得相应毕业证书、学位证书。
招考信息查询
全省各级机关计划招考公务员17419名。长按识别下方二维码查看招考职位表:
报考者可通过以下网站或微信公众号查阅具体的招考单位、职位、人数和报考资格条件。
广东组织工作网(https://www.gdzz.gov.cn)
广东省人力资源和社会保障厅网(http://hrss.gd.gov.cn)
广东人事考试网(http://rsks.gd.gov.cn)
“广东发布”“粤省事”微信公众号
报考各地级以上市各级机关职位,也可通过登录当地公务员主管部门门户网站进行查阅。
报考注意事项
报考过程中,需特别注意以下事项:
1.报考者须按《广东省2025年考试录用公务员专业参考目录》(附件3)进行报考,所学专业应符合报考职位的专业要求,学位种类不等同于报考专业。
2.报考者只能选择一个职位进行报名,报名必须使用本人有效居民身份证。
3.具有国(境)外学历、学位人员须于报名首日以前取得相应的国(境)外学历学位证书方可报考;在面试资格审核时须出具教育部所属相关机构的学历、学位认证函及有关证明材料。
4.基层工作经历、服务基层项目期限、退役期限以及相关资历如专业技术资格证书、执业(职业)资格证书、从业资格证书、居民户口簿、期满考核合格证书、退出现役证件等取得时间的计算截止日期为报名首日。
5.资格审查贯穿招录工作全过程。在招录各环节发现报考者不符合报考资格条件的,或报考者和有关单位、人员提供的材料信息不实的,取消报考者报考或录用资格。践行诚信报考,对恶意报名、攻击报名系统的人员,将按照有关规定处理。涉嫌犯罪的,移送司法机关处理。
缴费时间
通过系统自动实时初步审核的报考者,通过广东公共服务支付平台进行缴费确认。缴费确认时间为2025年1月8日9:00至14日18:00。未按期缴费确认的报考者视为自动放弃考试资格。报考者如属城乡最低生活保障对象,可减免考试费,办理减免申请时间统一为2025年1月8日9:00至14日18:00。
已完成报名缴费的报考者,需于2025年2月24日9:00至26日16:00期间,登录报名系统确认是否参加笔试。确认参加的,需签署考试承诺书;确认放弃的,将按原缴费渠道全额退返考试费用;未进行确认的,正常安排考试(后续不再接受退费申请)。
笔试
1.笔试科目
一般职位为《行政职业能力测验》和《申论》;行政执法类职位为《行政职业能力测验》和《行政执法专业和申论》;公安机关执法勤务职位为《行政职业能力测验》和《公安专业和申论》。笔试大纲见附件4。
2.笔试时间
2025年3月15日
14:00-15:30 《行政职业能力测验》
16:15-18:45 《申论》(含《行政执法专业和申论》《公安专业和申论》)
3.笔试成绩计算
笔试成绩按四舍五入保留小数点后2位。其中:
一般职位笔试成绩=《行政职业能力测验》成绩×50%+《申论》成绩×50%;
行政执法类职位笔试成绩=《行政职业能力测验》成绩×40%+《行政执法专业和申论》成绩×60%;
公安机关执法勤务职位笔试成绩=《行政职业能力测验》成绩×50%+《公安专业和申论》成绩×50%。
4.笔试成绩查询
笔试结束后适时公布成绩和合格分数线。报考者可凭身份证号码和准考证号码登录广东省公务员考试录用管理信息系统查询笔试成绩。
面试
面试工作严格按照《公务员录用面试组织管理办法(试行)》《广东省公务员录用面试工作实施细则(试行)》等规定执行,全省统一命题,统一时间进行。面试工作另行通知。
总成绩计算方法
考试总成绩=笔试成绩×50%+面试成绩×50%。
考试总成绩四舍五入保留小数点后3位。
若同一职位报考者总成绩相同,则依次按照面试成绩、《申论》(行政执法类职位为《行政执法专业和申论》,公安机关执法勤务职位为《公安专业和申论》)成绩高低顺序确定名次。
九江街坊注意
因沙龙路工业大道平交口
至招商悦府人行天桥段
主线工业大道跨线桥建设需要
2025年1月10日至12月31日
周边道路将实行半封闭施工
施工通告
尊敬的广大市民:
根据沙龙路工业大道平交口至招商悦府人行天桥段主线工业大道跨线桥建设需要,从2025年1月10日开始,需要对该路段实施围蔽施工,共分为两个阶段实行半封闭施工,围蔽时间为2025年1月10日至12月31日。
第一阶段围蔽
工业大道平交口至招商悦府人行天桥段施工主路跨线桥,围蔽时间为2025年1月10日至2025年12月31日,机动车通过辅道行驶,非机动车通过德胜学校外侧人行道及招商悦府外侧道路行驶。
第二阶段围蔽
佛开高速桥底至工业大道平交口(含封闭工业大道平交口)段施工主路跨线桥,围蔽时间为2025年7月1日至2025年12月31日,机动车辆通过辅道行驶,工业大道方向车辆绕行,非机动车通过德胜学校外侧人行道及招商悦府外侧道路行驶。
道路封闭施工期间,请各位车主和行人按现场交通疏导指引和工作人员指挥绕道通行。施工期间如有不便,敬请谅解,感谢您的支持和配合。
注:如因不可抗力因素影响,工期会顺期延后。
广东冠粤路桥有限公司
2025年1月8日
微信
新浪微博
QQ空间
QQ好友
豆瓣
Facebook
Twitter






































































































































































































































