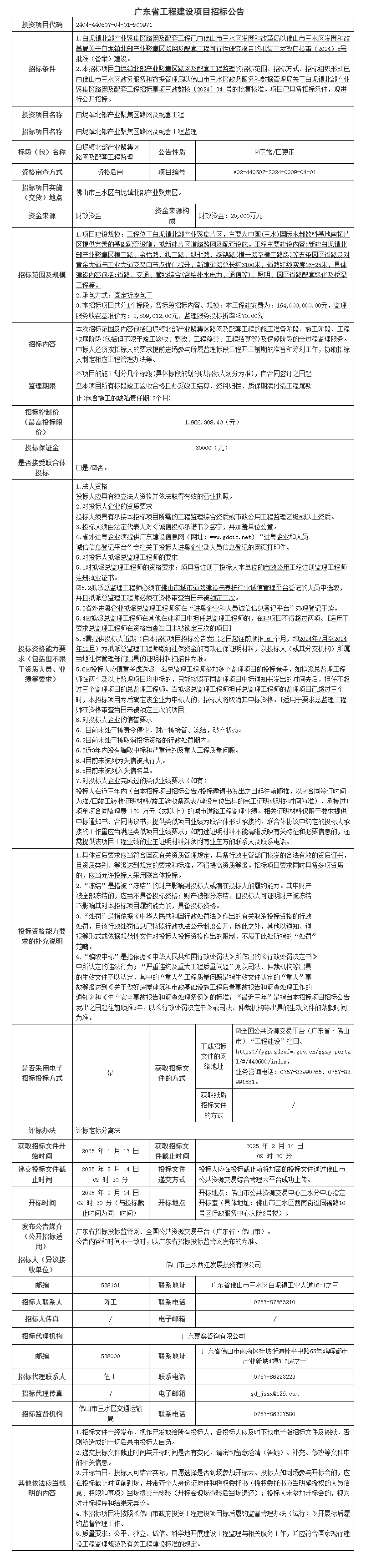
南海九江镇沙头原石江分社营业楼租赁公告
(一)竞投项目基本情况
1.出租人:佛山市南海区九江镇镇有资产管理有限公司
2.项目信息
3.产权证照情况:有不动产权证粤(2021)佛南不动产权第0010077号。
4.租金收取方式:租金采用先交付后使用的方式,承租人于每月5日前向出租人缴清当月租金。
(二)竞投资格及要求
1.中华人民共和国境内的企业法人、个体经营者、自然人,除法律、法规另有规定外,均可申请参加竞投活动。
2.本次网上竞价采用增价方式进行报价,按照价高者得原则确定竞得人。
3.意向人可登录广东省公共资源交易平台(佛山市)>交易公开>国有产权>交易公告页面(网址:https://ygp.gdzwfw.gov.cn/ggzy-portal/#/440600/index)下载本项目交易文件。如有关于本项目交易文件的修改、澄清、说明等,将通过上述网址发布,不再另行通知,请意向人密切留意。
4.意向人需要现场查看交易资产状况的,请与出租人联系。
5.申请人提交竞投申请参与竞价的,请点击进入佛山市公共资源交易信息化综合平台-交易平台页面(网址:https://jy.ggzy.foshan.gov.cn/TPBidder/login.aspx)进行登录操作(操作指引详见交易须知)。
意向人、申请人、竞投人在网上交易使用电脑操作过程中,仅能使用IE9/IE10/IE11以上的IE浏览器,请勿使用其它浏览器,如出现不正确使用浏览器导致出现的问题,由意向人、申请人、竞投人自行负责承担。
6.本次网上竞价仅接受网上竞投申请和报价,不接受书面、邮寄、电子邮件、电话、传真、口头等其他形式的申请。
(三)交易时间
1.提交竞投申请时间:2025年1月16日至2025年1月21日18时30分止;
2.竞投保证金到账截止时间为2025年1月23日17时30分;
3.网上报价时间:2025年1月24日9时00分至9时30分,网上报价时间结束后,如有竞投人愿意参加网上限时竞价的,则系统自动进入网上限时竞价环节。
(六)招/出租人对本《交易文件》拥有解释权。
(七)联系方式
1.佛山市公共资源交易信息化综合平台系统使用咨询电话:0757-83990765
2.佛山市公共资源交易中心南海分中心
联系人:苏先生 联系电话:0757-86369923
地址:佛山市南海区桂城街道夏南路58号公共资源交易中心
3.出租人:佛山市南海区九江镇镇有资产管理有限公司
联系人:谭小姐 联系电话:0757-86566068
地址:佛山市南海区九江镇公资大楼二楼201室(九江客运站斜对面)
-
佛山市南海区交通运输局机关饭堂食材供应竞争性磋商公告
-
佛山市禅城区张槎一路115号二座二幢701室之一、702室之一、之二、之四办公物业租赁项目
-
佛山市禅城区昌荣路6号首层15-18号商铺租赁项目
-
南海桂城街道平洲永安北路永安楼首层6号商铺物业租赁项目
-
佛山市顺德区容桂街道红旗社区居委会红旗中路77号之一租赁权竞投
-
南海桂城街道一环与海五路交汇处三角形广告牌场地内及牌顶(通讯基站)租赁项目
-
南海桂城街道平洲永安中路3号首层商铺之一物业租赁项目
-
南海桂城街道平洲三山基业花园16号楼2号商铺物业租赁项目
-
南海桂城街道平洲永安北路永安楼首层9号商铺物业租赁项目
-
佛山市顺德区容桂街道花洲新村八座501号租赁权竞投
(一)项目基本情况
1.招/出租人:佛山市江渔盛农业科技有限公司
2.项目信息:
3.租金收取方式:租金采用先交付后使用的方式,承租人于每年1月31日前向招租人缴清当年(周期年)租金。
(二)竞买资格及要求
1.竞投人必须是在中华人民共和国境内注册并合法运作的独立法人或独立法人的分支机构、其他非法人组织(如合伙企业、个人独资企业)、经工商登记注册的个体工商户以及具有完全民事行为能力的自然人,且不属于国家有关失信联合惩戒名单中禁止参与公共资源交易活动的,除法律法规另有规定外。
2.竞投人须符合项目权属人要求的其他资格条件,分别是未纳入佛山市农村集体资产交易警示名单以及本次交易报名时未拖欠佛山市辖内各农村集体(包括农村集体所属企业)的租金(承包款)。
3.本次网上竞价采用增价方式进行报价,按照价高者得原则确定竞得人。
4.意向人可登录广东省公共资源交易平台(佛山市)>交易公开>国有产权>交易公告页面(网址:https://ygp.gdzwfw.gov.cn/ggzy-portal/#/440600/index)下载本项目交易文件。如有关于本项目交易文件的修改、澄清、说明等,将通过上述网址发布,不再另行通知,请意向人密切留意。
5.意向人需要现场查看交易资产状况的,请与招/出租人联系。
6.申请人提交竞买申请参与竞价的,请点击进入佛山市公共资源交易信息化综合平台-交易平台页面(网址:https://jy.ggzy.foshan.gov.cn/TPBidder/login.aspx)进行登录操作(操作指引详见交易须知)。
意向人、申请人、竞买人在网上交易使用电脑操作过程中,仅能使用IE9/IE10/IE11以上的IE浏览器,请勿使用其它浏览器,如出现不正确使用浏览器导致出现的问题,由意向人、申请人、竞买人自行负责承担。
7.本次网上竞价仅接受网上竞买申请和报价,不接受书面、邮寄、电子邮件、电话、传真、口头等其他形式的申请。
(三)交易时间
1.提交竞买申请时间: 2025 年1月16日至2025年1月21日17时30分止;(交易前2天)
2.竞买保证金到账截止时间为 2025年1月22日16时;(交易前一天)
3.网上报价时间:2025年1月23日10时00分至10时30分,网上报价时间结束后,如有竞买人愿意参加网上限时竞价的,则系统自动进入网上限时竞价环节。
(四)招/出租人对本《交易文件》拥有解释权。
(五)联系方式
1.佛山市公共资源交易信息化综合平台系统使用咨询电话:0757-83990765
2.佛山市公共资源交易中心南海分中心
联系人:苏先生 联系电话:0757-86369923
地址:佛山市南海区桂城街道夏南路58号公共资源交易中心
3.招/出租人:佛山市江渔盛农业科技有限公司
联系人:黄先生 联系电话: 0757-81862012
地址:佛山市南海区九江镇农林服务中心(九江镇新堤西路1号)
微信
新浪微博
QQ空间
QQ好友
豆瓣
Facebook
Twitter







































































































































































































































