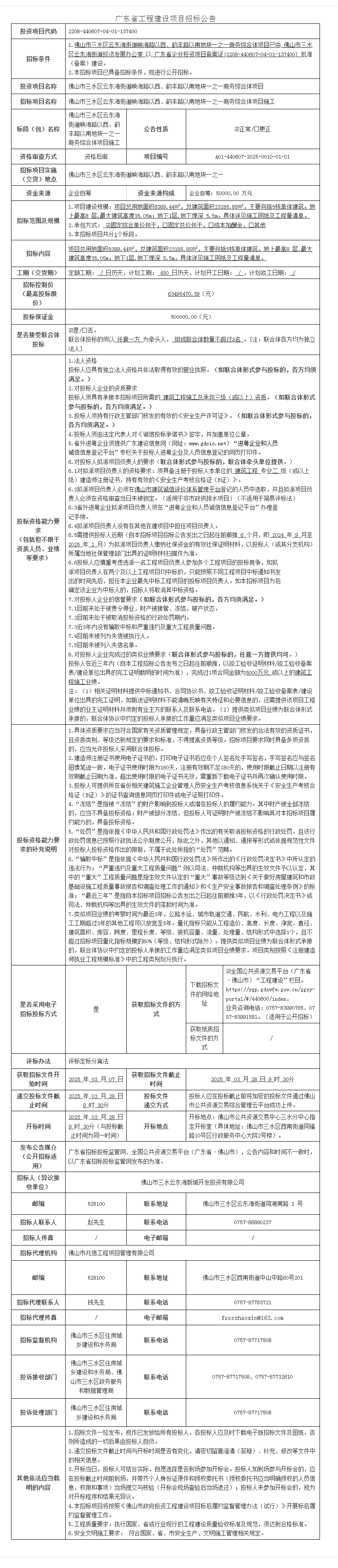
南海丹灶镇工业大道北侧32.32亩地块租赁公告
(一)项目基本情况
1.招/出租人: 佛山市南海区丹灶产业开发集团有限公司
2.项目信息:
3.产权证照情况:已办证,证号为佛南府国用(2013)第0501396号。
4.租金收取方式:租金实行先缴纳后使用原则,自合同生效日起15天内缴交首期租金(首期租金起止时间为:自合同生效日起至2025年12月31日),往后的租金每个自然年缴交一次,于每年的1月15日前缴交(如遇法定节假日顺延)。
(二)竞买资格及要求
1.中华人民共和国境内的独立法人企业,除法律另有规定外,均可单独申请竞租,不接受联合体竞租。
2.本次网上竞价采用增价方式进行报价,按照价高者得原则确定竞得人。
3.意向人可登录广东省公共资源交易平台(佛山市)>交易公开>国有产权>交易公告页面(网址:https://ygp.gdzwfw.gov.cn/ggzy-portal/#/440600/index)下载本项目交易文件。如有关于本项目交易文件的修改、澄清、说明等,将通过上述网址发布,不再另行通知,请意向人密切留意。
4.意向人需要现场查看交易资产状况的,请与招/出租人联系。
5.申请人提交竞买申请参与竞价的,请点击进入佛山市公共资源交易信息化综合平台-交易平台页面(网址:https://jy.ggzy.foshan.gov.cn/TPBidder/login.aspx)进行登录操作(操作指引详见交易须知)。
意向人、申请人、竞买人在网上交易使用电脑操作过程中,仅能使用IE9/IE10/IE11以上的IE浏览器,请勿使用其它浏览器,如出现不正确使用浏览器导致出现的问题,由意向人、申请人、竞买人自行负责承担。
6.本次网上竞价仅接受网上竞买申请和报价,不接受书面、邮寄、电子邮件、电话、传真、口头等其他形式的申请。
(三)交易时间
1.提交竞买申请时间: 2025年3月7日至2025年4月4日17时30分止;
2.竞买保证金到账截止时间为 2025年4月5日16时;
3.网上报价时间: 2025年4月7日9时30分至10时00分,网上报价时间结束后,如有竞买人愿意参加网上限时竞价的,则系统自动进入网上限时竞价环节。
(四)招/出租人对本《交易文件》拥有解释权。
(五)联系方式
1.佛山市公共资源交易信息化综合平台系统使用咨询电话:0757-83990765
2.佛山市公共资源交易中心南海分中心
联系人:苏先生 联系电话:0757-86369923
地址:佛山市南海区桂城街道夏南路58号公共资源交易中心
3.招/出租人:
联系人:孔先生 联系电话:075785444888
地址:佛山市南海区丹灶镇建沙路东四区3号
-
佛山市南海区交通运输局机关饭堂食材供应竞争性磋商公告
-
佛山市禅城区张槎一路115号二座二幢701室之一、702室之一、之二、之四办公物业租赁项目
-
佛山市禅城区昌荣路6号首层15-18号商铺租赁项目
-
南海桂城街道平洲永安北路永安楼首层6号商铺物业租赁项目
-
佛山市顺德区容桂街道红旗社区居委会红旗中路77号之一租赁权竞投
-
南海桂城街道一环与海五路交汇处三角形广告牌场地内及牌顶(通讯基站)租赁项目
-
南海桂城街道平洲永安中路3号首层商铺之一物业租赁项目
-
南海桂城街道平洲三山基业花园16号楼2号商铺物业租赁项目
-
南海桂城街道平洲永安北路永安楼首层9号商铺物业租赁项目
-
佛山市顺德区容桂街道花洲新村八座501号租赁权竞投
(一)项目基本情况
1.出租人:佛山市南海区官窑土地资源开发有限公司
2.项目信息:
3.土地使用权证号:无。
4.租金收取方式:租金按季度收取,合同期内,承租方承担的租金每三个月缴纳一次,承租方应在合同签订之日起10天内一次性交付自本合同签订之日起计算三个月期间的租金,第二期租金承租方应从第二个缴租租期开始计算之日起10日内向出租方一次付清,剩余租赁年限租金支付方式按照前述约定如此类推。
(二)竞买资格及要求
1.中华人民共和国境内的企业法人、个体经营者、自然人,除法律、法规另有规定外,均可申请参加竞买活动。
2.本次网上竞价采用增价方式进行报价,按照价高者得原则确定竞得人。
3.意向人可登录广东省公共资源交易平台(佛山市)>交易公开>国有产权>交易公告页面(网址:https://ygp.gdzwfw.gov.cn/ggzy-portal/#/440600/index)下载本项目交易文件。如有关于本项目交易文件的修改、澄清、说明等,将通过上述网址发布,不再另行通知,请意向人密切留意。
4.意向人需要现场查看交易资产状况的,请与出租人联系。
5.申请人提交竞买申请参与竞价的,请点击进入佛山市公共资源交易信息化综合平台-交易平台页面(网址:https://jy.ggzy.foshan.gov.cn/TPBidder/login.aspx)进行登录操作(操作指引详见交易须知)。
意向人、申请人、竞买人在网上交易使用电脑操作过程中,仅能使用IE9/IE10/IE11以上的IE浏览器,请勿使用其它浏览器,如出现不正确使用浏览器导致出现的问题,由意向人、申请人、竞买人自行负责承担。
6.本次网上竞价仅接受网上竞买申请和报价,不接受书面、邮寄、电子邮件、电话、传真、口头等其他形式的申请。
(三)交易时间
1.提交竞买申请时间:2025年3月7日至2025年4月6日17时30分止;(交易前两天)
2.竞买保证金到账截止时间为2025年4月7日16时;(交易前一天)
3.网上报价时间:2025年4月8日10时00分至10时30分,网上报价时间结束后,如有竞买人愿意参加网上限时竞价的,则系统自动进入网上限时竞价环节。
(四)出租人对本《交易文件》拥有解释权。
(五)联系方式
1.佛山市公共资源交易信息化综合平台系统使用咨询电话:0757-83990765
2.佛山市公共资源交易中心南海分中心
联系人:苏先生 联系电话:0757-86369923
地址:佛山市南海区桂城街道夏南路58号公共资源交易中心
3.出租人:佛山市南海区官窑土地资源开发有限公司
联系人:吴先生 联系电话:0757-86662383
地址:狮山镇科技中路穆天子三号门旁

微信
新浪微博
QQ空间
QQ好友
豆瓣
Facebook
Twitter







































































































































































































































