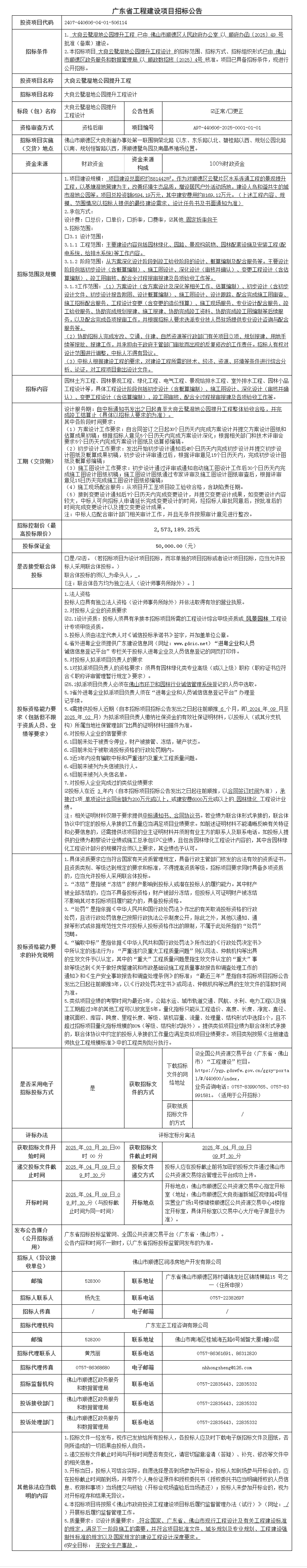
佛山高明将添一新地标,位置在这个镇→
事关高明明城发展!
该镇计划新增一地标
拟于9月底投入使用
同时一块工业靓地
成功由酷设集团旗下企业
广州酷设家居科技有限公司摘得
一起来关注↓↓
明城将添一新地标 9月底投入使用
明城镇产业园区邻里中心项目(一期)位于高田、盈富两大产业园区的核心位置,占地约2.8万平方米,总建筑面积达7.69万平方米。一期工程投资1.35亿元,涵盖休闲商业、文化服务、公寓住宿等多元业态,计划今年9月底投入使用。项目建成后,将成为集产业研发、商务办公、生活服务于一体的综合性片区级服务中心,直接辐射明东村、崇步村等周边四个村委会,惠及超5万产业工人及本地居民。
项目内容包括休闲商业、娱乐活动、文化服务、教育培训、体育运动、公寓住宿、商务酒店等,是一个能满足产业研发、办公、管理等产业功能以及居住、餐饮、休闲、娱乐等生活功能的复合型空间,将成为明城地标性建筑。目前项目已进入内外墙砌筑收尾阶段,已完成总投资45%。按计划,5月将开放样板间及展示厅,7月完成内外装饰,9月底前全面竣工。
项目建成后将形成综合性片区级“邻里中心”,不仅将有效破解产业园区配套设施不足的难题,还对提升产业园配套、优化营商环境起到重要作用,可为周边企业职工、当地居民提供一站式的休闲娱乐配套服务,深度满足消费需求。
与此同时,东门圩文昌广场正式动工,项目总投资367.61万元,致力打造一个集文化传承、生态保护与休闲娱乐为一体的独具明城文化魅力的滨河公园,旨在通过提升生态环境质量,进一步优化城镇面貌,推动美丽圩镇建设的深入发展。改造内容主要包括商铺维修加固、增加休闲活动场所、完善配套功能、提升建筑外立面以及沿岸绿地环境整治等。通过实施原建筑拆除、新建结构平台、场地铺设、新增植被等一系列措施,东门圩将焕发新的生机与活力。
全区今年工业地块“第一拍”
花落明城
3月18日,在明城镇一季度“开门红”暨招商引资会议上,酷设再次拿地,以“首拍”之姿成功竞得高明区2025年首宗工业用地,用于建设酷设集团户外家居智造总部二期项目。
酷设集团主营户外家具,涵盖产品设计、研发、生产和销售各个层面,是国内户外休闲家具知名制造商,产品销往全球76个国家和地区。2023年7月,酷设集团在明城镇拿地即开工,投资10亿元,分两期建设酷设集团户外家居智造总部项目(下称“酷设项目”),拟打造成集设计、研发、展示、集中采购原材料和统一销售成品为一体的集团总部。
该项目用地规模约27亩,计划建设54000平方米的厂房,主要产品为户外庭院家具、露营产品、旅居产品、园林产品、户外智能小电器等,将采用“B2B+B2C+线上线下”的运营模式面向全球市场销售。该项目计划总投资约5亿元,目标年产值为3亿元。
酷设项目负责人曹文良介绍,酷设新厂区将全面引入自动化设备,通过智能机器人改善作业环境,依托数字管理系统提升品控精度;同时,酷设将以8年上市规划为引领,将新地块打造成为资本市场的“信心地标”。值得一提的是,酷设项目二期将在扩大户外家居生产规模的基础上,新增服务类机器人产品线,届时明城镇将在机器人产业上实现“零的突破”。
为加快实施城市发展规划,完善路网及地铁交通接驳,满足佛山新城义务教育学校(小学)周边道路配套需要,经有关部门研究决定,对顺德区万福路工程(文德路-百顺道段)进行改造新建。万福路(文德路-百顺道段)受施工影响进行交通管制,具体通告如下:
交通管制时间
2025年3月25日至2025年10月1日
管制路段及措施
1、万福路(乐福一路至文崇路段)全封闭施工,所有车辆、行人禁止通行。
2、万福路(文崇路-百顺道段)全天禁止货车通行。
通行方案
1、万福路(文崇路-百顺道段)全天禁止货车通行,其他车辆正常通行。
2、管制期间,请广大市民提前选择出行路线,机动车辆可绕行至百顺道、银桂路行驶,减速慢行,按照现场指示标志或交通安全员引导通行。
临时交通管制期间给您出现带来不便,敬请谅解!
交通绕行指引图
路权单位:乐从镇综合行政执法队
建设单位:佛山市顺德区工程建设中心

微信
新浪微博
QQ空间
QQ好友
豆瓣
Facebook
Twitter








































































































































































































































