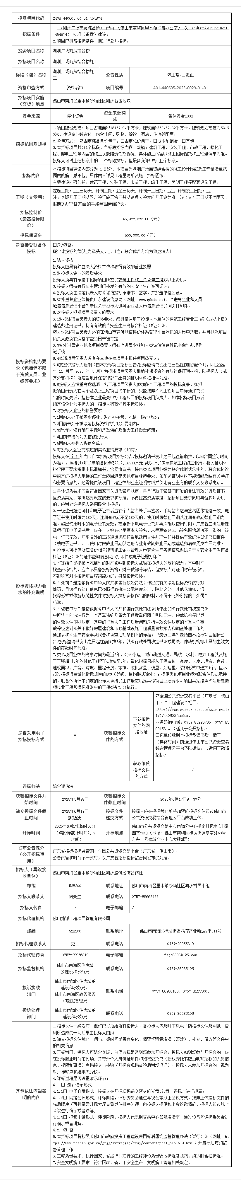
有编制!高明公开招聘68人!
“百万英才汇南粤”
2025年佛山市高明区公开招聘
中小学教师、教练员(第五场)公告
佛山市高明区面向全国公开招聘中小学教师、教练员共68名,属事业编制(公益一类)工作人员。现将有关事项公告如下:
一、招聘职位
本次招聘中小学教师64名和区少年儿童业余体校教练员4名。具体详见《2025年佛山市高明区公开招聘中小学教师、教练员(第五场)职位表》(附件1)。
二、招聘考点
佛山大学(广东省佛山市内)。
三、招聘对象
(一)第一类:报考中小学教师职位。
1.2025届毕业生(博士研究生放宽至2020届)(非在职):①国内普通高等院校2025届毕业生(非在职);②2024年6月7日至2025年6月7日期间取得国(境)外学历学位的毕业生(非在职),并须在体检前完成教育部门认证的留学回国人员。毕业时间以毕业证书落款日期为准。
2.社会人员:2025届毕业生(非在职)外,其他毕业于国内普通高等院校或取得国(境)外学历学位,并符合条件的人员。
(二)第二类:报考区少年儿童业余体校教练员职位。
四、招聘条件
第一类:报考中小学教师职位。
1.2025届毕业生须符合以下条件:
(1)年龄为18至30周岁(即1994年6月7日至2007年6月7日期间出生)。博士研究生年龄放宽至40周岁(即1984年6月7日以后出生)。
(2)以本科学历专业报考者,网上报名时提供的成绩证明要符合成绩综合排名在本专业前50%或者各学科平均分在80分及以上,或平均学分绩点达到2.8及以上。以研究生、国(境)外学历报考者不受此成绩条件限制。
2.社会人员须符合以下条件:
(1)年龄为18至35周岁(即1989年6月7日至2007年6月7日期间出生)。博士研究生年龄放宽至40周岁(即1984年6月7日以后出生)。
(2)2024年9月1日至今连续在中小学校(含中职学校)任教。
(3)还须符合以下条件之一:
①具有研究生学历,硕士以上学位。
②高明区户籍(或生源,指从高明区高中或中职学校毕业)。
③曾获县(区)级以上(不设区的地级市下辖镇)人民政府或教育行政部门颁发(认定)的优秀教师、先进教育工作者、优秀班主任、名教师、名班主任、教学能手、骨干教师、学科带头人、首席教师、名师工作室主持人、教坛新秀、优秀青年教师等荣誉称号。获地市级以上人民政府或教育行政部门颁发(认定)的荣誉称号,年龄可放宽至40周岁(即1984年6月7日以后出生),学历可放宽为国家承认的本科以上学历。
④近五年曾参加教育主管部门及其直属业务部门组织的教育教学能力比赛获地市级二等奖以上,或曾辅导学生参加教育主管部门及其直属业务部门组织的各类比赛获地市级二等奖以上(若有具体排名的须获前三名)。
⑤省特级教师或具有学段及专业对口的副高级以上专业技术资格,年龄可放宽至45周岁(即1979年6月7日以后出生),学历可放宽为国家承认的本科以上学历。
⑥高明区内中、小学(含中职学校、民办学校)的非编在岗教师。其中,下列人员的年龄可放宽至45周岁(即1979年6月7日以后出生):一是区沧江中学、区沧江中学附属小学的校聘教师;二是近五年曾参加教育主管部门及其直属业务部门组织的教育教学能力比赛获县(区)级一等奖以上,或近五年曾辅导学生参加教育主管部门及其直属业务部门组织的与任教学科对应的比赛获县(区)级一等奖以上。
第二类:报考区少年儿童业余体校教练员职位。
1.年龄为18至35周岁(即1989年6月7日至2007年6月7日期间出生)。研究生以上学历年龄放宽至40周岁(即1984年6月7日以后出生)。
2.运动员经历要求:武术套路、游泳、羽毛球和乒乓球教练员具有相关报考职位国家一级运动员及以上证书,及具有累计三年省体校或一年省队集训或省专业运动队的训练经历。
五、招聘流程
所有职位实行公开招聘,经综合素质评估、笔试、面试等环节,并经体检、考察合格后,择优聘用。所有职位要求录用后在高明区教育系统工作满5年。
(一)报名及资格审核
1.网上报考意向登记
考生统一在“高明区中小学教师招聘服务平台”(网址:https://www.qgsydw.com/xxywzlzt/bmzt/1396进行网上意向登记,意向登记流程:访问报名系统→注册登录→上传照片和相关材料、填写个人资料信息→提交。
凡网上登记后,须到设点招聘高校现场报名提交纸质材料确认方为有效。网上报考意向登记时间为2025年5月30日9:00至6月6日16:00(24小时开通)。
2.现场报名及资格审核
(1)时间:2025年6月7日(星期六),8:30-12:00,13:00-15:30
(2)地点:佛山大学仙溪校区北区C3教学楼(佛山市南海区狮山镇广云路33号佛山大学仙溪校区)
本次招聘在佛山大学设点现场报名及进行资格审核。在现场报名前,考生需提前如实填写好《佛山市高明区事业单位公开招聘工作人员报名表》(附件4),并按《考生提交纸质应聘材料清单》(附件5、6)准备好纸质报名材料在现场提交。因提交材料不符、不齐或因资格不符合职位要求而造成资格审核不通过的,报考者责任自负。
具有博士研究生学历及学位的考生免综合素质评估和笔试直接进入面试环节,不占用同岗位综合素质评估和笔试入围名额,其面试成绩作为综合总成绩。
(二)综合素质评估
对参加现场报名并通过资格初审的考生进行综合素质评估。
1.报到时间:2025年6月7日(星期六),8:30-12:00,13:00-15:30
2.报到地点:佛山大学仙溪校区北区C3教学楼(佛山市南海区狮山镇广云路33号佛山大学仙溪校区)。
3.提交纸质应聘材料。考生需提前如实填写好《佛山市高明区事业单位公开招聘工作人员报名表》(附件4),并按《考生提交纸质应聘材料清单》(附件5、6)准备好纸质报名材料在现场提交。
4.综合素质评估侧重考察考生职业道德、职业精神、职业素养和从教潜能等方面的内容,满分为100分,合格线75分。根据考生综合素质评估成绩高低排序,招聘职位按招录人数的6倍比例在综合素质评估成绩合格的考生中确定入围笔试人员。招聘职位综合素质评估成绩合格的考生未达比例的,按综合素质评估成绩实际合格人数入围笔试人员。综合素质评估成绩不计入考生综合总成绩。
5.综合素质评估结果于考试当日在“高明区中小学教师招聘服务平台”公布,若显示进入笔试环节,请考生在平台确认是否参加下一环节。确认环节操作指引:登录个人报名系统--在【业务办理】综合信息申报--我要申报--如实选择是/否,并确认提交(备注:目前只支持在PC端(电脑)进行操作)。招聘方将通过短信或电话方式通知补录笔试的考生,请保持通话畅通,若电话联系不上的责任自负。
(三)笔试
对参加现场报名并通过资格初审的考生进行综合素质评估。
1.报到时间:2025年6月7日(星期六),8:30-12:00,13:00-15:30
2.报到地点:佛山大学仙溪校区北区C3教学楼(佛山市南海区狮山镇广云路33号佛山大学仙溪校区)。
3.提交纸质应聘材料。考生需提前如实填写好《佛山市高明区事业单位公开招聘工作人员报名表》(附件4),并按《考生提交纸质应聘材料清单》(附件5、6)准备好纸质报名材料在现场提交。
4.综合素质评估侧重考察考生职业道德、职业精神、职业素养和从教潜能等方面的内容,满分为100分,合格线75分。根据考生综合素质评估成绩高低排序,招聘职位按招录人数的6倍比例在综合素质评估成绩合格的考生中确定入围笔试人员。招聘职位综合素质评估成绩合格的考生未达比例的,按综合素质评估成绩实际合格人数入围笔试人员。综合素质评估成绩不计入考生综合总成绩。
5.综合素质评估结果于考试当日在“高明区中小学教师招聘服务平台”公布,若显示进入笔试环节,请考生在平台确认是否参加下一环节。确认环节操作指引:登录个人报名系统--在【业务办理】综合信息申报--我要申报--如实选择是/否,并确认提交(备注:目前只支持在PC端(电脑)进行操作)。招聘方将通过短信或电话方式通知补录笔试的考生,请保持通话畅通,若电话联系不上的责任自负。
(四)面试
1.面试对象:经笔试后确定进入面试环节的考生。
2.面试时间及地点:①中小学教师职位2025年6月10日(星期二)全天,佛山大学(具体详细地点另行通知);②教练员职位具体时间及地点另行通知。
3.面试形式:采用试教(①中小学教师职位无生授课;②教练员职位有生带队训练)。
4.面试成绩:面试满分为100分,合格分数线为75分。
报考者如对本公告信息或招聘的有关事项有疑问的,请致电佛山市高明区教育局。
电话:0757-88282322、88282312
扫描二维码
并下载相关附件
附件1:“百万英才汇南粤”2025年佛山市高明区公开招聘中小学教师、教练员(第五场)职位表.xlsx
附件2:广东省2025年考试录用公务员专业参考目录.xls
附件3:教师资格承诺书.doc
附件4:佛山市高明区事业单位公开招聘工作人员报名表.xls
附件5:报考中小学教师职位考生提交应聘材料清单.doc
附件6:报考教练员职位考生提交应聘材料清单.doc
经常乘坐公交出行的街坊们
要注意啦
本周开始
禅城、南海有多条公交线路
将实施临时调整
请及时留意线路信息
提前做好出行计划


微信
新浪微博
QQ空间
QQ好友
豆瓣
Facebook
Twitter











































































































































































































































