广州:拟全面取消限购、限售、限价!降低贷款首付比例和利率!鼓励工会助力消费!
6月12日,《广州市提振消费专项行动实施方案(征求意见稿)》公开征求意见。
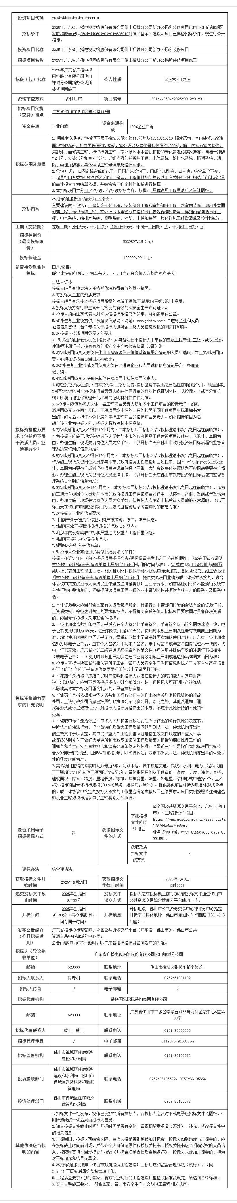
其中提到,有序减少消费限制。优化房地产政策,全面取消限购、限售、限价,降低贷款首付比例和利率。更好满足住房消费需求。
扎实推进城中村及老旧小区改造,2025年计划推进新开工老旧小区改造超150个,更新住宅老旧电梯超9000台,完成城中村改造固定资产投资1000亿元。推进利用专项借款购买存量商品房作为安置房。
持续优化住房公积金使用政策,支持缴存人在提取住房公积金支付购房首付款的同时申请住房公积金个人住房贷款,进一步优化租房提取政策措施。
同时提到,保障休息休假权益。修订完善《广州市劳动合同(示范文本)》,明确职工依法享受休息休假权益。加强工会劳动法律监督,维护劳动者休息休假权益。
鼓励工会助力消费。鼓励各级工会将经费用于节日慰问品、职工文体健身和乡村疗休养活动等消费领域。引导基层工会加大经费投入,积极扩大职工疗休养活动的覆盖面。
原文如下:
广州市提振消费专项行动实施方案
(征求意见稿)
为贯彻党中央、国务院关于扩大内需、提振消费的决策部署,落实省有关工作要求,进一步激发我市消费市场活力,全方位扩大消费需求,结合我市实际,制定本方案。
一、居民就业增收促进行动
(一)多向发力促进就业。举办“广州好揾工”系列大型招聘会,线上线下开展“工会帮就业”招聘活动以及就业指导讲座。提质升级就业驿站,试点打造公共就业服务综合体,优化15分钟就业服务圈。开发储备350个公益性岗位,重点安置就业困难群体。延续实施阶段性降低失业保险费率政策。做好2025届市属高校毕业生就业创业服务工作,争取7月底前平均毕业去向落实率不低于70%。
(二)拓展财产性收入渠道。组织国有企业开展国资收益申报上缴工作,加强国有上市公司市值管理。推动证券机构发展柜台债券业务,支持个人投资者投资交易所市场政府债券。研究推动通过出租、入股、合作等方式盘活利用农村集体闲置土地和农户合法拥有的住房。
(三)多措并举推动收入合理增长。严格执行最低工资保障制度,调整落实最低工资标准为2500元/月。完善劳动者工资正常增长机制、按照国家、省部署要求,常态化推进清理拖欠中小企业账款工作。完善多层次多领域支农惠农政策体系,保障种粮农民收益。加快老旧农机报废更新补贴资金兑付。实施“北部山区”22条,推动北部山区综合实力显著提升,农村居民收入持续较快增长。实施新型农业经营主体能力提升行动,引导带动农户发展。
二、消费能力保障支持行动
(四)加大生育养育保障力度。落实国家育儿补贴政策,加大对符合条件家庭的生育支持力度。按规定将符合条件的参加职工基本医疗保险的灵活就业人员、农民工、新就业形态人员纳入生育保险保障范围。实施儿童医疗服务提质行动,推动全市二、三级公立综合医院均提供儿科服务,落实不少于30家二级及以上公立综合医院增设儿科假日门诊,实现每千名儿童拥有2.5张儿科床位数。建设生育友好医院和儿童友好医院各20家。2025年基层医疗卫生机构提供儿科服务的比例达到90%以上。
(五)加强教育服务供给。推动5个学前教育一体化管理资源中心及20个省首批高质量幼儿园共同体有序开展工作,辐射带动农村幼儿园提升办园质量。新增1-2个幼儿园办托市级示范点,完成“1+11”市区两级托育综合服务中心建设。2025年新增普通高中招生计划1万个,落实随迁子女义务教育入学相关政策。提高高中、中职学生国家助学金资助标准,扩大中等职业学校国家助学金覆盖面。
(六)提升医疗养老保障水平。合理确定城乡居民医保筹资财政补助标准,稳步提高基本养老保险待遇水平。深化医养结合远程协同试点作用,探索推进“互联网+护理”工作。完善长护险制度建设,推进养老机构护理型床位建设。实行失能老年人健康服务行动,指导医疗机构为失能老年人开展健康评估、提供健康服务。
(七)强化重点群体基本生活保障。健全分层分类社会救助体系,完善低收入人口救助帮扶模块建设。确保城乡最低生活保障等救助标准不低于省要求,特困人员基本生活标准不低于最低生活保障标准的1.6倍。全面放开在我市就业的灵活就业人员参加职工基本医疗保险的户籍限制,推进新就业形态就业人员职业伤害保障试点扩围工作。及时足额发放失业保险金,适当提高退休人员基本养老金、城乡居民基础养老金。
三、服务消费提质惠民行动
(八)擦亮“食在广州”金字招牌。举办广州国际美食节、广州精品美食周、羊城点心季等系列美食活动,培育建设中西特色美食集聚区,发放“食在广州”餐饮消费券。多渠道宣介传播广府美食,持续擦亮“食在广州”金字招牌。
(九)优化文旅消费供给。用好文化场馆、景区等资源,创新消费场景和业态,丰富票根经济联动消费。优化“线上预约”,引导旅游景区景点拓展服务项目、扩大接待规模、延长开放时间。支持开展“跟着美食去旅行”“跟着演出去旅行”,办好湾区音乐汇、广州艺术季、羊城之夏市民文化季、电影产业博览交易会、文化产业交易会等文旅活动。
(十)大力发展体育消费。全力抓好十五运会和残特奥会广州赛区筹办工作,高水平办好世界田联接力赛、广州马拉松赛等重大赛事。开展体育嘉年华、体育消费季、全民健身活动等体育促消费活动,推动体育比赛进景区、进街区、进商圈。支持花都融创等冰雪场馆提质升级,加快推进香港马会从化马场建设和运营,推动冰雪运动和赛马运动消费发展。
(十一)创新发展银发经济。积极推动实施居家适老化改造“焕新”活动,推广便捷可及的居家社区养老服务,激发养老服务消费。大力开展“银龄行动”,举办“乐活羊城”银发集市系列活动。支持和引导各类经营主体参与开发和运营银发旅游列车、旅游铁路专线,推动品牌餐饮、老字号企业等与旅游列车运营主体深入合作,丰富服务供给。
(十二)积极扩大入境消费。落实240小时过境免签政策,提升通关便利化服务保障水平。加大入境游宣推力度,为国际中转游客提供免费广州一日游服务。推动离境退税商店“扩围拓品”,推广离境退税“即买即退”服务,扩大外卡POS机覆盖率,提升入境旅客购物体验。推动市内免税店尽快开业,争取开设更多口岸免税店。
(十三)深化服务业国际合作。深化国家服务业扩大开放综合试点建设,擦亮广州“有服同享”服务品牌。推动有关国际医疗机构落地外商独资医院。简化港澳医师在穗执业手续。支持高中阶段中外合作办学项目高质量发展,外籍人员子女学校、港澳子弟学校健康有序发展。持续实施民办养老机构资助政策,对港澳台、外国投资者和大陆投资者举办养老机构同等对待。
四、大宗消费更新升级行动
(十四)加力扩围实施消费品以旧换新。用好消费品以旧换新资金,结合产业和居民消费实际增加补贴品类,开展“五进”团购活动,持续带动家电、汽车等相关商品消费。加力支持个人消费者开展旧房装修、厨卫改造、居家适老化改造。
(十五)更好满足住房消费需求。扎实推进城中村及老旧小区改造,2025年计划推进新开工老旧小区改造超150个,更新住宅老旧电梯超9000台,完成城中村改造固定资产投资1000亿元。推进利用专项借款购买存量商品房作为安置房。持续优化住房公积金使用政策,支持缴存人在提取住房公积金支付购房首付款的同时申请住房公积金个人住房贷款,进一步优化租房提取政策措施。
(十六)拓展汽车消费场景。积极争取汽车流通消费改革试点。举办高水平汽车赛事和专业展览。完善报废机动车回收利用体系,支持二手车流通规模化发展。持续落实二手车销售“反向开票”等便利化措施。
五、消费品质提升行动
(十七)打造“羊城消费新八景”城市消费品牌。加强商旅文体健融合联动,打造“羊城消费新八景”城市消费品牌。围绕“行花街”“萌宠园”“广交汇”“同船渡”等八大消费场景,全年推出主题鲜明、形式多样的促消费活动,丰富宠物友好、二次元、龙舟文化等消费业态,塑造具有岭南韵、中国风、世界范的“购物天堂”形象。
(十八)积极培育新型消费。发展直播电商、即时零售、社区团购,打造线上线下融合的新消费场景。推动邮轮旅游,打造南沙国际邮轮母港船上到岸上的特色消费场景。积极探索低空旅游应用场景,引导开展点对点低空旅游试点。培育打造演艺新空间、新场景、新业态,孵化小剧场、新空间的演艺内容。打造宠物友好、二次元、时尚潮流等青年消费热点。
(十九)促进首发经济高质量发展。落实促进首发经济发展支持政策,支持国内外优质品牌在广州开展新品首发首秀首展活动,打造特色首发活动品牌,推动更多首店落户广州。发布首发空间指南2.0版,做强一批新品发布专业平台,孵化更多本土高层级引领性消费品牌。
(二十)做强“Young城Yeah市”品牌。支持首批15个羊城夜市先行区优化升级、拓展场景,培育孵化多个夜间消费亮点项目,打造常态化市场运营阵地。加强市场资源导入,行政配套保障、优化夜间监管模式,持续提升夜间消费活力。
(二十一)加力提质以展促消。精心组织实施广交会属地服务保障工作,从市容市貌、口岸服务、“吃住行游购娱”、支付便利化等方面进一步优化城市服务举措,组织丰富多彩的促消费活动,发动重点商圈、旅游景区、专业市场等推出“广交有礼”专属礼遇,以“广式服务”助力客商“流量”变消费“留量”。
(二十二)加快推动内外贸一体化。遴选培育内外贸一体化试点企业,支持外贸企业开拓多元化市场。落实“外贸优品中华行”行动,深入开展内外贸企业品牌对接、产销对接。推动“湾区认证”、3C免办和出口转内销3C认证绿色通道等工作。支持保险机构开展内贸险业务。
六、消费环境提升行动
(二十三)保障休息休假权益。修订完善《广州市劳动合同(示范文本)》,明确职工依法享受休息休假权益。加强工会劳动法律监督,维护劳动者休息休假权益。
(二十四)持续优化消费环境。加强放心消费“双承诺”活动宣传推广,2025年新增放心消费承诺单位不少于1800家、线下无理由退货承诺店不少于500家。完善信用建设制度,推广信用楼宇、诚信商圈等。建设发展消费维权服务站和ODR企业,持续健全消费投诉先行和解机制。开展价格监督检查与反不正当竞争执法工作,依法查处各类违法违规行为。用好粤港澳大湾区“9+2”城市旅游市场联合监管机制,维护文旅消费良好市场秩序。
(二十五)推动消费载体提质升级。开展现代商贸流通体系建设试点和零售业创新提升试点。推动聚龙湾太古里、华润万象城、SKP等高端商业载体建设。争创第五批省级示范步行街(商圈)。推进城市一刻钟便民生活圈试点建设,加快邮政快递综合服务场所或智能快件箱等末端快递智能配送设施建设,服务线上线下融合的零售配送需求,提升最后一公里民生产品供应效率和覆盖率。评定一批等级乡村酒店(民宿),支持高等级民宿创建国家等级民宿,打造乡村酒店(民宿)集聚区。
(二十六)鼓励工会助力消费。鼓励各级工会将经费用于节日慰问品、职工文体健身和乡村疗休养活动等消费领域。引导基层工会加大经费投入,积极扩大职工疗休养活动的覆盖面。
七、限制措施清理优化行动
(二十七)有序减少消费限制。优化房地产政策,全面取消限购、限售、限价,降低贷款首付比例和利率。推进落实小客车指标“久摇不中”72次的个人直接申领普通车增量指标。保障各类经营主体平等参与社会集团采购,不得变相设置所有制、商户评级等采购门槛。
(二十八)打造一流营商环境。深入实施广州市推进粤港澳大湾区国际一流营商环境建设三年行动方案,深化“干部作风大转变、营商环境大提升”专项行动,推动我市营商环境持续改进提升。实行“大型群众性活动安全许可”事项市区两级受理、审批、制证等环节全流程网办,对部分体育活动实行一次性安全许可。制定2025年度“综合查一次”检查计划,实现进一次门“查多项事”。研究建立“无事不扰”企业清单,最大限度减少对企业生产经营活动的打扰。
八、加强政策支持保障
(二十九)加强政策协同联动。加强财税、金融、产业、投资等政策与消费政策的协同。强化跨部门赋能、跨领域协作,谋划政策创新。
(三十)强化投资支撑作用。积极向上争取“两重”超长期特别国债资金支持我市教育医疗等领域项目建设,支持符合条件的消费、文化旅游领域项目发行基础设施领域不动产投资信托基金(REITs) 。运用超长期国债开展居家适老化改造“焕新”活动,加大体育领域项目建设支持力度。
(三十一)发挥财政资金引导撬动作用。运用财政补贴、贷款贴息等政策工具,将促消费同惠民生、补短板结合起来。加大对中央预算内资金等政策性资金争取力度。
(三十二)加强信贷支持。引导银行机构落实利率定价自律机制,深入实施“益企共赢计划”,更好满足重点领域企业融资需求。鼓励金融机构在风险可控前提下,加大个人消费贷款投放力度,适当提高贷款额度,延长贷款期限,合理设置贷款利率。支持银行业金融机构创新适合电商等新消费模式以及健康、教育、数字等服务消费需求的消费金融产品。
(三十三)完善消费统计监测。健全服务消费、消费新业态新模式统计监测,完善全口径消费统计制度。
各部门务必充分认识提振消费工作的重要性,依据各自职责分工,扎实细致推进各项任务的实施,制定明确的时间节点和实施路径,加强部门间协同配合,凝聚工作合力,确保提振消费各项政策措施落地见效。
广东胥江文旅控股有限公司2025年公开
招聘中层管理人员公告
广东胥江文旅控股有限公司是佛山市三水区芦苞镇镇属一级国有企业,因业务发展需要,拟面向社会公开招聘工作人员,有关事项公告如下:
一、招聘原则
按照公开、平等、竞争、择优的原则,面向社会公开招聘。
二、招聘职位
本次面向社会公开招聘文旅项目开发部经理1名,具体的招聘职位和报考条件详见《广东胥江文旅控股有限公司2025年公开招聘中层管理人员岗位表》(附件1)。
三、招聘条件
(一)报考人员应当具备以下基本条件
1、具有中华人民共和国国籍;
2、遵守中华人民共和国宪法和法律法规;
3、具有与招聘岗位相适应的专业知识、工作能力及学历;
4、具有正常履行岗位职责的身体条件及具备招聘岗位要求的资格条件;
5、符合法律法规规定的其他条件。
(二)报考人员具有下列情形之一的,不得报考
1、现役军人;
2、曾被开除公职、党籍、团籍、高等教育学籍的;
3、尚未解除纪律处分或者正在接受纪律审查的人员,刑事处罚期限未满或者涉嫌违法犯罪正在接受调查的人员,以及被依法列为失信联合惩戒对象的人员,不得报考;
4、近两年内,在广东省机关、事业单位招录(聘)考试、体检或考察中存在违纪行为的;
5、存在可能影响招聘公正性的其它利益关系;
6、聘用后即构成回避关系的;
7、被依法列为失信联合惩戒对象的人员;
8、法律法规规定不宜聘用的其他情形。
四、公告
本招聘在印象芦苞公众号及前程无忧招聘网进行发布
五、报名和考试资格审查
(一)报名方式
本次招聘采取网上报名方式,报考者须在规定时间内提交报名材料,逾期不予受理。
1、网上报名时间:2025年6月12日至2025年6月18日17:30。报名邮箱:sswlkg@163.com,报名材料请于2025年6月18日17:30前发至指定邮箱(注:邮件请以“报考职位+姓名+联系电话”格式命名,所有材料按顺序以压缩包形式上传)。
每位报考者只能报考一个职位。
2、网上报名者需在邮件中提交以下资料:
①《广东胥江文旅控股有限公司招聘报名表》(附件2)双面打印,本人亲笔签字版,附电子版免冠小一寸彩色照片;
②提供详细的个人简历;
③本人身份证扫描件(正反面);
④户口本首页和本人页;
⑤毕业证书扫描件,提交大专或以上学历毕业证的需附学信网近1个月《教育部学籍在线验证报告》,其中自考学历提供《教育部学历证书电子注册备案表》;
⑥学位证书扫描件,具有学位证书的需提交 ,提交学位证书的需附学信网近1个月《中国高等教育学位在线验证报告》;
⑦相关职业资格证书(要求具有相关证书岗位需提交);
⑧工作经历证明文件。须提供符合相关工作经验年限要求的社保证明,同时提供明确工作岗位的单位证明(即劳动合同或单位在职/离职证明);报考人员提交的所有工作经历证明起止时间必须与报名表(附件2)上填报的一致,且累计时间符合任职资格要求年限;
⑨其他有关材料复印件,招聘单位根据个人报考资格审核需要另行要求。
(二)资格审查
由招聘单位对报名人员进行报名资格初审。如需补充相关资料的,报名者须在报名结束前提交,因资料不全而未通过资格审核的,则视为报考失败。对符合报考资格条件的报名人员,在报名结束后由招聘单位通知已通过资格初审的考生参加考试,如不符合则统一通过邮箱回复。
考生在进行面试前,由广东胥江文旅控股有限公司对拟进入面试环节的考生进行资格复审,对资格复审不合格的,取消面试资格。
报考者提交的报考申请材料应当真实、准确、完整,提供虚假报考申请材料的,涉及伪造、变造有关证件、材料、信息骗取考试资格的,取消考试资格。
六、考试
(一)本次招聘岗位采用面试形式进行
1、面试
本次面试不设开考比例,只要有符合资格的应聘人员,均予开考。
面试工作由招聘单位组织开展,面试将采取半结构化面试形式进行。面试第一环节是根据固定问题进行面试,面试满分100分,合格分数线为60分,面试成绩按四舍五入保留小数点后2位;面试第二环节是招聘单位根据考生应聘岗位的工作内容提出不定向问题,第二环节面试问题不作评分。
2、考试总成绩
面试总成绩合格分数线统一划定为60分,成绩精确到小数点后2位。对面试成绩合格的考生,依总成绩高低顺序,按招考职位拟录用人数等额确定体检、考察人选。若同一岗位考生成绩相同的,按面试主考官给分高低顺序确定名次。
(二)其它要求
(1)考生需携带本人有效身份证原件参加面试。
(2)考生须按规定时间到达面试指定地点,否则取消面试资格。
(3)考生须用国家通用语言作答,否则按零分处理。
(4)面试的时间、地点另行通知。
七、背景调查、体检和考察
(一)背景调查
考试结束后,根据招聘岗位考试总成绩由高到低等额确定背景调查对象,根据公司相关要求,对确定背景调查对象开展背景调查,主要包括身份信息、工作经历以及工作表现等。
(二)体检
招聘单位组织符合背景调查标准的考生到指定医院进行体检(体检费用由应聘者个人负担),按企业职工入职体检有关规定执行,符合体检标准的考生被确定为拟聘用考察人选。初检部分体检指标不达标的,招聘单位可组织应聘人员进行复检,复检1次仍不达标的,是否按考试总成绩从高到低依次递补体检人选,由招聘单位研究决定。
(三)考察
招聘单位对符合体检标准的考生进行考察,考察内容包含:犯罪记录情况、是否加入邪教组织等,曾有违反以上情况的视为考察不合格。考察对象为“失信被执行人”的,按《中共中央办公厅国务院办公厅印发〈关于加快推进失信被执行人信用监督、警示和惩戒机制建设的意见〉》执行,不得录用。考察不合格的考生将取消聘用资格,是否按考试总成绩从高到低依次递补考察人选,由招聘单位研究决定。
八、公示
根据考试、背景调查、体检、考察的结果以及岗位要求确定拟聘人员名单,通过相关政务网站进行公示,公示时间为5个工作日。
九、聘用
公示期满后,无不良反映或反映问题不足以影响其聘用的,按规定办理聘用手续。
十、其他事项
(一)报考人员提交的单位证明如劳动合同或单位在职/离职证明文件等须加盖公司公章,所有工作经历证明起止时间必须与报名表(附件2)上填报的一致,且累计时间符合任职资格要求年限。
(二)报考对象须按规定时间、地点参加资格审核、面试、背景调查、体检及考察环节。不按规定时间参加指定环节的考生,视为自动放弃资格。
(三)本公告及其附件的“以上”“以下”“以前”“以后”均包含本级基数。
(四)本次招聘实行诚信报考,报名者须对提供资料的真实性负责,资格审核贯穿招聘工作全过程。应聘人员应认真阅读公告、岗位要求,并对所提供的各项信息、材料的真实性、准确性和有效性负责。凡填写虚假信息或提供虚假材料的,一经发现即取消考试或录用资格。对恶意干扰报名的人员,将依据有关规定进行处理。涉嫌犯罪的,移送司法机关处理。
(五)报考者按照《广东省2025年考试录用公务员专业参考目录》(附件3)中的名称、代码选择相对应的职位进行报考,报考者只能选择其中一个职位进行报名。所学专业应符合报考职位的专业要求,学位种类不等同于报考专业,学位种类不能作为报考专业的依据。报考人员所学专业以所获毕业证书上的专业为准。
所学专业未列入专业目录(没有专业代码)的,可选择专业目录中的相近专业报考,所学专业必修课程须与报考职位要求专业的主要课程基本一致,并提供毕业证书、所学专业课程成绩单(须教务部门盖章)、原毕业院校出具的认定为相近专业的证明等材料。
(六)报考者最高学历专业与招考职位要求的学历专业不同,可使用非最高学历专业报考,但需符合职位表要求的学历和专业要求。
(七)本次招聘如有涉嫌违纪违规的,严格依有关文件追究其责任。
(八)在招聘考试中作弊的人员或在招聘过程中查实具有弄虚作假行为的人员,取消考试资格。
(九)对考生不参与体检、体检不达标、考察不合格或自愿放弃的职位,是否按考试总成绩从高到低依次递补体检、考察人选,由招聘单位研究决定。
(十)聘用人员应在规定的时间内报到。逾期不能报到的,或在职人员在规定时间内与原单位协商不成、无法办理手续的,将不予保留聘用资格。
(十一)广东胥江文旅控股有限公司对本次招聘享有最终解释权。
附件1:《广东胥江文旅控股有限公司2025年公开招聘中层管理人员岗位表》
附件2:《广东胥江文旅控股有限公司招聘报名表》
附件3:《广东省2025年考试录用公务员专业参考目录》


微信
新浪微博
QQ空间
QQ好友
豆瓣
Facebook
Twitter











































































































































































































































