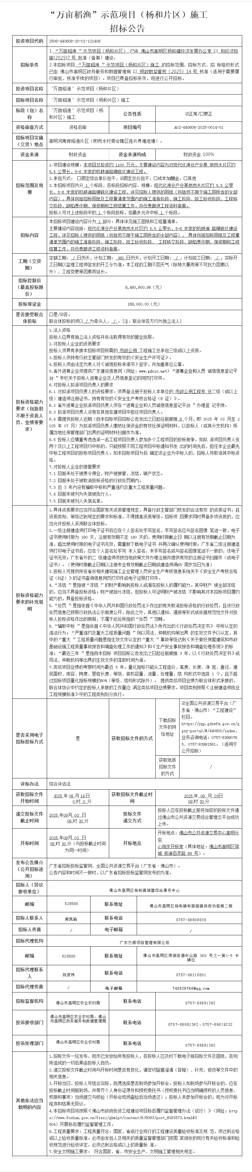
南海狮山镇时代睿达花园2栋2座2001房等共6套住房销售项目
(一)项目基本情况
1.出卖人: 佛山市南海区狮山镇嘉汇物业管理有限公司
2.项目信息:
3.产权证照情况:已办理不动产权证。
4.住房交易金额、房屋买卖合同定金收取方式: 按交易方案和合同约定。
(1)住房销售起始价(底价): 详见《项目信息表》;
(2)住房交易金额缴交方式:住房交易金额支付方式及开票事宜按合同约定;
(3)房屋买卖合同定金: 5万元,竞得人于签订合同之日支付。
(二)竞买资格及要求
1.中华人民共和国境内外的自然人、法人和其他组织,除在限制参与公有资产竞价期限内或法律、法规另有规定外,均可申请参加竞买活动。
2.本次网上竞价采用增价方式进行报价,按照价高者得原则确定竞得人。
3.意向人可登录广东省公共资源交易平台(佛山市)>交易公开>国有产权>交易公告页面(网址:https://ygp.gdzwfw.gov.cn/ggzy-portal/#/440600/index)下载本项目交易文件。如有关于本项目交易文件的修改、澄清、说明等,将通过上述网址发布,不再另行通知,请意向人密切留意。
4.意向人需要现场查看交易资产状况的,请与出卖人联系。
5.申请人提交竞买申请参与竞价的,请点击进入佛山市公共资源交易信息化综合平台-交易平台页面(网址:https://jy.ggzy.foshan.gov.cn/TPBidder/login.aspx)进行登录操作(操作指引详见交易须知)。
意向人、申请人、竞买人在网上交易使用电脑操作过程中,仅能使用IE9/IE10/IE11以上的IE浏览器,请勿使用其它浏览器,如出现不正确使用浏览器导致出现的问题,由意向人、申请人、竞买人自行负责承担。
6.本次网上竞价仅接受网上竞买申请和报价,不接受书面、邮寄、电子邮件、电话、传真、口头等其他形式的申请。
(三)交易时间
1.提交竞买申请时间:2025年8月13日至2025年8月19日17时30分止;
2.竞买保证金到账截止时间为 2025年8月20日16时;
3.网上报价时间: 2025年8月21日10时 00 分至10时 30 分,网上报价时间结束后,如有竞买人愿意参加网上限时竞价的,则系统自动进入网上限时竞价环节。
(四)特别提示
1.出卖人承诺已如实披露项目信息,并对其披露信息的真实性、完整性、有效性负责。佛山市公共资源交易中心南海分中心对出卖人披露的信息及其后果不承担任何法律责任。
2.佛山市公共资源交易中心南海分中心通过佛山市资产交易网上交易系统及粤公平网站发布的项目信息(包括但不限于公告信息、交易文件、合同条款等)并不构成佛山市公共资源交易中心南海分中心对项目的任何交易建议。意向竞买人应不依赖于已披露的项目信息并自行对项目的相关情况进行必要的尽职调查和充分了解,对是否竞买该项目及项目成交后可能发生的费用和存在的风险自行作出充分评估,并独立承担所有风险。意向竞买人一经申请参加竞买,即视为知晓、认可项目现状,佛山市公共资源交易中心南海分中心对此不承担任何法律责任。
(五)出卖人对本《交易文件》拥有解释权。
(六)联系方式
1.佛山市公共资源交易信息化综合平台系统使用咨询电话:0757-83990765
2.佛山市公共资源交易中心南海分中心
联系电话:0757-86322057、86396255
地址:佛山市南海区桂城街道夏南路58号公共资源交易中心
3.出卖人:佛山市南海区狮山镇嘉汇物业管理有限公司
联系人:张先生 联系电话:0757-86417738
曾先生 联系电话:0757-86441451
地址:佛山市南海区狮山镇长华国际佛北产业中心21楼
出租方采用网上竞价方式出租位于佛山市顺德区容桂街道高黎社区建业中路以北、外环路以西地块之二租赁权竞投,欢迎符合资格的竞买人参与竞价。
一、项目概况
1.项目名称:佛山市顺德区容桂街道高黎社区建业中路以北、外环路以西地块之二租赁权竞投
2.项目编号:ZC2025(SD02)0036
备注:其他交易内容请查阅《项目交易细则》。
二、竞买人资格条件
1.中华人民共和国境内外的法人、自然人(须具有完全民事行为能力)、个体工商户和其他组织均可申请参与本次竞买,法律、法规另有规定者除外;法定代表人为同一人或者存在直接控股、管理关系的不同意向竞买人,不得同时参加本项目的竞价;
2.信誉良好(无犯罪记录、无拖欠出租人包括但不限于租金、税项、费用等、无不良的竞投记录)。
3.禁止曾经违反竞投规定(包括但不限于悔拍、恶意竞价、围标串标等行为)、对出租人利益造成损害的意向竞投人参加竞投。
4.对于曾经违反竞投会场纪律、扰乱竞投秩序的意向竞投人,禁止其参加本次租赁权竞投。
5.本项目不接受联合体竞价。
三、竞价注意事项
1.本次网上竞价采用加价方式进行报价,按照价高者得的原则确定最终成交价及竞得人。
2.竞买人通过网上交易系统提交的报价一经报出,不得撤回。在报价期间,竞买人可多次报价,首次报价不得低于起始价,每次加价幅度不得小于交易方案规定的增加幅度。在规定竞价时间内,若无人应价,则本项目流标。
3.经相关部门及出租方认定出现下列情形之一,出租方有权取消其竞买人资格,交易保证金全额不予退还且出租方有权向竞得人追讨重新交易的成交价低于本次竞价成交价差额部分及重新组织交易的全部费用和追究其相应法律责任的权利:
(1)竞买人相互串通竞买的;
(2)竞买人采用不正当手段竞得的;
(3)竞得人提供虚假材料或虚报情况的;
(4)竞得人成交后反悔的(包括但不限于拒绝签订成交确认书、拒绝签订合同等行为);
(5)其他法律法规规定的情况。
四、竞买申请及获取竞价文件
1.有意参与的竞买人可点击广东省公共资源交易平台(佛山市)(网址:https://ygp.gdzwfw.gov.cn/ggzy-portal/#/440600/jygg)或点击
佛山市资产交易网上交易系统(网址:http://jy.ggzy.foshan.gov.cn:3680/TPBank/newweb/framehtml/onlineTradex/indexzcjy.html)下载本项目竞价文件。如有关于本项目条款的修改、澄清、说明等将通过上述网址发布,不再另行通知,请有意参与竞价者密切留意,条款的修改、澄清、说明等将构成竞价文件的一部分,对竞买人有约束力。其它未尽事宜,详见本项目竞价文件。
2.如有意向提交竞买申请及参与竞价请点击进入佛山市公共资源交易信息化综合平台-交易平台页面(网址:https://jy.ggzy.foshan.gov.cn/TPBidder/login.aspx)进行登录操作。(详细操作指引请查看竞价文件中的“网上竞价须知”内容)。
五、交易保证金
1.本项目的交易保证金为人民币壹万贰仟伍佰柒拾贰元 (小写:¥12572.00)。
2.各竞买人须在交易保证金到账截止时间前通过网银、银行网点转账等方式将交易保证金一次性足额汇入随机账户中(不接受任何方式的现金存、汇款),不得将同一笔交易保证金分开转入同一账户。以现金方式将交易保证金缴存至交易保证金账户的,或未按交易公告(方案)规定交纳交易保证金的,交易保证金交纳无效。
六、交易时间 (以下时间均以网上交易系统的服务器时间为准)
1.公告时间:2025年8月13日8时30分至2025年8月21日下午5时30分止(北京时间)。
2.提交竞买申请时间:2025年8月13日8时30分至2025年8月21日下午5时30分止(北京时间), 竞买人须于竞买申请截止时间前登录网上交易系统提交竞买申请。
3.交易保证金到账截止时间为2025年8月21日下午5时30分,超过截止时间到账则不能参加竞价。
4.网上报价时间:2025年8月22日上午9时30分至10时00分。
七、其他事宜
1.本次网上竞价仅接受网上竞买申请和竞价报价,不接受书面、邮寄、电子邮件、电话、传真、口头等其他形式的申请。
2.竞买人可自行或联系出租方到实地勘察竞价标的物,了解实际情况。
3.本项目最终解释权归出租方所有。
八、联系方式
1.出租方:佛山市顺德区容汇物业管理有限公司
地址:佛山市顺德区容桂街道科技创新中心四座12楼
联系人:李先生
联系电话:0757-28812395
2.项目监督单位:佛山市顺德区容桂街道财政和公有资产管理办公室
联系人:何小姐
联系电话:0757-28981592
3.系统使用咨询电话:0757-83990765、22837820

微信
新浪微博
QQ空间
QQ好友
豆瓣
Facebook
Twitter












































































































































































































































