南海狮山镇小塘西货场路12号(原南宝鞋厂)项目租赁公告
(一)项目基本情况
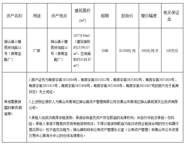
1.招/出租人:佛山市南海区小塘镇经济发展总公司
2.项目信息:
3.产权证照情况:详见出租交易方案。
4.租金收取方式:租金每月收取一次,承租人须于每月10号前通过银行将应付租金转入出租人指定的账户。
(二)竞买资格及要求
1.中华人民共和国境内外的自然人、法人和其他组织,除在限制参与公有资产竞价期限内或法律、法规另有规定外,均可申请单独参加竞租活动。
2.本次网上竞价采用增价方式进行报价,按照价高者得原则确定竞得人。
3.意向人可登录广东省公共资源交易平台(佛山市)>交易公开>国有产权>交易公告页面(网址:https://ygp.gdzwfw.gov.cn/ggzy-portal/#/440600/index)下载本项目交易文件。如有关于本项目交易文件的修改、澄清、说明等,将通过上述网址发布,不再另行通知,请意向人密切留意。
4.意向人需要现场查看交易资产状况的,请与招/出租人联系。
5.申请人提交竞买申请参与竞价的,请点击进入佛山市公共资源交易信息化综合平台-交易平台页面(网址:http://jy.ggzy.foshan.gov.cn:3680/TPBank/newweb/framehtml/onlineTradex/indexzcjy.html)进行登录操作(操作指引详见交易须知)。
意向人、申请人、竞买人在网上交易使用电脑操作过程中,仅能使用IE9/IE10/IE11以上的IE浏览器,请勿使用其它浏览器,如出现不正确使用浏览器导致出现的问题,由意向人、申请人、竞买人自行负责承担。
6. 本次网上竞价仅接受网上竞买申请和报价,不接受书面、邮寄、电子邮件、电话、传真、口头等其他形式的申请。
7. 要求承租方做好安全生产、消防等工作,环保、噪音等问题必须符合有关部门的规定。不准堆放易燃类、易爆类、化工类等的材料、物品。租赁物不能用于仓储、物流及批发市场等行业,不得从事废旧塑料回收、废旧棉花加工、废旧皮屑加工、废布碎加工、絮状纤维加工、再生橡胶制造、泡沫塑料及人造革制造、砖瓦及石材制造、海绵发泡、再生海绵加工、喷水机制造等行业及废旧金属分拣等行业,不准建设电镀、企业自发电、陶瓷、小造纸、水泥、印染(含水洗)、玻璃马赛克、玻璃、生皮制革、小冶炼、小铸造、土法炼油、石棉制品、燃煤锅炉、耐火材料、红砖及狮山镇准入限制行业等项目。
(三)交易时间
1.提交竞买申请时间:2025年 8月 21 日至2025年 8月 27日17时30分止;
2.竞买保证金到账截止时间为2025年8 月28日16时;
3.网上报价时间:2025年 8 月29日 10 时00分至 10 时30分,网上报价时间结束后,如有竞买人愿意参加网上限时竞价的,则系统自动进入网上限时竞价环节。
(四)特别提示
1.招/出租人承诺已如实披露项目信息,并对其披露信息的真实性、完整性、有效性负责。佛山市公共资源交易中心南海分中心对招/出租人披露的信息及其后果不承担任何法律责任。
2.佛山市公共资源交易中心南海分中心通过佛山市资产交易网上交易系统及粤公平网站发布的项目信息(包括但不限于公告信息、交易文件、合同条款等)并不构成佛山市公共资源交易中心南海分中心对项目的任何交易建议。意向竞买人应不依赖于已披露的项目信息并自行对项目的相关情况进行必要的尽职调查和充分了解,对是否竞买该项目及项目成交后可能发生的费用和存在的风险自行作出充分评估,并独立承担所有风险。意向竞买人一经申请参加竞买,即视为知晓、认可项目现状,佛山市公共资源交易中心南海分中心对此不承担任何法律责任。
(五)招/出租人对本《交易文件》拥有解释权。
(六)联系方式
1.佛山市公共资源交易信息化综合平台系统使用咨询电话:0757-83990765
2.佛山市公共资源交易中心南海分中心
联系电话:0757-86322057、86396255
地址:佛山市南海区桂城街道夏南路58号公共资源交易中心
3.招/出租人:佛山市南海区小塘镇经济发展总公司
联系人:张先生 联系电话:0757-86417738
肖先生 联系电话:0757-81190050
地址:狮山镇博爱中路68号长华国际商业中心北商3座21层
-
佛山市南海区交通运输局机关饭堂食材供应竞争性磋商公告
-
佛山市禅城区张槎一路115号二座二幢701室之一、702室之一、之二、之四办公物业租赁项目
-
佛山市禅城区昌荣路6号首层15-18号商铺租赁项目
-
南海桂城街道平洲永安北路永安楼首层6号商铺物业租赁项目
-
佛山市顺德区容桂街道红旗社区居委会红旗中路77号之一租赁权竞投
-
南海桂城街道一环与海五路交汇处三角形广告牌场地内及牌顶(通讯基站)租赁项目
-
南海桂城街道平洲永安中路3号首层商铺之一物业租赁项目
-
南海桂城街道平洲三山基业花园16号楼2号商铺物业租赁项目
-
南海桂城街道平洲永安北路永安楼首层9号商铺物业租赁项目
-
佛山市顺德区容桂街道花洲新村八座501号租赁权竞投
(一)项目基本情况
1.出租人:佛山市张槎智顺兴实业有限公司
2.项目信息:
3.本标的物适用于建设通信基站,建设内容包括但不限于附属设施、天线、防雷接地系统、铺设光/电缆等设置通信网络运行所需的相关设施。
4.产权证照情况:有土地证照(竞买人应充分考虑其风险,一经存入竞买保证金即表示承认、接受本项目的现状,愿意按约定支付租赁价款和遵守租赁合同的约定)。
5.租金收取方式:租金按年度缴纳,在竞得人收到出租人租金发票后15个工作日内支付第1年租金。此后,每次支付时间为合同履行每届满一年,竞得人收到出租人租金发票后15个工作日内交清下年度的租金,款项汇至出租人指定账户。
6.免租期:无。
7.优先承租权情况:中国联合网络通信有限公司佛山市分公司为本项目优先承租权权利人。
★注:竞买人在提交竞买申请之前,必须下载并仔细阅读整套交易文件,一旦交易成功,即视为竞得人已完全知悉并同意遵守整套交易文件中的所有内容和要求。
(二)竞买资格及要求
1.中华人民共和国境内的企业法人,除法律、法规另有规定外,均可申请参加竞买活动。
2.本次网上竞价采用增价方式进行报价,按照价高者得原则确定竞得人。
3.意向人可登录广东省公共资源交易平台(佛山市)>交易公开>国有产权>交易公告页面(网址:https://ygp.gdzwfw.gov.cn/ggzy-portal/#/440600/index)下载本项目交易文件。如有关于本项目交易文件的修改、澄清、说明等,将通过上述网址发布,不再另行通知,请意向人密切留意。
4.意向人需要现场查看交易资产状况的,请与招/出租人联系。
5.申请人提交竞买申请参与竞价的,请点击进入佛山市公共资源交易信息化综合平台-交易平台页面(网址:https://jy.ggzy.foshan.gov.cn/TPBidder/login.aspx)进行登录操作(操作指引详见交易须知)。
意向人、申请人、竞买人在网上交易使用电脑操作过程中,仅能使用IE9/IE10/IE11以上的IE浏览器,请勿使用其它浏览器,如出现不正确使用浏览器导致出现的问题,由意向人、申请人、竞买人自行负责承担。
6.本次网上竞价仅接受网上竞买申请和报价,不接受书面、邮寄、电子邮件、电话、传真、口头等其他形式的申请。
(三)交易时间
1.提交竞买申请时间:2025年8月21日至2025年8月27日17时30分止;
2.竞买保证金到账截止时间为2025年8月28日16时;
3.网上报价时间:2025年8月29日10时00分至10时30分,网上报价时间结束后,如有竞买人愿意参加网上限时竞价的,则系统自动进入网上限时竞价环节。
(四)出租人对本《交易文件》拥有解释权。
(五)联系方式
1.佛山市公共资源交易信息化综合平台系统使用咨询电话:0757-83990765
2.佛山市公共资源交易中心禅城分中心
联系人:梁小姐、周小姐 联系电话:0757-83036385、0757-83079785
地址:佛山市禅城区季华西路131号B1座八楼
3.出租人:佛山市张槎智顺兴实业有限公司
联系人:陈先生 联系电话:0757-82210878
地址:佛山市禅城区张槎一路127号1座3层
4.异议/投诉受理单位:佛山市禅城区华南电源创新科技园投资管理有限公司
联系人:杨小姐 联系电话:0757-82208102
地址:佛山市禅城区张槎一路127号1座3层
(一)项目基本情况
1.招/出租人: 佛山市南海区桂城投资发展有限公司
2.项目信息:
3.产权证照情况:有不动产权证(土地),竞投人须自行承担由此产生的经营风险。
4.本标的物禁止用作违法经营及危险易燃易爆行业,物业内不准住人。
5.租金收取方式:租金采用预付方式。租金每季一次收取,承租方应在每季度首月的10日前将当季度租金一次性按招租方指定的方式付清给招租方。
(二)竞买资格及要求
1.中华人民共和国境内的企业法人、个体经营者、自然人,除法律、法规另有规定外,均可申请参加竞买活动。
2.本次网上竞价采用增价方式进行报价,按照价高者得原则确定竞得人。
3.意向人可登录广东省公共资源交易平台(佛山市)>交易公开>国有产权>交易公告页面(网址:https://ygp.gdzwfw.gov.cn/ggzy-portal/#/440600/index)下载本项目交易文件。如有关于本项目交易文件的修改、澄清、说明等,将通过上述网址发布,不再另行通知,请意向人密切留意。
4.意向人需要现场查看交易资产状况的,请与招/出租人联系。
5.申请人提交竞买申请参与竞价的,请点击进入佛山市公共资源交易信息化综合平台-交易平台页面(网址:http://jy.ggzy.foshan.gov.cn:3680/TPBank/newweb/framehtml/onlineTradex/indexzcjy.html)进行登录操作(操作指引详见交易须知)。
意向人、申请人、竞买人在网上交易使用电脑操作过程中,仅能使用IE9/IE10/IE11以上的IE浏览器,请勿使用其它浏览器,如出现不正确使用浏览器导致出现的问题,由意向人、申请人、竞买人自行负责承担。
6.本次网上竞价仅接受网上竞买申请和报价,不接受书面、邮寄、电子邮件、电话、传真、口头等其他形式的申请。
(三)交易时间
1.提交竞买申请时间:2025 年8月21日至 2025年 8月27日17时30分止;
2.竞买保证金到账截止时间为:2025年8月28日16时;
3.网上报价时间:2025年8月29日10时00分至10时30分,网上报价时间结束后,如有竞买人愿意参加网上限时竞价的,则系统自动进入网上限时竞价环节。
(四)特别提示
1.招/出租人承诺已如实披露项目信息,并对其披露信息的真实性、完整性、有效性负责。佛山市公共资源交易中心南海分中心对招/出租人披露的信息及其后果不承担任何法律责任。
2.佛山市公共资源交易中心南海分中心通过佛山市资产交易网上交易系统及粤公平网站发布的项目信息(包括但不限于公告信息、交易文件、合同条款等)并不构成佛山市公共资源交易中心南海分中心对项目的任何交易建议。意向竞买人应不依赖于已披露的项目信息并自行对项目的相关情况进行必要的尽职调查和充分了解,对是否竞买该项目及项目成交后可能发生的费用和存在的风险自行作出充分评估,并独立承担所有风险。意向竞买人一经申请参加竞买,即视为知晓、认可项目现状,佛山市公共资源交易中心南海分中心对此不承担任何法律责任。
(五)招/出租人对本《交易文件》拥有解释权。
(六)联系方式
1.佛山市公共资源交易信息化综合平台系统使用咨询电话:0757-83990765
2.佛山市公共资源交易中心南海分中心
联系电话:0757-86322057、86396255
地址:佛山市南海区桂城街道夏南路58号公共资源交易中心
3.招/出租人:佛山市南海区桂城投资发展有限公司
联系人:梁小姐 联系电话: 86253692
地址:佛山市南海区桂城街道南平西路广东夏西国际橡塑城一期6号楼
微信
新浪微博
QQ空间
QQ好友
豆瓣
Facebook
Twitter












































































































































































































































