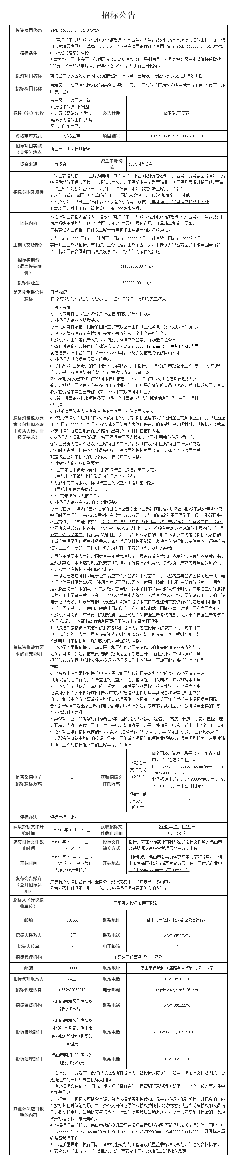
佛山市南海区第八人民医院医疗用房改扩建工程(改造部分——D座二楼西侧医疗用房装修改造)招标公告
中国空调行业已迈入“存量竞争”深水区,价格战频发、产品功能同质化严重,既让品牌陷入增长瓶颈,也使消费者难以找到真正适配需求的产品。在此背景下,8月22日于长春举办的2025-2026中国空调行业高峰论坛上,科龙空调凭借“三大行业奖项”与“技术普惠实践”,成功打破行业内卷态势,为行业高质量发展指明新方向。
此次论坛评选中,科龙空调一举斩获三项重磅荣誉:品牌层面,摘得“2025-2026年度中国空调行业静音节能领军品牌”;产品层面,静省电Ultra以节能领域的卓越表现,获评“2025-2026年度中国空调行业高效节能杰出产品”,静省电Max则凭借极速冷暖的核心优势,拿下“2025-2026年度中国空调行业极速冷暖先锋产品”。三大奖项的加持,既是行业对科龙技术实力的高度认可,更是消费者对其产品价值的充分肯定。
当前空调市场,消费者需求已从“能用”升级为“好用、耐用、高性价比”,能否精准洞察趋势、响应需求,成为品牌突破增长瓶颈的关键。面对这一现状,科龙空调以用户需求为核心锚点,践行年轻化战略,通过旗舰产品静省电Ultra的高性能配置与高性价比实现差异化突破,跳出“低价竞争”的陷阱,凭借产品硬实力赢得市场认可,展现出强劲的增长韧性,为行业应对内卷提供了可借鉴的转型思路。
科龙破局的核心底气,源于“技术普惠”理念的深度落地——让高端技术走出实验室,真正惠及大众消费者。静省电Ultra的APF值高达6.26,不仅刷新行业同级产品纪录,更通过中国家用电器研究院(中家院)严格认证,为消费者提供权威选购依据;硬件配置上,搭载9.8CC美芝压缩机,可稳定应对高温、低温等复杂使用场景;内外机均采用7mm紫铜铜管与大双排设计,搭配500级电子膨胀阀,构建起高效换热系统,实现“高端技术大众化”。
在用户体验层面,静省电Ultra同样表现亮眼:1050m³/h的澎湃风量、15米超长送风距离,可在2.56分钟内完成全屋空气循环;15秒速冷、30秒速热的性能,搭配6档可调节风量,能精准适配不同使用场景,为用户带来舒适体验。
科龙空调此次的亮眼表现,源于数十年的技术深耕与市场洞察。静省电Ultra作为其实力的集中体现,不仅打破了行业“参数内卷”的怪圈,更推动行业向“比体验、比实用”转型。未来,科龙将继续深化年轻化战略,坚持“以用户需求为核心、以技术普惠为导向”,为空调行业摆脱内卷,迈向高质量发展提供更多可实践范本。
微信
新浪微博
QQ空间
QQ好友
豆瓣
Facebook
Twitter












































































































































































































































