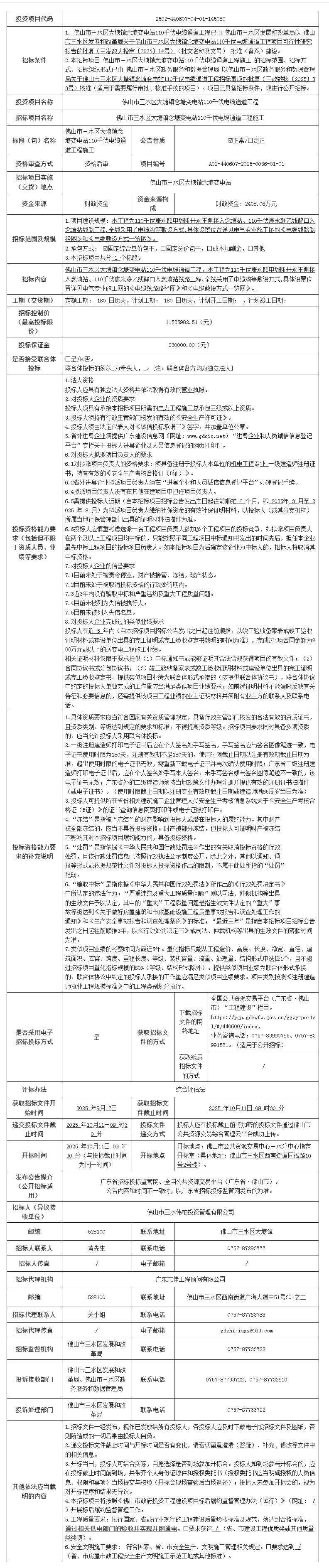
南海里水宇能数码广场火热招商!超15000㎡!
毗邻广佛江珠高速
15分钟即到广州
周边配套完善
宇能国际广场B区3号楼
正火热招商中
👇👇👇
宇能数码广场B区3号楼招商洽谈公告
一、项目区位
宇能数码广场位于佛山市南海区广佛核心经济区——里水镇里水大道南46号,在广佛江珠高速与里水大道交汇处,临近广佛江珠高速盐南路出口,属于大金沙洲板块,15分钟可达广州越秀区、白云区,是里水镇都市型产业基地示范重点项目。周边配套多个社区卫生服务站、学校、16个高档住宅小区及7个村落, 目前区域人口约16.5万人,根据最新规划,项目周边片区规划人口预计达30万人,消费潜力巨大。
二、项目概况
3号楼位于宇能数码广场B区,由地上5层、地下2层组成,总建筑面积15218.04平方米,其中地上建筑面积8605.38平方米,地下建筑面积6612.66平方米,包括地下停车位共117个,各楼层建设明细情况如下表所示。
三、项目定位
项目拟对外进行招商洽谈,可招商打造为融合办公、商服或其他配套服务业的都市产业综合体。
四、联系方式
有意向洽谈的单位或商家可联系汤小姐,电话:0757-85119576,联系地址:佛山市南海区里水镇和顺沿江北路6号和顺行政楼六楼。
-
佛山市南海区交通运输局机关饭堂食材供应竞争性磋商公告
-
佛山市禅城区张槎一路115号二座二幢701室之一、702室之一、之二、之四办公物业租赁项目
-
佛山市禅城区昌荣路6号首层15-18号商铺租赁项目
-
南海桂城街道平洲永安北路永安楼首层6号商铺物业租赁项目
-
佛山市顺德区容桂街道红旗社区居委会红旗中路77号之一租赁权竞投
-
南海桂城街道一环与海五路交汇处三角形广告牌场地内及牌顶(通讯基站)租赁项目
-
南海桂城街道平洲永安中路3号首层商铺之一物业租赁项目
-
南海桂城街道平洲三山基业花园16号楼2号商铺物业租赁项目
-
南海桂城街道平洲永安北路永安楼首层9号商铺物业租赁项目
-
佛山市顺德区容桂街道花洲新村八座501号租赁权竞投
顺德自然科学馆国庆假期
志愿者招募
顺德自然科学馆将在10月1日至10月8日开展“奇趣嘉年华-职工亲子科学日”系列活动,为保障节日参观秩序、各项活动安全进行,现面向社会招募若干志愿者。
01、服务时间
10月1日至10月8日(10月6日周一闭馆除外)
具体服务时间请在i志愿查看
02、服务地点
顺德自然科学馆
03、招募条件
年龄要求为16-48周岁,男女不限。
身体健康,乐于奉献,遵守纪律,沟通能力强,听从馆内工作人员指引的安排进行志愿活动,有儿童活动服务经验的优先,能连续服务多日的优先。
能接受长时间站立工作,能明确市民游客咨询问题,大方回答市民游客问题,积极并及时引导市民游客文明参观。
04、招募说明
依托广东省志愿者信息管理服务平台(“i志愿”)系统,如实记录志愿者服务情况。
上岗之前会提供服务岗位培训,了解顺德自然科学馆的基础设施布置、游客常见咨询问题以及系列活动的整体安排,让志愿者充分了解服务内容和岗位职责。
本次活动提供志愿者服装、饮用水(自带水杯)。
05、报名方式
有意向报名的志愿者请扫描报名二维码,选择服务时间段。如报名有疑问,可致电顺德自然科学馆0757-22390260进行咨询。
微信
新浪微博
QQ空间
QQ好友
豆瓣
Facebook
Twitter












































































































































































































































