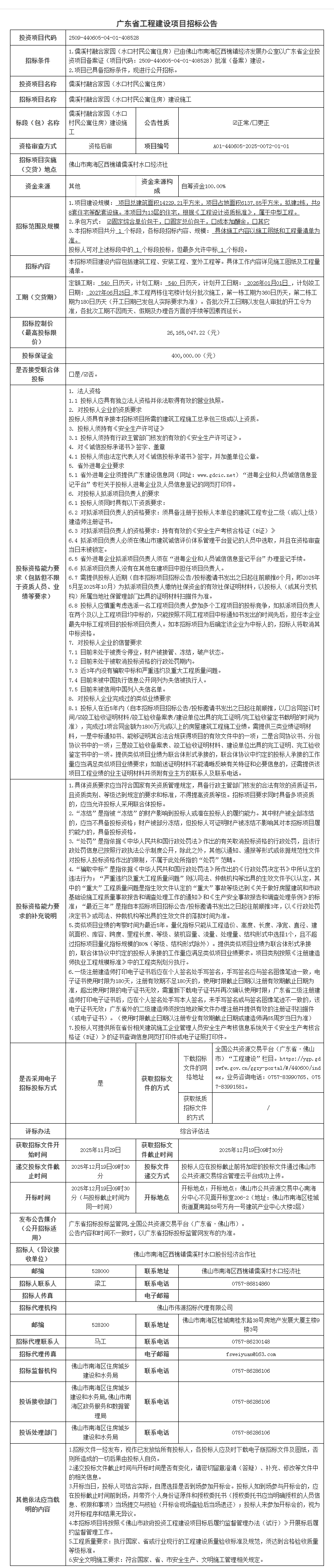
禅城区南庄镇吉利中学公开招聘数学教师
01、招聘岗位
面向社会公开招聘数学学科临聘教师。
02、招聘对象
符合招聘条件的应届毕业生和社会人员。
03、报名方式
根据招聘要求,有意者请将下列所需材料压缩并以邮件形式发送至禅城区南庄镇吉利中学邮箱:fsjlzx@163.com报名。压缩文件命名格式要求:岗位学科+姓名,如“英语+张三.rar”。
报考需提交的材料:
个人简历;
居民身份证正反面扫描件;
学历、学位证书扫描件;
初中及以上教师资格证扫描件;
教师系列职称证扫描件(如有);
符合本公告内“招聘岗位”及“招聘条件”的相关证明材料扫描件;
本人近期免冠正面证件电子照片(格式为.jpg格式,大小为100KB以下)。
学校地址:禅城区南庄镇杏吉路230号(乘坐135路公交车至吉利中学站下车)
联系方式:0757-82017300 袁主任
01、招聘岗位
博士后岗:
报名截止日期:即日起至岗位招聘额满为止
医护技岗:
报名截止日期:2025年12月14日
行政岗位:
报名截止日期:2025年12月14日
02、工资及福利待遇
1、博士后出站人员
年薪:36万元起
佛山市提供30万元购房补贴,对在国(境)外大学从事博后研究工作2年及以上经历人才再给予10万元生活补贴。
根据广东省佛山市人才引进相关规定办理事业单位正式编制。
2、博士后进站人员(2年)
年薪:18万-30万元
佛山市根据在站博士后课题申报情况给予等额补贴科研经费,单个项目最高不超过20万元。市财政给予30万元生活补贴(每年15万元),医院 1:1 配套生活补助。
博士后2年内如期出站者,优秀出站额外奖励50万元;良好出站额外奖励30万元;合格出站额外奖励20万元。
表现优异者可留院工作,享受上述博士后出站人员待遇。
医疗待遇:享受与我院职工同等的医疗保险、住房公积金和社会保险等福利待遇。
住房:根据我院高端人才周转房情况,为博士后提供过渡性住房,并配备基本生活家具。
3、博士研究生
年薪:18万-36万元
佛山市提供20万元购房补贴,对具有国(境)外大学博士研究生学历和学位人才再给予10万元生活补贴。
根据广东省佛山市人才引进相关规定办理事业单位正式编制。
4、硕士研究生
年薪:21万-26万元
5、本科生
年薪:15万-19万元
03、报名时间、简历投递方式
报名截止时间:
博士后岗:即日起至岗位招聘额满为止;
医护技岗:2025年12月14日;
行政岗位:2025年12月14日。
报名方式:
应聘者请参考以下方法进行简历投递,其他渠道均不能成功应聘。
方法一:登录佛山市第一人民医院官网:www.fsyyy.com 点击“人才招聘”注册后投递简历。(注:建议使用谷歌浏览器进行简历填写)
方法二:关注“佛山市第一人民医院订阅号”点击左下角“医院新闻”-“人才招聘”-“应聘”选择合适岗位,注册后进行投递,微信投递后需要电脑登录邮箱进行简历完善,否则将影响应聘。
方法三:通过丁香人才网直接投递简历:https://dxy.me/zdt5Pv,或者是丁香人才网页面搜索“佛山市第一人民医院”查看所有在招岗位。
成功投递后关注“佛山市第一人民医院订阅号”并绑定注册账号将会收到系统发出的电子邮件及应聘流程的实时提醒,请注意查收。
微信
新浪微博
QQ空间
QQ好友
豆瓣
Facebook
Twitter














































































































































































































































