最新调整,佛山中考招生最全信息公布!
南方日报讯 记者王雅铄 通讯员林建娜报道:3月4日,《佛山市2021年高中阶段学校招生考试工作意见》正式公布。考试科目和时间如何安排?录取批次如何设置?中考时间有何变化?一起来看看!
今年中考有哪些新变化?
1、中考科目的分值、顺序和时长保持不变,根据省考院统一安排,考试时间比去年延后6天。
2、面向全市招生的民办普通高中民办生(含特长生)由原第三批提升至第二批,按一定比例分配至每个区,面向区内招生。第二批结束后设置“普通高中补录”批次,公办高中面向区内、民办高中面向全市尚未被录取的考生统一征集志愿及补录。
3、增加优质学位全市共享,新增顺德区伦教中学传媒生面向全市自主招生,推进普通高中优质多样特色发展。
4、新增顺德区北滘中学在第一批面向全市招生,优化三龙湾高端创新集聚区教育布局。
计入录取总分的考试科目有哪些?
包括语文、数学、英语、物理、化学、道德与法治、历史和体育共八个学科。文化科满分660分,体育科满分60分,两项合计满分720分。
语文、数学、英语、物理、化学、道德与法治、历史考试采用闭卷笔答方式,实行全省统一命题、统一考试时间,全市统一网上评卷和成绩公布。
按全省统一安排执行,其中语文考试时长120分钟,数学、英语各90分钟(其中,英语科含听力考试约20分钟);物理、历史各80分钟;道德与法治、化学各60分钟。
考试分值如何计算?
1.语文、数学、英语三科卷面满分各120分(其中,语文附加题得分记入总分,但全卷得分不得超过120分,英语科含听力考试30分);物理、化学、道德与法治、历史四科卷面满分各为100分。
2.语文、数学、英语、物理、化学五科按卷面分值计入中考总分;道德与法治、历史两科各按卷面分值的50%折算计入中考总分(卷面分值乘以0.5,再四舍五入取整数)。
体育科目分值如何计算?
体育考试由市教育局统一组织和监督,各区按要求具体实施。经区批准体育项目考试免考生,须参加全市统一组织的体育基本知识理论考试,理论考试成绩按满分60分折算计入中考总分(卷面分值乘以0.6,再四舍五入取整数)。
不纳入中考录取计分的科目有哪些?
包括地理、生物、音乐、美术、信息技术、英语口语、综合实践活动等科目。由区教育局统一组织考试或考查。
实验操作考试成绩如何呈现?
物理、化学和生物实验操作考试成绩以等级呈现,分A、B、C、D四个等级,其中优秀为A级,良好为B级,达标为C级,缺考、考试不达标或没有参加过操作考试的为D级,记入考生档案,不与录取挂钩。具体组织考试和等级划分标准由市教育局另行制定并公布。
初中毕业生综合表现评定有何作用?
初中毕业生综合表现评定结果作为高中阶段学校录取参考,国家示范性高中录取考生不低于B等级。录取投档同分比较,在相同录取政策前提下,根据综合表现评定由高至低等级优先次序录取。
报名和志愿填报如何进行?
考生报名和志愿填报通过佛山市中考信息管理系统,实行全市统一网上操作,报名和志愿填报数据一经确认,任何部门、个人不得擅自修改。往届生及高中阶段学校的毕业生、结业生不得报考省一级公办普通高中。
录取批次如何设置?
◎普通高中自主招生批次
包括3所卓越高中创建学校(佛山市第一中学、南海区石门中学和顺德区第一中学)、佛山市第三中学科技创新班、南海区狮山高级中学田径特长生、顺德区勒流中学武术特长生、顺德区伦教中学传媒特长生。同一所学校自主招生计划和体艺等各类特长特色类型招生计划合计数,不超过学校年度招生计划10%。
◎提前批次
包括佛山一中等9所学校(佛山市第一中学、佛山市第二中学、佛山市第三中学、南海区石门中学、南海区南海中学、顺德区第一中学、顺德区李兆基中学、三水区三水中学、高明区第一中学)的普通生(特长生)、指标生、指标生未完成计划转为普通生。
◎第一批次
包括面向全市招生的特长生(普通生);除提前批学校外面向全市招生的公办普通高中普通生;面向全市招生的民办普通高中公费生。
◎第二批次
包括区内招生公办普通高中(含普通生、指标生等);民办普通高中自费生(即原第三批民办普通高中民办生提升至第二批,按比例分配至各区,纳入各区面向区内招生计划,具体层次由各区根据实际设置)。
◎普通高中补录批次
包括公办普通高中剩余计划面向区内招生,民办普通高中剩余计划面向全市招生。
◎第三批次
包括面向全市招生的中高职教育贯通实验班、三二分段中高职衔试点;市中心业余体校高中班和市体育运动学校;面向全市招生的中等职业学校专业(含技工学校)。
◎第四批次
包括部、省属及外地在佛山市招生的和市、区属公民办中等职业学校(含技工学校)。具体层次由各区根据实际进行设置。
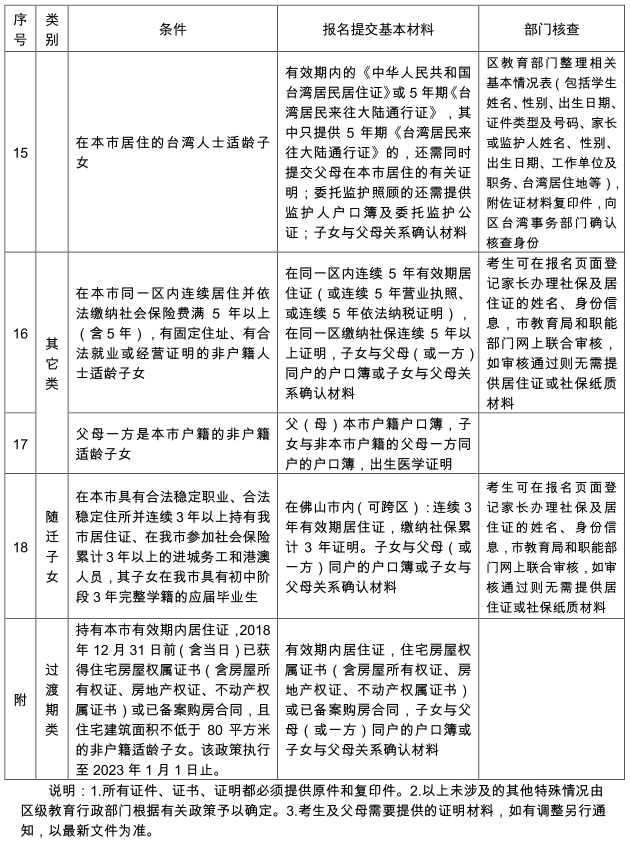
非户籍人士子女报考需要哪些条件?
符合条件的进城务工人员和港澳人员随迁子女及非本市户籍政策性借读生,可与本市户籍毕业生享有同等报考资格。
雨水小打小闹
上班有点烦躁
天气阴阴沉沉
还是有点小冷
近几日
受弱冷空气的影响
佛山出现中到小雨、局部大雨
气温有所下降
靓仔靓女又不知道
要穿什么衣服了
多一件嫌热,少一件嫌冷
由于冷空气减弱
今明两天气温回升
最高气温达24℃
你以为这就结束啦?
“惊蛰”表示:
新一轮强对流空气
将于惊蛰(3月5日)影响佛山
3月5日夜间至6日有中雷雨
局地伴有短时强降水和雷雨大风
3月7日降雨停歇,阴天间多云
气温整体下降3℃~5℃
强对流空气来袭
佛山街坊要做好准备啦
强对流天气安全小贴士
1
注意天气变化,做好防雹和防雷电准备。
2
老人、小孩最好不要外出,留在家中。
3
妥善安置室外物品。
4
如在室外,应用雨具或其他代用品保护头部,并尽快转移到安全的地方暂避。
5
如果正在驾车遇到强对流突袭,应尽快将车辆驶入有遮挡的地方。
6
不要进入孤立的棚屋、岗亭等建筑或大树底下。
春困秋乏夏打盹
天气回暖,万物复苏
街坊们是不是有点“春困”了?
蜀黍提醒各位司机
春季易犯困,谨防疲劳驾驶
昨日,桂城街道举行2021年桂城教育系统工作会议。据会议透露,在“十四五”的开局之年,桂城将通过“校园美、心灵美、师德美、智体美”“四美”路径,建设“美育桂城”,打开新时期桂城教育改革高质量发展新局面,助力“广东省城乡融合发展改革创新实验区先行示范区”建设。根据桂城部署,到2022年底,桂城要完成20所学校、幼儿园的新改扩建任务,含扩建提升原村域小学建设工程项目6个,总投入约29.12亿元,新增学位23115个。
今秋3所新中小学投入使用
2020年,桂城投入6.45亿元完成怡海五小、南海实验小学东校区、平洲中心小学的新建以及桂江二小、桂江三小的扩建,新增优质学位4000个。在此基础上,今年桂城将继续推进新学校建设,预计今年9月,灯湖中学、怡海小学、映月四小可投入使用,投入约7.5亿元,新增学位约4830个。到2022年,桂城将完成20所学校、幼儿园的新改扩建任务,含扩建提升原村域小学建设工程项目6个,总投入约29.12亿元,新增学位23115个。其中,正在推进的15个新改扩建中小学校、幼儿园项目,投入建设资金约21.25亿元,预计新增学位11955个,包括有南海外国语学校、桂城外国语学校、华附南海实验高中、灯湖中学、映月四小(平西)、南海实验中学金桂校区(初中)、桂城中心幼儿园 、桂江幼儿园、桂城中心小学、怡海三小(石 )、平洲二中、桂江二中、怡海小学、文翰四小(林岳)、文翰二小(三山港小)。正在筹备建设5个项目,包括有灯湖四小、映月五小、三山国际社区学校(小学、初中)、林岳二号线TOD上盖配建学校(小学、初中)项目、公庙桥地块配建学校。
据透露,目前桂城学位基本实现供求平衡,但局部区域仍有缺口,比如桂江板块、灯湖板块。今年秋季灯湖中学的投入,作为广东金融高新区目前唯一一所公立中学,设置42个教学班,2021年秋季学期可提供约2400个学位。
微信
新浪微博
QQ空间
QQ好友
豆瓣
Facebook
Twitter
