建设美丽乡村,佛山这样干!
今天(10月22日),市委实施乡村振兴战略领导小组印发《佛山市美丽乡村建设实施方案》,明确到2020年年底,全部行政村达到干净整洁村标准。
划定美丽乡村建设时间表
根据《佛山市美丽乡村建设实施方案》(以下简称方案),佛山按照省委、省政府实施乡村振兴战略“3年取得重大进展、5年见到明显成效、10年实现根本改变”的目标要求,划出美丽乡村建设“时间线”,确保按照时间节点完成阶段目标任务。
2019年年底前,全市行政村全面完成“三清三拆三整治”等环境整治任务,各区行政村80%以上达到干净整洁村标准,创建省生态宜居美丽乡村示范村的行政村全部达到干净整洁村标准。
2020年年底前,全部行政村达到干净整洁村标准,60%以上达到美丽宜居村标准。
2022年年底前,80%以上行政村达到美丽宜居村标准。
2025年年底前,全部行政村达到美丽宜居村标准,30%以上行政村达到特色精品村标准。
2027年年底前,基本建成与粤港澳大湾区和世界级城市群相匹配的宜居宜业宜游美丽乡村。
五大行动引领美丽乡村建设
方案明确以深入实施“美丽家园”、“美丽田园”、“美丽河湖”、“美丽园区”、“美丽廊道”五大行动,扎实开展“三清三拆三整治”乡村清洁行动、提高村庄绿化美化水平等25项任务。
根据方案工作任务铺排,到2020年年底,佛山美丽乡村建设将实现这些小目标:
❖ 村庄保洁覆盖面和垃圾治理率达100%
❖ 85%以上的村达到省定绿色村庄标准
❖ 全市文明村镇覆盖率达到95%
❖ 建成30个以上集农事体验、科普教育、采摘娱乐为一体的农业公园
❖ 全面剿灭黑臭水体
❖ 全面完成农业生产“看护房”整治
❖ 农村无害化卫生户厕普及率达100%
❖ 全市新建国家级湿地公园1个、省级湿地公园4个、市县级湿地公园25个
❖ 全市完成桉树林改造6万亩
❖ “百里芳华”乡村振兴示范带建设初步成型
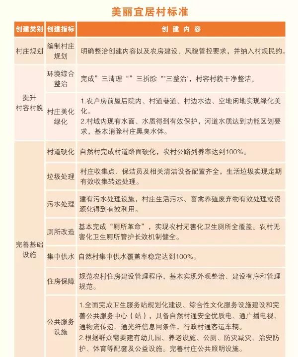
认准这些美丽乡村建设标准!
按照中央和省委、省政府关于实施乡村振兴战略和推进粤港澳大湾区建设的总体部署,佛山以新的更高标准推进农村人居环境整治,加快建设岭南特色鲜明的生态宜居美丽乡村。
图片:卢展途、卢文、胡卫东、林欢欢
退休医生关建平无偿捐献遗体用作医学研究,禅城医生罗健捐献造血干细胞挽救14岁少年生命,这2位医者的故事令人动容,并登上学习强国广东学习平台,引众人关注。10月21日,禅城区举行点赞慰问正能量代表暨好人事迹分享活动,为关建平和罗健2位好人点赞。
9月11日下午,在佛山市禅城区人民医院环市院区,饱受病痛折磨的退休医生关建平,在家人、朋友和医护人员的陪伴下,静静地走完生命最后一程,享年65岁。家人遵循她生前嘱咐,将其遗体无偿捐献给南方医科大学,供医学研究,成为医学生们尊敬的“大体老师”。
“妈妈当了一辈子医生,她热爱医学事业。很早以前,她就透露过自己有捐赠遗体或器官的想法。”在分享活动现场,关建平的儿子成小军表示,虽然自己很不舍,但还是遵从母亲的遗愿,将她的遗体无偿捐献给南方医科大学。
随后,禅城区文明办、区卫生健康局、区人民医院有关负责人为关建平颁发点赞证书,证书由其儿子成小军代领。
禅城区文明办、区卫生健康局、区人民医院有关负责人为关建平颁发点赞证书。
同样,获得点赞证书的还有佛山市第一人民医院禅城医院医生罗健。8月30日,罗健在南方医科大学珠江医院捐献造血干细胞,将“生命火种”传递到千里之外一位素昧平生的少年体内,拯救这位14岁少年的生命。
“能从这么多人中抽中自己捐献造血干细胞,我觉得是一种幸运。我只是做了一点小事,却获得了这样的荣誉,真的是太感动了。”接过点赞证书,罗健表示自己会继续做好事,不仅继续在岗位上治病救人,还会身体力行帮助别人,传播更多正能量给身边人。
“这是发生在我们身边的凡人善举,关建平医生捐献遗体、罗健医生捐献造血干细胞的行为,生动诠释了甘于奉献、大爱无疆的精神,值得我们学习。” 禅城区委宣传部副部长、区文明办主任黄连教表示,禅城是一座充满温暖大爱的城市。禅城卫生医疗系统好人好事频现,涌现出一大批先进人物和道德模范,在全市、全省乃至全国都产生了积极影响,获得社会广泛好评。同时借助媒体深挖事件背后的爱心力量,让正能量持续发酵,形成了“人人向善、人人崇善、人人行善”的社会文明新风尚,并向全国传递禅城这座乐善之城的城市精神。
发布君为大家推出4条禅城精品旅游线路,各位小伙伴,快抓紧时间浪起来啦!
线路1:岭南韵味游(岭南天地——祖庙——梁园)
线路2:古镇文化游(南风古灶——石湾古镇文创园——泛家居电商创意园)
线路3:生态养生游(亚艺公园——大雾岗森林公园——绿沙岛)
线路4:寻味禅城游(应记面家——得心斋——北香园)
岭南韵味游
线路:岭南天地——祖庙——梁园
推荐住宿:佛山皇冠假日酒店、佛山恒安瑞士大酒店、金城大酒店、马哥孛罗酒店
01
岭南天地
早上先乘车到岭南天地,找一家茶楼叹早茶,品尝地道的粤式茶点。
叹完早茶,可以在岭南天地逛一圈,这里的每一处景色,都既时髦又极具岭南特色。龙塘诗社、李众胜堂祖铺、简氏别墅等众多老建筑不仅保留着历史的原貌,还注入了时尚元素,是佛山街拍必到打卡地之一。
地址:佛山市禅城区祖庙东华里中心地段
门票:免门票
早茶:人均70元
02
祖庙
祖庙就在岭南天地附近,它有着“东方民间艺术之宫”的美誉,祖庙的正殿里陈列了许多珍贵的艺术品,反映了明清时期高超的工艺技术。国庆假期,佛山市祖庙博物馆准备了粤剧表演、醒狮表演等多样精彩活动,亲们千万别错过了!
开放时间:8:30-17:30。
价格:
10月1日—10月7日,购买门票全价票(20元/人)的游客享受八折优惠(16元/人)。地址:广东省佛山市城区禅城区祖庙路21号
03
梁园
10月1日起,佛山梁园老园全面开放。亭台楼阁、石山小径、小桥流水……阔别已久的梁园变得愈发玲珑典雅,绿树成荫。
价格:10月1日至10月7日免费领取门票,须凭身份证等有效证件领取
地址:佛山梁园(佛山市禅城区松风路先锋古道93号)
古镇文化游
推荐路线:南风古灶——石湾古镇文创园——泛家居电商创意园
推荐住宿:南国陶源文化艺术酒店、陶花园精品酒店
在佛山石湾,隐匿着一个低调神秘的文艺圣地“陶谷小镇”。小镇由泛家居电商创意园、南风古灶、石湾古镇文创园、新石湾美术陶瓷厂、艺术村落等十个园区组成。
01
南风古灶
南风古灶是围绕着南风灶、高灶、高庙、林家厅等重点文物保护单位建立的国家AAAA级旅游景区。国庆假期在南风古灶景区茶壶广场到铁桶广场一带沿湖岸,设置了50多家现代创意陶艺、个性原创手作、创新民俗工艺、特色美食摊位,等着各位小伙伴玩转文创、享受美食!还有“变形金刚”在景区等着大家哦!
地址 : 南风古灶(佛山市禅城区高庙路6号)门票:国庆8折优惠价20元(原价25元)
营业时间: 8:30—17:30
02
石湾古镇文创园
来到石湾古镇文创园,必须要打卡汉陶专题馆。这里共展出了上万件汉代藏品,是中国陶瓷博物馆的重要组成部分。展馆按照主题分为千乘之国、神祇长生、太平盛世和飨宴乐舞四个主题陈列,展示了两千多年前汉人的生活、劳作、车马出行、歌舞宴饮、神祇祭祀等场景,再现了中国历史上第一个太平盛世的景象。
开放时间 :9:00-17:00(16:30停止入场)门票 :免门票地址 : 佛山市禅城区石湾和平路11号石湾古镇文创园A14栋电话:0757-82781134
03
泛家居电商创意园
这里保留了原初的工业文化味道,一座座上世纪八九十年代的独栋陶瓷厂房写满了历史感,青春飞扬的涂鸦覆盖了砖墙上的煤灰。面对这么高颜值的环境,如果不来拍拍拍,绝对是一种浪费。
地址:泛家居电商创意园(佛山市禅城区三友南路17号)
门票:免门票
生态养生游
线路推荐:亚艺公园——大雾岗森林公园——绿沙岛
推荐住宿:佛山希尔顿酒店、佛山东方誉采酒店
01
亚艺公园
亚艺公园种植的这批“无限阳光”多头向日葵约3000株,占地面积约1000平方米,目前已全面怒放,在禅荷花岛东南侧绿地绽放出金灿灿的“笑容”。
地址:亚艺公园(佛山市禅城区文华中路)门票:免门票
02
大雾岗森林公园
假期到了,有没有想组队约爬山的?在大雾岗森林公园一期,大家可以尽情畅游在绿色海洋里,欣赏两旁高大苍翠的树木,唤醒身体探索城市绿洲的兴奋感。登上山顶,还可以看到禅城的地标性建筑宝峰塔哦~
地址: 禅城区镇中路莲峰书院旁
门票:免费开放
03
绿沙岛
微风轻吹、碧水依依,日落时分,渔舟唱晚,扑鼻而来的小清新。这里就是禅城的世外桃“园”——绿沙岛。假期不妨到岛上钓鱼、踩三人单车,享受休闲时光。
地址:绿沙岛门票:10元(购买门票可踩单车或换购农产品)
寻味禅城游
推荐路线:应记面家——得心斋——北香园
01
应记面家
这是开了80年的老店,佛山人从小吃到大。金牌鲜虾云吞面,手工做的竹升面,入口爽韧,还有浓浓的蛋香。特大号的云吞,能吃到满满的肉香。
价格:人均20元(人民币)/人。
02
得心斋
这是有300年历史的扎蹄店,无论是达官商贾,还是百姓仕子,都爱吃它家的酝扎猪蹄。“得心应手”,就是得心斋名字的由来。
价格:人均35元(人民币)/人。
03
北香园
北香园的前身就是20世纪五十年代坐落于佛山市升平路,专营京津包饺的“北味村”。这里的饺子皮薄馅足,佐以辣酱或陈醋,一口咬下,浓郁的韭菜充满味蕾,猪肉汤水丰盈溢出。
价格:人均20元(人民币)/人。
微信
新浪微博
QQ空间
QQ好友
豆瓣
Facebook
Twitter
