广佛环线(西环段)有望年内开建
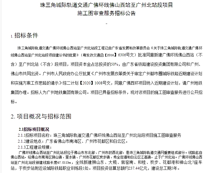
8月13日,广州地铁集团发布“珠三角城际轨道交通广佛环线佛山西站至广州北站段项目施工图审查服务招标公告”,招标人为广州地铁集团有限公司,投标最高限价为16522409元。此前该项目曾预计年底开建,如今已启动施工图审查招标,年内有望正式开工建设。
据公告介绍,广佛环线佛山西站至广州北站段位于佛山市东北部、广州市的西北部,是珠三角城际轨道交通网重要组成部分。线路起自佛山西站,经佛山市南海区狮山镇、里水镇、广州市花都区炭步镇、秀全街道和白云区江高镇,止于广州北站。
该项目线路长度47.011km,全线新建狮山东、大榄、官窑南、和桂、炭步、花都港和神山北7座车站,于炭步站附近设城际铁路职业训练段1处。项目投资估算总额约237.44亿元,由广东省铁路建设投资集团有限公司和广州、佛山市共同出资,建设总工期5年。
据了解,该项目建成后,佛山西到广州南到白云机场到广州北将形成一个约147公里的城际环,将广佛两市核心圈连起来。佛山西站最快可在半小时内通达广州北站和白云机场,实现佛山市南海区与广州市花都区、白云区一线互通。
8月15日,全球著名高等教育评价机构软科正式发布“2021软科世界大学学术排名”,展示了全球领先的1000所研究型大学,中国内地共有157所大学上榜。其中,广东共有14所高校进入世界前1000强,上榜高校总数全国第3,佛山科学技术学院位列世界第801-900位,内地第126-142位,首次跻身软科世界大学学术排名前1000强。
记者了解到,此次排名展示了全球领先的1000所研究型大学,中国内地共有157所大学上榜,其中7所位列世界百强,比去年增加1所。清华大学排名全球第28,北京大学名列第45,浙江大学、上海交通大学、中国科学技术大学、复旦大学分别位列全球第52、第59、第63、第77。中山大学首次跻身全球百强,位居第89。至此,已有7所中国内地大学凭借“世界一流”的学术实力位列世界百强,仅次于美国、英国,与澳大利亚并列全球第三。
值得关注的是,中国石油大学(华东)、南京师范大学、南方医科大学、扬州大学这4所大学首次跻身全球500强。佛山科学技术学院、长沙理工大学、上海财经大学、河南师范大学、西南财经大学、香港中文大学(深圳)、西湖大学、安徽工业大学、三峡大学、齐鲁工业大学、山东农业大学、山东第一医科大学、武汉科技大学、烟台大学这14所大学首次入围全球1000强,显示了中国大学快速提升的学术水平和国际影响力。
据介绍,近年来,佛山科学技术学院在加快推进广东省高水平理工科大学建设的征程中,始终坚持立德树人根本任务,不断强化学科建设龙头地位,在人才培养、学科建设、科学研究、服务地方、国际合作交流等方面取得了明显成效和一批标志性成果,学校综合办学实力显著增强,在国内外大学排名中频频崭露头角,屡创新高。
2016年,佛科院启航广东省高水平理工科大学建设,实施“高校+高端科研院所+龙头企业”的科产教融合发展模式,跑出高校建设“佛山速度”。目前,该校八成以上专业服务地方支柱产业,14个专业为国家级、省级一流专业建设点,7个专业通过IEET国际工程认证专业,6个专业为省级重点专业,16个专业为国家级、省级特色专业,为佛山地方经济社会创新驱动发展提供了源源不断的动力,走出了一条具有广东特色的高水平理工科应用型大学建设的路子。
迄今为止,佛山科学技术学院已为国家和地方经济社会建设培养优秀人才17万余人,学校毕业生就业率在90%以上,其中2019年毕业生初次就业率位居全省第一。毕业生平均自主创业率为1.15%,是全省平均水平的2.4倍。学校先后获得教育部“全国创新创业典型经验高校(50强)”、教育部“产教融合实训基地优秀案例”、科技部“国家级星创天地”、团中央“中国青年创业社区(佛山站)”等一大批国字号荣誉称号。
相关链接:
软科世界大学学术排名(ShanghaiRanking’s Academic Ranking of World Universities,简称ARWU)是世界范围内首个综合性的全球大学排名,2003年首次发布,今年发布的是第19版。ARWU以其评价体系的客观和透明引领了国际大学排名的浪潮,是全球最具影响力和权威性的大学排名之一,在世界各地被广泛报道和大量引用,许多政府和大学从该排名出发,分析比较本国、本校的情况,采取各种举措来提升大学的国际竞争力。

在沧江工业园内,海天味业等一批企业先行先试数字化智能化转型。/佛山日报记者洪海摄
8月13日,高明区制造业数字化智能化转型发展大会召开,深入学习贯彻习近平新时代中国特色社会主义思想,全面落实制造强国战略,以新发展理念引领制造业数字化智能化转型发展,为高明加快建设现代化“三新”城市注入追赶超越的强劲动力。高明区委书记杨永泰、区长梁耀斌出席会议并讲话。
会议指出,全面开展制造业数字化智能化转型是大势所趋、发展所需、现实所迫。全区要坚决贯彻落实市委市政府“四大行动”及“十百千万”工程,重点抓好三个方面工作落实。一是要突出抓创新驱动。广大企业要善于学习借鉴海天味业创新发展经验,抓好核心技术攻关,将企业转型升级同区内构建科技创新集聚区相结合,提升自身科技研发能力。二是要突出抓企业主体。高明区将大力鼓励区内企业通过不同路径实现转型发展,打造一批标杆企业; 支持龙头企业发挥“头雁效应”,引领带动产业数字化发展; 用好正在规划建设的“三大万亩产业园区”等平台,为转型创造更多优质空间载体。三是要突出抓服务保障。高明将做好园区智能化改造提升,加快推进5G基站建设、润泽国际信息港建设等数字基础设施建设,着力招引培育共建工业互联网平台和服务商,更好地促进企业“上云用云”。
会议指出,高明要坚持制造业立区不动摇,将打造一流营商环境、推动制造业数字化智能化转型两项工作相结合,做好企业服务,不断压缩审批时限,助力制造业企业转型升级和发展,让企业真正扎根高明,并在高明实现更高质量发展。
会议强调,高明制造业发展已走到“十字路口”,各镇街各部门要提高思想认识和工作站位,深刻认识推动制造业数字化智能化转型发展是高明制造业“强身健体”之路; 要将推动制造业数字化智能化转型作为“一把手”工程来抓,主动担当,全力推进,让企业快速便捷享受到转型扶持; 要迅速对照市的相关政策方案,细化出台高明区的行动方案和若干政策措施,实事求是抓好培训,助推企业转型; 要以制造业实现高质量发展为最终目标,根据企业实际情况,“一企一策”鼓励支持企业转型发展。
区领导冼嘉奋、姜岳新,区相关单位负责人,区内制造业企业代表参加会议。
微信
新浪微博
QQ空间
QQ好友
豆瓣
Facebook
Twitter
