佛山参保人,长期在市外,医保能报销吗?
佛山参保人
长期在市外居住、工作,怎样才可在异地
就医现场医保报销呢?
分两步走!
1、第一步
在手机上提前办理异地就医备案。
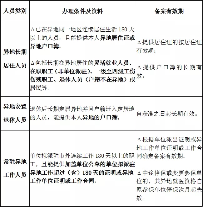
办理条件:
长住(驻)异地就医备案已开通网上办理!参保人在手机上可通过“粤省事”、“粤医保”微信小程序或安装“国家医保服务平台”APP办理。
下面以“粤省事”的操作为例
演示如下
01、打开微信,点击“发现”,进入“小程序”,搜索“粤省事”;
02、进入“粤省事”小程序,用户登录后点击“医保”;
03、点击“异地就医”,前往“异地就医备案登记”;
04、阅读“办理须知”,点击“开始办理”,按提示操作即可。办理后可在该界面点击“办理进度”查询审核结果。
2、第二步
参保人持社会保障卡到当地联网医院就医(医疗机构须已开通住院或门诊异地就医直接结算), 就可按佛山市同级医院的比例现场报销,更方便,更省心!
温馨提示
1、异地长期居住人员如不能出具居住证的,可提供当地公安部门出具的当地居住超过180天的证明材料或居住地村(居)委员会(含社区工作站)出具的长期异地居住超过180天的证明材料来申请长住异地就医业务。
2、除网上备案外,参保人也可带备相关资料到各镇(街)社保办事处前台办理备案。
3、在异地住院或门诊特定病种就医的参保患者,若备案后未能在联网医院直接结算的,可在就医后90天内备齐资料到各镇(街)社保办事处申请零星报销;在异地普通门诊就医的参保患者,备案后相关费用只可在联网医疗机构即时结算,不可办理零星报销。
赶紧收藏起来吧!
如果您对政策有任何疑问
请致电0757-12345或通过
“佛山12345”微信公众号咨询或反映!
具体有哪些待遇呢?
一起来看看
待遇包括工伤医疗待遇、伙食补助费、到统筹地区以外就医所需的交通食宿费用、辅助器具配置费用、停工留薪期待遇、停工留薪期生活护理费等。
注意
工伤职工与遭受事故伤害所在单位解除或者终止劳动关系,领取了一次性工伤医疗补助金和就业补助金的,工伤保险关系已经终止,工伤复发不再享有工伤保险待遇,原则上由工伤职工自理。
近日,昆大丽临线
开通计次票、定期票
进一步方便商务旅客和通勤旅客出行
昆大丽临线包含昆明至楚雄至大理铁路、大理至丽江铁路和大理至临沧铁路。沿途民族风情浓郁、自然风光旖旎多样。其中,大临铁路是云南“十三五”期间“交通扶贫重点项目”,也是云南通往南亚、东南亚的重要通道。
本次开通新型票制产品的车站有:昆明南、昆明、禄丰南、广通北、楚雄、南华、云南驿、祥云、大理、鹤庆、丽江、巍山、云县、临沧共14个车站。
如何购买计次票及定期票?
11月2日起,旅客可在铁路12306网站、铁路12306手机APP上购买昆大丽临线计次票、定期票。
旅客购买定期票后,在30天有效期内,可乘坐60次购买产品时指定席别和指定发到站的动车组列车。席别和票种仅限二等座、一等座的全价车票。
旅客购买计次票后,在90天有效期内,可乘坐20次购买产品时指定席别和指定发到站间的动车组列车。席别和票种仅限二等座、一等座的全价车票。
乘车人可以通过席位预约或者直接刷有效身份证原件两种方式进站乘车。
计次票、定期票票价有优惠吗?
计次票和定期票一次购买、一次支付、多次使用,并享受一定的票价折扣优惠,尤其适合商旅及通勤旅客。以昆明至大理计次票为例:
昆明至大理20次/90天计次票,二等座价格为2680元。
昆明至大理动车二等座票价为145元,乘坐20次总计需要2900元。购买计次票比单次购票20次优惠220元。
微信
新浪微博
QQ空间
QQ好友
豆瓣
Facebook
Twitter
