顺德区均安镇广中江高速天连段桥下空间设施配套建设工程竞争性磋商公告
项目概况
顺德区均安镇桥下空间改造项目---广中江高速天连段桥下空间设施配套建设工程采购项目的潜在供应商应在广东省政府采购网https://gdgpo.czt.gd.gov.cn/获取采购文件,并于2022年07月29日14时30分(北京时间)前提交响应文件。
一、项目基本情况
项目编号:440606-2022-08309
项目名称:顺德区均安镇桥下空间改造项目---广中江高速天连段桥下空间设施配套建设工程
采购方式:竞争性磋商
预算金额:3,363,263.56元
采购需求:
合同包1(顺德区均安镇桥下空间改造项目---广中江高速天连段桥下空间设施配套建设工程):
合同包预算金额:3,363,263.56元
本合同包不接受联合体投标
合同履行期限:工期总日历天数:120日历天
二、申请人的资格要求:
1.投标供应商应具备《政府采购法》第二十二条规定的条件,提供下列材料:
1)具有独立承担民事责任的能力:须为在中华人民共和国境内注册的法人或其他组织或自然人, 投标(响应)时提交有效的营业执照(或事业法人登记证或身份证等相关证明) 副本复印件;
2)具有良好的商业信誉和健全的财务会计制度:须具有良好的商业信誉和健全的财务会计制度【提供2020年度或2021年度经审计的财务报告及财务报表(资产负债表、利润表和现金流量表)复印件(要求:审计报告由第三方会计师事务所或其它合法审计机构出具)或基本开户银行出具的资信证明的复印件(要求:资信证明书内容应能够清晰准确反映供应商最近6个月内(从本项目采购公告发布之日起,往前倒推计算)的商业信誉情况和满足采购文件有关要求。如成立时间不足6个月的,按成立时间提供)】;
3)履行合同所必需的设备和专业技术能力:可提供但不限于以下举例的证明材料(如经营场所或所拥有的设备购置发票或技术人员情况或资源等图片描述或材料复印件);
4)有依法缴纳税收和社会保障资金的良好记录:须提供①投标截止日前6个月内任意1个月依法缴纳税收的有效证明材料和②投标截止日前6个月内任意1个月依法缴纳社会保险的凭据(专用收据或社会保险缴纳清单)相关证明材料。如依法免税或不需要缴纳社会保障资金的,提供相应证明材料;
5)参加采购活动前3年内,在经营活动中没有重大违法记录:须参照投标(报价)函相关承诺格式内容。 重大违法记录,是指供应商因违法经营受到刑事处罚或者责令停产停业、吊销许可证或者执照、较大数额罚款等行政处罚。(对于“较大数额罚款”,根据《财政部关于<中华人民共和国政府采购法实施条例>第十九条第一款“较大数额罚款”具体适用问题的意见》(财库〔2022〕3号),明确《中华人民共和国政府采购法实施条例》第十九条第一款规定的“较大数额罚款”认定为200万元以上的罚款,法律、行政法规以及国务院有关部门明确规定相关领域“较大数额罚款”标准高于200万元的,从其规定);法律、行政法规规定的其他条件。
2.落实政府采购政策需满足的资格要求:
合同包1(顺德区均安镇桥下空间改造项目---广中江高速天连段桥下空间设施配套建设工程)落实政府采购政策需满足的资格要求如下:
采购包整体专门面向中小企业;只允许中小微企业、监狱企业、残疾人福利性单位参与本项目投标。中小企业具体标准根据《工业和信息化部、国家统计局、国家发展和改革委员会、财政部关于印发中小企业划型标准规定的通知》(工信部联企业〔2011〕300号)文件进行划分;监狱企业根据(财库〔2014〕68号)的规定;残疾人福利性单位根据(财库〔2017〕141号)的规定。须提供有效的中小企业声明函(或残疾人福利性单位声明函或监狱企业证明文件)。本项目所属行业为建筑业。
3.本项目的特定资格要求:
合同包1(顺德区均安镇桥下空间改造项目---广中江高速天连段桥下空间设施配套建设工程)特定资格要求如下:
(1)(1)供应商必须具有承接本工程所需的市政公用工程施工总承包三级或以上资质; (2)供应商必须持有有效的《安全生产许可证》; (3)供应商应在“佛山市建筑诚信评价体系管理平台”中办理了登记并获得诚信编号(类别:建筑业企业),诚信等级须为C级或以上,且未被系统锁定,供应商须提供佛山市建筑诚信评价体系管理平台的相关信息网页打印件; (4)根据《广东省住房和城乡建设厅关于取消省外建筑企业和人员进粤信息备案有关工作的通知》(粤建市〔2015〕52号)的规定,广东省以外的供应商,须在广东建设信息网(网址:www.gdcic.net)的“进粤企业和人员诚信信息登记平台”录入相关信息并通过数据规范检查,并提供供应商进粤企业及人员信息登记的网页打印件; (5)供应商未被列入“信用中国”网站(www.creditchina.gov.cn)“记录失信被执行人或重大税收违法案件当事人名单或政府采购严重违法失信行为”记录名单;未处于中国政府采购网(www.ccgp.gov.cn)“政府采购严重违法失信行为信息记录”中的禁止参加政府采购活动期间。(以采购代理机构于磋商响应截止日当天在“信用中国”网站(www.creditchina.gov.cn)及中国政府采购网(www.ccgp.gov.cn)查询结果为准,如相关失信记录已失效,供应商需提供相关证明资料)。 (6)本项目不接受联合体参加磋商。 (7)单位负责人为同一人或者存在直接控股、 管理关系的不同供应商,不得同时参加本采购项目(或采购包) 投标(响应)。 为本项目提供整体设计、 规范编制或者项目管理、 监理、 检测等服务的供应商, 不得再参与本项目投标(响应)。
三、获取采购文件
时间:2022年07月19日至2022年07月25日,每天上午00:00:00至12:00:00,下午12:00:00至23:59:59(北京时间,法定节假日除外)
地点:广东省政府采购网https://gdgpo.czt.gd.gov.cn/
方式:在线获取
售价:免费获取
四、响应文件提交
截止时间:2022年07月29日14时30分00秒(北京时间)
地点:广东省政府采购网https://gdgpo.czt.gd.gov.cn/
五、开启
时间:2022年07月29日 14时30分00秒(北京时间)
地点:广东省政府采购网https://gdgpo.czt.gd.gov.cn/
六、公告期限
自本公告发布之日起3个工作日。
七、其他补充事宜
1.本项目采用电子系统进行招投标,请在投标前详细阅读供应商操作手册,手册获取网址:https://gdgpo.czt.gd.gov.cn/help/transaction/download.html。投标供应商在使用过程中遇到涉及系统使用的问题,可通过400-1832-999进行咨询或通过广东政府采购智慧云平台运维服务说明中提供的其他服务方式获取帮助。
2.供应商参加本项目投标,需要提前办理CA和电子签章,办理方式和注意事项详见供应商操作手册与CA办理指南,指南获取地址:https://gdgpo.czt.gd.gov.cn/help/problem/。
3.如需缴纳保证金,供应商可通过'广东政府采购智慧云平台金融服务中心'(http://gdgpo.czt.gd.gov.cn/zcdservice/zcd/guangdong/),申请办理投标(响应)担保函、保险(保证)保函。
4.本项目采用远程电子开标的,投标人的法定代表人或其授权代表应当按照本招标公告载明的时间和模式等要求参加开标。在投标截止时间前30分钟,应当登录云平台开标大厅进行签到,并且填写授权代表的姓名与手机号码。若因签到时填写的授权代表信息有误而导致的不良后果,由供应商自行承担。
八、凡对本次采购提出询问,请按以下方式联系。
1.采购人信息
名 称:佛山市顺德区均安镇综合行政执法办公室
地 址:佛山市顺德区均安镇
联系方式:0757-25389016
2.采购代理机构信息
名 称:佛山市欣禹工程咨询有限公司
地 址:广东省佛山市禅城区岭南大道北129号中区一座1703室
联系方式:0757-83130869 0757-83130919
3.项目联系方式
项目联系人:罗小姐 蓝小姐
电 话:0757-83130869 0757-83130919
广州穗科建设管理有限公司受广东佛高城市投资有限公司的委托,对佛山高新区极核—创新灯塔社区项目人才公寓建设工程廉洁风险同步预防审计服务(第二次)进行公开招标,欢迎符合资格条件的投标人投标。
一、项目基本情况
1.项目编号:JG2022(SZ)XZ0056
2.项目名称:佛山高新区极核—创新灯塔社区项目人才公寓建设工程廉洁风险同步预防审计服务(第二次)
3.采购项目最高限价:¥233.35452万元
4.采购项目内容及需求:佛山高新区极核—创新灯塔社区项目人才公寓建设工程廉洁风险同步预防审计服务(第二次),具体内容及需求详见“第二部分 用户需求”。
二、申请人的资格
1.申请人应具备以下条件(联合体各方均须符合);
(1)具有独立承担民事责任的能力;
(2)具有良好的商业信誉和健全的财务会计制度;
(3)具有履行合同所必需的设备和专业技术能力;
(4)有依法缴纳税收和社会保障资金的良好记录;
(5)参加采购活动前三年内,在经营活动中没有重大违法记录;
(6)法律、行政法规规定的其他条件。
2.投标人(联合体任一单位)须具有有效的《会计师事务所执业证书》。
3.本项目接受联合体投标,联合体成员数量不超过2家,牵头人在联合体投标协议书中明确。
4.投标人未被列入“信用中国”网站(www.creditchina.gov.cn)以下情形之一:①记录失信被执行人;②重大税收违法案件当事人名单;③政府采购严重违法失信行为。(说明:①由采购人、采购代理机构于投标截止日在“信用中国”网站(www.creditchina.gov.cn)及中国政府采购网(www.ccgp.gov.cn)查询结果为准,如在上述网站查询结果均显示没有相关记录,视为不存在上述不良信用记录。②采购代理机构同时对信用信息查询记录和证据截图或下载存档;③投标人为分支机构或联合体有成员为分支机构的,同时对该分支机构所属总公司(总所)进行信用记录查询,该分支机构所属总公司(总所)存在不良信用记录的,视同供应商存在不良信用记录;联合体投标的,联合体任一方成员存在不良信用记录的,视同联合体存在不良信用记录)
5.与采购人存在利害关系可能影响招标公正性的法人、其他组织或者个人,不得参加投标。单位负责人为同一人或者存在直接控股、管理关系的不同供应商,不得参加同一合同项下的采购活动。
注:已成功购买招标文件的供应商参加投标的,不代表已通过资格性审查或符合性审查。
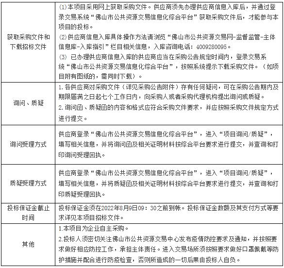
三、获取招标文件
时间:2022年7月19日至2022年7月26日,每天上午09:00:00至12:00:00,下午14:30:00至17:30:00(北京时间,法定节假日除外)。
1.地点:佛山市公共资源交易信息化综合平台http://ggzy.foshan.gov.cn/。
2.方式:通过网上获取采购文件,详情见 六、其他补充事宜。
3.售价(元):每套售价人民币300.00元,售后不退。在项目开标当天由采购代理机构以现金形式现场收取。不缴纳招标文件费用的,视为自动放弃投标权利。
四、提交投标文件截止时间、开标时间和地点
1.提交时间:2022年8月9日9点30分(北京时间)
2.提交地点:佛山市禅城区季华五路28号公交大厦6楼佛山市公共资源交易中心开标(5)室。
五、公告期限
自本公告发布之日起5个工作日。
六、其他补充事宜
供应商须按照采购文件要求,登录佛山市公共资源交易信息化综合平台进行网上获取采购文件和递交纸质投标文件。
七、对本次招标提出询问,请按以下方式联系。
1.采购人信息
名称:广东佛高城市投资有限公司
地址:佛山市南海区狮山镇万锦路2号创业中心(办公楼)B座
联系方式:莫永彬 0757-86689351
2.采购代理机构信息
名称:广州穗科建设管理有限公司
地址:佛山市禅城区兴华路25号佛山国家高新区(拓思)企业孵化中心4栋302、303房
联系方式:肖智会 0757-83130059
3.项目联系方式
项目联系人:肖智会
电话:0757-83130059
佛山市高明区杨和镇公共资源交易所受佛山市高明区杨和镇皂幕山旅游开发有限公司的委托,定于2022年8月1日上午10:30在我所三楼开标室对杨和镇皂幕山旅游开发有限公司皂幕山旅游风景区自动售卖机场地出租项目进行竞投。本项目采用暗标方式进行,欢迎有意参加投标单位及个人前来报名竞价。
一、项目基本情况
(一)资产类型及面积:自动售机场地,6处场地统一打包出租:佛山第一梯入口商铺(1台)、逐云亭路段(1台)、多岐亭商铺(2台)、山顶商铺(2台)(以业主确定的实际界线为准)。
(二)标的物所在位置:高明区杨和镇皂幕山旅游风景区内。
(三)资产经营用途:商业用途,限用于食品销售(含预包装食品)、日用品,严禁售卖烟草制品,且必须符合法律法规及地方政策规定。
(四)具体情况:
|
序号 |
资产名称 |
合同年限(年) |
交易底价(元/日) |
合同押金(元) |
投标保证金(元) |
|
1 |
皂幕山旅游风景区自动售机场地(共6处) |
2 |
300 |
20000 |
5000 |
(五)租金收取方式:一年一付,先支付后使用。
(六)其他内容详见合同,以合同为准。
二、免责声明
本项目标的物若出现产权归属问题,及与此相关的一切纠纷,由业主方负责解决,我所不承担任何责任。
三、投标人准入条件
中华人民共和国境内的法人、自然人和其他组织,除法律另有规定外,均可单独申请投标。
四、本次项目采用现场提交报价文件的投标方式(即暗标)竞投,按照价高者得原则进行,若出现报价相同,则通过摇号方式现场确定中标人。本次招标不设立候选中标人。
五、报名时间、地点及需提交的资料
(一)报名时间:2022年7月22日至2022年7月28日上午9:00—11:30,下午3:00—5:00(节假日除外)。
(二)报名地点:佛山市高明区杨和镇公共资源交易所。
(三)需提交的资料
1.自然人持有本人有效的身份证原件及复印件。
2.企业法人投标,须持有效营业执照或机构代码证复印件、法定代表人有效身份证原件及复印件一份(复印件需加盖公章)。
3.法人、其他组织法定代表人委托他人办理的,还应提交授权委托书及委托代理人的有效身份证原件及复印件(委托书及复印件需加盖公章)。
4.报名表(可在报名点领取并填写)。
六、投标保证金
(一)投标人必须在2022年7月29日下午17:00前通过银行转账方式缴纳投标保证金,投标保证金由佛山市高明区杨和镇公共资源交易所收取并集中管理,银行账号在报名点领取。
(二)银行转账方式采用现金柜台缴纳或者银行柜台本人账户转账方式办理,不接受网银或柜员机缴纳方式。缴款单备注栏/用途栏请注明发包项目和缴款单位名称。投标保证金最迟必须在开标前一个工作日到账,且各投标人必须在开标前一个工作日带备缴款凭证到杨和镇公共资源交易所换领收据,否则作无效投标处理。
(三)开标结束后,投标人必须开具收款收据到杨和镇公共资源交易所办理退还保证金手续,投标保证金只能以银行转账方式退还到投标人报名时提交的本人银行账户。投标人未能成功竞得的,在该项交易中标公示结束之日起5个工作日内一次性退还。
七、开标时间、地点及注意事项
(一)开标定于2022年8月1日上午10:30在佛山市高明区杨和镇公共资源交易所开标室正式开始。投标人请于2022年8月1日上午10:30前,到我交易所开标室现场并提交相关资料,迟到者作自动弃权处理。携带资料明细如下。
1.自然人投标,须持有本人有效身份证原件和投标保证金收据原件(个人竞租不得委托他人参与投标,否则为无效标)。
2.企业法人投标,须持有法定代表人身份证原件和投标保证金收据原件;法人、其他组织法定代表人委托他人办理的,应提交授权委托书及委托代理人的有效身份证原件和投标保证金收据原件。
(二)注意事项
1.投标现场只限投标人凭以上资料单独入场参与投标。
2.该项目进行投标时,如果参与投标的单位少于三人或有效报价少于三份时,该投标结果仍然有效。
3.投标人应详细了解项目交易内容(含合同)。
八、投标人可自行到标的物现场踏勘。投标申请一经受理确认后,即视为投标人对投标相关文件及标的物现状无异议并全部接受,并对有关承诺承担法律责任。
九、联系方式
佛山市高明区杨和镇皂幕山旅游开发有限公司(业主方)
联系人:杜先生
联系电话:13420621272
佛山市高明区杨和镇公共资源交易所
联系地址:佛山市高明区杨和镇高明大道中69号
联系人:夏小姐、仇小姐
联系电话:0757-88806581
佛山市高明区杨和镇公共资源交易所
2022年7月21日
微信
新浪微博
QQ空间
QQ好友
豆瓣
Facebook
Twitter

