禅城、南海、高明区高温预警信号升级为红色
7月25日白天,禅城区、南海区、高明区将高温橙色预警信号升为最高气温级别的红色,预计未来两天各区最高气温将达39℃或以上。本周佛山市高温炎热天气持续,最高气温可达38℃至39℃,市民要采取有效防暑降温措施,白天尽量减少户外活动,同时需特别注意防火。
7月25日最高气温预报。
顺德区、三水区气象灾害应急领导小组分别于7月25日9时、11时15分将高温IV级应急响应升级为Ⅲ级,要求各部门按照预案要求,认真做好各项防御工作。
同日,高明、禅城、南海区高温预警信号先后升级:高明区气象台于11时45分将高温橙色预警信号升为红色;佛山市气象台于12时00分将禅城区高温橙色预警信号升为红色;南海区气象台于12时17分将该区高温橙色预警信号升为红色。
高温红色预警信号。
加上顺德区,截至7月25日12时30分,全市已有4个区发布高温红色预警信号。
据悉,这是2006年广东预警信号发布机制“服役”以来,我市最大范围发布高温红色预警信号,其中高明区为第1次发布该信号,禅城、南海第2次发布(上一次于2017年8月22日),顺德区为第3次发布(即2022年7月24日、2017年7月20日和8月22日)。
7月26日最高气温预报。
佛山市气象台7月25日12时25分发布,截至当日12时,我市国家气象观测站录得最高气温:南海36.2℃,顺德36.0℃,三水35.7℃。预计7月25日至26日我市最高气温将达39℃左右。
7月25日12时30分,全市气象预警信号情况。
目前,禅城、南海、顺德、高明区高温红色预警信号、三水区高温橙色预警信号,全市森林火险黄色预警信号正在生效。市民要采取有效防暑降温措施,白天尽量减少户外活动,并特别注意防火;相关部门需关注持续高温天气的不利影响。
酷热来袭的生活注意事项。
7月25日,顺芯城(容桂)创芯智造产业园举行一期封顶仪式,标志着容桂战略性新兴产业再添匠“芯”之作,在“疫情要防住、经济要稳住”背景下交出了一份实干答卷,助力顺德加快融入智造核“芯”圈。
年产值25亿芯片项目封顶,千亿大镇工业投资热火朝天
作为全国制造业重地,顺德工业总产值和上市公司总市值双双突破万亿,形成了一批极具影响力的先进产业集群。
要在高基数上实现城市能级的新跨越,开路先锋容桂,以村改为突破口,引项目、谋创新、扩规模,重塑产业格局,全力储备产业经济的新增长点和新亮点。
顺芯城(容桂)创芯智造产业园(以下简称“顺芯城”)落子容桂,正是容桂产业转型升级的又一关键“谋篇布局”。
作为广东省重点项目,顺芯城由国家高新技术企业广东高普达集团和高劲(广东)芯片科技有限公司共同投资开发,园区占地130亩,建筑面积约35万㎡,总投资10.3亿元,达产后预计年产值达25亿元,年纳税超1亿元,将打造成芯片设计、封装测试及芯片应用全链条的高端芯片创新应用产业基地。
今年,容桂在工业投资领域喜事连连,新年伊始,一周落户4个优质产业项目;2月,联柏科技总部项目“拿地即动工”,再刷新速度;今天喜迎顺芯城一期封顶;下半年,3家本土企业增资扩产项目已列入日程,目前,累计已落户在建超亿元产业项目20个,投资总额约157亿元;密切跟进本土增资扩产项目22个,总投资超83亿元;在谈区外重点招商项目8个,总投资超25亿元。千亿大镇雄风不减,工业投资热火朝天!
深耕营商环境建设,拉满企业投资信心条
今年,经济面临需求收缩、供给冲击和预期转弱的三重压力。在这样经济环境下,仍有这么多务实求真的企业家、创新优质的项目坚定选择顺德选择容桂,惟其艰难,更见其勇,这来自于对容桂这方水土毫不动摇的发展信心。
广东高普达集团股份有限公司董事长廖卓文对顺德的营商环境作出了高度赞扬:“尽管受到疫情的影响,自项目动工至今,仅6个月,我们的一期建筑主体就顺利封顶。这离不开顺德区和容桂街道各部门的大力支持,顺德速度、容桂样式的政府服务,让我们深切感受到‘嚟顺德,一定得’!”
据了解,容桂制定了重点项目专员服务制度,主动靠前服务企业,区镇联动,协同发力,全力构建“益晒你”和顺心顺意企业服务体系,为产业落地、企业发展提供全方位、全流程、全链条的优质服务,推动“政策红利”转化成“企业效益”,让广大企业“在容桂,定富贵”。
打造顺深合作样板,抢占芯片集群“制高点”
今年7月,佛山发布《佛山半导体及集成电路产业集群发展行动方案》,顺德也先后发布《佛山市顺德区关于促进集成电路芯片产业发展实施办法》,锚定芯片创新高地和产业新城目标。
为抢占发展先机,容桂积极推进集成电路产业布局,大力打造人工智能和芯片产业园千亩产业园,形成了西部片区有顺芯城、华腾芯城,中部片区有中建国际·创新智慧城,东部片区有富信科技热电产业园的领航方阵。通过精布局、建载体、引链长、强集聚、出政策、优服务,容桂特色的集成电路产业发展生态已具雏形。
顺芯城一期项目封顶后,预计明年3月交付,6月投产。目前积极引入芯片上下游企业超30家,其中来自深圳的企业有14家。容桂积极践行“深圳创新+顺德制造”合作模式,在今年年初,成功为位于华口的顺深产业城核心区载入两大产业项目。
容桂街道相关负责人表示:“容桂要用好区位及产业优势,深化‘顺德制造+深圳创新’合作模式,争当承接深圳创新成果转化的最佳落脚点。同时,要抓住发展集成电路新兴产业集群的政策机遇,做好产业生态建设,围绕集群‘补链强链’,通过头雁项目带动集成电路产业产业链上下延伸,实现换道超车,跨越发展。”
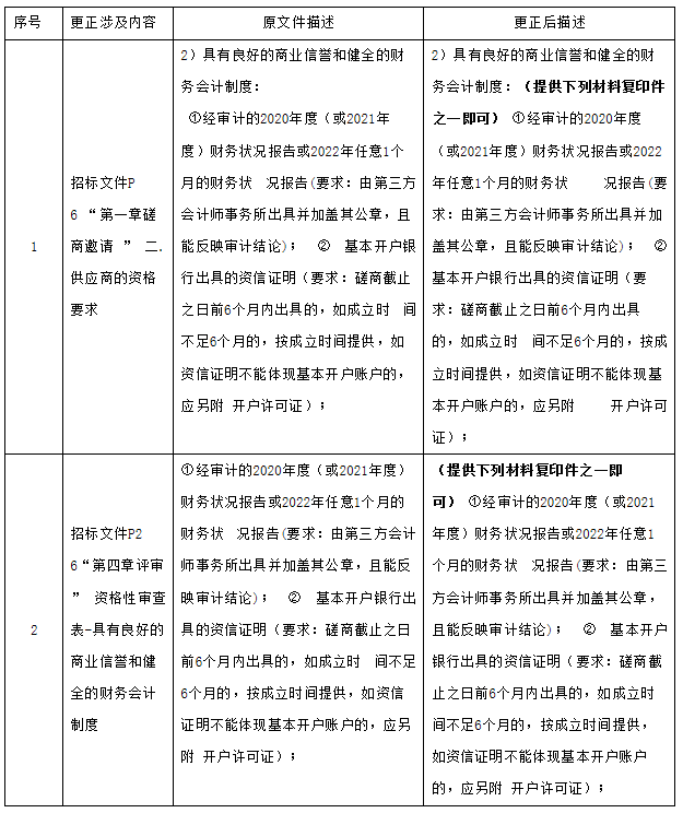
一、项目基本情况
原公告的采购项目编号:440606-2022-07685
原公告的采购项目名称:佛山市顺德区实验中学电压增容项目
首次公告日期:2022年07月11日
二、更正信息:
更正事项:采购公告与采购文件
更正原因:
澄清修改。
更正内容:
其他内容不变
更正日期:2022年07月21日
三、其他补充事项
1.本项目采用电子系统进行招投标,请在投标前详细阅读供应商操作手册,手册获取网址:https://gdgpo.czt.gd.gov.cn/help/transaction/download.html。投标供应商在使用过程中遇到涉及系统使用的问题,可通过400-1832-999进行咨询或通过广东政府采购智慧云平台运维服务说明中提供的其他服务方式获取帮助。
2.供应商参加本项目投标,需要提前办理CA和电子签章,办理方式和注意事项详见供应商操作手册与CA办理指南,指南获取地址:https://gdgpo.czt.gd.gov.cn/help/problem/。
3.如需缴纳保证金,供应商可通过'广东政府采购智慧云平台金融服务中心'(http://gdgpo.czt.gd.gov.cn/zcdservice/zcd/guangdong/),申请办理投标(响应)担保函、保险(保证)保函。
4.响应文件在广东省政府采购网https://gdgpo.czt.gd.gov.cn/线上提交,开标地点为 佛山市顺德区公共资源交易中心开标室。
5.请供应商特别注意,供应商提供虚假材料谋取中标、成交的,成交或者成交后无正当理由拒绝与采购人签订合同的行为均属于违法行为,将被处以采购金额千分之五以上千分之十以下的罚款,列入不良行为记录名单,在一至三年内禁止参加政府采购活动,有违法所得的,并处没收违法所得,情节严重的,由工商行政管理机关吊销营业执照;构成犯罪的,依法追究刑事责任。
四、凡对本次公告内容提出询问,请按以下方式联系。
1.采购人信息
名 称:佛山市顺德区实验中学
地 址:佛山市顺德区桂畔路(顺德启智学校东)
联系方式:0757-22369808
2.采购代理机构信息
名 称:广东人信工程咨询有限公司
地 址:佛山市顺德区大良街道碧水路置业广场3号楼13层
联系方式:0757-22317106
3.项目联系方式
项目联系人:谢小姐
电 话:0757-22317106
微信
新浪微博
QQ空间
QQ好友
豆瓣
Facebook
Twitter

