南海区海纳桥南岸广场及整体提升项目施工监理招标公告
1.招标条件
橹尾撬水道景观步行桥工程—海纳桥南岸广场及整体提升项目已由佛山市南海区发展和改革局以南发改资投审〔2020〕1号批准(备案)建设,招标人为佛山市南海三山新城投资发展有限公司,建设资金来自财政资金,已具备招标条件,现对本项目施工监理进行公开招标。
2.工程概况与招标范围
2.1 建设地点:佛山市南海区。
2.2 项目建设规模:建设海纳桥南岸广场及整体提升项目,包括红卫医院办公楼拆迁、海纳桥(步行桥一)南岸广场景观建设、山坡平台及其连接栈道、两座步行桥桥体的人文元素等内容。本次招标项目建安费概算价约为¥14,981,032.75元
2.3 监理服务期:监理服务期为545日历天,其中施工期监理180日历天,以及365日历天的保修期(养护期)监理;在保修期(养护期)内若发生保修项目时,监理单位必须对保修项目进行监理。如本项目工期延长,招标人不增加附加工作酬金。
2.4 招标控制价:378490.31元。
2.5 本招标工程共分 1 个标段,各标段招标内容、规模:橹尾撬水道景观步行桥工程—海纳桥南岸广场及整体提升项目阶段以及保修期的监理服务。包括但不限于以下内容:施工准备阶段、施工阶段、工程保修阶段的成本、质量、进度、安全控制;监督、管理建设工程合同的履行;做好控制工程款计量和支付、工程变更和签证等监理工作,协调建设单位和工程建设有关各方的工作关系,以及配合项目移交和项目竣工结算审查等规范要求的全过程监理工作。
2.6 承包方式:☑固定总价包干
2.7 质量要求:公平、独立、诚信、科学地开展建设工程监理与相关服务工作,并应符合国家现行建设工程监理规范及有关工程建设标准的规定。
3.资格审查方式
本工程采用“资格后审”的方式确定合格投标人。
4.投标人资格要求
投标人应具备承担本工程监理的资质条件、能力和信誉,具体要求如下:
4.1 法人资格
投标人应具有独立法人资格并依法取得营业执照,营业执照处于有效期。
4.2 对投标人企业的资质要求
4.2.1 投标人须具有承接本项目所需的建设主管部门颁发的工程监理综合资质或市政公用工程监理乙级(或以上)资质。
4.2.2 本工程不接受联合体投标。
4.3 投标人须按照《佛山市发展和改革局等六部门关于规范招投标市场秩序、遏制弄虚作假等违规行为的意见》的要求签署《诚信投标承诺书》,由法定代表人签字并盖单位公章。
4.4投标人应有良好信誉,且在佛山市(区)行业行政主管部门的诚信管理系统中办理登记并获得诚信编号。
4.4.1投标人应在佛山市建筑诚信评价体系管理平台中办理登记并获得对应行业的建筑行业诚信档案,佛山市建筑诚信评价体系管理平台的考评等级为C级或以上且状态显示为“正常”(以资格审查当天的查询结果为准)。
4.4.2 广东省以外的投标人,须提供在广东建设信息网(网址:www.gdcic.net)“进粤企业和人员诚信信息登记平台”专栏关于投标人进粤企业及人员信息登记的网页打印件。
4.5 对投标人拟派总监理工程师的要求
4.5.1 对拟派总监理工程师的资格要求:具备注册于投标人本单位的市政公用工程专业监理工程师注册证书。
4.5.2 拟派总监理工程师必须在佛山市建筑诚信评价体系管理平台登记的人员中选取,并且拟派总监理工程师必须在资格审查当日未被锁定三次。省外进粤企业,拟派总监理工程师须在“进粤企业和人员诚信信息登记平台”办理了登记手续。
4.5.3拟派总监理工程师在其他在建项目中有担任总监理工程师的,需承诺如中标后保证总监在本项目常驻现场,如不能满足驻场要求,则招标人有权取消其中标资格,并有权按合同约定对中标单位进行处罚。
4.5.4 需提供投标人近期(扣除发布招标公告当月往前顺推 6 个月)为拟派总监理工程师缴纳社保资金的有效的社保证明材料。以投标人(或其分支机构)所属当地社保管理部门出具(或确认)的证明材料的原件的扫描件为准。
4.5.5投标人应慎重考虑选派一名总监理工程师参加多个项目的投标竞争,如拟派总监理工程师在两个及以上项目均中标的,只能按照不同项目中标通知书发出的时间先后,担任不超过三个项目的总监理工程师。当拟派总监理工程师担任总监理工程师
的项目已超过三个时,后确定该企业为中标人的项目的招标人将取消其中标资格。
4.6 对投标人企业的信誉要求
4.6.1 没有处于被责令停业,财产被接管、冻结,破产状态。
4.6.2 没有受到取消投标资格的行政处罚。(此处所指的“处罚”,是指依据《中华人民共和国行政处罚法》作出的有关取消投标资格的行政处罚,且该行政处罚信息已按照行政执法公示制度公开,除此之外,其他以通知、通报等形式或依据规范性文件对投标人投标资格作出的限制,不属于此处所指的“处罚”范畴)
4.6.3 在最近三年内没有发生骗取中标或严重违约或重大监理质量问题。(此处“骗取中标”是指依据《中华人民共和国行政处罚法》所作出的《行政处罚决定书》中所认定的违法行为;“严重违约或重大监理质量问题”则以司法、仲裁机构等出具的生效文件予以认定,其中的“重大”监理质量问题,是指生效文件认定的“重大”事故等级达到《关于做好房屋建筑和市政基础设施工程质量事故报告和调查处理工作的通知》和《生产安全事故报告和调查处理条例》的标准;“最近三年”是指该项目招标公告发出之日起往前顺推三年,以《行政处罚决定书》或司法、仲裁机构等出具的生效文件的落款时间为准)
4.6.4 根据佛山市中级人民法院《启用执行联动机制决定书》和《协助执行通知书》的要求,投标人若为名单上的失信被执行人,不得参加本工程项目投标。
4.6.5 根据《佛山市发展和改革局等8部门关于在公共资源交易事项中进行信用信息查询和实施联合奖惩的通知》(佛发改信用〔2019〕1号),对被佛山市公共信用信息管理系统列入失信名单的投标人,不得参加投标。
5.招标文件等资料的获取
5.1 凡有意参加投标者,可于 2022 年 7 月 26 日至投标截止时间前登录佛山市公共资源交易信息化综合平台下载招标文件等资料。具体操作方法请浏览“佛山市公共资源交易网”网站“交易指南”中的工程交易栏目。网址:http://ggzy.foshan.gov.cn,业务咨询电话:0757-83990765、0757-83991581。
5.2 招标文件一经在佛山市公共资源交易网发布,视作已发放给所有投标人,各投标人应及时下载电子版招标文件(供下载的招标文件有PDF和WORD版本时,若有不一致,以招标人盖章的PDF版本招标文件为准)。否则所造成的一切后果由投标人自负。
6.投标保证金
6.1 本工程要求投标人提交0.6万元的投标保证金。
6.2 投标人可自行选择采用现金或投标担保的形式提交投标保证金。
7.投标文件的递交
7.1 投标文件递交的截止时间
7.1.1 投标文件递交的截止时间:2022 年 8 月 17 日09时 30 分。
7.1.2 开标时间:2022 年 8 月 17 日 9 时 30 分。
7.1.3 递交投标文件起止时间与开标时间是否有变化,请密切留意招标澄清(答疑)、补充、修改等文件中的相关信息。
7.2 投标人须在投标截止前将加密的投标文件通过佛山市公共资源交易网成功上传。
7.3 投标人须在投标截止前将加密的电子投标文件通过佛山市公共资源交易网成功上传,本工程电子投标文件要求投标人采用远程解密。解密开始时间以开标现场招标人(或招标代理)在佛山公共资源交易信息化综合平台-交易平台本项目点击【开始解密】按钮的时间为准,投标人须在解密时间开始后60分钟内在佛山公共资源交易信息化综合平台-交易平台对本工程的电子投标文件完成解密工程。
投标人应在本工程投标截止时间后密切关注佛山公共资源交易信息化综合平台-交易平台本项目远程解密界面信息,并按规定的时间和要求进行电子投标文件远程解密操作,因投标人自身原因导致电子投标文件在规定时间内未能成功解密的,视为无效投标。投标人采用远程解密方式解密电子投标文件的,视为默认开标结果。
8.发布公告的媒介
本次招标公告同时在佛山市公共资源交易中心南海分中心网页以及广东省招标投标监管网、佛山市公共资源交易网发布。公告内容和时间不一致时,以佛山市公共资源交易网发布的为准。
9.其他
10.1 递交投标文件的投标人少于3个的,招标人应当依法重新招标。
10.2 参与投标的法定代表人或委托代理人须具有交易员资格。
10.3 本次招标采用的评定标办法是 综合评估法 。
10.联系方式
招标人:佛山市南海三山新城投资发展有限公司
地址:佛山市南海区三山新城港口路三山科创中心C7座
联系人: 黎工
联系电话: 0757-86789003
招标代理机构:广东德汇工程咨询有限公司
地址:佛山市南海区桂城街道C时代互联网产业园3座304B
邮编:528200
联系人:黄工、陈工
电话:0757-86705717
电子邮件:gddhzx@126.com
2022年火灾隐患重点地区整治工作招标项目的潜在投标人应在广东省政府采购网https://gdgpo.czt.gd.gov.cn/获取招标文件,并于 2022年08月15日 09时00分(北京时间)前递交投标文件。
一、项目基本情况
项目编号:2022樵采(采购)022号
项目名称:2022年火灾隐患重点地区整治工作
采购方式:公开招标
预算金额:4,800,000.00元
采购需求:
合同包1(2022年火灾隐患重点地区整治工作):
合同包预算金额:4,800,000.00元
本合同包不接受联合体投标
合同履行期限:2022年11月30日前完成辖区范围内三小场所、出租屋、公共场所(含大型商业综合体和大型批发市场)、工业建筑,四类场所隐患排查报告及整治意见书的纸质版及电子文档。
二、申请人的资格要求:
1.投标供应商应具备《政府采购法》第二十二条规定的条件,提供下列材料:
1)具有独立承担民事责任的能力:在中华人民共和国境内注册的法人或其他组织或自然人,投标(响应)时提交有效的 营业执照(或事业法人登记证或身份证等相关证明) 副本复印件。分支机构投标的,须提供总公司和分公司营业执照副本复印件,总公司出具给分支机构的授权书。
2)有依法缴纳税收和社会保障资金的良好记录:提供投标截止日前6个月内任意1个月依法缴纳税收和社会保障资金的相关材料。如依法免税或不需要缴纳社会保障资金的,提供相应证明材料。
3)具有良好的商业信誉和健全的财务会计制度:具有良好的商业信誉和健全的财务会计制度:(1)财务状况报告可提供以下三种形式之一:1)经审计的2021年度财务报告。要求:提供由第三方会计师事务所或审计机构出具的审计报告,能清晰显示第三方会计师事务所或审计机构的印章,并能反映审计结论。 2)基本开户银行出具的资信证明,并同时提交开 户(基本户)许可证或银行出具相关证明材料的扫 描件。 资信证明要求: ①资信证明书内容应能够清晰准确反映投标人最近 6个月内(从本项目采购公告发布之日起,往前倒 推计算)的商业信誉情况和满足采购文件有关要求,且其符合性及有效性将 以采购人审查结果为准。如成立时间不足6个月 的,按其开立基本存款账户开户时间提供。 ②资信证明的落款单位名称必须 与开户(基本户)的开户银行名称一致,如不一 致的,视作不符合采购文件要求,将作无效处理。 ③资信证明参考格式详见“投标文件格式”。 ④资信证明书格式有抬头的, 可以写本项目的采购人或代理机构单位全称,即“佛山市南海区西樵镇应急管理办公室”或“广东省琛联工程项目咨询有限公司”。 ⑤开户(基本户)许可证已取消的,应提供能体现基本开户银行的“基本存款账户信息”的相关证明。
4)履行合同所必需的设备和专业技术能力:按投标(响应)文件格式填报设备及专业技术能力情况。 5)参加采购活动前3年内,在经营活动中没有重大违法记录:在经营活动中没有重大违法记录:参照投标(报价)函相关承诺格式内容。重大违法记录,是指投标人因违法经营受到刑事处罚或者责令停产停业、吊销许可证或者执照、较大数额 罚款等行政处罚。(较大数额罚款按照发出行政处罚决定书部门所在省级政府,或实行垂直领导的国务院有关行政主管部门制定的较大数额罚款标准,或罚款决定之前需要举行听证会的金额标准来认定)
5)参加采购活动前3年内,在经营活动中没有重大违法记录:参照投标(报价)函相关承诺格式内容。 重大违法记录,是指供应商因违法经营受到刑事处罚或者责令停产停业、吊销许可证或者执照、较大数额罚款等行政处罚。(根据财库〔2022〕3号文,“较大数额罚款”认定为200万元以上的罚款,法律、行政法规以及国务院有关部门明确规定相关领域“较大数额罚款”标准高于200万元的,从其规定)
2.落实政府采购政策需满足的资格要求:
合同包1(2022年火灾隐患重点地区整治工作)落实政府采购政策需满足的资格要求如下:
采购包整体专门面向中小企业,供应商须为符合划分标准的中小企业(监狱企业、残疾人福利单位视同小型、微型企业)。该中小企业须符合本项目采购标的对应行业(本项目行业为:其他未列明行业)的政策划分标准(监狱企业、残疾人福利性单位视同小微企业)。中小企业以供应商填写的《中小企业声明函》(见响应文件格式)为判定标准,残疾人福利性单位以供应商填写的《残疾人福利性单位声明函》(见响应文件格式)为判定标准,监狱企业须供应商提供由省级以上监狱管理局、戒毒管理局(含新疆生产建设兵团)出具的属于监狱企业的证明文件,否则不予认定。
3.本项目的特定资格要求:
合同包1(2022年火灾隐患重点地区整治工作)特定资格要求如下:
(1)供应商未被列入“信用中国”网站(www.creditchina.gov.cn)“记录失信被执行人或重大税收违法案件当事人名单或政府采购严重违法失信行为”记录名单;不处于中国政府采购网(www.ccgp.gov.cn)“政府采购严重违法失信行为信息记录”中的禁止参加政府采购活动期间。(以资格审查人员于投标(响应)截止时间当天在“信用中国”网站(www.creditchina.gov.cn)及中国政府采购网(http://www.ccgp.gov.cn/)查询结果为准,如相关失信记录已失效,供应商需提供相关证明资料)。
(2)单位负责人为同一人或者存在直接控股、 管理关系的不同供应商,不得同时参加本采购项目(或采购包) 投标(响应)。 为本项目提供整体设计、 规范编制或者项目管理、 监理、 检测等服务的供应商, 不得再参与本项目投标(响应)。 投标(报价) 函相关承诺要求内容。
三、获取招标文件
时间:2022年07月25日至2022年08月01日,每天上午00:00:00至12:00:00,下午12:00:00至23:59:59(北京时间,法定节假日除外)
地点:广东省政府采购网https://gdgpo.czt.gd.gov.cn/
方式:在线获取
售价: 免费获取
四、提交投标文件截止时间、开标时间和地点
2022年08月15日 09时00分00秒 (北京时间)
地点:广东省政府采购网https://gdgpo.czt.gd.gov.cn/
五、公告期限
自本公告发布之日起5个工作日。
六、其他补充事宜
1.本项目采用电子系统进行招投标,请在投标前详细阅读供应商操作手册,手册获取网址:https://gdgpo.czt.gd.gov.cn/help/transaction/download.html。投标供应商在使用过程中遇到涉及系统使用的问题,可通过400-1832-999进行咨询或通过广东政府采购智慧云平台运维服务说明中提供的其他服务方式获取帮助。
2.供应商参加本项目投标,需要提前办理CA和电子签章,办理方式和注意事项详见供应商操作手册与CA办理指南,指南获取地址:https://gdgpo.czt.gd.gov.cn/help/problem/。
3.如需缴纳保证金,供应商可通过'广东政府采购智慧云平台金融服务中心'(http://gdgpo.czt.gd.gov.cn/zcdservice/zcd/guangdong/),申请办理投标(响应)担保函、保险(保证)保函。
/
七、对本次招标提出询问,请按以下方式联系。
1.采购人信息
名 称:佛山市南海区西樵镇应急管理办公室
地 址:佛山市南海区西樵镇
联系方式:81899465
2.采购代理机构信息
名 称:广东省琛联工程项目咨询有限公司
地 址:佛山市禅城区岭南大道北129号(碧桂园城市花园中区一座)24层
联系方式:0757-83105329
3.项目联系方式
项目联系人:钟先生
电 话:0757-83105329
一、项目基本情况
原公告的采购项目编号:LSZFCG2022034
原公告的采购项目名称:2022年至2024年里水镇财政性投资建设项目工程造价咨询服务
首次公告日期:2022年07月04日
二、更正信息:
更正事项:采购公告与采购文件
更正原因:
技术要求和商务部分需调整。
更正内容:
原公告的获取招标文件结束日期:2022-07-19,更正为:2022-07-29。
原公告的投标文件提交截止时间:2022-07-27 09:30:00,更正为:2022-08-10 09:00:00。
原公告的开标时间:2022-07-27 09:30:00,更正为:2022-08-10 09:00:00。
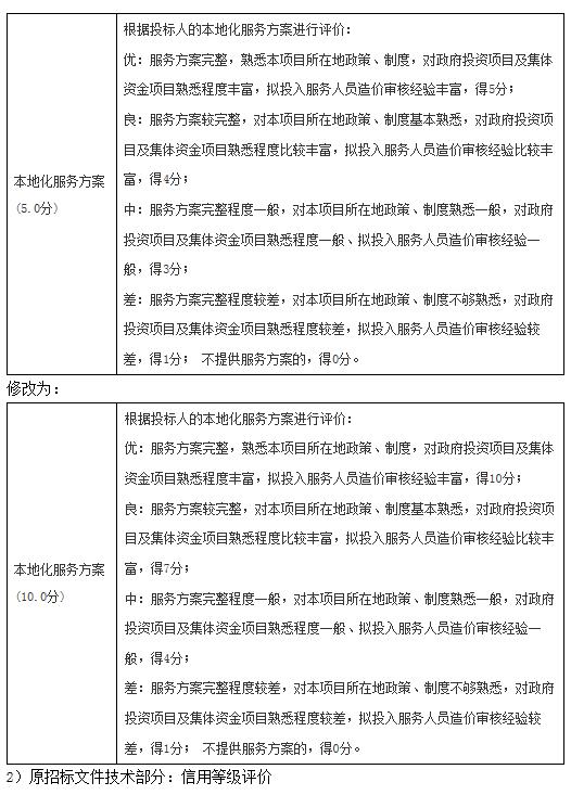
1)原招标文件技术部分:本地化服务方案
其他内容不变。
更正日期:2022年07月25日
三、其他补充事项
1.除更正的内容外,采购文件的其他内容保持不变。请各潜在投标人按更正的内容编制及递交投标文件。更正公告均通过广东省政府采购网发布。一经在广东省政府采购网发布,视为已发放给所有投标人,各投标人应随时关注本项目信息,及时登录广东省政府采购网下载相关文件,否则所造成的一切后果由投标人自负。
四、凡对本次公告内容提出询问,请按以下方式联系。
1.采购人信息
名 称:佛山市南海区里水镇财政办公室
地 址:佛山市南海区里水镇新兴路12号
联系方式:0757-85689325
2.采购代理机构信息
名 称:国义招标股份有限公司佛山分公司
地 址:佛山市禅城区港口路11号国家高新区城南科技园2座306
联系方式:0757-83160057
3.项目联系方式
项目联系人:刘小姐
电 话:0757-83160057
微信
新浪微博
QQ空间
QQ好友
豆瓣
Facebook
Twitter

