顺德区第三人民医院旧院区景观改造提升工程招标公告
1.招标条件
佛山市顺德区第三人民医院旧院区景观改造提升工程 已由 佛山市顺德区发展和改革局 以 顺发改资(北滘)[2022]8号 批准建设,招标人为 佛山市顺德区第三人民医院(佛山市顺德区北滘医院),建设资金来自财政资金及自有资金 。
本项目 佛山市顺德区第三人民医院旧院区景观改造提升工程 的 招标范围、招标组织形式、招标方式 已由 佛山市顺德区政务服务数据管理局 以 顺政数招核(北滘)[2022]10号 核准,已具备招标条件,现进行公开招标。
2.工程概况与招标范围
2.1 建设地点: 顺德区北滘镇君兰社区诚德路8号
2.2 项目建设规模:本工程为佛山市顺德区第三人民医院旧院区景观改造提升工程,位于顺德区北滘镇君兰社区诚德路8号,新建车行道沥青道路约11328m2;新建植草砖停车位约8018m2;新建绿化总面积约8253m2;新建门卫室建筑面积约42m2。主要内容包括:院区内新建沥青路面、新建停车位、花池车棚、入口水景;新建门卫室等配套建筑;现状乔灌木迁移;完善景观电气、景观给排水及停车场管理系统、监控系统等工程。具体详见招标人提供的工程量清单及设计图纸。
2.3 计划工期:105日历天,计划开工时间: / ,计划竣工日期: /
2.4 招标控制价(最高投标限价):16155287.73(元)
2.5 本招标工程共分 1个标段,各标段招标内容、规模:具体内容详见工程量清单及相关设计图纸。
2.6 承包方式:包工、包料、包工期、包安全、包文明施工,☑综合单价包干□固定总价包干。
2.7 工程质量要求:执行国家、省或行业现行的工程建设质量验收标准及规范,须达到合格标准,承诺达到合格标准。
2.8 安全文明施工要求: 符合国家、省、市安全生产、文明施工管理相关规定,承诺达到合格标准。
3.资格审查方式
本工程采用“资格后审”的方式确定合格投标人。
4.投标人资格要求
投标人应具备承担本工程施工的资质条件、能力和信誉,具体要求如下:
4.1 法人资格
投标人应具有独立法人资格并依法取得营业执照,营业执照处于有效期。
4.2 对投标人企业的资质要求
4.2.1 投标人须具有承接本工程所需的市政公用工程施工总承包三级或以上资质,且该资质证书应在有效期限范围内。
[注:资质证书有效期延续符合《住房和城乡建设部办公厅关于建设工程企业资质统一延续有关事项的通知》(建市办函〔2021〕510号)文件规定的按其执行。]
4.2.2 本工程 不接受 联合体投标。
4.3 投标人须持有有效的《安全生产许可证》。
4.4 投标人须按照《佛山市发展和改革局等六部门关于规范招投标市场秩序、遏制弄虚作假等违规行为的意见》的要求签署《诚信投标承诺书》,由法定代表人签字并盖单位公章。
4.5 投标人应在佛山市建筑诚信评价体系管理平台中办理登记并获得对应行业的建筑行业诚信档案。
4.5.1 佛山市建筑诚信评价体系管理平台的考评等级为C级或以上且状态显示为“正常”(以资格审查当天的查询结果为准)。
4.5.2 广东省以外的投标人,须提供在广东建设信息网(网址:www.gdcic.net)“进粤企业和人员诚信信息登记平台”专栏关于投标人进粤企业及人员信息登记的网页打印件。
4.6 对投标人拟派项目负责人的要求
4.6.1 对拟派项目负责人的资格要求:具备注册于投标人本单位的市政公用工程专业二级(或以上级)注册建造师执业资格证书(在广东省外注册的建造师必须是一级建造师;一级建造师须按《住房和城乡建设部办公厅关于全面实行一级建造师电子注册证书的通知》要求提供一级建造师注册证书电子证照,否则招标人不予认可。在广东省内注册的二级建造师须按《广东省建设执业资格注册中心关于启用新版二级建造师注册证书电子证照的通知》要求提供新版二级建造师注册证书电子证照打印件,否则招标人不予认可),并持有有效的《安全生产考核合格证(B证)》(投标人可提供所在省份相关建筑施工企业管理人员安全生产考核信息系统的证书查询信息网页打印件或电子证照打印件)。
4.6.2 拟派项目负责人必须在佛山市建筑诚信评价体系管理平台登记的人员中选取,并且拟派项目负责人必须在资格审查当日未被锁定。省外进粤企业,拟派项目负责人须在“进粤企业和人员诚信信息登记平台”办理了登记手续。
4.6.3 拟派项目负责人没有在其他在建项目中担任项目负责人。
4.6.4 需提供投标人近期(扣除发布招标公告/投标邀请书当月往前顺推 6 个月,即2022 年 1 月至 2022 年 6 月)为拟派项目负责人缴纳社保资金的有效的社保证明材料。以投标人(或其分支机构)所属当地社保管理部门出具的证明材料的原件或复印件的扫描件为准。
4.6.5 投标人应慎重考虑选派一名工程项目负责人参加多个工程项目的投标竞争,如拟派项目负责人在两个及以上工程项目均中标的,只能按照不同工程项目中标通知书发出的时间先后,担任本企业最先中标工程项目的投标项目负责人。如本工程项目为后确定该企业为中标人的,招标人将取消其中标资格。
4.7 专职安全人员 1 名,须具有《安全生产考核合格证(C证)》或《安全生产考核合格证(综合类C3证)》(投标人可提供所在省份相关建筑施工企业管理人员安全生产考核信息系统的证书查询信息网页打印件或电子证照打印件),且为投标单位在职人员。需提供投标人近期(扣除发布招标公告当月往前顺推 6 个月,即 2022年 1 月至2022年 6月)为拟派专职安全人员缴纳社保资金的有效的社保证明材料。以投标人(或其分支机构)所属当地社保管理部门出具的证明材料的原件的扫描件为准。
4.8 对投标人企业的信誉要求
4.8.1 没有处于被责令停业,财产被接管、冻结,破产状态。
4.8.2 没有受到取消投标资格的行政处罚。(此处所指的“处罚”,是指依据《中华人民共和国行政处罚法》作出的有关取消投标资格的行政处罚,且该行政处罚信息已按照行政执法公示制度公开,除此之外,其他以通知、通报等形式或依据规范性文件对投标人投标资格作出的限制,不属于此处所指的“处罚”范畴)
4.8.3 在最近三年内没有骗取中标和严重违约及重大工程质量问题或重大安全生产事故。(此处“骗取中标”是指依据《中华人民共和国行政处罚法》所作出的《行政处罚决定书》中所认定的违法行为;“严重违约及重大工程质量问题或重大安全生产事故”则以司法、仲裁机构等出具的生效文件予以认定,其中的“重大”工程质量问题或“重大”安全生产事故,是指生效文件认定的“重大”事故等级达到《关于做好房屋建筑和市政基础设施工程质量事故报告和调查处理工作的通知》和《生产安全事故报告和调查处理条例》的标准;“最近三年”是指该项目招标公告/投标邀请书发出之日起往前顺推三年,以《行政处罚决定书》或司法、仲裁机构等出具的生效文件的落款时间为准)
4.8.4 根据佛山市中级人民法院《启用执行联动机制决定书》和《协助执行通知书》的要求,投标人若为名单上的失信被执行人,不得参加本工程项目投标。
4.8.5 根据《佛山市发展和改革局等8部门关于在公共资源交易事项中进行信用信息查询和实施联合奖惩的通知》(佛发改信用〔2019〕1号),对被佛山市公共信用信息管理系统列入失信名单的投标人,不得参加投标。
5.招标文件、图纸等资料的获取
5.1 凡有意参加投标者,可于 2022 年 7 月 26 日至投标截止时间前登录佛山市公共资源交易信息化综合平台下载招标文件、图纸等资料。具体操作方法请浏览“佛山市公共资源交易网”网站“交易指南”中的工程交易栏目。网址:http://ggzy.foshan.gov.cn,业务咨询电话:0757-83990765、0757-83991581。
5.2 招标文件一经在佛山市公共资源交易网发布,视作已发放给所有投标人,各投标人应及时下载电子版招标文件及图纸(供下载的招标文件有PDF和WORD版本时,若有不一致,以招标人盖章的PDF版本招标文件为准)。否则所造成的一切后果由投标人自负。
6.投标保证金
6.1 本工程要求投标人提交 30万 元的投标保证金。
6.2投标人可自行选择采用现金或电子投标保函(保单)的形式提交投标保证金。投标保证金为现金形式时,投标人应在投标截止时间之前(以银行到账时间为准)提交,投标人应提前办理投标保证金手续,自行承担银行到帐延误风险。投标保证金以电子投标保函(保单)形式提交的,投标人应在投标截止时间之前,通过“佛山市公共资源交易信息化综合平台”登录保证机构业务系统办理。投标人应提前办理电子投标保函(保单)手续,自行承担网络堵塞等其他延误风险。
7.投标文件的递交
7.1.1 投标文件递交的截止时间: 2022年 8 月 16 日 9 时 30 分。
7.1.2 开标时间: 2022年 8 月 16 日 9 时 30 分。
7.1.3 递交投标文件起止时间与开标时间是否有变化,请密切留意招标澄清(答疑)、补充、修改等文件中的相关信息。
7.2 投标人须在投标截止前将加密的电子投标文件通过佛山市公共资源交易网成功上传,开标地点:佛山市顺德区公共资源交易中心指定开标室(地址:佛山市顺德区大良街道新城区观绿路4号恒实置业广场1号楼裙楼顺德区公共资源交易中心4楼,具体开标室以交易中心4楼大厅电子屏显示为准)。
开标当日,投标人无需到场参加开标会。
7.3 投标人须按照《佛山市发展和改革局等六部门关于规范招投标市场秩序、遏制弄虚作假等违规行为的意见》(佛发改招〔2013〕11号)的要求,在投标文件首页签署《诚信投标承诺书》,由法定代表人签字并盖单位公章。对于拒签或不按要求签署承诺书的投标人,评标委员会将否决其投标。
8.发布公告的媒介(适用于公开招标)
本次招标公告同时在 佛山市顺德区公共资源交易中心网 以及广东省招标投标监管网、佛山市公共资源交易网发布。公告内容和时间不一致时,以佛山市公共资源交易网发布的为准。
9.其他
9.1 递交投标文件的投标人少于3个的,招标人应当依法重新招标。
9.2 参与投标的法定代表人或授权代理人须具有交易员资格。
9.3 本次招标采用的评定标办法是 综合评估法 。
9.4 投标人要求澄清招标文件,以及招标人的澄清(答疑)、补充、修改等文件一律通过佛山市公共资源交易网提交和发布。各投标人应随时关注项目信息,及时登录佛山市公共资源交易网下载相关文件,否则所造成的一切后果由投标人自负。
10. 联系方式
招标人:佛山市顺德区第三人民医院(佛山市顺德区北滘医院)
地 址: 佛山市顺德区北滘新城东一路2号
邮 编:528311
联 系 人:周先生
电 话:0757-26601984
招标代理机构:新誉时代工程咨询有限公司
地 址:广州市天河区体育西路123号新创举大厦1102-1103
邮 编:528300
联 系 人:彭小姐
电 话:0757-26613120
电子邮件:1136938649@qq.com
招标监督部门:佛山市顺德区政务服务数据管理局
电 话:0757-22836334、0757-22832272、0757-22836721、0757-22835428
地 址:佛山市顺德区大良德民路行政服务中心东座3楼交易监管科
邮 编:528000
-
南海狮山镇南国桃园碧波湖(羊子岗水库)湖面水上运动经营权项目
-
南海狮山镇南国桃园鸭子湖引入文旅体验项目的经营权项目
-
新建深圳至南宁高铁珠三角枢纽机场至省界段项目甲供物资综合接地电缆采购招标公告
-
南海区北村水系流域水环境综合治理项目—石澎排涝泵站工程监理招标公告
-
原沙头三联食品厂物业改造项目施工招标公告
-
禅城莲塘排涝泵站工程设计招标公告
-
顺德区容桂、北滘、乐从、龙江生活垃圾中转站设备更新项目初步设计服务招标公告
-
佛山市临空经济区普通高中基础设施建设项目地基与基础检测招标公告
-
佛山市环两江先行区九江片两江流域沿线老旧小区改造项目工程设计招标公告
-
佛山市南海区西部片区排涝能力提升工程项目-丹灶镇东主涌劳边段排涝整治工程勘察设计招标公告
第四章 为谁之子
1.【原文】
道冲而用之、或不盈。渊兮、似万物之宗。挫其锐。解其纷。和其光。同其尘。湛兮、似或存。吾不知谁之子。象帝之先。
2.【注解】
此章圣人老子似乎想给世人描述清楚对于天道的感觉,这是一种自我证悟的境界,可是如何让世人明白呢?只能通过很多的比方和形容了。天道虚无,可是似乎用也用不完。天道深不见底,如同深渊,似乎为万物的归依。前面说有名万物之母,这里又说万物之宗,也是一个意思的。圣人老子说似乎我也不知道是谁之子,似乎为上天之子。古代得道之君自称为天子,他们顺承天命,替天行道,代理上天恩泽世间百姓。
圣人老子通过此部经典指归,指点迷津。让世人知晓谁为子,谁为母。世人为子,大道为母。世人为迷途的羔羊,大道为牧羊人。有古诗写道:少小离家老,乡音无改鬓毛衰,儿童相见不相识,笑问客从何处来。这首诗可以生动的写清楚另外一层更深层次的意境。假设一个场景,如果儿子从小离开家乡,到了母亲暮年才回到家,可能真的不敢认了,悲喜交加。也许我们就是这样的孩子,而大道就是这样的母亲,对面相见不敢相认了。有些可能不认识,有些半信半疑,有些甚至还会笑了,说这个人跟我一点都不像,怎么可能是我的母亲呢。你说老母亲是多么的伤心难过呢。也难怪菩萨看着世人不肯听信佛法,悄悄的掉眼泪了。我们每个人都有故乡,但是顺着族谱追溯若干代,可能我们的祖先从别的地方迁移到当地居住。那么哪儿才是我们真正的故乡呢?人们岁数大了之后都讲落叶归根,可是我们真正的故乡在哪里呢?我们离故乡越来越远,经历了若干代,甚至忘记了原本的故乡。故乡在我们的心里,就像说佛在我们心中,道在我们心中一样。我们的自性本来就具足一切智慧,可是我们在不断地向外学习,到异国他乡留学,可能从来都没想到宝藏就在我们自己心中。
世人如同迷途的羔羊,可是如何找到大道回家呢?有多少羊羔抄近路走小道,迷失了方向,甚至被虎狼吞食性命不保了。世人如何找到大道回家呢,如何能够母子团聚呢?离开家乡多少年没回去了,连回家的路可能都被荒草湮没了。世上本来没有路,只是走的人多了才有了路的。荡荡天门万古开,天路都是敞开着的,只是有云雾遮蔽了天路,世人看不到回家的路了。如果遇见好天气,好的缘分,云开雾散可能依稀能够看见故乡的影子,就不会再有疑虑。将坚定的不断朝回家的路走下去了,不管有多艰难,也不管路上别人怎么说的,都不能够改变他的决心了。世人只知道感叹牛郎织女有情人分开,每年还是可以通过鹊桥相会,可是世人离大道母亲多少年了,都没有能够相认,岂不可悲可叹呢?如果不是古圣先贤慈悲世人,留下真言,记下了回家的大道的记号,万世之中可能很难再见到母亲了。经实际上是路径的意思,道德经是通往大道的路,也就是圣人老子给世人留下回家的路的地图和记号。
圣人老子虽然悟道了,可是却不会锋芒毕露。圣人老子劝诫世人隐匿锋芒,以免引来灾祸。世人大多为迷路的人。假如迷路的人肯听从熟悉情况的人,请教认识路的人,就不至于迷路了。假如羊羔能够跟着牧羊人,就不会迷失方向了。世人一般都希望成功但是却遭遇了失败,这是因为他们不懂得但是又不肯向懂的人请教罢了。世人虽然迷路了,可是明白人如果责备世人,可能会遭到世人的怨恨。明白人是极少数,迷路的人是大多数,以极少数对应大多数,如果发生矛盾是什么情况可想而知了。苏格拉底是明白人,对应着审判团几百人都是糊涂的,如何能够赢得审判呢?
(1)道冲而用之、或不盈。渊兮、似万物之宗。
道冲而用之。大道虚无,可是虚无并不代表着无用,而是有大用。世人可能也会觉得大道很难领悟,谈玄论虚似乎没有任何的用处。庄子用了一个比方来说大道的妙用。有人家里长了一个很大很大的葫芦,大家议论纷纷觉得没什么用。如果把它来做水瓢又太大了,装不了水。如果一整个来装水或者装酒也不合适。但是大家都没有想到它可以有更大的用处,可以放在江河湖海中当做船来用。
或不盈。大道常谦虚,似乎老是不能够盈满。虽然不盈满但是什么时候要用都有,不会稀缺。虽然大道看似虚无,其实充满天地万物。大道恩泽用在万事万物上了,似乎并不盈满。在第一章中就有常有(名)观察大道的形迹。在万事万物中都有大道的形迹,都能够观察到大道的蛛丝马迹。大道虽然妙用无穷,但却是无形无相而不可见的,犹如虚空,并不盈满。
渊兮似万物之宗。大道高远虚空似乎够也够不着。大道渊深寂寞而不见底,似为万物的宗祖。物极必反,重阴则阳,重阳则阴。静极则动,动极则静。如果运动的速度接近光速,就不能再快了,时钟会变慢接近于停滞了。如果内心静定到了极点,就会转化了。大道静深不动,看似不动,但是无时无刻不在动之中。道体渊深寂漠,其实能生发而育出万物,而为万物所依归。或和似,两个字都是不定的措辞。老子恐后世学人将言语错当作为实相,不肯离语言和文字体道,因此用不定的措辞来排除学人的执着。故意给世人并不是很确定的措辞。古往今来的圣贤,都擅长通过寓言故事来阐明深刻的道理,避免枯燥的说教,更能让后世的人领悟大道。在远古时期的人们,因为打猎的原因,大家都会大声的吼叫,声音是通过腹腔发出来的,而不仅仅是停留在喉咙。随着人们的进化,慢慢地学会用嗓音来发出更多更复杂的声音,产生了语言。例如用特定的音声代表花朵,特定的音声代表太阳等。久而久之,在人们的头脑中,看到花朵,看到太阳等相应的音声就会闪现。人们将特定的音声和特定的物体捆绑在一起了,人们会形成一种固定的思维模式,以为某个音声就代表着某个物体,但事实不是这样子的。在其它的国家,又会用别的音声代表同样的物体。语言并不代表着实际的物体。随着人类的语言越来越丰富,人们习惯于用嗓子说话,用嗓子唱歌。人类一开始并没有文字,后来为了表示特定的物体,用树枝在地面上画出物体的形状,慢慢地简化成为象形文字。人们就习惯了以为文字也是代表着实际的物体。可以说语言和文字的诞生,代表着人类的文明和进步,但是人们头脑中有了固定的思维模式,受到了束缚。我们似乎从来没有真正的看过一朵美丽的花朵,一片嫩绿的树叶,我们在看的时候不要带着任何的评论,甚至连它们的名称都不要想起,只是仔细的慢慢的观察它们,就会有不同的体会了。
(2)挫其锐。解其纷。和其光。同其尘。
挫其锐。世间万事万物,都是阴阳成对的,有长有短,有善有恶,有敌有友。只有大道能够和谐统一,只有怀道之君才能圆融通达,避免冲突和矛盾。世人都有刚勇精锐之气,需要把这些锐气放下。前面劝说世人把志向也放下。有时候很难区分清楚锐气和欲望的区别。如果世人的锐气太盛,锋芒毕露,可能就会容易伤害到别人,也会害了自己。只有怀道的人能自我挫其锐气。张良曾经在博浪沙这个地方刺杀秦始皇,其刚强勇锐可见一斑。张良光凭着匹夫的勇锐,是很难能够成功的。得道高人黄石公曾将草鞋丢到桥下让张良帮忙捡起来并穿上,试探其心胸是否开阔。后来黄石公送给张良自己撰写的一本秘籍,张良得到此书,如获至宝。张良得到高人点拨后,收敛起自己的锐气。张良帮助刘邦打下汉室江山之后,功成身退而不自居。知道如何收敛自己的锐气,反而能够保存自己,避免了像韩信和彭越等那样鸟尽弓藏的下场。张良却没有把这部书传给后人,而是将书埋进了自己的坟墓。张良死后大约五百年,盗墓人从张良墓里偷了这本书,才在民间流传开来。经书上留下秘戒,这部经典不能传给不道不圣不贤的人。如果不是适合的人选,就会遭殃了。如果遇见合适的人选,也不传给他也是不行的。黄石公得到子房就传给他了,子房得不到合适的传人就随着自己一通埋葬留给后人了。曾国藩一开始锐气太盛,在官场上屡屡受挫,后来经过丑道人指点,传道德经一部,反复研读而悟道。
解其纷。圣人劝诫世人解除掉内心物欲的根结,入于静定避免了妄想杂念的纷扰。世人心中千千结,如何能够解开呢?业丝如同蜘蛛网似地把心给束缚的死死的,如何解脱呢?善于用网来网罗的,似乎看不见网。善于用绳子来捆绑的,似乎连绳子都看不见。善于关闭门户的,似乎连门栓和门锁都没有。妄念纷纷扰扰,如何能够解脱呢?如何能够入于静定呢?只需要把自己的心念放在一句佛号上面,任其纷纷扰扰,云起云落自然归于静定了。国家可能处于纷乱中,如同沸腾的开水,但是只要清净自化慢慢就会安定下来了。百姓都是想着安定的生活的,不喜欢纷乱。是非纷扰也很难评说,五百年前的是可能变成了五百年后的非,五百年前的非变成了五百年后的是。
和其光。圣人劝诫世人不要光亮太耀眼了。世人太有锐气,太耀眼了,可能也会给自己引来灾祸。苏格拉底到处辩论,得罪了许多人,被莫须有的罪名判处死刑。圣人含光内敛,虽然有光亮照亮世人的心路,但是不至于晃到眼睛。圣人虽然有世人皆醉我独醒的感叹,虽然有独见之明,但是不随便的照人。如果该照的不照,不该照的照了,反而可能会害了世人,可能也会给自己带来麻烦了。遇见有缘人,自当点亮其心灯。如果世人缘分未到,可以通过其它的方式教化和点化。别人来求道就传道,而不是上门去给别人讲。激光虽然瞬间非常强,直来直去的,但是可能给物体造成灼伤。世人唯恐别人不知道自己的聪明,就怕别人以为自己很愚钝。唯独有道的人,韬光内照,光而不耀。圣人的光明能够点亮世人的心灯。前面的章节讲到光是很特殊的,圣人的画像很多背后都有光环,圣人入定之后发出的光是很祥和的。俄罗斯的科学家发明了卡尔良相机,可以拍摄到人体随着情绪的变化,周边的光环颜色也跟着变化了。
同其尘。圣人常与世人在一起同处于尘垢中,入尘世随缘解救世人。在人世间似乎看他和凡人没有什么两样。对圣人来讲烦恼即菩提,入世即出世。世人以为是对立的,阴阳相对是矛盾的,可是圣人看来都是一体的。红尘俗世跟天堂不是对立的,一念向善是天堂,一念向恶是地狱。佛法在世间,不离世间觉。正所谓如果世人以牛的叫声来呼唤我,我也照样以牛的叫声来回应他。如果世人以马的叫声来呼唤我,我也以马的叫声来回应他。圣人如水,在圆为圆,在方为方。菩萨只有在世间才能够了解众生,以方便众生的种种法门来度脱众生到达彼岸。
(3)湛兮、似或存。吾不知谁之子。象帝之先。
湛兮似若存。大道如同大海,虚怀若谷,能够容得下天下的溪流。人们通常喜欢用湛蓝来形容大海。大道如同大海似乎静深湛然不动,又似乎若存若亡。水如果深到一定的程度就流动很缓慢了,接近于静止了,很难察觉了。虽然看似不动,实际上还是在动的。水如果很浅反而显得流速快了。大道湛然安静不动,似乎能够长存不亡的,似乎随着时间的流逝,永远都存在。然而时间是什么呢?时间只不过是世人认知的一种错觉罢了。世间本来没有时间,只是日月的循环变化,只是万事万物的变化让人们有了先后的概念,才有了时间的概念的。如果没有时间,当下即是永恒。大道如同大海。大海有波浪,波浪上面有浪花,浪花上面有水珠。对于每一朵浪花来说,似乎都很特别,世界上没有完全相同的两朵浪花。世界上没有完全相同的两个人,也没有完全相同的两片叶子。大海如同我们这个太阳系,波浪如同行星,浪花如同原子,水珠如同基本粒子。最终可能水珠化为气,物质可能化为气,而气为虚空。
吾不知谁之子。如此湛然不动的大道不知道从什么时候开始就存在了,上面说似乎是长存不亡的。大道不知道从哪儿来,也不知道往哪儿去。世人不要着了大道的相,实际也许并没有大道这样的一件事物。大道深邃而隐秘,无形无相。早在天帝之前已经存在,是天地之始,万物之母。因此老子说我不知道大道是谁家之子。圣人秉承天命,替天行道,是上天的儿子。可是世人不知道自己本来都是上天之子,当如何劝说呢?
象帝之先。大道似乎湛然不动的长存了若干劫数,生在天帝之前了。大道在天地诞生之前已经有了,存在至今还不劳烦的劝说世人修身法道。圣人老子凡是说到大道的微妙之处,全是述说自己胸中受用境界,他想尽可能的描述清楚给世人。如果后世学人想体认到道的妙处,需要真修实证。根器利的人,可以通过顿悟。根器钝些的人,可以循序渐进修行。老子在全经中多处都有指归,指点迷津。让人们看到古渡口,从而能够悟入妙道。
视频观看:今日头条APP视频号搜索“紫薇千年” 点击此处观看
1.招标条件
乐从镇河涌疏浚工程(一期) 已由 佛山市顺德区发展和改革局 以 顺发改资(乐从)〔2022〕9号 批准(备案)建设,招标人为佛山市顺德区乐从镇城建和水利办公室,建设资金来自财政资金。
本项目 乐从镇河涌疏浚工程(一期) 的招标范围、招标方式、招标组织形式已由 佛山市顺德区政务服务数据管理局 以 顺政数招核(乐从)〔2022〕8号 核准。项目已具备招标条件,现进行公开招标。
2.工程概况与招标范围
2.1 建设地点:佛山市顺德区乐从镇
2.2 项目建设规模:本项目为岸坡整治,河道清淤疏浚,主要包括:英雄河、沙良河、细海河、堤围及河涌清淤疏浚,清淤疏浚工程量约为18.5万平方米;沙良河岸坡整治、填平坑塘及新建岸墙10.5米。
2.3 本工程计划工期:施工总工期122日历天,工期不因雨天、假期(含春节假期)、汛期等因素而延长;实际开工日期以招标人同意、监理人发布的开工通知或开工批复为准,完工时间以监理人和招标人确认为准。
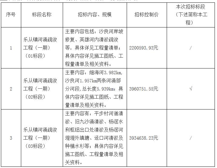
2.4 本招标工程共分 3 个标段,各标段招标内容、规模和招标控制价(最高投标限价):
各投标人均可就本招标工程上述标段中的 3 个标段投标,但最多允许中标 1 个标段。评标委员会按照各标段的评审顺序依次分别推荐中标候选人,按开标评标时间先后顺序,前一标段的第一中标候选人如同时参与后续标段投标的,其投标文件参与后续标段评审,但不参与后续标段的中标候选人推荐。
2.5 承包方式:包工、包料、包工期、包安全、包文明施工,☑综合单价包干 □固定总价包干。
2.6 工程质量要求:执行国家、省或行业现行的工程建设质量验收标准及规范,须达到《水利水电建设工程验收规程(SL223—2008)》及《水利水电工程施工质量检验与评定规程》(SL176-2007)验收质量等级标准:合格或以上。
2.7 安全文明施工要求: 符合国家、省、市安全生产、文明施工管理相关规定,承诺达到
合格或以上标准。
3.资格审查方式
本工程采用“资格后审”合格全数入围的方式确定合格投标人。
4.投标人资格要求
投标人应具备承担本工程施工的资质条件、能力和信誉,具体要求如下:
4.1 本项目属于专门面向中小微企业的项目,中小微企业须按招标文件规定格式提供【《中小企业声明函(工程)》(或《残疾人福利性单位声明函》)】,残疾人福利性企业视同为小微企业,非中小微企业将被拒绝投标。(所属行业:建筑业)
4.2 法人资格
投标人应具有独立法人资格并依法取得营业执照,营业执照处于有效期。
4.3 对投标人企业的资质要求
4.3.1 投标人须具有承接本工程所需的水利水电工程施工总承包三级(或以上)资质,且该资质证书应在有效期限范围内。
4.3.2 本工程不接受联合体投标。
4.4 投标人须持有有效的《安全生产许可证》。
4.5 投标人应有良好信誉,必须通过佛山市公共资源交易信息化综合平台和佛山市水利工程建设管理系统办理信用信息登记备案。
4.5.1 凡是参与佛山市水利工程招投标活动的水利建设市场主体均应按照省水利厅《关于印发<广东省水利厅关于水利建设市场信用的管理办法>的通知》(粤水规范字〔2019〕1号)及《佛山市水利局 佛山市发展和改革局 佛山市政务服务数据管理局关于印发《佛山市水利建设市场信用管理办法》的通知》要求在省水利厅水利建设市场信用信息平台录入信用信息和在佛山市公共资源交易信息化综合平台、佛山市水利工程建设管理系统办理信用信息登记备案。
4.5.2 凡在佛山市公共资源交易信息化综合平台、佛山市水利局工程建设领域项目信息公开 共享专栏、广东省水利厅门户网站公布禁止参加市内或省内水利工程建设投标期限内的单位(企业)不得参加佛山市水利工程的投标。
4.5.3投标人须按照《佛山市发展和改革局等六部门关于规范招投标市场秩序、遏制弄虚作假等违规行为的意见》(佛发改招〔2013〕11号)的要求,在投标文件首页签署《诚信投标承诺书》,由法定代表人签字并盖单位公章。对于拒签或不按要求签署承诺书的投标人,评标委员会将否决其投标。
4.6 对投标人拟派项目负责人的要求
4.6.1 对拟派项目负责人的资格要求:1人,须具有注册于投标人本单位的水利水电工程(或水利)专业二级(或以上级)注册建造师执业资格证书(在广东省外注册的建造师必须是一级建造师。一级建造师须按《住房和城乡建设部办公厅关于全面实行一级建造师电子注册证书的通知》要求提供一级建造师注册证书电子证照,否则招标人不予认可。广东省二级建造师须按《广东省建设执业资格中心关于启用新版二级建造师注册证书电子证照的通知》要求提供新版二级建造师注册证书电子证照,否则招标人不予认可。)并持有有效的《安全生产考核合格证(B证)》(广东省内投标人可提供“广东省建筑施工企业管理人员安全生产考核信息系统”的证书查询信息网页打印件;广东省外已开通网上查询打印的投标人可提供相关企业管理人员安全生产考核合格证书的查询信息网页打印件(或电子证照打印件))。
4.6.2 投标人拟派驻项目负责人必须在佛山市水利工程建设管理系统登记备案的人员中选取。省外进粤企业,拟派驻项目负责人还必须在省水利厅办理了信用信息录入手续,并提供相应的证明材料。
4.6.3 拟派项目负责人不得在其他在建水利项目中担任项目负责人(备注:在建水利项目是指在开标之日前主体工程尚未通过单位工程验收的中标价大于或等于400万的水利工程项目)。
4.6.4 需提供投标人近半年(扣除发布招标公告当月往前顺推6个月,即2022年01月至2022年06月)为拟派项目负责人缴纳社保资金的有效的社保证明材料。以投标人(或其分支机构)所属当地社保管理部门出具的证明材料的扫描件为准。注:1)投标人因所在地区社保查询的不同规定,如只能查询至查询日的上上月,不能提供规定社保区间的社保证明的,投标人如提供了政府部门的社保管理相应文件,其所提供的社保可以按当地的文件要求相应顺推,否则,不予认可。2)疫情期间,投标人能提供政府相关部门发布的通知文件或相关证明文件,证明投标人符合政府暂缓缴交或减免社会保险费用政策的,可根据政策的要求无需提供暂缓缴交或减免月份的社保,否则必须按招标文件要求提供社保。
4.6.5 拟派项目负责人如有参与其他工程投标的情况,必须在投标文件中说明。投标人应慎重考虑选派一名项目负责人参加多个工程项目的投标竞争,如拟派项目负责人在两个及以上工程项目均中标的,只能按照不同工程项目中标通知书发出的时间先后,担任本企业最先中标项目的投标项目负责人。后确定该企业为中标人的工程项目的招标人将取消其中标资格。投标人隐瞒中标项目获取中标的,按弄虚作假骗取中标查处。
4.7 对投标人企业的信誉要求
4.7.1 没有处于被责令停业,财产被接管、冻结,破产状态。(此处所指的“冻结”,是指被“冻结”的财产影响到投标人或潜在投标人的履约能力。其中财产被全部冻结的,应当不具备投标资格;财产被部分冻结但不影响投标人对本项目履约能力的,具备投标资格)。
4.7.2 没有受到取消投标资格的行政处罚。(此处所指的“处罚”,是指依据《中华人民共和国行政处罚法》作出的有关取消投标资格的行政处罚,且该行政处罚信息已按照行政执法公示制度公开,除此之外,其他以通知、通报等形式或依据规范性文件对投标人投标资格作出的限制,不属于此处所指的“处罚”范畴)。
4.7.3 在最近三年内没有骗取中标和严重违约及重大工程质量问题或重大安全生产事故。(此处“骗取中标”是指依据《中华人民共和国行政处罚法》所作出的《行政处罚决定书》中所认定的违法行为;“严重违约及重大工程质量问题或重大安全生产事故”则以司法、仲裁机构等出具的生效文件予以认定,其中的“重大”工程质量问题或“重大”安全生产事故,是指生效文件认定的“重大”事故等级达到《生产安全事故报告和调查处理条例》的标准;“最近三年”是指该项目招标公告/投标邀请书发出之日起往前顺推三年,以《行政处罚决定书》或司法、仲裁机构等出具的生效文件的落款时间为准)。
4.7.4 根据佛山市中级人民法院《启用执行联动机制决定书》和《协助执行通知书》的要求,投标人若为名单上的失信被执行人,不得参加本项目投标。
4.7.5 根据《佛山市发展和改革局等8部门关于在公共资源交易事项中进行信用信息查询和实施联合奖惩的通知》(佛发改信用〔2019〕1号),对被佛山市公共信用信息管理系统列入失信名单的投标人,不得参加投标。
5.招标文件、图纸等资料的获取
5.1 凡有意参加投标者,可于2022年 7 月 26 日至投标截止时间前登录佛山市公共资源交易信息化综合平台下载招标文件、图纸等资料。具体操作方法请浏览“佛山市公共资源交易网”网站“交易指南”中的工程交易栏目。网址:http://ggzy.foshan.gov.cn,业务咨询电话:0757-83990765、0757-83991581。
5.2 招标文件一经在佛山市公共资源交易网发布,视作已发放给所有投标人,各投标人应及时下载电子版招标文件及图纸(供下载的招标文件有PDF和WORD版本时,若有不一致,以招标人盖章的PDF版本招标文件为准)。否则所造成的一切后果由投标人自负。
6.投标保证金
6.1 本工程要求投标人提交 7.8万元的投标保证金。
6.2 投标人可自行选择采用现金或投标担保(电子保函/电子保单)的形式提交投标保证金。
7.投标文件的递交
7.1 投标文件递交的截止时间
7.1.1 投标文件递交的截止时间: 2022 年 8 月 17 日 9 时 30 分。
7.1.2 开标时间: 2022 年 8 月 17 日 9 时 30 分。
7.1.3 递交投标文件起止时间与开标时间是否有变化,请密切留意澄清(答疑)、补充、
修改等文件中的相关信息。本项目采用远程解密,投标人无需到达顺德区公共资源交易中心参与开标会议。
7.2 投标人须在投标截止前将加密的投标文件通过佛山市公共资源交易网成功上传,开标地点:佛山市顺德区大良街道新城区观绿路4号恒实置业广场1号楼裙楼顺德区公共资源交易中心4楼(具体开标室以交易中心4楼大厅电子屏显示为准)。
8.发布公告的媒介(适用于公开招标)
本次招标公告同时在佛山市顺德区公共资源交易中心网页以及广东省招标投标监管网、佛山市公共资源交易网等网站发布。公告内容和时间不一致时,以佛山市公共资源交易网发布的为准。
9.其他
9.1 递交投标文件的投标人少于3个的,招标人应当依法重新招标。
9.2 参与投标的法定代表人或授权代理人须具有交易员资格。
9.3 本次招标采用的评定标办法是综合评估法。
10.联系方式
招标人:佛山市顺德区乐从镇城建和水利办公室
地 址: 广东省佛山市顺德区乐从镇沿江路2号
邮 编:528315
联 系 人:何工
电 话:0757-29238678
招标代理机构:广东人信工程咨询有限公司
地 址:佛山市顺德区大良碧水路置业广场3号楼13层
邮 编:528300
联 系 人:潘工
电 话:0757-22317106
电子邮件:1022328205@qq.com
招标监督部门:佛山市顺德区政务服务数据管理局
电 话:0757-22836334、0757-22832272、0757-22836721、0757-22835428
地 址:佛山市顺德区大良德民路行政服务中心东座3楼交易监管科
邮 编:528000
微信
新浪微博
QQ空间
QQ好友
豆瓣
Facebook
Twitter
