南海区705亩村改项目启动拆除!
狮山705亩村改项目启动拆除!
里水一村改项目承租人
投八千万元改造延长租期15年!
南海全域土地综合整治
再有新动态!
开拆!
狮山上柏705亩村级工业园
驶入村改快车道
8月4日,南海区狮山镇上柏社区元武头工业区23.7亩厂房开拆,项目指挥部同步启用。以此为节点,总面积约705亩的元武头工业区驶入村改快车道。
元武头工业区西侧为佛清从高速,东侧为桂丹路,南侧为罗村大道,紧邻佛山西站,交通便利,地理位置优越。园区内建筑物于2000年前后开始建设,多为五金、金属、卫浴、物流、仓储、模具等行业,属于能耗高、利用率低的企业。
今年1月,该村级工业园项目正式签约启动改造,为狮山镇“公资兜底”模式在罗村片区进行的首个“工改工”项目,整理及租赁期为40年,由狮山镇公有系统属下佛山市狮建置业投资发展有限公司负责项目的土地整理、招商等工作。
“目前项目范围内的43个租户,已有42个完成并接收测量数据,进入入户拆迁洽谈阶段,入户率达98%。”佛山市狮建置业投资发展有限公司负责人陈国杰说。截至7月末,项目累计已成功签订《提前解除租赁合同补偿协议书》4份。当天拆除的23.7亩土地上盖建筑物建筑面积10711平方米,目前第一期拆除面积为9832平方米,剩余879平方米作为项目指挥部使用。
按照规划,改造后的园区地块容积率将提升至2.5以上,总产业载体面积超100万平方米,将引入高端智能装备、智慧机器人、新材料、高端医疗器械等产业链企业,打造狮山未来智能制造、高端装备及新能源新材料等战略性新兴产业的重要集聚区,预计将带动总投资额约100亿元。
按计划,今年内该项目将完成全数入户确认、用地调规、用地手续和确权办证工作,两年内完成整体拆除工作。可以预见,该项目的顺利实施将实现村民增收、区域环境提升、土地集约利用、产业转型升级等多赢局面。
南海首个!
里水一项目承租人投八千万元改造
延长租期15年,村集体租金翻倍
8月3日,里水镇文教社区前锋经济社一处占地约1.8万平方米的破旧厂房被推倒,未来这里将建成为不低于六层的新型工业厂房,引进食品深加工行业企业,预计于2024年年初投用,产值超过亿元。
按照三旧改造要求,该项目属于承租人延长租期方式改造,将会由承租者完善用地手续、投入8000多万开展工改工拆除重建,每666平方米的投资强度不低于150万元,改造后容积率不低于1.2,并延长了租期15年。这不仅成为了《佛山市南海区人民政府关于印发佛山市南海区农村集体经营性建设用地及房屋开发经营监管试行办法的通知》颁发后的首宗适用改造项目,更达到了村集体持续增收、物业整体提升、承租者稳定发展的多方共赢效果。
资料显示,该项目属于三旧改造项目,按照《佛山市南海区人民政府办公室关于印发佛山市南海区城市更新(“三旧”改造)实施办法的通知》(南府办〔2019〕9号)的规定,该项目属于承租人延长租期方式改造。具体由原承租人实施改造并申请延长租期,重新约定租金、租赁期限、合同期满地上构建物归属村集体经济组织等主要条款。
项目还采用了《佛山市南海区人民政府关于印发佛山市南海区农村集体经营性建设用地及房屋开发经营监管试行办法的通知》(南府〔2022〕59号)内最新版本的《出租合同》和《监管协议》,明确了发改部门确定的产业准入条件和生态环境部门确定的宗地生态环境保护要求等相关前置条件。
文教社区相关负责人介绍,项目拆除前从事的是非常低端、低产的工业,用地手续不规范,存在安全生产隐患大、村集体收益少、土地利用率低等问题,社区一直都有改造意向,希望完善用地手续,引导产业升级,所以在该项目改造上,村非常支持企业改造,如今正式开拆和建设,村集体实现租金收益增加了一倍。
全域土地综合整治
正在南海全面掀起热潮
期待现代化活力新南海!
招聘岗位和要求
物理临聘教师若干名,要求相关专业本科或以上学历,有高中教师资格证,遵纪守法,无不良记录,有工作责任心。
报名方式
有意者请于8月15日前扫码下载报名表,填写后将报名表和个人简历电子版发送至电子邮箱1657287257@qq.com。
扫码下载报名表
联系方式
0757-87704077 许老师
1.招标条件
乐从镇河涌疏浚工程(一期) 已由 佛山市顺德区发展和改革局 以 顺发改资(乐从)〔2022〕9号 批准(备案)建设,招标人为佛山市顺德区乐从镇城建和水利办公室,建设资金来自财政资金。
本项目 乐从镇河涌疏浚工程(一期)(02标段) 的招标范围、招标方式、招标组织形式已由 佛山市顺德区政务服务数据管理局 以 顺政数招核(乐从)〔2022〕8号 核准。项目已具备招标条件,现进行公开招标。
2.工程概况与招标范围
2.1 建设地点:佛山市顺德区乐从镇
2.2 项目建设规模:本项目为岸坡整治,河道清淤疏浚,主要包括:英雄河、沙良河、细海河、堤围及河涌清淤疏浚,清淤疏浚工程量约为18.5万平方米;沙良河岸坡整治、填平坑塘及新建岸墙10.5米。
2.3 本工程计划工期:施工总工期122日历天,工期不因雨天、假期(含春节假期)、汛期等因素而延长;实际开工日期以招标人同意、监理人发布的开工通知或开工批复为准,完工时间以监理人和招标人确认为准。
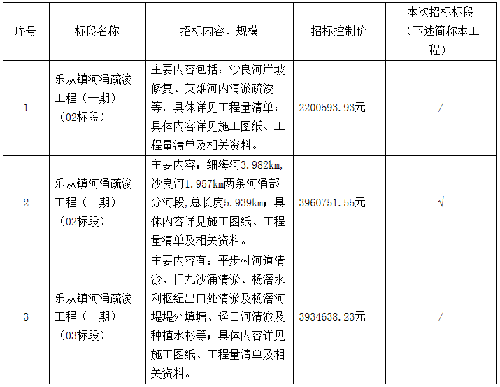
2.4 本招标工程共分 3 个标段,各标段招标内容、规模和招标控制价(最高投标限价):
各投标人均可就本招标工程上述标段中的 3 个标段投标,但最多允许中标 1 个标段。评标委员会按照各标段的评审顺序依次分别推荐中标候选人,按开标评标时间先后顺序,前一标段的第一中标候选人如同时参与后续标段投标的,其投标文件参与后续标段评审,但不参与后续标段的中标候选人推荐。
2.5 承包方式:包工、包料、包工期、包安全、包文明施工,☑综合单价包干 □固定总价包干。
2.6 工程质量要求:执行国家、省或行业现行的工程建设质量验收标准及规范,须达到《水利水电建设工程验收规程(SL223—2008)》及《水利水电工程施工质量检验与评定规程》(SL176-2007)验收质量等级标准:合格或以上。
2.7 安全文明施工要求: 符合国家、省、市安全生产、文明施工管理相关规定,承诺达到合格或以上标准。
3.资格审查方式
本工程采用“资格后审”合格全数入围的方式确定合格投标人。
4.投标人资格要求
投标人应具备承担本工程施工的资质条件、能力和信誉,具体要求如下:
4.1 法人资格
投标人应具有独立法人资格并依法取得营业执照,营业执照处于有效期。
4.2 对投标人企业的资质要求
4.2.1 投标人须具有承接本工程所需的水利水电工程施工总承包三级(或以上)资质,且该资质证书应在有效期限范围内。
4.2.2 本工程不接受联合体投标。
4.3 投标人须持有有效的《安全生产许可证》。
4.4 投标人应有良好信誉,必须通过佛山市公共资源交易信息化综合平台和佛山市水利工程建设管理系统办理信用信息登记备案。
4.4.1 凡是参与佛山市水利工程招投标活动的水利建设市场主体均应按照省水利厅《关于印发<广东省水利厅关于水利建设市场信用的管理办法>的通知》(粤水规范字〔2019〕1号)及《佛山市水利局 佛山市发展和改革局 佛山市政务服务数据管理局关于印发《佛山市水利建设市场信用管理办法》的通知》要求在省水利厅水利建设市场信用信息平台录入信用信息和在佛山市公共资源交易信息化综合平台、佛山市水利工程建设管理系统办理信用信息登记备案。
4.4.2 凡在佛山市公共资源交易信息化综合平台、佛山市水利局工程建设领域项目信息公开 共享专栏、广东省水利厅门户网站公布禁止参加市内或省内水利工程建设投标期限内的单位(企业)不得参加佛山市水利工程的投标。
4.4.3投标人须按照《佛山市发展和改革局等六部门关于规范招投标市场秩序、遏制弄虚作假等违规行为的意见》(佛发改招〔2013〕11号)的要求,在投标文件首页签署《诚信投标承诺书》,由法定代表人签字并盖单位公章。对于拒签或不按要求签署承诺书的投标人,评标委员会将否决其投标。
4.5 对投标人拟派项目负责人的要求
4.5.1 对拟派项目负责人的资格要求:1人,须具有注册于投标人本单位的水利水电工程(或水利)专业二级(或以上级)注册建造师执业资格证书(在广东省外注册的建造师必须是一级建造师。一级建造师须按《住房和城乡建设部办公厅关于全面实行一级建造师电子注册证书的通知》要求提供一级建造师注册证书电子证照,否则招标人不予认可。广东省二级建造师须按《广东省建设执业资格中心关于启用新版二级建造师注册证书电子证照的通知》要求提供新版二级建造师注册证书电子证照,否则招标人不予认可。)并持有有效的《安全生产考核合格证(B证)》(广东省内投标人可提供“广东省建筑施工企业管理人员安全生产考核信息系统”的证书查询信息网页打印件;广东省外已开通网上查询打印的投标人可提供相关企业管理人员安全生产考核合格证书的查询信息网页打印件(或电子证照打印件))。
4.5.2 投标人拟派驻项目负责人必须在佛山市水利工程建设管理系统登记备案的人员中选取。省外进粤企业,拟派驻项目负责人还必须在省水利厅办理了信用信息录入手续,并提供相应的证明材料。
4.5.3 拟派项目负责人不得在其他在建水利项目中担任项目负责人(备注:在建水利项目是指在开标之日前主体工程尚未通过单位工程验收的中标价大于或等于400万的水利工程项目)。
4.5.4 需提供投标人近半年(扣除发布招标公告当月往前顺推6个月,即2022年01月至2022年06月)为拟派项目负责人缴纳社保资金的有效的社保证明材料。以投标人(或其分支机构)所属当地社保管理部门出具的证明材料的扫描件为准。注:1)投标人因所在地区社保查询的不同规定,如只能查询至查询日的上上月,不能提供规定社保区间的社保证明的,投标人如提供了政府部门的社保管理相应文件,其所提供的社保可以按当地的文件要求相应顺推,否则,不予认可。2)疫情期间,投标人能提供政府相关部门发布的通知文件或相关证明文件,证明投标人符合政府暂缓缴交或减免社会保险费用政策的,可根据政策的要求无需提供暂缓缴交或减免月份的社保,否则必须按招标文件要求提供社保。
4.5.5 拟派项目负责人如有参与其他工程投标的情况,必须在投标文件中说明。投标人应慎重考虑选派一名项目负责人参加多个工程项目的投标竞争,如拟派项目负责人在两个及以上工程项目均中标的,只能按照不同工程项目中标通知书发出的时间先后,担任本企业最先中标项目的投标项目负责人。后确定该企业为中标人的工程项目的招标人将取消其中标资格。投标人隐瞒中标项目获取中标的,按弄虚作假骗取中标查处。
4.6 对投标人企业的信誉要求
4.6.1 没有处于被责令停业,财产被接管、冻结,破产状态。(此处所指的“冻结”,是指被“冻结”的财产影响到投标人或潜在投标人的履约能力。其中财产被全部冻结的,应当不具备投标资格;财产被部分冻结但不影响投标人对本项目履约能力的,具备投标资格)。
4.6.2 没有受到取消投标资格的行政处罚。(此处所指的“处罚”,是指依据《中华人民共和国行政处罚法》作出的有关取消投标资格的行政处罚,且该行政处罚信息已按照行政执法公示制度公开,除此之外,其他以通知、通报等形式或依据规范性文件对投标人投标资格作出的限制,不属于此处所指的“处罚”范畴)。
4.6.3 在最近三年内没有骗取中标和严重违约及重大工程质量问题或重大安全生产事故。(此处“骗取中标”是指依据《中华人民共和国行政处罚法》所作出的《行政处罚决定书》中所认定的违法行为;“严重违约及重大工程质量问题或重大安全生产事故”则以司法、仲裁机构等出具的生效文件予以认定,其中的“重大”工程质量问题或“重大”安全生产事故,是指生效文件认定的“重大”事故等级达到《生产安全事故报告和调查处理条例》的标准;“最近三年”是指该项目招标公告/投标邀请书发出之日起往前顺推三年,以《行政处罚决定书》或司法、仲裁机构等出具的生效文件的落款时间为准)。
4.6.4 根据佛山市中级人民法院《启用执行联动机制决定书》和《协助执行通知书》的要求,投标人若为名单上的失信被执行人,不得参加本项目投标。
4.6.5 根据《佛山市发展和改革局等8部门关于在公共资源交易事项中进行信用信息查询和实施联合奖惩的通知》(佛发改信用〔2019〕1号),对被佛山市公共信用信息管理系统列入失信名单的投标人,不得参加投标。
5.招标文件、图纸等资料的获取
5.1 凡有意参加投标者,可于2022年 08 月 01 日至投标截止时间前登录佛山市公共资源交易信息化综合平台下载招标文件、图纸等资料。具体操作方法请浏览“佛山市公共资源交易网”网站“交易指南”中的工程交易栏目。网址:http://ggzy.foshan.gov.cn,业务咨询电话:0757-83990765、0757-83991581。
5.2 招标文件一经在佛山市公共资源交易网发布,视作已发放给所有投标人,各投标人应及时下载电子版招标文件及图纸(供下载的招标文件有PDF和WORD版本时,若有不一致,以招标人盖章的PDF版本招标文件为准)。否则所造成的一切后果由投标人自负。
6.投标保证金
6.1 本工程要求投标人提交 7.8万元的投标保证金。
6.2 投标人可自行选择采用现金或投标担保(电子保函/电子保单)的形式提交投标保证金。
7.投标文件的递交
7.1 投标文件递交的截止时间
7.1.1 投标文件递交的截止时间:2022年08月 22 日9时30分。
7.1.2 开标时间:2022年08月 22 日9时30分。
7.1.3 递交投标文件起止时间与开标时间是否有变化,请密切留意澄清(答疑)、补充、
修改等文件中的相关信息。本项目采用远程解密,投标人无需到达顺德区公共资源交易中心参与开标会议。
7.2 投标人须在投标截止前将加密的投标文件通过佛山市公共资源交易网成功上传,开标地点:佛山市顺德区大良街道新城区观绿路4号恒实置业广场1号楼裙楼顺德区公共资源交易中心4楼(具体开标室以交易中心4楼大厅电子屏显示为准)。
8.发布公告的媒介(适用于公开招标)
本次招标公告同时在佛山市顺德区公共资源交易中心网页以及广东省招标投标监管网、佛山市公共资源交易网等网站发布。公告内容和时间不一致时,以佛山市公共资源交易网发布的为准。
9.其他
9.1 递交投标文件的投标人少于3个的,招标人应当依法重新招标。
9.2 参与投标的法定代表人或授权代理人须具有交易员资格。
9.3 本次招标采用的评定标办法是综合评估法。
10.联系方式
招标人:佛山市顺德区乐从镇城建和水利办公室
地 址: 广东省佛山市顺德区乐从镇沿江路2号
邮 编:528315
联 系 人:何工
电 话:0757-29238678
招标代理机构:广东华正工程咨询有限公司
地 址:佛山市顺德区顺翔路20号(太昌大厦二楼201室)
邮 编:528300
联 系 人:徐小姐
电 话:0757-22330643
电子邮件:962587227@qq.com
招标监督部门:佛山市顺德区政务服务数据管理局
电 话:0757-22836334、0757-22832272、0757-22836721、0757-22835428
地 址:佛山市顺德区大良德民路行政服务中心东座3楼交易监管科
邮 编:528000
微信
新浪微博
QQ空间
QQ好友
豆瓣
Facebook
Twitter

