广东上半年商品房销售趋于稳定,同比降幅连续两个月收窄
日前,广东省房地产行业协会(以下简称省房协)发布的《2022年上半年广东省房地产市场分析报告》(以下简称《报告》)显示,2022年上半年,广东多个城市因地制宜完善房地产政策,对房地产市场恢复稳定发展起到了积极的促进作用,全省商品房销售面积、销售金额同比降幅连续两个月收窄,市场初步呈现企稳迹象。
《报告》称,7月以来,国家积极回应市场关切,正有力提振市场信心。随着利好市场预期的一系列政策措施的陆续实施,下半年房地产市场有望延续恢复发展态势。
销售降幅连续收窄,佛山商品房销售面积最多
《报告》显示,从市场情况看,上半年全省商品房销售面积5289.03万平方米,销售金额7876.09亿元,同比下降25.3%和31.3%,降幅连续两个月收窄。其中,商品住宅销售面积4321.53万平方米,销售金额6772.74亿元,同比下降30.0%和34.0%,降幅分别收窄3.6个百分点和4.1个百分点。
上半年,全省商品房销售均价为14891元/平方米,商品住宅均价15672元/平方米,同比下降8.0%和5.8%,降幅收窄1.7个和1.1个百分点。
2021年以来广东商品房销售面积、销售金额走势图
从城市层面看,佛山、广州、惠州3市上半年商品房销售面积位列全省前三,合计2072.99万平方米,占全省的39.2%。江门、深圳、中山、清远、肇庆、珠海、东莞7市分列第4-10位,销售面积在200万-300万平方米之间,合计1738.74万平方米,占全省的32.9%。
从商品住宅销售面积月度走势看,广州、惠州、中山、深圳、江门、东莞、湛江、汕尾、韶关、揭阳、梅州等11市均于6月创下年内单月最高,市场恢复态势良好;珠海、肇庆、汕头、清远a、阳江、云浮等6市销售面积在5、6月连续两个月环比增长,呈持续恢复态势。
2022年上半年广东各市商品房销售面积比较
数据反映,近期各地市因城施策调整完善房地产政策,普遍对房地产市场恢复稳定发展起到了积极的促进作用。
下半年房地产市场有望延续恢复发展态势
7月以来,国家相关部委及高层会议积极回应市场关切,正有力提振市场信心。例如,7月14日,银保监会表示,要有效满足房地产企业合理融资需求,支持地方政府积极推进“保交楼、保民生、保稳定”;7月28日,中共中央政治局会议指出,要稳定房地产市场,因城施策用足用好政策工具箱,支持刚性和改善性住房需求,压实地方政府责任,保交楼、稳民生……随着利好市场预期的一系列政策措施的陆续实施,省房协预判,下半年房地产市场有望延续恢复发展态势。
同时,省房协也呼吁,为更好满足购房者的合理住房需求,促进房地产市场健康稳定发展,建议地方因城施策用足用好政策工具箱,同等力度支持刚性和改善性住房需求,促进二手房与新房市场良性循环。建议房地产企业积极盘活沉淀资产,改善资产负债表;规范销售经营行为,确保项目高质量建设并如期交付使用;积极探索新的发展模式,促进行业高质量发展。
7月份以来,禅桂多个热点项目亮相,包括三龙湾一号、保利秀台天珺、建投恒福一号等。这些楼盘均以改善型户型为主,而且是“加加大号”的,主力户型面积普遍在200平方米~300平方米之间。
早前上市的三山万科璞悦山首期以117~235平方米的改善型户型为主。在中心城区,今年上半年上市的新盘中,桂城平洲中海丽湾尚宸算是一个刚需户型唱主角楼盘,户型面积集中在85~126平方米,但此盘走的并非刚需价格策略,销售均价35000元/平方米左右。
近期上市的华发滨江难得兼顾了部分87平方米、110平方米的刚需户型,但此种户型只有3栋高层,其余均为129平方米以上的改善型户型。旁边的碧桂城世纪中心预计8月份上市,同样以改善型户型为主,兼顾部分刚需户型。
今年年中亮相的几个热点楼盘,大部分为去年拿的高价地。因为成本较高,要立足市场,必须走改善型路线,才能卖个好价钱。
今年以来,佛山主要商住地块成交相对较少,其中保利占了4宗,一宗是金沙洲、一宗是大沥千灯湖中轴、两宗是禅城奇槎,都是中心区域或临广地区。按保利近几年的运营风格,除金沙洲地块外,其余3块基本上会继续走改善型路线。
保利三龙湾奇槎项目今年5月拿地,7月25日已经动工,命名“保利三龙湾天珺”。项目将主打两栋大平层住宅,户型面积涵盖140~340平方米,又是一个改善型项目。
去年以来,佛山中心区域楼市呈现一个明显趋势,就是改善型唱主角。一是改善型产品价格走高,即使在楼市调整阶段也鲜有折价抛售;二是改善型楼盘越来越多,其中不乏高端改善型楼盘。
目前市场尚未十分明朗,加上民营房企资金链偏紧局面未改,地产商普遍谨慎拿地,只有中心地区的核心地块才能受到较大关注。今年以来成交的地块中,多数集中在奇槎、金沙洲、千灯湖中轴、博爱湖、大良中心区、北滘地铁口等核心地区,这些优质地块大概率要走改善型路线。未来的这些新盘,将在很大程度上将挤占刚需楼盘的市场份额。以石湾东片区(城南、奇槎)为例,除泷景走刚需路线外,粤海拾桂府、龙光玖誉台、泰丰千玺湾是刚需偏改善型,龙光天宸、龙光天境、保利秀台天珺、三龙湾一号、建投恒福一号、保利三龙湾天珺等楼盘均是走改善型路线。刚需楼盘主要集中在南庄、张槎、石湾西片区等非核心地区。
中心城区市场上存量刚需楼盘不少,按目前的去化速度,预计未来一年内不会出现明显的供不应求局面,但总体供货将日趋偏紧,越是往后,价格就越稳定。
一、项目基本情况
原公告的采购项目编号:440606-2022-08002
原公告的采购项目名称:中心湖公园综合管养项目
首次公告日期:2022年07月27日
二、更正信息:
更正事项:采购公告
更正原因:原采购文件有误
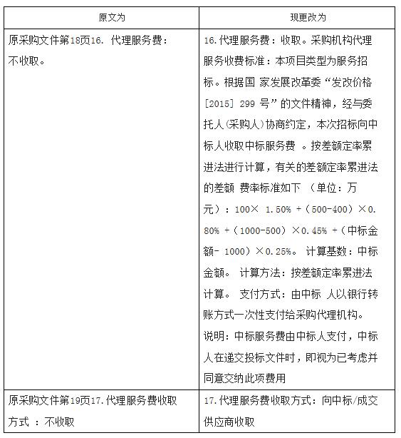
更正内容:
其他内容不变
更正日期:2022年08月02日
三、其他补充事项
1.本项目采用电子系统进行招投标,请在投标前详细阅读供应商操作手册,手册获取网址:https://gdgpo.czt.gd.gov.cn/help/transaction/download.html。投标供应商在使用过程中遇到涉及系统使用的问题,可通过400-1832-999进行咨询或通过广东政府采购智慧云平台运维服务说明中提供的其他服务方式获取帮助。
2.供应商参加本项目投标,需要提前办理CA和电子签章,办理方式和注意事项详见供应商操作手册与CA办理指南,指南获取地址:https://gdgpo.czt.gd.gov.cn/help/problem/。
3.如需缴纳保证金,供应商可通过'广东政府采购智慧云平台金融服务中心'(http://gdgpo.czt.gd.gov.cn/zcdservice/zcd/guangdong/),申请办理投标(响应)担保函、保险(保证)保函。
4.本项目另附附件,随招标文件一同公示,请供应商自行下载。
四、凡对本次公告内容提出询问,请按以下方式联系。
1.采购人信息
名 称:佛山市顺德区伦教街道综合行政执法办公室
地 址:佛山市顺德区伦教街道荔村羊大路东街路口
联系方式:0757-27333679
2.采购代理机构信息
名 称:广东诚采项目管理有限公司
地 址:佛山市禅城区圣堂大街16第三层311
联系方式:0757-83270209
3.项目联系方式
项目联系人:黄家宜
电 话:0757-83270209
微信
新浪微博
QQ空间
QQ好友
豆瓣
Facebook
Twitter

