佛山市顺德区伦教街道羊额朗硕西侧地块地上固体废物清理采购项目招标公告
佛山市顺德区伦教街道土地发展中心佛山市顺德区伦教街道羊额朗硕西侧地块地上固体废物清理采购项目招标公告
项目概况
佛山市顺德区伦教街道羊额朗硕西侧地块地上固体废物清理采购项目招标项目的潜在投标人应在广东省政府采购网https://gdgpo.czt.gd.gov.cn/获取招标文件,并于2022年10月21日09时00分(北京时间)前递交投标文件。
一、项目基本情况
项目编号:440606-2022-11699
项目名称:佛山市顺德区伦教街道羊额朗硕西侧地块地上固体废物清理采购项目
采购方式:公开招标
预算金额:16,132,387.03元
采购需求:
合同包1(佛山市顺德区伦教街道羊额朗硕西侧地块地上固体废物清理采购项目):
合同包预算金额:16,132,387.03元
本合同包不接受联合体投标
合同履行期限:自项目开工之日起80个日历天内完成垃圾分拣、清运并清场。
二、申请人的资格要求:
1.投标供应商应具备《政府采购法》第二十二条规定的条件,提供下列材料:
1)具有独立承担民事责任的能力:在中华人民共和国境内注册的法人或其他组织或自然人,投标(响应)时提交有效的营业执照(或事业法人登记证或身份证等相关证明)副本复印件;
2)有依法缴纳税收和社会保障资金的良好记录:须提供①投标截止日前6个月内任意1个月依法缴纳税收的有效证明材料 和②投标截止日前6个月内任意1个月依法缴纳社会保险的凭据(专用收据或社会保险缴纳清单)相关证明材料。如依法免税或不需要缴纳社会保障资金的,提供相应证明材料;
3)具有良好的商业信誉和健全的财务会计制度:供应商必须具有良好的商业信誉和健全的财务会计制度【提供2020或2021年度经审计的财务报告及财务报表(资产负债表、利润表和现金流量表)复印件(要求:审计报告由第三方会计师事务所或其它合法审计机构出具)或基本开户银行出具的资信证明的复印件(要求:资信证明书内容应能够清晰准确反映供应商最近6个月内(从本项目采购公告发布之日起,往前倒推计算)的商业信誉情况和满足采购文件有关要求。如成立时间不足6个月的,按成立时间提供)】;
4)履行合同所必需的设备和专业技术能力:供应商可提供但不限于以下举例的证明材料(如经营场所或所拥有的设备购置发票或技术人员情况或资源等图片描述或材料复印件)。
5)参加采购活动前3年内,在经营活动中没有重大违法记录:在经营活动中没有重大违法记录:参照投标(报价)函相关承诺格式内容。重大违法记录,是指供应商因违法经营受到刑事处罚或者责令停产停业、吊销许可证或者执照、较大数额罚 款等行政处罚。(对于“较大数额罚款”,根据《财政部关于<中华人民共和国政府采购法实施条例>第十九条第一款“较大数 额罚款”具体适用问题的意见》(财库〔2022〕3号),明确《中华人民共和国政府采购法实施条例》第十九条第一款规定的“较大数额罚款”认定为200万元以上的罚款,法律、行政法规以及国务院有关部门明确规定相关领域“较大数额罚款”标准高于200万元的,从其规定)。
2.落实政府采购政策需满足的资格要求:
合同包1(佛山市顺德区伦教街道羊额朗硕西侧地块地上固体废物清理采购项目)落实政府采购政策需满足的资格要求如下:
本项目不属于专门面向中小企业采购的项目。对于中小微企业、监狱企业、残疾人福利性单位等参与本项目的投标,可按规定享受优惠政策,具体详见招标文件
3.本项目的特定资格要求:
合同包1(佛山市顺德区伦教街道羊额朗硕西侧地块地上固体废物清理采购项目)特定资格要求如下:
(1)投标人未被列入“信用中国”网站(www.creditchina.gov.cn)“记录失信被执行人或重大税收违法案件当事人名单或政府采购严重违法失信行为”记录名单;未处于中国政府采购网(www.ccgp.gov.cn)“政府采购严重违法失信行为信息记录”中的禁止参加政府采购活动期间。(以采购代理机构于投标截止日当天在“信用中国”网站(www.creditchina.gov.cn)及中国政府采购网(www.ccgp.gov.cn)查询结果为准,如相关失信记录已失效,供应商需提供相关证明资料。)
(2)投标单位负责人为同一人或者存在直接控股、管理关系的不同投标人,不得参加同一合同项下的政府采购活动;为采购项目提供整体设计、规范编制或者项目管理、监理、检测等服务的供应商,不得再参加该采购项目(包组)的其他采购活动。投标(报价)函相关承诺要求内容。
(3)须提供《道路运输经营许可证》复印件。
(4)本项目不接受联合体参加投标。
三、获取招标文件
时间:2022年09月30日至2022年10月12日 ,每天上午00:00:00至12:00:00 ,下午12:00:00至23:59:59(北京时间,法定节假日除外)
地点:广东省政府采购网https://gdgpo.czt.gd.gov.cn/
方式:在线获取
售价:免费获取
四、提交投标文件截止时间、开标时间和地点
2022年10月21日09时00分00秒(北京时间)
递交文件地点:广东省政府采购网(https://gdgpo.czt.gd.gov.cn/)
开标地点:广东省政府采购网(https://gdgpo.czt.gd.gov.cn/)
五、公告期限
自本公告发布之日起5个工作日。
六、其他补充事宜
1.本项目采用电子系统进行招投标,请在投标前详细阅读供应商操作手册,手册获取网址:https://gdgpo.czt.gd.gov.cn/help/transaction/download.html。投标供应商在使用过程中遇到涉及系统使用的问题,可通过020-88696588 进行咨询或通过广东政府采购智慧云平台运维服务说明中提供的其他服务方式获取帮助。
2.供应商参加本项目投标,需要提前办理CA和电子签章,办理方式和注意事项详见供应商操作手册与CA办理指南,指南获取地址:https://gdgpo.czt.gd.gov.cn/help/problem/。
3.如需缴纳保证金,供应商可通过'广东政府采购智慧云平台金融服务中心'(http://gdgpo.czt.gd.gov.cn/zcdservice/zcd/guangdong/),申请办理投标(响应)担保函、保险(保证)保函。
4.本项目采用远程电子开标的,投标人的法定代表人或其授权代表应当按照本招标公告载明的时间和模式等要求参加开标。在投标截止时间前30分钟,应当登录云平台开标大厅进行签到,并且填写授权代表的姓名与手机号码。若因签到时填写的授权代表信息有误而导致的不良后果,由供应商自行承担。
七、对本次招标提出询问,请按以下方式联系。
1.采购人信息
名 称:佛山市顺德区伦教街道土地发展中心
地 址:佛山市顺德区伦教街道南苑路一号
联系方式:0757-27887032
2.采购代理机构信息
名 称:广州金良工程咨询有限公司佛山分公司
地 址:佛山市禅城区岭南大道北129号中区1座17层
联系方式:0757-83130869、0757-83130919
3.项目联系方式
项目联系人:罗小姐、蓝小姐
电 话:0757-83130869、83130919
-
佛山市顺德区北滘医院改扩建工程——外电建设工程施工招标公告
-
佛山市南海区大沥危旧房改造项目(兴隆街项目)施工招标公告
-
佛山顺德中心城区城中村基础设施更新改造项目-大良红岗横四路建设工程施工招标公告
-
佛山顺德中心城区城中村基础设施更新改造项目-大良桃源路及周边道路改造工程施工招标公告
-
佛山顺德中心城区老旧小区改造项目-老旧小区无物业管理住宅建筑消防设施增设工程(三标段)施工招标公告
-
顺德云鹭北片区-伦教街道永丰南片区提升改造项目施工招标公告
-
季华实验室采购数控车削中心招标公告
-
南海经济开发区人民医院彩色超声设备采购项目招标公告
-
佛山市120急救指挥调度系统本国化改造项目(二次)竞争性磋商公告
-
佛山大学河滨校区21号楼、12号楼教学实验室装修竞争性谈判公告
项目概况
陈村职业技术学校工业机器人综合应用工作站设备采购招标项目的潜在投标人应在广东省政府采购网https://gdgpo.czt.gd.gov.cn/获取招标文件,并于 2022年10月24日 09时30分 (北京时间)前递交投标文件。
一、项目基本情况
项目编号:440606-2022-11455
项目名称:陈村职业技术学校工业机器人综合应用工作站设备采购
采购方式:公开招标
预算金额:2,000,000.00元
采购需求:
合同包1(陈村职业技术学校工业机器人综合应用工作站设备采购):
合同包预算金额:2,000,000.00元
本合同包不接受联合体投标
合同履行期限:合同签订后60个日历天内完成全部供货安装及交付使用。
二、申请人的资格要求:
1.投标供应商应具备《政府采购法》第二十二条规定的条件,提供下列材料:
1)具有独立承担民事责任的能力:在中华人民共和国境内注册的法人或其他组织或自然人, 投标时提交有效的营业执照(或事业法人登记证或身份证等相关证明) 正本或副本扫描件。
2)有依法缴纳税收和社会保障资金的良好记录:①提供投标截止日前6个月内任意1个月依法缴纳税收相关材料扫描件。如依法免税的,提供相应证明材料; ②提供投标截止日前6个月内任意1个月依法缴纳社会保险凭证(专用收据或社会保险缴纳清单)的相关材料扫描件。如依法不需要缴纳社会保险的,提供相应证明材料。
3)具有良好的商业信誉和健全的财务会计制度:提供下列材料扫描件之一即可:①经审计的2021年度财务状况报告或2022年任意1个月的财务状况报告(要求:由第三方会计师事务所出具并加盖其公章,且能反映审计结论);②基本开户银行出具的资信证明(要求:磋商截止之日前6个月内出具的,如成立时间不足6个月的,按成立时间提供,如资信证明不能体现基本开户账户的,应另附开户许可证)。
4)履行合同所必需的设备和专业技术能力:按投标(响应)文件格式填报设备及专业技术能力情况。
5)参加采购活动前3年内,在经营活动中没有重大违法记录:按投标文件格式提供《投标函》。重大违法记录,是指供应商因违法经营受到刑事处罚或者责令停产停业、吊销许可证或者执照、较大数额罚款等行政处罚。(对于“较大数额罚款”,根据《财政部关于<中华人民共和国政府采购法实施条例>第十九条第一款“较大数额罚款”具体适用问题的意见》(财库〔2022〕3号),明确《中华人民共和国政府采购法实施条例》第十九条第一款规定的“较大数额罚款”认定为 200万元以上的罚款,法律、行政法规以及国务院有关部门明确规定相关领域“较大数额罚款”标准高于200万元的,从其规定)
2.落实政府采购政策需满足的资格要求:
合同包1(陈村职业技术学校工业机器人综合应用工作站设备采购)落实政府采购政策需满足的资格要求如下:
根据《政府采购促进中小企业发展管理办法》(财库[2020]46 号)的规定,本项目属于专门面向中小企业采购的项目,只允许中小微企业、监狱企业、残疾人福利性单位参与本项目投标。 中小企业具体标准根据《工业和信息化部、国家统计局、国家发展和改革委员会、 财政部关于印发中小企业划型标准规定的通知》(工信部联企业〔2011〕300 号) 文件进行划分;监狱企业根据(财库〔2014〕68号)的规定;残疾人福利性单 位根据(财库〔2017〕141 号)的规定。提供有效的中小企业声明函(或残疾人 福利性单位声明函或监狱企业证明文件),否则不予认定。本项目采购标的对应的中小企业划分标准所属行业为:工业。
3.本项目的特定资格要求:
合同包1(陈村职业技术学校工业机器人综合应用工作站设备采购)特定资格要求如下:
(1)供应商未被列入“信用中国”网站(www.creditchina.gov.cn)“记录失信被执行人或税收违法黑名单或政府采购严重违法失信行为”记录名单;未被列入中国政府采购网(www.ccgp.gov.cn)“政府采购严重违法失信行为信息记录”。【以采购代理机构于磋商响应截止日当天在“信用中国”网站、中国政府采购网查询结果为准,如相关失信记录已失效,供应商需提供相关证明资料】
(2)单位负责人为同一人或者存在直接控股、管理关系的不同供应商,不得同时参加本采购项目(或采购包) 投标。 为本项目提供整体设计、 规范编制或者项目管理、 监理、 检测等服务的供应商, 不得再参与本项目投标。(按投标文件格式提供《投标函》)
(3)本项目不接受联合体投标。
三、获取招标文件
时间: 2022年09月30日 至 2022年10月12日 ,每天上午 00:00:00 至 12:00:00 ,下午 12:00:00 至 23:59:59 (北京时间,法定节假日除外)
地点:广东省政府采购网https://gdgpo.czt.gd.gov.cn/
方式:在线获取
售价: 免费获取
四、提交投标文件截止时间、开标时间和地点
2022年10月24日 09时30分00秒 (北京时间)
递交文件地点:广东省政府采购网https://gdgpo.czt.gd.gov.cn/
开标地点:佛山市顺德区公共资源交易中心开标室(远程电子开标)
五、公告期限
自本公告发布之日起5个工作日。
六、其他补充事宜
1.本项目采用电子系统进行招投标,请在投标前详细阅读供应商操作手册,手册获取网址:https://gdgpo.czt.gd.gov.cn/help/transaction/download.html。投标供应商在使用过程中遇到涉及系统使用的问题,可通过020-88696588 进行咨询或通过广东政府采购智慧云平台运维服务说明中提供的其他服务方式获取帮助。
2.供应商参加本项目投标,需要提前办理CA和电子签章,办理方式和注意事项详见供应商操作手册与CA办理指南,指南获取地址:https://gdgpo.czt.gd.gov.cn/help/problem/。
3.如需缴纳保证金,供应商可通过'广东政府采购智慧云平台金融服务中心'(http://gdgpo.czt.gd.gov.cn/zcdservice/zcd/guangdong/),申请办理投标(响应)担保函、保险(保证)保函。
4.响应文件在广东省政府采购网https://gdgpo.czt.gd.gov.cn/线上提交,开标地点为 佛山市顺德区公共资源交易中心开标室。
5.请供应商特别注意,供应商提供虚假材料谋取中标、成交的,成交或者成交后无正当理由拒绝与采购人签订合同的行为均属于违法行为,将被处以采购金额千分之五以上千分之十以下的罚款,列入不良行为记录名单,在一至三年内禁止参加政府采购活动,有违法所得的,并处没收违法所得,情节严重的,由工商行政管理机关吊销营业执照;构成犯罪的,依法追究刑事责任。
七、对本次招标提出询问,请按以下方式联系。
1.采购人信息
名 称:佛山市顺德区陈村职业技术学校
地 址:广东省佛山市顺德区陈村镇华林路2号
联系方式:0757-23322505
2.采购代理机构信息
名 称:广东人信工程咨询有限公司
地 址:佛山市顺德区大良街道观绿路4号恒实置业广场3号楼13层
联系方式:0757-22317106
3.项目联系方式
项目联系人:马工
电 话:0757-22317106
佛山路桥工程技术咨询有限公司受佛山市公路桥梁工程监测站有限公司的委托,对桥梁定期检查技术服务进行公开招标,欢迎符合资格条件的投标人投标。
一、招标项目编号:JG2022(SZ)XZ0097
二、招标项目名称:桥梁定期检查技术服务
三、招标控制价(元):本项目为资格服务项目,按单价总承包,按实结算方式。
四、招标数量:一项
五、项目内容及需求:采购桥梁定期检查技术服务,详见《招标文件》。
六、投标人资格:
1、投标人在中华人民共和国境内注册,且具备独立承担民事责任能力的法人或其它组织;
2、投标人未被列入“信用中国”网站(www.creditchina.gov.cn)“记录失信被执行人或重大税收违法失信主体(或税收违法黑名单)”记录名单;(以招标代理机构于投标(响应)截止时间当天在“信用中国”网站(www.creditchina.gov.cn)查询结果为准,如相关失信记录已失效,投标人需提供相关证明资料);
3、具有省级及以上质量技术监督主管部门颁发的在有效期内的计量认证合格证书(即有CMA证章),且计量认证项目包括桥梁检测参数;
4、投标人近五年(2017年9月1日至投标截止时间止),至少独立承揽过1个合同金额不少于人民币10万元的桥梁检测项目;
5、具有履行合同所必需的设备和专业技术能力;(按投标文件格式提供承诺函);
6、有依法缴纳税收和社会保障资金的良好记录;(按投标文件格式提供承诺函);
7、在参加本项目投标活动前三年内,在经营活动中没有重大违法记录;(按投标文件格式提供承诺函);
8、本项目不接受联合体投标。
注:与招标人存在利害关系可能影响招标公正性的法人,不得参加投标。单位负责人为同一人或者存在控股、管理关系的不同单位,不得参加同一标段投标或者未划分标段的同一招标项目投标,否则按否决其投标处理。
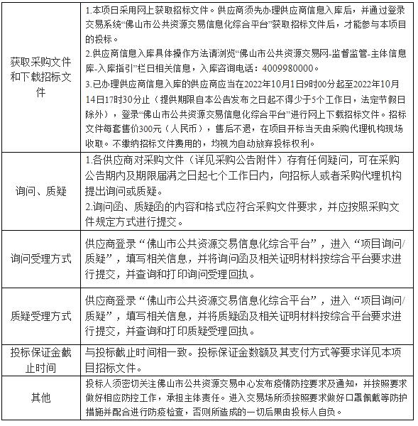
七、网上报名和下载招标文件及相关事宜:
八、投标截止时间:2022年10月21日 9时30分00秒。
九、提交投标文件地点:广东省佛山市禅城区季华五路28号公交大厦6楼佛山市公共资源交易中心开标(5)室。
十、开标时间:2022年10月21日9时30分00秒。
十一、开标地点:广东省佛山市禅城区季华五路28号公交大厦6楼佛山市公共资源交易中心开标(5)室。
十二、本公告期限(5个工作日)自2022年09月30日至2022年10月21日止。
十三、联系事项
(一)招标项目联系人(代理机构):陈嘉良;联系电话:0757-66862059
招标项目联系人(招标人):李陈啸;联系电话:0757-83960758
(二)招标代理机构:佛山路桥工程技术咨询有限公司
地址:广东省佛山市顺德区乐从镇乐从社区佛山新城天虹路46号信保广场1号3104单元
联系人:陈嘉良;联系电话:0757-83139310;邮编:528000
(三)招标人:佛山市公路桥梁工程监测站有限公司
联系人:李陈啸;联系电话:0757-83960758
传真:/ ;邮编:528000
十四、其他说明:本项目为非政府采购项目,非工程招标项目,为企业组织招标项目,按招标人单位内部管理制度要求执行。
微信
新浪微博
QQ空间
QQ好友
豆瓣
Facebook
Twitter

