南海区狮山镇永安小学变配电及低压电力改造工程竞争性磋商公告
项目概况
永安小学变配电及低压电力改造工程采购项目的潜在供应商应在广东省政府采购网https://gdgpo.czt.gd.gov.cn/获取采购文件,并于2022年10月19日 09时00分(北京时间)前提交响应文件。
一、项目基本情况
项目编号:SSZ-2022G41
项目名称:永安小学变配电及低压电力改造工程
采购方式:竞争性磋商
预算金额:1,100,286.19元
采购需求:
合同包1(永安小学变配电及低压电力改造工程):
合同包预算金额:1,100,286.19元
本合同包接受联合体投标
合同履行期限:60个日历天。工期不因雨天、假期及办理各方面的手续等因素而延长;实际开工日期以采购人或监理单位发出的开工令为准。
二、申请人的资格要求:
1.投标供应商应具备《政府采购法》第二十二条规定的条件,提供下列材料:
1)具有独立承担民事责任的能力:提供在中华人民共和国境内注册的法人或其他组织的营业执照(或事业单位法人证书,或社会团体法人登记证书)、组织机构代码证、税务登记证【如已办理了多证合一,则仅需提供合证后的证件】,如供应商为自然人的需提供自然人身份证明。
2)有依法缴纳税收和社会保障资金的良好记录:提供响应截止日前6个月内任意1个月依法缴纳税收凭证复印件和依法缴纳社会保险的凭证(专用收据或社会保险缴纳清单)复印件,如依法免税或不需要缴纳社会保障资金的,应提供相应文件证明。
3)具有良好的商业信誉和健全的财务会计制度:提供下列材料复印件之一即可:(1)提供由第三方会计师事务所盖章出具且能反映审计结论的2020或2021年度的财务报告;(2)基本开户银行出具的资信证明(要求:投标截止之日前6个月内出具且在有效期内的,能够清晰反映投标人的商业信誉情况,如成立时间不足6个月的,按成立时间提供,如资信证明不能体现基本开户账户的,应另附开户许可证,或银行开具的《基本存款账户信息》。(3)财政部门认可的政府采购专业担保机构出具的投标担保函。
4)履行合同所必需的设备和专业技术能力:按投标(响应)文件格式填报设备及专业技术能力情况。
5)参加采购活动前3年内,在经营活动中没有重大违法记录:在经营活动中没有重大违法记录:参照投标(报价)函相关承诺格式内容。 重大违法记录,是指供应商因违法经营受到刑事处罚或者责令停产停业、吊销许可证或者执照、较大数额罚款等行政处罚。(较大数额罚款按照发出行政处罚决定书部门所在省级政府,或实行垂直领导的国务院有关行政主管部门制定的较大数额罚款标准,或罚款决定之前需要举行听证会的金额标准来认定)
2.落实政府采购政策需满足的资格要求:
合同包1(永安小学变配电及低压电力改造工程)落实政府采购政策需满足的资格要求如下:
采购包整体专门面向中小企业。采购包整体专门面向中小企业,供应商须为符合划分标准的中小企业(监狱企业、残疾人福利单位视同小型、微型企业)。该中小企业须符合本项目采购标的对应行业(本项目行业为:建筑业)的政策划分标准(监狱企业、残疾人福利性单位视同小微企业)。中小企业以供应商填写的《中小企业声明函》(见响应文件格式)为判定标准,残疾人福利性单位以供应商填写的《残疾人福利性单位声明函》(见响应文件格式)为判定标准,监狱企业须供应商提供由省级以上监狱管理局、戒毒管理局(含新疆生产建设兵团)出具的属于监狱企业的证明文件,否则不予认定。
3.本项目的特定资格要求:
合同包1(永安小学变配电及低压电力改造工程)特定资格要求如下:
(1)供应商须具有有效的电力工程施工总承包三级以上(含三级)资质或输变电工程专业承包三级以上(含三级)或建筑机电安装工程专业承包二级以上(含二级)资质。
(2)供应商须具有国家能源局(或国家电力监管委员会)或其派出机构颁发的有效的《承装(修、试)电力设施许可证》承装类五级(或以上)电力设施许可证。
(3)供应商须具有有效的行政主管部门颁发的《安全生产许可证》
(4)单位负责人为同一人或者存在直接控股、管理关系的不同供应商,不得同时参加本采购项目(或采购包)投标(响应)。为本项目提供整体设计、规范编制或者项目管理、 监理、 检测等服务的供应商,不得再参与本项目投标(响应)。投标(报价)函相关承诺要求内容。
(5)供应商未被列入“信用中国”网站(www.creditchina.gov.cn)“记录失信被执行人或重大税收违法案件当事人名单”记录名单;不处于中国政府采购网(www.ccgp.go v.cn)“政府采购严重违法失信行为信息记录”中的禁止参加政府采购活动期间。(以采购代理机构于投标(响应)截止时间当天在“信用中国”网站(www.creditchi na.gov.cn)及中国政府采购网(http://www.ccgp.gov.cn/)查询结果为准,如相关失信记录已失效,供应商需提供相关证明资料) 。
(6)本项目接受联合体响应。如为联合体响应的,联合体成员不得多于两家,且至少有一方为小、微型企业。联合体各方应按磋商文件提供的格式签订联合体共同投标协议书。 除《联合体共同投标协议书》外,磋商文件对响应文件编制要求中需要投标人盖章(印章)或签字处均由联合体牵头人按要求签字、盖章即可。
三、获取采购文件
时间:2022年10月8日至2022年10月13日,每天上午00:00:00至12:00:00,下午12:00:00至23:59:59 (北京时间,法定节假日除外)
地点:广东省政府采购网https://gdgpo.czt.gd.gov.cn/
方式:在线获取
售价:免费获取
四、响应文件提交
截止时间:2022年10月19日 09时00分00秒 (北京时间)
地点:广东省政府采购网https://gdgpo.czt.gd.gov.cn/
五、开启
时间:2022年10月19日 09时00分00秒 (北京时间)
地点:广东省政府采购网https://gdgpo.czt.gd.gov.cn/
六、公告期限
自本公告发布之日起3个工作日。
七、其他补充事宜
1.本项目采用电子系统进行招投标,请在投标前详细阅读供应商操作手册,手册获取网址:https://gdgpo.czt.gd.gov.cn/help/transaction/download.html。投标供应商在使用过程中遇到涉及系统使用的问题,可通过400-1832-999进行咨询或通过广东政府采购智慧云平台运维服务说明中提供的其他服务方式获取帮助。
2.供应商参加本项目投标,需要提前办理CA和电子签章,办理方式和注意事项详见供应商操作手册与CA办理指南,指南获取地址:https://gdgpo.czt.gd.gov.cn/help/problem/。
3.如需缴纳保证金,供应商可通过'广东政府采购智慧云平台金融服务中心'(http://gdgpo.czt.gd.gov.cn/zcdservice/zcd/guangdong/),申请办理投标(响应)担保函、保险(保证)保函。
4.本项目采用远程电子开标,因本项目为竞争性磋商方式,需要进行磋商和最终报价,投标供应商需登录广东政府采购智慧云平台项目采购系统的等候大厅留意响应文件澄清、磋商、最后报价等环节信息,在规定时间内完成对应的响应并加盖电子印章(未按要求进行响应,由此造成的后果由投标供应商自行承担)应在规定时间内进行最后报价的(最后报价不高于前一轮报价)。
5.疫情防控提醒:为配合新型冠状病毒感染肺炎疫情防控工作要求,参加开评标活动的人员(包括采购人、采购代理机构、评标专家、投标供应商等),必须全程佩戴口罩,自觉接受身份核验、体温检测、行程信息、核酸检测阴性证明查验等疫情排查防控措施。具体要求按镇交易所防疫政策为准。
八、凡对本次采购提出询问,请按以下方式联系。
1.采购人信息
名 称:佛山市南海区狮山镇永安小学
地 址:佛山市南海区狮山镇官窑古岗村
联系方式:0757-85888691
2.采购代理机构信息
名 称:佛山市文恺工程顾问有限公司
地 址:佛山市南海区桂城街道夏南路58号方舟建筑产业中心1座2栋2102室
联系方式:0757-81265130
3.项目联系方式
项目联系人:曾小姐
电 话:0757-81265130
1.招标条件
佛山地铁三号线大良站停车场及配套项目已由 相关主管部门 批准建设,招标人为佛山市顺德区大良街道工程建设管理中心,建设资金来自财政资金。项目已具备招标条件,现对该项目的全过程造价咨询进行公开招标。
2.项目概况与招标范围
2.1 建设地点:佛山市顺德区。
2.2 项目建设规模:本项目位于佛山市顺德区大良街道文秀路以东、凤山东路以北、县东路以南。本项目总用地面积为36682平方米,其中:地下建筑面积共44000平方米,包括:公交首末站5000平方米、地下停车场(其中人防面积30000平方米)31000平方米、配套设备用房8000平方米、地上西侧天桥建筑面积800平方米。工程总投资约56575.31万元,其中工程费用约47738.25万元、工程建设其他费用约6143万元、基本预备费用约2694.06万元。
2.3 咨询服务期限:自合同签订之日起至完成工程结算审核、协助招标人完成工程竣工决算且配合招标人完成审计等合同约定工作为止。
2.4 招标控制价(最高投标限价):¥2806142.00元。
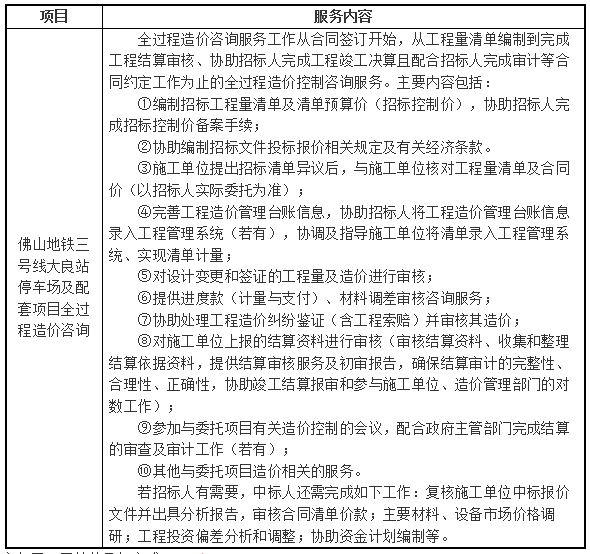
2.5 本招标项目共 1 个标段,本标段招标服务范围:
2.6 承包方式:☑固定费率包干 □其他承包方式: / 。
2.7 服务质量要求:造价咨询成果文件应符合现行国家标准、规范、造价咨询文件编制办法、技术经济指标、相关行业规定,并满足相关行业主管理部门及委托人的要求。
3.资格审查方式
本项目采用“资格后审”的方式确定合格投标人。
4.投标人资格要求
投标人应具备承担本项目造价咨询的资质条件、能力和信誉,具体要求如下:
4.1 法人资格
投标人应具有独立法人资格并依法取得营业执照,营业执照处于有效期。
4.2 本项目 不接受 联合体投标。
4.3 投标人须按照《佛山市发展和改革局等六部门关于规范招投标市场秩序、遏制弄虚作假等违规行为的意见》的要求签署《诚信投标承诺书》,由法定代表人签字并盖单位公章。
4.4投标人应在佛山市建筑诚信评价体系管理平台中办理登记并获得对应行业的建筑行业诚信档案(资质类别:工程造价咨询企业)。
4.4.1佛山市建筑诚信评价体系管理平台的考评等级为C级或以上且状态显示为“正常”(以资格审查当天的查询结果为准)。
4.4.2 广东省以外的投标人,须提供在广东建设信息网(网址:www.gdcic.net)“进粤企业和人员诚信信息登记平台”专栏关于投标人进粤企业及人员信息登记的网页打印件。
4.5 对投标人拟派项目负责人的要求
4.5.1 对拟派项目负责人的资格要求:具有造价相关专业中级(或以上)工程师职称,同时具有住建部颁发的注册于投标人本单位的有效的注册造价工程师证或一级造价工程师证。
4.5.2 拟派项目负责人必须在 佛山市建筑诚信评价体系管理平台 登记的人员中选取。省外进粤企业,拟派项目负责人须在“进粤企业和人员诚信信息登记平台”办理了登记手续。
4.5.3需提供投标人近期(扣除发布招标公告当月往前顺推 6 月,即2022年4月至2022年9月)为拟派项目负责人缴纳社保资金的有效的社保证明材料。以投标人(或其分支机构)所属当地社保管理部门出具(或确认)的证明材料的原件或者复印件为准。
【注:(1)投标人因所在地区社保查询的不同规定,如只能查询至查询日的上上月,不能提供规定社保区间的社保证明的,投标人如提供了政府部门的社保管理相应文件,其所提供的社保可以按当地的文件要求相应顺推,否则,不予认可。(2)疫情期间,投标人能提供政府相关部门发布的通知文件或相关证明文件,证明投标人符合政府暂缓缴交或减免社会保险费用政策的,可根据政策的要求无需提供暂缓缴交或减免月份的社保,否则必须按招标文件要求提供社保证明。】
4.6 对投标人企业的信誉要求
4.6.1 没有处于被责令停业,财产被接管、冻结,破产状态。
4.6.2 没有受到取消投标资格的行政处罚。(此处所指的“处罚”,是指依据《中华人民共和国行政处罚法》作出的有关取消投标资格的行政处罚,且该行政处罚信息已按照行政执法公示制度公开,除此之外,其他以通知、通报等形式或依据规范性文件对投标人投标资格作出的限制,不属于此处所指的“处罚”范畴)
4.6.3 在最近三年内没有骗取中标和严重违约及重大工程质量问题或重大安全生产事故。(此处“骗取中标”是指依据《中华人民共和国行政处罚法》所作出的《行政处罚决定书》中所认定的违法行为;“严重违约及重大工程质量问题或重大安全生产事故”则以司法、仲裁机构等出具的生效文件予以认定,其中的“重大”工程质量问题或“重大”安全生产事故,是指生效文件认定的“重大”事故等级达到《关于做好房屋建筑和市政基础设施工程质量事故报告和调查处理工作的通知》和《生产安全事故报告和调查处理条例》的标准;“最近三年”是指该项目招标公告发出之日起往前顺推三年,以《行政处罚决定书》或司法、仲裁机构等出具的生效文件的落款时间为准)
4.6.4 根据佛山市中级人民法院《启用执行联动机制决定书》和《协助执行通知书》的要求,投标人若为名单上的失信被执行人,不得参加本项目投标。
4.6.5 根据《佛山市发展和改革局等8部门关于在公共资源交易事项中进行信用信息查询和实施联合奖惩的通知》(佛发改信用〔2019〕1号),对被佛山市公共信用信息管理系统列入失信名单的投标人,不得参加投标。
4.7对投标人企业完成过的类似工程造价咨询业绩要求
4.7.1投标人在近三年内(自2019年1月1日至投标截止日止,以合同签订时间为准),须独立承接过单项合同工程建安费≥人民币3.5亿元的工程全过程造价咨询业绩。须提供合同关键页复印件。全过程造价咨询业绩至少应包括估算、概算、预算、工程量清单、过程变更、结算、决算等的编制或审核的任意二项(或以上)造价咨询工作。如前述证明材料不能清晰反映有关特征和必要信息的,还须提供该项工程业绩的业主证明(加盖业主公章)并须附有业主方的联系人及联系电话复印件,否则不予认可。
5.招标文件等资料的获取
5.1 凡有意参加投标者,可于 2022 年 10 月 8 日至投标截止时间前登录佛山市公共资源交易信息化综合平台下载招标文件等资料。具体操作方法请浏览“佛山市公共资源交易网”网站“交易指南”中的工程交易栏目。网址:http://ggzy.foshan.gov.cn,业务咨询电话:0757-83990765、0757-83991581。
5.2 招标文件一经在佛山市公共资源交易网发布,视作已发放给所有投标人,各投标人应及时下载电子版招标文件及其他资料(供下载的招标文件有PDF和WORD版本时,若有不一致,以招标人盖章的PDF版本招标文件为准)。否则所造成的一切后果由投标人自负。
5.3 招标文件费用为每套人民币 500 元,在项目开标当天以现金方式收取,售后不退。
6.投标保证金
6.1 本项目要求投标人提交50000.00元的投标保证金。
6.2 投标人可自行选择采用现金或投标担保的形式提交投标保证金。
7.投标文件的递交
7.1 投标文件递交的截止时间
7.1.1 投标文件递交的截止时间: 2022 年 10 月 31 日 9 时 30 分。
7.1.2 开标时间: 2022 年 10 月 31 日 9 时 30 分。
7.1.3 递交投标文件起止时间与开标时间是否有变化,请密切留意澄清(答疑)、补充、修改等文件中的相关信息。
7.2 投标文件递交地址:投标人应于投标截止时间前将投标文件密封送达佛山市顺德区公共资源交易中心二楼“投标资料接收处”(正门右则,具体按工作人员指引)[地址:佛山市顺德区大良街道新城区观绿路4号恒实置业广场1号楼裙楼顺德区公共资源交易中心2楼]。
注:(1)因疫情防控需要,投标人法定代表人或授权代理人需佩戴口罩并出示“粤康码”绿码及行程卡,自觉配合工作人员有序进行交易员签到(指纹或身份证签到)及投标文件递交。在投标文件递交后,投标人代表即可离场,默认开标结果。投标人无需参加开标会,有关开标过程及结果将接受监督部门的全程监督。
(2)投标人法定代表人或授权代理人须具有交易员资格,且14天内未到达过疫情中、高风险地区。投标人可通过佛山市公共资源交易信息化综合平台及时新增、变更企业交易员。
8.发布公告的媒介
本次招标公告同时在 佛山市顺德区公共资源交易中心网、广东省招标投标监管网以及佛山市公共资源交易网发布。公告内容和时间不一致时,以佛山市公共资源交易网发布的为准。
9.其他
9.1 递交投标文件的投标人少于3个的,招标人应当依法重新招标。
9.2 参与投标的法定代表人或授权代理人须具有交易员资格。
9.3 本次招标采用的评定标办法是 评定分离办法 。
10.联系方式
招 标 人:佛山市顺德区大良街道工程建设管理中心
地 址:佛山市顺德区大良街道
邮 编:528300
联 系 人:张工
电 话:0757-29938520
招标代理机构:佛山市广优工程咨询有限公司
地 址:佛山市高明区荷城街道荷香路245号张学写字楼5楼
邮 编:528300
联 系 人:谭工
电 话:0757-88288601
招标监督部门:佛山市顺德区政务服务数据管理局
电 话:0757-22836334、0757-22832272、0757-22836721、0757-22835428
地 址:佛山市顺德区大良德民路行政服务中心东座3楼交易监管科
邮 编:528000
为深入推进党风廉政建设,教育引导审计党员干部牢固树立纪法意识,保持忠诚干净担当政治本色,10月8日上午,三水区审计局组织全体党员干部前往佛山市纪法教育基地开展警示教育活动。
在基地讲解员的引导和讲解下,在“从严治党庄严承诺”“崇规尚廉 源远流长”“自我革命 砥砺前行”“肃贪清污 警钟长鸣”以及“清风正气 永葆本色”五个主题展厅,全体人员认真观看了丰富的图文数据和案例资料,集中收看了党史学习教育和廉洁教育视频,深入学习了廉政思想演进、监察制度演变及廉洁先贤的故事,系统回顾了党风廉政建设和反腐败斗争的重要历史事件,详细了解了党的十八大以来党员干部典型违纪违法案件,深刻感受到了以习近平同志为核心的党中央全面从严治党的坚强决心和卓著成效。
活动最后,在局主要负责同志带领下面向鲜红的党旗重温入党誓词,坚定理想信念。
各位党员干部纷纷表示,此次参观让大家接受了一次深刻的精神洗礼,学习内容既有正面宣导,又有反面警示,令人震撼、发人深省。在以后的工作和学习中要牢固树立纪法意识,筑牢思想堤坝,真正做到知规知责知廉洁、守纪守法守初心,以案为鉴,清清白白做人、干干净净做事,永葆清正廉洁的政治本色。
微信
新浪微博
QQ空间
QQ好友
豆瓣
Facebook
Twitter

