2022年佛山中考招生政策出炉,增加优质学位全市共享!
近日,经佛山市政府同意,佛山市教育局发布《佛山市2022年高中阶段学校招生考试工作意见》,对佛山市2022年度的高中阶段学校招生考试(以下简称“中考”)工作进行部署。今年中考工作如何安排?招生录取批次有哪些变化?一起来看!
保持“稳中求进”的总基调
2022年优质普通高中面向全市招生范围及录取办法延续2021年做法。继续采用全市统一网上报名、填报志愿。实施基于初中学业水平考试成绩、结合综合素质评价的招生录取模式。
扎实推进“全科开考”和“学完即考”
◎新增组织初二年级地理、生物学科全市学业水平考试,采用省教育考试院命题,考试时间安排在6月底。
◎新增实施初三年级音乐、美术、信息技术等科目学业水平考试全覆盖,市教育局组织命题,考试时间安排在年底。
◎2022年八年级下学期学生参加生物学科实验操作考试,成绩作为2023年中考录取依据(报考佛山市第一中学等9所学校必须达到C级或以上)。
增加优质学位全市共享
增加优质学位面向全市共享,提升各高中整体生源质量,原第一批佛山市第四中学等20所公办普通高中取消指定20%的限制,改为安排20%至30%的普通生招生计划面向全市招生。
推进体育美育评价改革,试行增加少量公办普通高中面向全市招收体育类特长生。
继续增加职业教育学位资源供给,进一步扩大中职学校优质学位面向全市招生规模,鼓励各区将更多中职学校计划面向全市招生。
优化招生录取批次设置
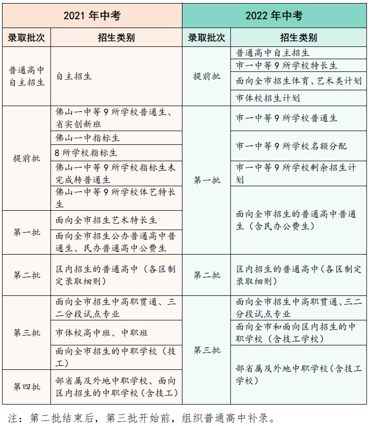
深化全市招生统筹机制,进一步简化合并批次(层次)流程,由原来6个批次简化合并为4个批次,总体简洁明晰,分类科学合理,便于群众理解,降低志愿填报的难度。其中:
提前批:将原分散在各批次面向全市的自主招生、体育、艺术等特长招生类型进行归集。
第一批:原提前批9所学校和第一批合并,包含普通生、名额分配(指标生)和公费生等招生类型;延续市一中等9所学校的招生格局,以标杆示范效应,引领所在区域其他普通高中优质发展。
第二批:第二批面向区内招生保持不变。
第三批:原第四批并入第三批,整合所有中职学校招生资源,保留部分区内招生,有效提升录取效率。
此外,第二批结束后组织高中补录的做法保持不变(详见下表)。
维护教育公平
为着力构建佛山“五好”教育新形态,我市今年重点开展违规招生整治,打击普通高中违规跨市招生、超计划招生、违规争抢生源、违规“掐尖”招生等行为,深入推进阳光招生,加大信息公开力度,完善公开透明的工作机制,接受社会监督投诉。2023年起取消国家规定以外的所有地方性鼓励性加分项目,规范执行国家规定的特殊群体等加分政策。
扫码下载查看《意见》全文
近日,广东省商务厅公布了2021年广东省粤菜美食街(城)名单,共有13家粤菜美食街(城)获得“2021年广东粤菜美食街(城)”称号,其中佛山4个美食街上榜,上榜数位居全省首位。
佛山上榜的粤菜美食街分别是:顺德华侨城欢乐海岸PLUS美食街、佛山岭南天地美食街、容桂渔人码头美食街和佛山创意产业园美食街。
当前,佛山正全力打造区域消费中心城市。目前,佛山全市省级示范商圈数量增至3个,排名全省地级市首位。评定市级示范商圈(步行街)8个、市级美食集聚区9个、省级“粤菜名店”11家、省级“粤菜名品”28个。
市商务局相关负责人表示,接下来将对通过评定的4个省级粤菜美食街以及9个市级美食集聚区给予相关政策支持。同时,还将大力推动这些美食集聚区建设和完善,提升美食集聚区吸引力和影响力。
2月24日上午,广东省文化和旅游厅在全省文化和旅游工作会议上举行“中国民间文化艺术之乡”授牌仪式,省文化和旅游厅正式授予石湾镇街道2021-2023年度“中国民间文化艺术之乡”的牌匾,石湾是禅城区唯一一个入选2021-2023年度“中国民间文化艺术之乡”的镇街,值得一提的是全市只有两个镇街被授予国家级称号。
“中国民间文化艺术之乡”是文化和旅游部为传承我国优秀传统文化,弘扬社会主义先进文化,丰富广大人民群众精神文化生活,促进经济、政治、文化、社会全面发展而设立的文化惠民项目。能入选“中国民间文化艺术之乡”的地方,必须具有某一特色鲜明、群众喜闻乐见并广泛参与的民间文化艺术,并在全国产生较大影响的特定区域。目前,石湾镇街道累计获得了4次“中国民间文化艺术之乡”以及5次“广东省民间文化艺术之乡”(广东省民族民间艺术之乡) 的荣誉称号,石湾陶艺建设发展成果得到社会认可,陶文化品牌知名度与影响力持续提高。
近年来,石湾镇街道紧抓民间文化艺术之乡的建设和管理,依托石湾厚重的陶瓷历史文化资源,创新发展“陶·文商旅”产业,积极发挥“中国民间文化艺术之乡”的资源优势和品牌示范作用,推动城产人文融合发展,取得了明显成效。
近三年间,8号艺术码头、广东省新石湾美术馆等近10个文化载体项目成功落地;石湾陶艺走到西班牙、瑞士、芬兰、澳门、大连等10多个国家及城市进行展览,获得了较大的国际传播效应。
“中国民间文化艺术之乡”区域文化品牌效应突出,石湾镇街道辖区内的南风古灶景区被省文化和旅游厅认定为广东省文化产业示范园区,并入选首批广东省工业遗产名单;陈太吉酒庄申报为国家级3A旅游景区;石湾镇街道陶瓷博物馆获评为国家三级博物馆,成为第四批国家博物馆评估定级工作中全国唯一一家镇街级行业博物馆;街道文体服务中心获得广东省“特级文化站”荣誉称号。
未来,石湾镇街道将贯彻落实禅城区第五次党代会精神,继续传承和弘扬石湾陶艺这一珍贵的民间文化艺术,以陶文化为魂,产业为基,商旅为翼,重点打造陶瓷创意产业集聚区,以筹建佛山陶瓷文化博物馆为契机,推动南风古灶片区整体活化提升,发挥国资的引领作用,重点打造陶艺大师园、柒号艺术家村等项目,建设超5万㎡的文化创意产业载体,吸引留住陶艺家,为陶艺家打造陶艺文化交流、文产融合发展的双创阵地,带动西片区超30万㎡旧物业、旧厂房改造,共同构建完整的陶文化创意产业生态链,释放千年陶都发展活力,坚定石湾陶文化自信,进一步擦亮“南国陶都”金字招牌,打造世界陶艺文化之都。
微信
新浪微博
QQ空间
QQ好友
豆瓣
Facebook
Twitter
