三水白坭镇开展全员核酸检测!10月24日中午12:30—晚上20:00!
10月24日
中午12:30—晚上20:00
白坭镇开展全员核酸检测
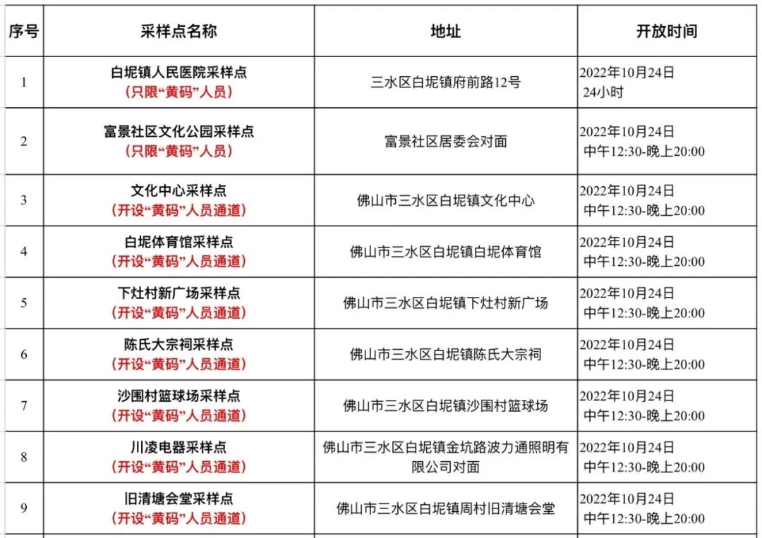
设置13个采样点
其中,
设白坭镇人民医院、富景社区文化公园
两个“黄码”专区采样点,
其他11个采样点均设“黄码”通道
白坭镇全员核酸检测采样点
(白坭镇人民医院、富景社区文化公园设黄码专区)

白坭镇关于开展全员核酸检测的通告
根据最新疫情防控形势,为切实保障广大人民群众生命安全和身体健康,我镇定于2022年10月24日中午12:30—晚上20:00,在全镇范围内开展全员核酸检测。现就有关事项通告如下:
一、检测对象:辖区所有居民(包括本地常住人口、暂住人口、临时流动人口、外籍人口等)。
二、10月24日零时起,白坭镇所有小区、村居,党政机关、企事业单位、商务楼宇、商场超市、宾馆酒店、餐饮饭店等公共场所一律须凭10月23日的核酸采样记录或核酸检测阴性结果方可进入,并严格执行“测体温、戴口罩、扫场所码、查验健康码和行程卡”。离开白坭镇须持有10月23日以来的核酸检测阴性结果。后续措施将根据疫情防控形势变化进行动态调整。
三、核酸点位:本轮全员核酸检测设置若干采样点开展免费核酸检测服务,具体核酸检测点位及开放时间见下表。
温馨提示:
1.为避免人员聚集和等候时间过长,请根据所在村(居)委工作人员的通知指引,分时段有序到达指定地点开展检测,应检尽检,不漏一户,不落一人。
2.前往采样点时,请佩戴好口罩,携带手机,提前准备好“粤核酸4小程序”采样码,以便采样现场的快速高效查验。老人、小孩没有手机的,可在家人手机账号下添加生成其二维码。
3.请持黄码以及收到短信提醒的居民朋友,就近到黄码核酸采样点通过黄码通道进行核酸检测。
4.在采样现场,请听从工作人员指挥,按要求进出场地。与排队前后人员保持一米以上距离,有序排队,不扎堆、不交谈。
5.在接种新冠疫苗48小时内暂不进行核酸采样,请及时向村(居)委工作人员报备说明情况,待48小时后再进行采样。新冠肺炎出院患者居家健康监测结束后3个月内不参加区域内大规模核酸检测,可向村(居)委申请上门进行单独采样。
6.核酸检测结果出具前,请尽量减少流动,暂不参与聚集性活动,如有发热等不适症状,请主动到就近医院发热门诊就诊。
根据《传染病防治法》等法律规定,请各位市民群众积极配合落实核酸检测工作,无正当理由拒不配合、妨碍疫情防控或造成其他严重后果的,将追究相应法律责任。
佛山市三水区白坭镇新型冠状病毒肺炎
疫情防控指挥部办公室
2022年10月24日
南海区在市外来佛主动检测人员中
发现1例新冠肺炎确诊病例
10月23日,南海区在市外来佛主动检测人员中发现1例新冠肺炎确诊病例。
该人员近日抵达南海区,10月22日晚到便民检测点核酸检测,23日凌晨检测结果阳性。结合流行病学调查、临床表现和实验室检测等,判定为确诊病例,即闭环转运至定点医院隔离治疗。
目前,有关流调溯源、隔离管控、核酸检测、医疗救治等处置工作正有序开展。
根据疫情防控需要,经研究决定,自2022年10月23日起对南海区辖内以下区域采取临时管控,实行如下管理措施:
一、桂城悦万城2座,实行“足不出户,上门服务”。
二、桂城悦万城1座、3座、4座,大沥镇金雅轩大酒店、泰富广场窝趣公寓、坚美商务大厦(不包括公寓楼和写字楼)实行“足不出区,错峰取物,三天三检”。
三、桂城街道佛平路以北、海三路以南、南一路及军桥以东、礌岗公园以西(不含广东省中西医结合医院),实行“三天三检三不”(核酸三天每天一检,期间不聚餐、不聚会、不前往人群密集场所,谢绝访客)并做好健康监测。
10月23日在桂城街道东约社区、南约社区、西约社区、北约社区、桂一社区、桂二社区、桂雅社区范围内开展一次区域核酸筛查,落实“四个一”健康管理措施(发放一份健康告知书、开展一次健康问询、查验一次健康码、开展一次核酸检测)。具体时间、地点以桂城街道通知时间为准。
以上区域范围和管控要求将根据疫情防控形势变化适时调整,区域内居民如遇到生活、就医等困难,可拨打桂城街道桂一社区24小时暖心服务热线:0757-86390887、悦万城物管热线:0757-86222332,大沥镇凤池社区24小时暖心服务热线:18929913332、太平社区24小时暖心服务热线:0757-85557744。
请在相关时段到过以下重点场所的人员,立即向所在社区(村)联系报备,并前往就近的核酸检测点进行核酸检测,同时按照社区(村)和疾控部门要求配合做好健康管理。重点场所名单后续将按实际情况更新。
10月18日-10月23日 桂城街道桂城悦万城
10月20日22时-23时 成果桂林米粉(桂城悦万城店)
10月21日0时-7时 大沥镇新城大道28号坚美商务大厦3楼雀跃棋牌室
10月22日2时7分-4时13分 南海万科广场
10月22日2时11分-4时13分 海底捞火锅南海万科店
10月22日19时10分-19时41分 桂城街道悦万城门口采样点桂一核酸采样点
10月22日19时41分-21时30分 桂城街道海一路大参林
10月22日19时40分-19时55分 桂城街道南海大道海棠村小草糖水
10月22日21时-22时 桂城街道海一路国君堂(南海分店)
10月22日23时 大沥镇城南二路金雅轩首层119号中国银行(佛山南海金雅轩支行)
10月22日23时-10月23日9时 大沥镇城南一路凤池装饰材料市场二期D1座金雅轩大酒店
其中,黄码人员或凭佛山市防控办发出的核酸检测提醒短信可免费检测。同时可以通过“佛山通疫情防控”小程序查询就近的核酸检测服务点。
请广大市民自觉落实各项防疫措施。如您或家人近7天曾到过中高风险区以及有本土疫情报告的地区,或与阳性感染者活动轨迹有交集的,请务必于来佛返佛当天主动通过12345热线、佛山通小程序或直接向所在社区(村)、单位、居住酒店报备,并配合做好隔离医学观察或健康监测等健康管理工作,如未遵守防控要求造成疫情传播的,须承担相应法律责任。若市民朋友近期离开佛山出市出省的,请于返佛前48小时内开展一次核酸检测,旅途中做好防护,抵佛后实行“三天三检三不”(核酸三天每天一检,期间不聚餐、不聚会、不前往人群密集场所,谢绝访客)并做好健康监测。
佛山市新型冠状病毒肺炎疫情
防控指挥部办公室
2022年10月23日
南国路二期工程(德胜西路至延年路段)主线跨线桥及隧道已建成通车,从2022年10月25日起进入辅道施工阶段,期间将分两阶段进行施工,途经车辆请注意啦!
施工示意图
德胜西路至杏坛路口下穿隧道西入口路段(杏坛往大良方向)辅道及顺德大道至延年路跨线桥入口路段(杏坛往大良方向)辅道进行全封闭施工;杏坛路口下穿隧道北侧辅道(大良往杏坛方向)分幅进行封闭施工,并至少保留一条车道通行。
施工时间
2022年10月25日起进行施工,预计工期3个月。
绕行路线
1、德胜西路右转往大良方向的车辆,请提前经德胜西路大门路口(7817路口)绕道大门路前往;
2、德胜西路跨线桥桥底路口掉头往大良方向的车辆,请在路口左转进入德胜西路直行至大门路口(7817路口)绕道大门路前往;
3、顺德大道容桂方向右转经辅道进入大良方向的车辆,请提前经顺德大道南翔路口或环市南路口右转进入大良方向。
第二阶段
杏坛路口下穿隧道西入口至顺德大道(杏坛往大良方向)辅道进行全封闭施工。
施工时间
2022年11月10日起进行施工,预计工期2个月。
绕行路线
1、前往大门路的车辆,提前在德胜西跨线桥前右转进入辅道,经德胜西路路口右转经德胜西路大门路口(7817路口)进入大门路前往;
2、前往顺德大道容桂方向的车辆,提前在德胜西跨线桥前右转进入辅道,经德胜西路路口右转经德胜西路大门路口(7817路口)进入大门东路前往,或由德胜西路经顺德大道前往;
3、德胜西路跨线桥桥底路口掉头往大良方向的车辆,在路口左转进入德胜西路直行至大门大道路口(7817路口)绕道大门大道前往。
大良凤南路升级改造
除了南国路外,大良凤南路(首誉至仙洞路口段)也将于2022年10月28日起进行升级改造。施工期间,相关路段将实施临时交通管制,请途经车辆注意。
01、升级改造路段
大良凤南路(首誉至仙洞路口段)
02、绕行路线
1、仙洞片区车辆、居民可沿凤南路(仙洞-红岗路段)进出;
2、顺德公安局、人民法院工作及办事人员与周边片区居民请沿延年路→凤南二街→凤南路或延年路→延福街→凤南路绕行。
(1)顺德公安局、人民法院及周边片区驶入路线
(2)顺德公安局、人民法院及周边片区驶出路线
交警提醒
请途经车辆积极配合现场执勤人员的指挥疏导,按施工现场指示标志标线通行,尽量避开施工路段,因施工带来的不便,敬请谅解!
微信
新浪微博
QQ空间
QQ好友
豆瓣
Facebook
Twitter

