禅城张槎街道10月28日开展区域核酸检测
关于张槎街道开展区域核酸检测的通告
鉴于近期疫情形势,张槎街道定于2022年10月28日开展免费区域核酸检测。现将有关事项通告如下:
一、采样时间
2022年10月28日16:00-22:00
二、采样安排
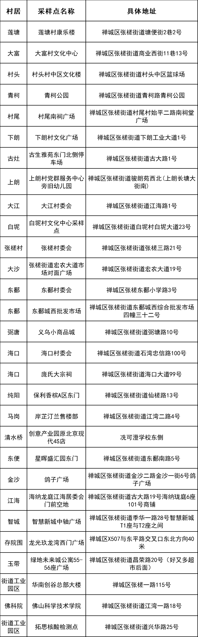
张槎街道分区域共设置29个免费核酸采样点(详情见下表)

三、注意事项
1.核酸检测前,可提前录入信息,在微信搜索“粤核酸4”小程序,生成二维码后截图保存,到采样点后可直接将二维码提供登记人员读取信息,减少等候时间。
2.可帮家人(老人、小孩等成员)填写信息生成二维码后截图保存,数量不限。
3.采样之前必须全程佩戴口罩,保持安全距离;前面的受测者采样结束后不要立即上前,更不能马上取下口罩张嘴等候采样。应该待医生完成双手消毒,拿出新棉签后,迅速上前脱下口罩张嘴采样,采样时应屏住呼吸,取样结束后立刻戴好口罩。
4.不要用手直接接触医护人员操作台上的物品,更不要把钥匙、手机、身份证这类物品寄放在台面上。
5.采样过程中会出现刺激性干咳、恶心、呕吐等症状,检测者尽量放松、深呼吸。
6.采样后立即离开采样点,避免在采集点周围吐痰、呕吐。医护人员的采样棉签是无菌的,测试后产生唾液是正常现象,直接吞咽是没有问题的。
7.采样结束应立即回家用肥皂或洗手液仔细洗手。
8.48小时内接种新冠疫苗及居家健康监测人员不纳入本次检测。
9.如您为近期出院的新冠病人,请联系村居安排单采,务必不要参加混采。
四、温馨提醒
1.张槎街道辖区内所有便民核酸采样点,自10月28日16时至10月29日24时全部免费开放10:1混采服务(除因区域核酸检测安排而暂停服务的采样点外)。各采样点开放时间可通过“佛山市核酸采样点一站查”进行查询。
2.全市村(社区)、小区、机团单位、办公大院、企业、园区、餐饮服务单位、酒店旅馆、交通站场等,加强人员出入管理,严格查验48小时内核酸检测阴性证明,落实测温、扫场所码、查行程卡、戴口罩等措施。
佛山市禅城区张槎街道
新型冠状病毒肺炎疫情防控指挥部办公室
2022年10月27日
北滘镇关于开展免费核酸检测的通告
当前,疫情防控形势严峻复杂,为进一步强化新冠肺炎疫情防控管控措施,切实保障广大人民群众身体健康和生命安全,根据上级疫情防控工作安排,北滘镇现定于10月28日(星期五)8:30-11:30,17:00-22:00,预计8小时,在全镇范围内开展免费核酸检测服务。现将有关事项通知如下:
一、检测对象:辖区所有居民(包括本地常住人口、暂住人口、临时流动人口、外籍人口等)。
二、请按照所在村(社区)通知,分时段参加核酸检测并做好个人防护。全镇人员按照“应检尽检,不漏一人”的要求,免费参加核酸检测。
三、请携带手机,提前准备好“粤核酸4”小程序采样码。老人、未成年人等没有智能手机或不方便使用智能手机的,可在家人手机账号下添加生成其二维码,或携带本人身份证前往核酸采样点进行核酸检测。
四、请佩戴口罩,前往所属采样地点进行核酸检测。在采样现场,请听从工作人员指挥,按要求进出场地。请与采样台保持三米以上距离,与排队前后人员保持一米以上距离,有序排队,不扎堆、不交谈,按要求进出场地。
五、在接种新冠病毒疫苗48小时内暂不进行核酸采样,待48小时后再进行采样,但需及时向村(社区)工作人员报备说明情况。新冠肺炎出院患者居家健康监测结束后3个月内不参加本次全员核酸检测。
六、粤康码黄码人员请前往北滘医院进行核酸检测采样,红码人员请迅速联系所属社区报备,请勿前往免费核酸检测点。
七、核酸检测结果出具前,请尽量减少流动,不参与聚集性活动,如有发热、干咳、乏力、嗅觉味觉减退、鼻塞、流涕、咽痛、结膜炎、肌痛、腹泻等不适症状时,不参加聚集性活动、不自行购药、服药,应立即向所在村(社区)报告,及时就近至发热门诊就诊,并主动告知医生自己的旅行史,就诊过程中请做好个人防护,不乘坐公共交通工具。
八、北滘镇便民核酸采样点及市外来(返)佛免费核酸检测采样点10月28日暂停服务。
为做好疫情防控工作,各类工厂企业、机关事业单位、住宅小区、营业场所等将加强核酸检测结果和“粤康码”亮码查验,为了您和他人的健康,请广大居民积极配合,确保核酸检测工作高效完成。
顺德区北滘镇新型冠状病毒肺炎疫情
防控指挥部办公室
2022年10月27日
重要提示
目前,全市村(社区)、小区、机团单位、办公大院、企业、园区、餐饮服务单位、酒店旅馆、交通站场等,加强人员出入管理,严格查验48小时内核酸检测阴性证明,落实测温、扫场所码、查行程卡、戴口罩等措施(戳此查看详情→)。
北滘全镇分区域
设置31个免费核酸采样点
具体分布情况
请注意
悦然广场核酸采样点
10月28日开放时间为
17:00-22:00

为进一步强化新冠肺炎疫情防控管控措施,切实保障广大人民群众身体健康和生命安全,根据上级疫情防控工作安排,现定于2022年10月28日在全街道范围内开展免费核酸检测(具体时间详见附件)。现将有关事项通知如下:
一、请按照所在村(社区)通知,分时段参加核酸检测并做好个人防护。请市民群众按照“应检尽检,不漏一人”的要求,免费参加核酸检测。
二、请携带手机,提前准备好“粤核酸4”小程序采样码。老人、未成年人等没有智能手机或不方便使用智能手机的,可在家人手机账号下添加生成其二维码,或携带本人身份证前往核酸采样点进行核酸检测。
三、请佩戴口罩,前往所属采样地点进行核酸检测,注意保持“一米线”距离,主动配合、听从工作人员指挥,出示粤康码、有序排队,按要求进出场地。
四、在接种新冠病毒疫苗48小时内暂不进行核酸采样,待48小时后再进行采样,但需及时向村(社区)工作人员报备说明情况。
五、黄码、红码人员请迅速联系所属村(社区)报备,切勿前往核酸采样点。
六、核酸检测结果出具前,请尽量减少流动,不参与聚集性活动。如有发热、干咳、乏力、嗅觉味觉减退、鼻塞、流涕、咽痛、结膜炎、肌痛、腹泻等不适症状时,不参加聚集性活动,不自行购药、服药,应立即向所在村(社区)报告,及时就近至发热门诊就诊,并主动告知医生自己的旅行史,就诊过程中请做好个人防护,不乘坐公共交通工具。
七、10月28日勒流街道所有外市来(返)佛便民核酸采样点将暂停开放。
为做好疫情防控工作,各类工厂企业、机关事业单位、住宅小区、营业场所等将加强核酸检测结果和“粤康码”亮码查验。为了您和他人的健康,请广大居民积极配合,确保核酸检测工作高效完成。
勒流街道核酸采样点明细表

微信
新浪微博
QQ空间
QQ好友
豆瓣
Facebook
Twitter

