顺德杏坛镇关于开展区域免费核酸检测的公告(10月29日)
杏坛镇关于开展区域免费核酸检测的公告
鉴于周边疫情防控形势紧张,根据上级部署安排,现定于10月29日开展全镇区域核酸检测,现就有关事项通知如下:
一、采样对象:杏坛镇常住人口及外来人员(我镇全体师生无须参加,因10月30日在各中小学校内开展核酸检测)。
二、采样安排:10月29日上午7:30时至12:00时,下午3:00时-晚上8:30时,具体地点如下
三、48小时内接种新冠疫苗的暂不进行检测,待接种满48小时后再进行检测;粤康码黄码人员请前往指定的黄码人员核酸专场(详见下图)进行检测;居家隔离或居家健康管理人员由所在村(社区)“三人小组”上门采样;粤康码红码人员请迅速联系所在村(社区)报备,请勿前往免费核酸检测点。
四、请按照“应检尽检”要求参加核酸检测并做好个人防护。提前通过“粤核酸4”微信小程序登记个人及家人信息,并截图保存“个人采样信息码、粤康码、行程卡”,以提高信息采集效率。采样期间请听从工作人员指挥,有序排队,全程佩戴口罩,保持1米以上间隔,按要求进出场地。
为了您和他人的健康安全,请广大居民朋友积极配合疫情防控工作,不造谣、不信谣、不传谣,尽量减少人员流动,不参与聚集性活动。
杏坛镇新型冠状病毒肺炎疫情
防控指挥部办公室
2022年10月28日
龙江镇关于开展
区域免费核酸检测的公告
当前周边疫情呈多点散发态势,防控形势严峻复杂,为切实保障全镇群众的身体健康,根据上级部署安排,龙江镇现定于10月29日(周六)开展区域核酸检测,现就10月29日核酸检测有关事项通知如下:
一、采样对象:龙江镇常住人口及外来人员(为保障校园安全,全体师生不参与29日区域核酸检测,可于10月30日周日上午参加在校园开展的师生核酸检测专场)
二、采样安排:10月29日(周六)下午3:00—晚上9:00(详情请查看下方具体检测点)
三、请按照“应检尽检”要求参加核酸检测并做好个人防护。提前通过“粤核酸4”微信小程序登记个人及家人信息,并截图保存“个人采样信息码、粤康码、行程卡”,以提高信息采集效率。采样期间请听从工作人员指挥,有序排队,全程佩戴口罩,保持1米以上间隔,按要求进出场地。
四、48小时内接种新冠疫苗的暂不进行检测,待接种满48小时后再进行检测;10月29日区域核酸检测所有采样点均提供黄码核酸检测服务,请持黄码以及收到短信提醒的居民朋友,就近到核酸采样点通过黄码通道进行核酸检测;居家隔离或居家健康管理人员由所在村(社区)“三人小组”上门采样;粤康码红码人员请迅速联系所在村(社区)报备,请勿前往免费核酸检测点。
五、核酸检测结果出具前,请尽量减少流动,不参与聚集性活动,如有发热、干咳、乏力、嗅觉味觉减退、鼻塞、流涕、咽痛、结膜炎、肌痛、腹泻等不适症状时,不自行购药、服药,应立即向所在村(社区)报告,及时就近至发热门诊就诊,并主动告知医生自己的旅居史,就诊过程中请做好个人防护,不乘坐公共交通工具。
六、在继续严格执行9月3日《佛山市加强社会面疫情防控措施的通告》(图片点击文字阅读)各项防控要求措施的基础上,经专家研判,结合目前疫情防控形势,佛山疾控提出以下进一步加强社会面疫情防控措施,具体如下:
(一)广州市海珠区来(返)佛人员需持24小时内核酸检测阴性证明。
(二)离佛、来(返)佛人员(含广佛通勤人员)需持48小时内核酸检测阴性证明。
(三)全市村(社区)、小区、机团单位、办公大院、企业、园区、餐饮服务单位、酒店旅馆、交通站场等,加强人员出入管理,严格查验48小时内核酸检测阴性证明,落实测温、扫场所码、查行程卡、戴口罩等措施。
为做好疫情防控工作,龙江镇各类工厂企业、机关事业单位、住宅小区、营业场所等将加强核酸检测结果和“粤康码”亮码查验。为了您和他人的健康,请广大市民积极配合,确保核酸检测工作高效完成。
龙江镇新型冠状病毒肺炎疫情
防控指挥部办公室
2022年10月28日
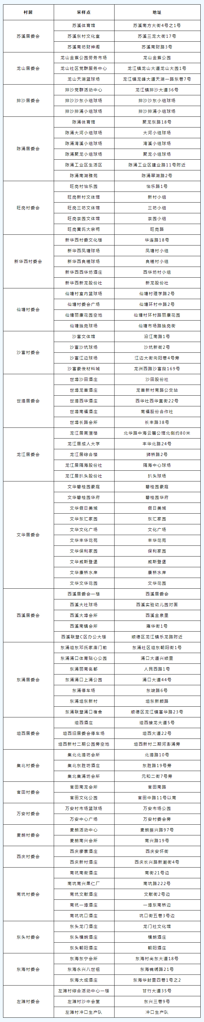
10月29日
龙江镇核酸检测点一览表
桂城核酸、疫苗安排来了
请社区居民相互知照
积极配合参与
共同为疫情防控贡献力量
桂城区域核酸筛查安排
10月29日至30日
9:00-13:00、16:00-20:00
桂城14个社区开展区域核酸筛查
开设24个免费核酸采样点
请社区居民相互知照、积极配合参与

桂城便民核酸采样点安排
除了上述免费核酸采样点外
为方便市民群众
10月29日(周六)
桂城便民核酸采样点也开放
(除标注暂停服务的点)

特别提醒
粤康码黄码人员请前往佛平二路口北侧维也纳酒店旁停车场、夏东路23号广东省人民医院南海医院旁临时停车场、创客公园、广东省中西医结合医院4个黄码采样点。
桂城新冠疫苗接种安排
10月29日-31日(周六至周一)
桂城新冠疫苗开放安排如下
60岁及以上人群
请及时接种加强针
早接种,早免疫,早保护
微信
新浪微博
QQ空间
QQ好友
豆瓣
Facebook
Twitter

