佛山市2022年11月20日新冠肺炎疫情情况
11月20日0—24时,全市新增本土确诊病例8例,新增本土无症状感染者112例,其中111例在隔离管控人员中发现,3例在跨区域协查人员中发现,4例在主动检测人员中发现,2例在主动就诊人员中发现。
11月20日0—24时,新增境外输入确诊病例11例,新增境外输入无症状感染者8例,入境后即被纳入管理。
截至11月20日24时,全市累计报告确诊病例699例(其中境外输入414例)。
新增本土阳性人员情况
个案1居住在南海区九江镇,个案2居住在南海区大沥镇,个案3居住在顺德区伦教街道,个案4—个案22居住在顺德区勒流街道,个案23—个案46居住在顺德区大良街道,个案47—个案56居住在顺德区北滘镇,个案57—个案105居住在顺德区杏坛镇,个案106、个案107居住在顺德区均安镇,个案108居住在三水区云东海街道,个案109、个案110居住在三水区西南街道。以上人员均作为我市已报告病例的密接纳入隔离管控,11月20日核酸检测阳性。
个案111居住在南海区桂城街道,为闭环管理重点人员,11月20日核酸检测阳性。
个案112为外省来佛人员,11月19日由外省来到禅城区石湾镇街道,11月20日接外市通报协查,经我市排查,核酸检测阳性。
个案113为外省来佛货车司机,11月19日由外省来到南海区狮山镇,当天接外市通报协查,经我市排查,11月20日核酸检测阳性。
个案114为外市来佛人员,11月19日由外市来到南海区大沥镇,当天接外市通报协查,经我市排查,11月20日核酸检测阳性。
个案115为外市来佛人员,11月19日由外市来到南海区桂城街道,主动到核酸采样点进行采样,11月20日报告核酸检测阳性。
个案116居住在南海区狮山镇,11月19日主动到核酸采样点进行采样,11月20日报告核酸检测阳性。
个案117、个案118居住在顺德区容桂街道,11月20日主动到核酸采样点进行采样,当天核酸检测阳性。
个案119居住在南海区里水镇,因发热到发热门诊就诊,11月20日核酸检测阳性。
个案120居住在顺德区北滘镇,因发热到发热门诊就诊,11月20日核酸检测阳性。
结合流行病学调查、临床表现和实验室检测等,个案1、个案2、个案109、个案110、个案115、个案116、个案119、个案120诊断为确诊病例,其余个案均判定为无症状感染者,已闭环转运至定点医院隔离治疗。
目前,有关流调溯源、隔离管控、核酸检测、医疗救治等处置工作正有序开展。
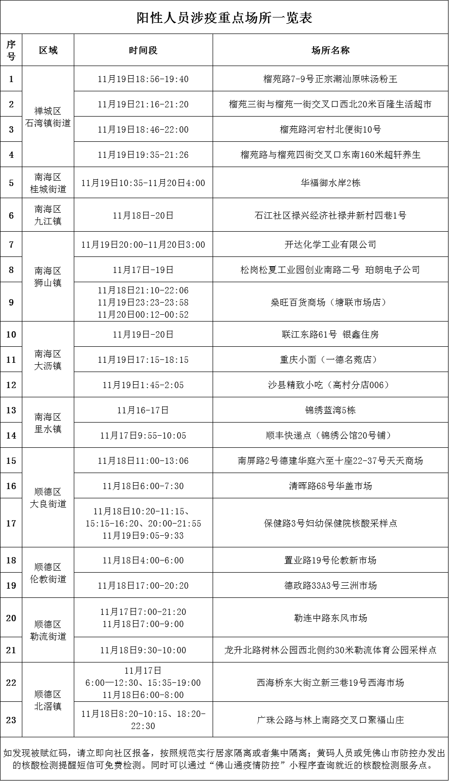
以上人员涉及的重点场所见附表。
当前,我国境内本土疫情仍处于多点散发和局部聚集性态势,佛山市疫情目前总体可控,但疫情防控形势仍是严峻复杂,请广大市民时刻保持警惕,树牢“自身健康第一责任人”意识,自觉配合落实以下防控措施。
请市民朋友务必配合街道、社区采取必要的核酸检测等疫情防控措施,做好个人日常防护,科学佩戴口罩,勤洗手,常通风,保持安全的社交距离。尽快完成全程疫苗接种。一旦出现发热、干咳、乏力、嗅觉味觉减退、鼻塞、流涕、咽痛、结膜炎、肌痛、腹泻等不适症状时,不参加聚集性活动、不自行购药、服药,要佩戴一次性医用口罩或以上级别口罩,及时就近至发热门诊就诊,并主动告知医生自己的旅行史,就诊过程中请做好个人防护并不得乘坐公共交通工具。
请近期出市出省的来佛返佛人员务必在返佛前48小时内开展一次核酸检测,抵佛后进行核酸“三天三检”,期间不聚餐、不聚会、不前往人群密集场所。如近期曾到过高风险地区或有本土疫情地市的跨市通勤人员,需持24小时核酸检测阴性证明来佛返佛。请务必于来佛返佛当天主动通过12345热线、佛山通小程序或直接向所在社区(村)、单位、居住酒店报备,并配合做好隔离医学观察或健康监测等健康管理工作,如未遵守防控要求造成疫情传播的,须承担相应法律责任。
各级机关企事业单位、各类经营场所务必履行疫情防控主体责任,自觉执行常态化疫情防控要求,对进入场所人员落实戴口罩、测温、扫“场所码”、查验健康码和行程卡等防控措施,凭有效核酸证明进入。
远古沙丘、童心环、
丛林栈道、彩虹跑道……
是不是看到名字都想去玩?
目前,禅城大力推进儿童友好城市建设,一批儿童公园或设有儿童设施的公园建设工作正稳步推进。其中,计划改造为儿童主题专类公园的佛山公园,预计于2023年春节前完工开放。
佛山公园将打造森林乐园
佛山公园位于禅城区东平河北岸(东平河水轴线城市秀台旁),整个项目总面积约10.2万平方米,将打造成多时段开放的儿童游乐公园,服务全市全年龄段儿童。根据规划,佛山公园要构建远古沙丘、趣味球场、丛林栈道、童心环、彩虹跑道、滨水步道六大主题,营造360°多元服务区。
正在紧锣密鼓施工的佛山公园升级改造项目,五星形状的童心环近日已现雏形,占据公园的中心位置。“我们还将会结合童心环建设滑梯,增添更多童趣。”现场的项目相关负责人介绍,“那里是远古沙丘,仿造远古生物设计的廊架、龙爪树池等都已经建好,就差铺上一层沙子和种上植物,就能成为孩子最喜欢的沙池。”此外,在丛林栈道区域,已搭建起钢结构的大框架。
佛山公园的施工工地与其他公园工地不一样,到处是一些比较高大的树木,有的甚至不是单独一棵,而是一小片长势良好的密林和草坪。现场项目相关负责人介绍,这些树木都是原佛山公园的自然肌理,改造过程中最大限度地保留,保留原来的生态基底,打造森林乐园。
为了方便市民前来游玩,佛山公园还设有路面停车场和地下停车场,有超过200个车位。
禅城区城市管理和综合执法局相关负责人此前透露,佛山公园预计春节前完工开放。
全力打造“15分钟内”
儿童游乐活动空间
除了佛山公园,禅城还有多个儿童公园或有儿童设施的公园在建或计划建设,包括东平河水轴线上的活力新港公园、绿岛湖儿童公园、东平河石湾生态廊道等。
其中,活力新港公园当前已完成了90%。公园的滑板区已经建好,靠近中央位置的儿童活动区将配备组合滑梯、摇摇乐、秋千、跷跷板、打击乐器等儿童活动设施。活力新港公园预计年底开放。
占地面积约34.72公顷的绿岛湖儿童公园也提上了日程,预计今年年底进行招标,2023年10月可部分建成开放。按照目前的设计方案,绿岛湖儿童公园将设置六大功能区:体育运动区、体育训练区、拓展营地、宠物乐园、无动力乐园、美食街区。公园还将融入岭南文化中本土特色元素。
同时,禅城区还充分利用绿道、桥底空间等城市用地进行适儿化改造,建设一批各具特色、主题突出的儿童活动空间。待全部建成后,进一步拓展儿童活动区域空间,满足儿童休闲游憩的需求,全力打造“15分钟内”儿童游乐活动空间。
11月20日晚,伴随着来自季华实验室的5名高端科研人才代表演绎的歌曲,第二届佛山人才之夜线上活动达到高潮,同时为2022佛山三龙湾艺术文化周系列活动画上圆满句号。
自11月11日三龙湾艺术文化周开幕以来,三龙湾音乐夜游船、生活嘉年华、文化艺术主题讲座等多场精彩纷呈的艺术文化活动连续上演,为市民呈现了一场艺术盛会。
11月20日,借着艺术文化周闭幕,三龙湾科技城特别为高层次人才及国际化人才策划了多彩活动。下午,著名音乐人卢中强在佛山市高层次人才服务专区开展民谣音乐沙龙;晚上,佛山第二届人才之夜暨三龙湾音乐盛典直播活动在多个平台进行视频直播,邀请了季华实验室高端科研人才代表、2022城市民谣大赛三大组别冠军选手等献唱,2022佛山城市民谣大赛年度原创作品《听城》也在现场首发。这一晚,他们用歌声诉说梦想,用音乐表达热爱,致敬城市,致敬人才。
“今年的活动很丰富,我也在艺术文化周结交了很多朋友,让我更期待留在这里开启新生活。”来自德国的佛山汉腾生物科技有限公司MSAT高级总监Thomas连续第二年受邀参加佛山三龙湾艺术文化周。他说,这次参加了品牌创意市集等活动,感觉惊喜不断,让他对在佛山工作和生活有了新的畅想。
伊顿国际学校新加坡籍教师孔令德也说,很喜欢参加三龙湾举办的各种人才活动,既能从中了解中华文化,也能交到志趣相投的朋友,碰撞出更多科创灵感。
策划举办佛山三龙湾艺术文化周,不仅是三龙湾对外展现高端创新资源要素集聚、吸引人才的重要举措,更为在这里工作和生活的高层次人才提供一个愉快交流的广阔平台。
有一流的环境才能留住一流的人才和产业。在软环境提升上,三龙湾科技城还注重对标先进、不断创新推出优质人才服务,打造三龙湾国际人才客厅,为各类国际人才提供“一站式”综合服务;在硬环境提升上,交通、医疗等配套设施不断完善,致力打造人才的“幸福栖所”。
三龙湾艺术文化周系列活动虽落下帷幕,但三龙湾科技城尊才、爱才、用才的决心和步伐不止。佛山中德工业服务区(佛山三龙湾科技城)党工委副书记、管委会主任潘东生表示,目前已经初步确定在三龙湾科技城建设“国际高端合作商务区”和“科技研发与成果转化基地”两大核心区域,形成“1+1+N”科技创新格局。预计未来五年,随着各类创新平台、产业项目陆续建成,三龙湾科技城将集聚超5万名高素质、高学历人群。
微信
新浪微博
QQ空间
QQ好友
豆瓣
Facebook
Twitter

