顺德龙江镇11月28日核酸采样点安排
当前周边疫情呈多点散发态势,防控形势严峻复杂,为切实保障全镇群众的身体健康,11月28日(周一),龙江开放3个便民免费混检专场以及多个便民核酸检测点。
后续村(社区)核酸检测点安排,请市民继续留意“龙江发布”微信公众号对外发布的最新公告。
温馨提示:
1、48小时内接种新冠疫苗的暂不进行检测,待接种满48小时后再进行检测;粤康码黄码人员请前往龙江医院黄码检测点进行检测;居家隔离或居家健康管理人员由所在村(社区)“三人小组”上门采样;粤康码红码人员请迅速联系所在村(社区)报备。
2、核酸检测结果出具前,请尽量减少流动,不参与聚集性活动。
3、请近期出市出省的来佛返佛人员务必在返佛前48小时内开展一次核酸检测,抵佛后进行核酸“三天三检”,期间不聚餐、不聚会、不前往人群密集场所。如近期曾到过高风险地区或有本土疫情地市的跨市通勤人员,需持24小时核酸检测阴性证明来佛返佛。
4、出院、出舱的新冠康复者完成7天居家健康检测后,不参加社区核酸筛查混检,请到龙江医院并向医护人员说明后采取单人单管方式进行检测。
11月28日(周一)
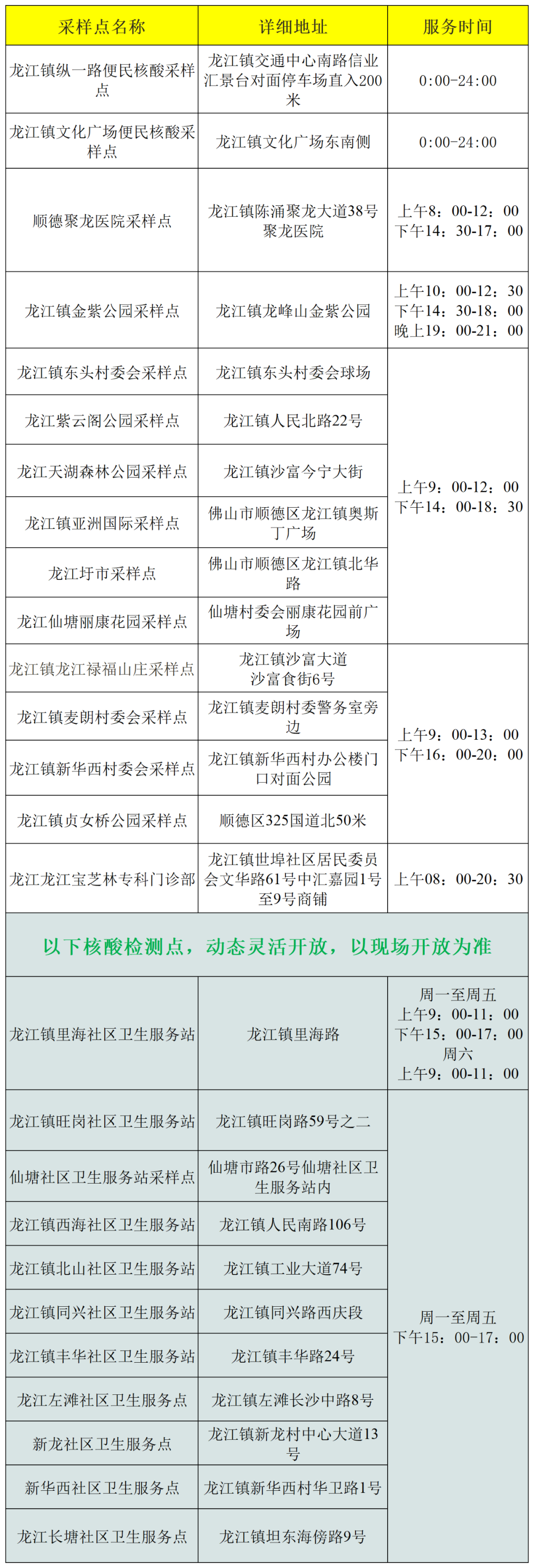
龙江镇核酸检测点一览表
便民免费混检专场(绿码)
以下3个便民免费混检专场,可为健康码绿码人员提供检测服务:

便民核酸检测点
混检免费,单检自费,绿码专场。


龙江镇关于加强
社会面疫情防控工作的通告
鉴于当前疫情防控形势严峻复杂,外来输入风险持续增大,为保障人民群众身体健康,社会生产生活平稳有序,呼吁广大市民自11月28日起配合加强疫情防控工作,共同织密疫情防控网。现就有关事项通告如下:
一、倡导非必要不离开顺德,减少外出,不串门、不聚集、不扎堆,确需外出时严格遵守疫情防控要求,做好个人防护。跨区流动须持24小时内核酸检测阴性证明。出入村(社区)、企业、住宅小区、写字楼(办公大楼)等各类场所,严格实行测温、扫场所码和查验48小时内核酸检测阴性证明。进入农贸市场须持24小时内核酸检测阴性证明。
二、酒店、宾馆和其他住宿场所必须严格落实扫“场所码”,询问入住人员旅居史,查验健康码、行程卡和48小时内的核酸检测阴性证明,对发现近7天内有发生疫情城市旅居史的入住人员必须及时向村(居)委会报备,并督促入住人员落实有关防控措施。
三、请红码、黄码人员按以下执行:
(一)红码人员应第一时间向所在村(社区)三人小组报备,如实登记个人信息并尽快回到居住地落实居家隔离,由村(社区)三人小组安排上门核酸,完成“五日五检”,同住人员不外出,待村(社区)通知解除居家隔离措施。
(二)黄码人员应第一时间向所在村(社区)三人小组报备,如实登记个人信息后,尽快到黄码核酸点进行核酸检测并执行“三日三检三不”。
以上措施自通知发布之日起执行,后续将根据疫情防控需要进行动态调整,详情可留意“龙江发布”微信公众号最新推文。
龙江镇新型冠状病毒肺炎
疫情防控指挥部办公室
2022年11月27日
各位市民请注意!11月28日(星期一)北滘部分便民采样点暂停服务。请有需要的移步其他核酸采样点进行核酸检测。造成不便,敬请谅解!
暂停服务的便民点:
碧江民乐公园篮球场采样点、碧江民乐公园东一门采样点、百福公园便民采样点、三洪奇公园便民采样点、槎涌公园便民采样点、黄涌礼堂便民采样点、龙涌便民采样点、莘村便民采样点、马龙公园便民采样点、碧桂园正苑拉幕广场便民采样点。
北滘镇核酸检测采样点汇总
黄码人员
核酸检测采样点
粤康码黄码人员请全程佩戴口罩,前往北滘门广场北侧进行核酸检测采样,避免乘坐公共交通工具。
服务时间:24小时
服务地点:北滘门广场北侧
北滘镇33个便民
核酸检测采样点

微信
新浪微博
QQ空间
QQ好友
豆瓣
Facebook
Twitter

