连花清瘟布洛芬热销,专家紧急提醒
连花清瘟布洛芬别同时吃!
12月8日,国务院联防联控机制发布《新冠病毒感染者居家治疗指南》,并附以《新冠病毒感染者居家治疗常用药参考表》,依据发热、咽干咽痛等七种症状列出了常用药物,连花清瘟颗粒/胶囊、布洛芬、阿司匹林均被列入参考表。
北京中医药大学第三附属医院呼吸科主任崔红生教授在接受人民日报健康客户端采访时提醒,病急不能乱投医,退烧药与感冒药尽量不要叠加使用↓↓↓
西药退烧药选用一种即可。“高热症状明显,浑身酸痛、头痛剧烈时可以用些解热镇痛药,即退烧药,比如布洛芬或对乙酰氨基酚,应把握“中病即止”原则,尽量不要联合使用。”崔红生教授表示,“而且要注意每日服用剂量不要超标,否则对肝脏会有损伤。比如,对乙酰氨基酚或布洛芬一天内不要使用超过4次。使用布洛芬退烧时,应注意每次间隔6小时,一天用药不超过4次。使用对乙酰氨基酚退烧,若持续发热或疼痛,每4-6小时可重复使用1次,一天用药不超过4次。”
西药退烧药与中药感冒药尽量不要同服。比如吃了连花清瘟、金花清感、宣肺败毒颗粒等药物,就不用再额外服用布洛芬或对乙酰氨基酚了,因为这些中成药本身就有退热的功效”,崔红生说,“同理,布洛芬与感康、白加黑等也尽量不要同服”。
中药感冒药尽量只选一种“小量频服”。“连花清瘟、清开灵、蓝芩口服液等中成药选择一种即可,没必要两三种一起服用,因为它们都含有清热解毒类的苦寒药,叠加使用易伤脾胃,引邪深入”,崔红生介绍,“总之,新冠的治疗与普通感冒类似,尽量只选择一种对症的药物为宜,另外,在服法上应‘小量频服’,增加服用频率而不是增加剂量与种类。”
此外,如出现咳嗽等症状,需要服用镇咳糖浆时,应该干喝,服用后半小时内也不要喝水,让糖浆在喉咙待一会儿才有效。如咳痰严重需要使用对乙酰半胱氨酸泡腾片,切记要将泡腾片溶解在温水中后再服用,不要直接吞服。
连花清瘟药等药品销售紧俏,哄抬药品价格现象引发监管层关注。
12月9日,据国家市场监管总局微信公众号“市说新语”消息,市场监管总局对哄抬连花清瘟药品价格进行核查处理。(→此前报道)
近一周来,澎湃新闻记者联系了多家连锁药店上市企业以及上海多区线下药店,连花清瘟、布洛芬等“网红”药品缺货普遍。对于药物供不应求的状况,相关生产公司表示全力保证生产。
截至12月9日收盘,新冠特效药概念股涨跌不一。以岭药业(002603)跌1.70%,报50.88元/股;新华制药(000756)涨10%,报32.63元/股;长江健康(002435)跌3.93%,报5.62元/股;康芝药业(300086)涨2.94%,报7.70元/股;华兰疫苗(301207)涨4.56%,报52.74元/股;富祥药业(300497)涨0.92%,报13.94元/股。
连花清瘟和布洛芬仍然紧俏
12月9日,澎湃新闻记者以投资人身份联系了连锁药店上市企业益丰大药房连锁股份有限公司(603939,益丰药房)和大参林医药集团股份有限公司(603233,大参林)。
针对连花清瘟、布洛芬等药品的销售及备货情况,益丰药房方面人士表示:“这个货确实很紧张,需求量大,但连锁药店在这方面(拿货)还是有优势的,公司前天到了一大批连花清瘟,但不能保证所有药店都有货,可能会出现配货不及时或到货后两三个小时内就卖掉的情况,下周还会继续到货。”
关于连花清瘟是否会涨价,该人士说:“益丰药房在这个时候不会涨价,政府对涉疫物资价格是有管控的。”
据了解,益丰大药房于2001年6月创立,是全国大型药品零售连锁企业,先后布局医药零售、医药批发、中药饮片生产销售等大健康业态,线下门店超过1万家。
另一家连锁药店上市企业大参林告诉澎湃新闻记者,公司已经在对库存系统做特殊补货的安排,当一些个体门店缺货时,会在系统内告知其他门店的库存情况,作为自动补货的方案。另外,针对比较火的几类商品,公司会第一时间与厂家联系,按照双方的采购合约进行协调,然后补供到相关门店。
上述人士表示,目前连花清瘟和前几年口罩热销情况类似,正常情况下不应该缺货,大家在抢到药品后,不会持续地去抢,因此会出现“断货的假象”。“目前政府部门已经介入管控,在合理调配下,大渠道反而是最有可能拿到货的。目前我们没有看到连花清瘟涨价,如果供应源头涨价的话,那我们也会涨价,但绝对是在一个合理区间。”
大参林官网显示,该公司成立于1999年,是药品零售连锁集团化企业,直营业务范围覆盖广东、广西、江西、河南、河北、福建等16个省份及直辖市。截止至2022年9月30日,大参林门店数量有9578家。
市场监管总局核查
连花清瘟提价情况
值得关注的是,近日,市场监管总局针对部分药品等涉疫物资价格波动情况,以电商平台为阶段重点,对相关哄抬价格线索进行了集中摸排。
具体来看,市场监管总局从多个平台提取多家药房9月以来连花清瘟销售数据,并组织相关省份市场监管部门核查进货台账。核查发现,部分经营者在采购成本变化不大的情况下,12月初开始大幅提高销售价格。
如某线上药房销售连花清瘟颗粒6g*10袋/盒,11月采购价格23.5-32元/盒,销售价格26.8-38元/盒,但从12月初开始迅速上涨,至12月5日涨到99元/盒。某线上药房销售连花清瘟胶囊0.35g*24粒/盒,11月采购价格11.5-12.5元/盒,销售价格18.9-33.1元/盒。12月初采购价格14.5-22.5元/盒,销售价格从41.9元/盒迅速上涨至88.1元/盒。
市场监管总局指出,上述药房在成本未明显增加的情况下大幅度提高销售价格,或者成本虽有增加但价格上涨幅度明显高于成本增长幅度,已涉嫌构成哄抬价格。
12月7日,澎湃新闻记者也在查看阿里健康、京东、美团、淘宝等平台时发现,和官方自营店相比,网购平台的第三方商家确实价差较大。比如,同样是连花清瘟胶囊(0.35g*24粒/盒),京东大药房及阿里健康大药房的售价是14.8元,但记者在美团外卖搜索出的价格是55元。
12月9日,澎湃新闻记者再次查看上述电商平台,阿里健康与京东大药房售价14.8元的连花清瘟胶囊依然在限量发售。但在上述平台仍有第三方商家的高价连花清瘟在售。比如,连花清瘟颗粒6g*10袋/盒在京东第三方店铺里售价为98元。在淘宝第三方商家店铺内,港版连花清瘟24粒装/盒售价在75.2元,买五盒均价为69元。
虽然电商平台第三方商家有高价的连花清瘟出售,但从销量上来看,更多人选择“蹲点”官方自营大药房的平价药品。
关于部分药品等涉疫物资的备货以及销售情况。阿里健康方面人士告诉澎湃新闻记者,阿里健康团队正全力以赴联动药品器械企业、供应链伙伴,持续增加相关药品,以及抗原自测试剂、N95口罩等抗疫物资的供应,希望尽快稳定供给。“比如连花清瘟(0.35g*24粒/盒),每天10时起,以14.8元的稳定价格供应8万盒以上,目前供给还在持续增加。”阿里健康方面人士说。
百度健康方面人士则向澎湃新闻记者表示,百度健康商城连花清瘟等相关产品基本上架后便很快清空,销售量陡增,是同期的20倍以上。百度健康已经联系各渠道和药企,预计很快将有新的库存进来。“百度健康也于今天(12月9日)参加了市场监管部门的相关会议,后续百度健康商城会把平价抗原、平价防疫包作为主打,满足广大用户需求。另外,在提升库存的同时,会把平价放在第一位,并对一些库存商品进行限购,保障更多用户能够买到。”百度健康方面人士说。
从百度健康向澎湃新闻提供的数据显示,近期感冒抗病毒类药品搜索和购买指数直线上升,其中市民关注的热点药物连花清瘟相关的搜索量级从12月1日到12月8日一周内提升高达1100%,布洛芬相关搜索量也提升了895%。
平安健康方面的数据则显示,其在12月2日上线的新冠咨询专区,一周以来,累计咨询量已突破30万。12月5日至12月8日,“四类药品”销售同比11月增长22倍,销量增长明显的药品种类主要包括感冒发烧、止咳化痰、退热止痛、清热解毒等。其中,连花清瘟胶囊/颗粒销售较此前增长130倍。
布洛芬龙头新华制药:
全力保生产
事实上,就在8日,连花清瘟、布洛芬等药物被列入新冠病毒感染者居家治疗常用药参考表。12月8日,国务院联防联控机制发布《新冠病毒感染者居家治疗指南》,并附以《新冠病毒感染者居家治疗常用药参考表》,依据发热、咽干咽痛、咳嗽咳痰、干咳无痰、流鼻涕、鼻塞、恶心/呕吐七种症状列出了常用药物,连花清瘟颗粒/胶囊、布洛芬、阿司匹林均被列入。
而连花清瘟连日来供不应求,使得其生产厂商以岭药业(002603)受到多方关注。在投资者问答平台上,充斥着数条“是否新增生产线、扩大连花清瘟胶囊产能”的疑问。有投资者表示,36粒卖到88(元)还断货,希望公司加大生产,甚至还有人提出,“建议回报一下以岭的股东,每持有1000股以岭就送两盒连花清瘟胶囊或颗粒”。
本周,澎湃新闻记者多次联系以岭药业,但均未得到回复。
12月6日,以岭药业曾在投资者互动平台表示公司近来连花清瘟供货价格保持稳定。如果消费者发现个别终端出现涨价情形,请及时向当地相关部门进行反映。目前公司正在采取各种措施扩大生产,全力保障市场供应。
布洛芬生产龙头企业新华制药(000756)告诉澎湃新闻记者,“公司关注到布洛芬提价现象,每个部门都在和市场进行对接。公司在全力保生产。”对于产能,该人士表示,加上总公司的生产量,布洛芬产品的年产能为8000吨。至于半年报中提到的“对布洛芬原料药产能提升改造,产能可达1万吨”,该人士称目前“进度应该差不多了,但还需要进行验证和很多手续”。
新华制药是全球重要的解热镇痛药生产和出口基地,拥有化学原料药、医药制剂、医药中间体、医药商业物流四大支柱产业,布洛芬、阿司匹林、左旋多巴等主导原料药规模均居全球前列,年出口额3亿美元。此前12月5日,新华制药在投资者互动平台称,公司布洛芬实际市场份额接近40%,布洛芬等主要品种产能和规模均处于领先地位,并且实现了产业链配套。
同样生产布洛芬的润都股份(002923)表示,“市场对布洛芬的购买欲望比较高,最近一段时间公司一直在关注,目前正在决策和考虑(是否扩产),现在还不能透露。”
公开资料显示,润都股份是一家集药物研发、生产、销售为一体的现代化科技型医药企业。该公司并没有公开布洛芬的具体产能,不过此前12月8日,其在投资者平台称,布洛芬缓释胶囊为我司主要制剂产品之一。截至2022年9月30日,本年度公司产品布洛芬缓释胶囊营业收入占公司营业收入(合并报表口径)的比例约为7.74%。
金石亚药(300434)则透露,“新十条”之后,感冒药不再设置销售限制,公司产品销量在恢复,“我们的产能和备货没问题,能够满足市场需要”。
金石亚药的主要产品为“快克”牌复方氨酚烷胺胶囊和“小快克”牌小儿氨酚黄那敏颗粒,这两种药品分别为成人及儿童使用的非处方感冒用药。2021年度,快克、小快克产品实现营业收入占公司总营业收入的比重为50.23%。
作为被列入《新冠病毒感染者居家治疗常用药参考表》的药品,对乙酰氨基酚同样面临缺货现象。龙头企业丰原药业(000153)及诚意药业(603811)的投资者互动平台上,不少投资者询问对乙酰氨基酚的最新产能情况。澎湃新闻记者也就此问题联系上述公司,截至发稿并未收到回复。
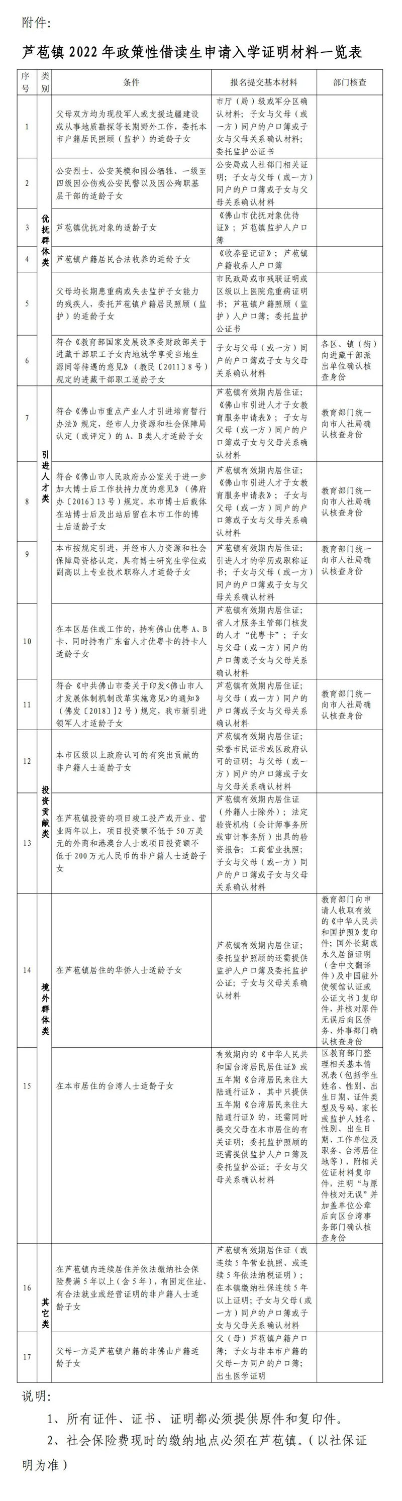
芦苞镇公办小学
2023年春季插班招生公告
根据《三水区教育局关于进一步规范招生和学籍管理工作的通知》和《关于做好义务教育阶段转学插班工作的通知》的文件要求,我镇公办小学在2023年春季招收一至五年级插班学生。现将各学校招收插班生学位数、报名条件及申请办理手续予以公布:
一、镇内公办小学
各年级招收插班生学位数
二、插班生报名条件及录取顺序
(一)插班生报名条件
1.佛山市户籍的非芦苞镇公办小学学生。
佛山市非芦苞镇户籍学生申请插班入读芦苞镇公办小学必须符合以下条件之一:
(1)学生父(母)是芦苞镇户籍的。
(2)三水区非芦苞镇户籍学生的父(母)、祖父(母)、外祖父(母)在芦苞镇已获得住宅房屋权属证书的(房屋所有权证、房地产权证、不动产权属证书、已备案购房合同,以上证件其中一份即可)。
(3)佛山市非三水区户籍学生的父(母)在三水区工作并连续缴纳社保一年以上,且在芦苞镇获得80 平方米以上的住宅房屋权属证书的(房屋所有权证、房地产权证、不动产权属证书、已备案购房合同,以上证件其中一份即可)。
(4)佛山市非芦苞镇户籍学生的父(母)在芦苞镇工作,并在芦苞镇连续缴纳社保36个月或以上的(缴纳社保需连续到为小孩申请入学当月)。
2.驻三水区的现役军人子女,三水区高层次人才子女,三水区企业中高层管理人员、骨干科技人才子女、创新制造企业员工子女(以相关部门提供的名单为准)。
3. 符合芦苞镇2022年新市民子女政策性借读生条件的佛山市外户籍学生。
(二)录取顺序
按照“①芦苞镇户籍生→②芦苞镇外三水区户籍生→③三水区外佛山市户籍生→④驻三水区的现役军人子女→⑤三水区高层次人才子女→⑥三水区企业中高层管理人员、骨干科技人才子女→⑦创新制造企业员工子女→⑧政策性借读生”的顺序录取,额满即止。
说明:
1.同类型户籍生入户时间长的优先录取。
2.政策性借读生按①父母户籍类→②父母社保类→③其余类(除了父母户籍类和父母社保类余下的为其余类)的顺序录取。同属父(母)户籍类,入户时间长的优先。同属社保类,购买社保时间长的优先,如果购买社保时间相同的在芦苞镇居住时间长的优先。同属其余类的,视为所有条件都相同,所有条件都相同的,通过抽签进行调配。
3.每一位学生可以报读两所学校,先按第一志愿学校录取,如果第一志愿学校未能录取,第二志愿学校仍有空余学位的,则按第二志愿学校录取。
三、报名时需提交的材料
(一)《学籍基本信息》(在原就读小学打印并盖公章)。
(二)户口簿原件和复印件(复印户主页、父母页、学生本人页)。
(三)预防接种证明(在常住地社区卫生服务中心出具)。
(四)佛山市非芦苞镇户籍学生按符合的条件另须提交上述“佛山市非芦苞镇户籍学生申请插班必须符合以下条件之一”的其中一项证明材料的原件和复印件。
(五)驻三水区的现役军人子女,三水区高层次人才子女,三水区企业中高层管理人员、骨干科技人才子女、创新制造企业员工子女必须提交相关部门的证明文件。
(六)政策性借读生证明材料(见附件:《芦苞镇2022年政策性借读生申请入学证明材料一览表》)。
前3项材料必须提交,后3项材料根据各自的情况提交。
四、报名时间
2022年12月20日上午8:30—11:30, 12月23日前确定录取名单。
五、报名地点
芦苞镇行政服务中心一楼办事大厅
六、重要提示
由于学位有限,可能出现符合条件的申请人数超出现有学位数的情况。请报名的家长做好小孩未能被录取回原校或其他学校就读的相关准备,以免造成入学方面的麻烦。
七、咨询电话
曾老师:87233252。
附件:《芦苞镇2022年政策性借读生申请入学证明材料一览表》
佛山市三水区芦苞镇教育办公室
2022年12月9日
▼识别下方二维码下载附件▼

随着南海区城市智慧停车项目的不断推进,第一批市政道路停车泊位试运行收费取得阶段性成果,有效缓解各城区中心路段停车难、停车乱等问题。目前,第二批市政道路停车泊位也同步完成智能化改造,并通过设备调试达到试运行收费标准。
目前,西樵镇已完成第二批共计394个市政道路停车泊位的智能化改造及调试工作,其中二类收费路段2条,三类路段7条,2022年12月12日至12月31日实施试运行收费。
南海区城市智慧停车项目将于2023年1月1日起全面实行有序停车、有偿收费。
试运行期间(即日起至2022年12月31日),市民可关注“南海智泊”微信公众号,注册绑定车牌信息成为会员,领取试运行收费停车优惠券,详尽的领券教程和支付教程,可戳此了解→
南海区西樵镇城市智慧停车项目第二批市政道路停车泊位收费类别公告清单
南海区西樵镇城市智慧停车项目第二批市政道路停车泊位试运行收费路段分布图


依法施划的道路停车设施(政府定价)
微信
新浪微博
QQ空间
QQ好友
豆瓣
Facebook
Twitter

