佛山中考报名正式启动!报名系统这样登录
考生们注意啦!
2022年佛山中考报名今日正式启动
报名时间
2022年3月14日—3月24日
报名系统这样登录
1
打开佛山招考网
网址:http://zsks.edu.foshan.gov.cn
为了更好的体验效果,考生请使用Edge、Chrome或火狐等浏览器,其他浏览器请使用极速模式,不建议使用IE浏览器。
2
点击首页的
2022年中考报名入口
(佛山市中考信息管理系统)
3
进入报名系统后
点击“考生用户请登录”
应届毕业生在毕业学校报考的,由所在毕业学校统一发放准考证号、密码;社会考生须先点击“社青考生注册”,进行线上办理资格审查手续。审核通过后,报名点会派发准考证号及密码,再登录进行报名。
4
进入考生用户登录界面后
使用准考证号(考生号)和密码
登录系统进行网上报名
准考证号14位;登录初始密码8位;考生初次登陆后,必须修改初始登录密码,并注意妥善保管好登录密码。
中考报名首日系统运行平稳,各位考生及家长请放心使用!有关中考报名的疑问,可进一步咨询各报名点老师或管理人员。
祝各位考生
报考顺利、学业进步!
北京师范大学-香港浸会大学
联合国际学院(UIC)
深圳北理莫斯科大学
2022年本科综合评价招生
启动报名啦
北京师范大学-香港浸会大学联合国际学院(UIC)
北京师范大学-香港浸会大学联合国际学院(UIC)2022年继续在广东省开展综合评价招生录取模式试点工作。有意报考者请于2022年5月31日前登录该校广东省综合评价报名系统进行网上报名。
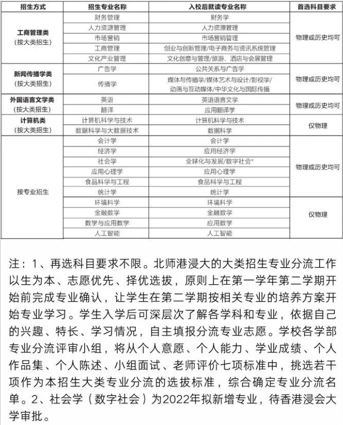
综合评价招生及选考科目要求
综合评价成绩计算
对于在该校入学测试中表现特别优秀的考生,即全英文入学测试成绩达200分或以上的考生(满分225分),其高考成绩可放宽至特招线下30分(含30分)以内。
报名资格
凡符合广东省2022年高考报名资格的优秀高中毕业生(含往届毕业生),高中学业水平合格性考试思想政治、历史、地理、物理、化学、生物学等6门科目成绩均合格(新高考改革前的往届生高中学业水平考试各学科成绩都达到C级或以上),且高考成绩估计达到广东省特殊类型招生录取控制线,符合条件者均可报名。
报名网址
登录北师港浸大广东省综合评价报名系统报名。
网址:
https://p.uic.edu.cn/admission/
深圳北理莫斯科大学
2022年深圳北理莫斯科大学计划在广东等21个省(自治区、直辖市)招收678名本科学生。学校将根据各省(自治区、直辖市)报名参加测试人数编制分省(自治区、直辖市)分专业计划,呈送各省(自治区、直辖市)考试院发布。建议考生报名时尽量多选择自己心仪的专业,以确保最终能够得到招生指标投放。
招生专业
注:
1.生物科学专业平行招收俄语授课班和英语授课班,又称双学籍班和单学籍班,培养方案均依据莫斯科大学该专业培养标准制定。考生报考该专业时,需仔细阅读高考报名所在地公布的招生专业目录。双学籍班录取学生注册莫斯科大学和深圳北理莫斯科大学两校学籍,俄语授课,毕业达到培养要求者,颁发莫斯科大学及深圳北理莫斯科大学学历学位证书;单学籍班录取学生注册深圳北理莫斯科大学学籍,英语授课,毕业达到培养要求者,颁发深圳北理莫斯科大学学历学位证书。
2.俄语专业、国际经济与贸易专业在非新高考改革省市,文科或理科考生均可报考;经济学专业在非新高考改革省市仅招收理科生。
3.关于俄语、经济学、国际经济与贸易专业选考科目要求:在“3+3”高考改革省市不限制选考科目要求,在“3+1+2”高考改革省市考生首选科目物理或历史均可,不提再选科目要求。各专业选考科目要求最终以各生源省(自治区、直辖市)考试院下达为准。
综合评价成绩计算
综合成绩=高考成绩(60%)+学校测试成绩(30%)+高中学业水平考试成绩(10%)。
报名方式
1.网络报名:
考生须于2022年3月12日至5月20日登录深圳北理莫斯科大学招生信息网(https://admission.smbu.edu.cn)本科综合评价招生报名管理系统进行报名,按要求如实填写个人基本信息、并根据系统提示上传相关报名材料。
2.上传材料清单及要求:
(1)高中学习成绩单。含高中期间历次期末考试成绩、高中学业水平考试成绩、最近2-3次模考成绩,需按照成绩单模板填写并打印,由所在中学核实并加盖学校或教务部门公章,在系统上传附件处上传盖章扫描件或照片。
(2)高中综合素质档案内容,如学生社区服务、社会实践经历、研究性学习、自主选修课程学习情况等,在上传附件处上传扫描件或照片。
(3)其他反映考生综合素质发展情况的写实性材料,如获奖证书等,在上传附件处上传扫描件或照片。
特别提示:考生在系统中完成填报并提交后,将系统生成的《深圳北理莫斯科大学2022年综合评价招生报名表》打印并由本人签名后上传系统,完成报名。
4月12日开始学校陆续公布通过初审获得学校测试资格的考生名单,考生可通过报名系统查询审核状态。学校测试时间为:2022年6月中旬(高考后),考试科目如下:
日前,南海区接上级移交线索获知,南海区内某船务公司名下两艘内河普通货船非法进入海区运输航行。随后,市交通运输局南海综合执法支队联合港航管理部门和海事部门立即展开调查。
经查,该企业只取得了经营范围为广东省内河普通货船运输的经营许可,并未取得从事国内沿海运输的资格。同时,该企业对其超越许可范围经营水路运输行为供认不讳。按照规定,南海综合执法支队依法对其开出3万元的罚单。
“内河船抗风浪能力不足、稳性差,货舱没有舱盖,甲板上浪后,海浪极易进入货舱,导致沉没事故。”南海综合执法支队相关负责人表示,不仅如此,内河船非法进入海区后,可能与境外远洋船舶航线产生交集,存在疫情传播风险。
接下来,全市交通运输部门将时刻绷紧疫情防控这根弦,按照上级关于交通运输疫情防控和打击非法运输工作的统一部署,持续加强内河船舶涉海运输违法违规行为查处力度,切实保障水上运输秩序持续稳定向好。
微信
新浪微博
QQ空间
QQ好友
豆瓣
Facebook
Twitter
