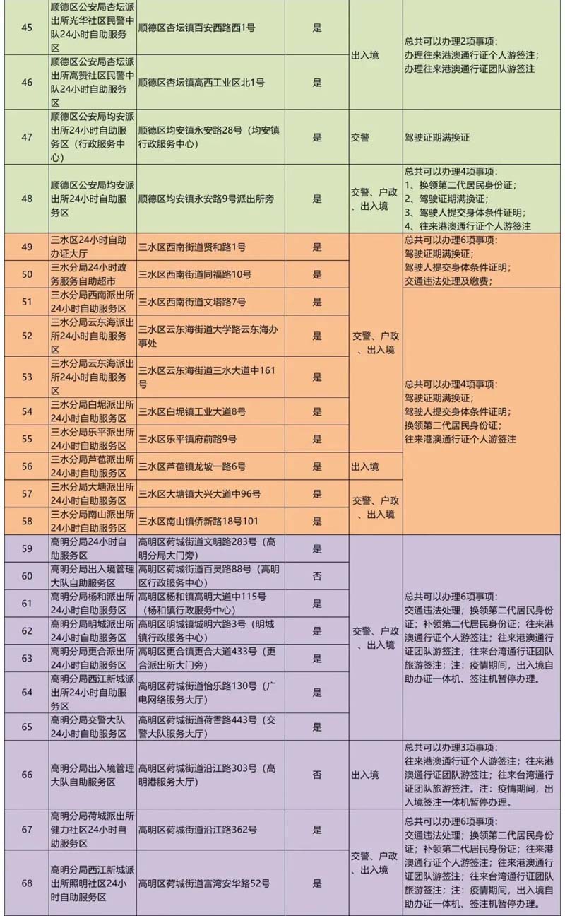
佛山南海桂城这些服务大厅、自助服务区可以办理户籍、交管业务!
各位桂城街坊
你知道户政、交管、出入境等
公安业务该去哪办吗?
最近的服务大厅又在哪呢?
一览表来了!
综合服务大厅、自助服务区的
地址、承办业务类型等一应俱全
赶紧来看看吧!
一门式一网式服务基础建设情况表




日前,南海区接上级移交线索获知,南海区内某船务公司名下两艘内河普通货船非法进入海区运输航行。随后,市交通运输局南海综合执法支队联合港航管理部门和海事部门立即展开调查。
经查,该企业只取得了经营范围为广东省内河普通货船运输的经营许可,并未取得从事国内沿海运输的资格。同时,该企业对其超越许可范围经营水路运输行为供认不讳。按照规定,南海综合执法支队依法对其开出3万元的罚单。
“内河船抗风浪能力不足、稳性差,货舱没有舱盖,甲板上浪后,海浪极易进入货舱,导致沉没事故。”南海综合执法支队相关负责人表示,不仅如此,内河船非法进入海区后,可能与境外远洋船舶航线产生交集,存在疫情传播风险。
接下来,全市交通运输部门将时刻绷紧疫情防控这根弦,按照上级关于交通运输疫情防控和打击非法运输工作的统一部署,持续加强内河船舶涉海运输违法违规行为查处力度,切实保障水上运输秩序持续稳定向好。
消除隐患 净化市场
2021年以来
全国消防救援部门
共检查消防产品使用单位276481家
查处消防产品违法案件5381起
罚款金额2247.19万元
假冒伪劣消防产品不仅危害消费者的切身利益,更会在火灾来临的时候威胁消费者的生命安全。应急管理部消防救援局严厉打击制售和使用假冒伪劣消防产品违法行为,2021年以来全国消防救援部门共检查消防产品使用单位276481家,开展消防产品地方监督抽查13614批次,经现场判定产品质量为不合格的案件21259起,经抽样送检产品质量为不合格的案件2153起,查处消防产品违法案件5381起,罚款金额2247.19万元。
更换不合格产品10.9万件(套),消除消防产品类火灾隐患68769处,有力打击了使用领域消防产品有关的违法行为,净化了市场环境。其中灭火器类产品共抽检310批次,合格率为90%以上,对其中30批次的不合格产品依法责令使用单位及时更换,对逾期不改的依法予以处罚。
2021年至今,结合消防部门的消防产品监督抽查结果,应急管理部消防产品合格评定中心严格按照消防产品认证管理的有关规定,逐个调查核实生产企业的违法违规行为,及时对不合格消防产品涉及的认证证书依法作出处理并通知企业限期整改,共暂停361 家企业1316 张强制性产品认证证书,撤销109家企业191张强制性产品认证证书,暂停 1281 家企业 8932 张自愿性认证证书,撤销189家企业815张自愿性认证证书。
微信
新浪微博
QQ空间
QQ好友
豆瓣
Facebook
Twitter
